扫码体验VIP
网站公告:为了给家人们提供更好的用户体验和服务,股票复盘网V3.0正式上线,新版侧重股市情报和股票资讯,而旧版的复盘工具(连板梯队、热点解读、市场情绪、主线题材、复盘啦、龙虎榜、人气榜等功能)将全部移至VIP复盘网,VIP复盘网是目前市面上最专业的每日涨停复盘工具龙头复盘神器股票复盘工具复盘啦官网复盘盒子股票复盘软件复盘宝,持续上新功能,目前已经上新至V6.56版本,请家人们移步至VIP复盘网 / vip.fupanwang.com

扫码VIP小程序
返回 当前位置: 首页 热点财经 产品产销两旺,鹏辉能源2025年业绩扭亏为盈

股市情报:上述文章报告出品方/作者:草根光伏;仅供参考,投资者应独立决策并承担投资风险。

产品产销两旺,鹏辉能源2025年业绩扭亏为盈

时间:2026-01-24 21:25
上述文章报告出品方/作者:草根光伏;仅供参考,投资者应独立决策并承担投资风险。
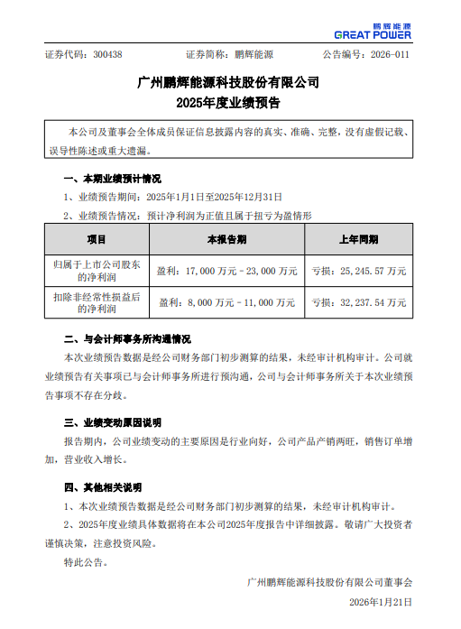
121日,鹏辉能源300438)发布2025年度业绩预告。预计2025年度归属于上市公司股东的净利润1.7亿-2.3亿元,上年同期亏损25,245.57万元;预计2025年度扣除非经常性损益后的净利润8,000万元–11,000万元,上年同期亏损32,237.54万元。

关于业绩变动原因,鹏辉能源表示,公司业绩变动的主要原因是行业向好,公司产品产销两旺,销售订单增加,营业收入增长。

股票复盘网
当前版本:V3.0