SpaceX五大核心业务与星链增长:目前,SpaceX已建立起包括军事发射、商业任务、国际空间站运输、低轨通信服务以及未来的深空运输五大核心业务。通过星舰计划,公司正积极探索月球与火星的科学探测和商业运输机。Starlink作为其低轨通信服务的核心,已成为SpaceX的主要收入增长引擎。
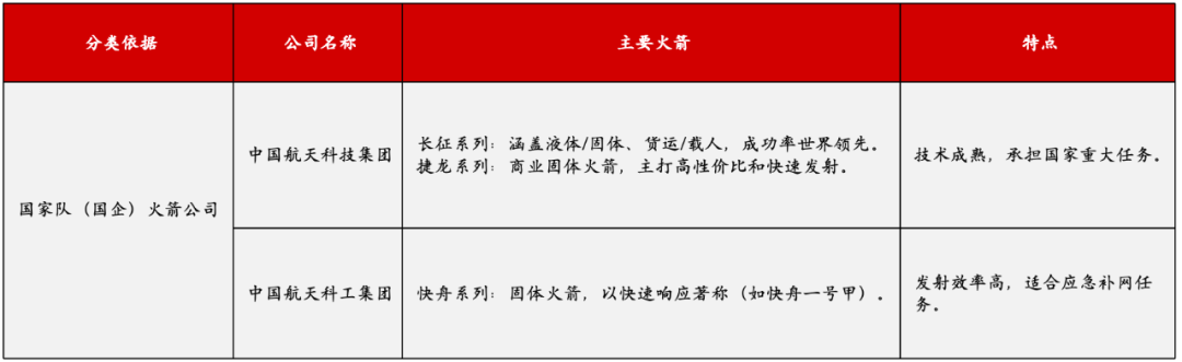
我国国家队方面,以航天科技集团和航天科工集团为代表的国有航天企业继续保持着在重大航天工程中的主导地位。长征系列、捷龙系列、快舟系列运载火箭发射效率均整体提高,未来的长征12甲等火箭为可回收设计。
我国民营商业航天方面,现有蓝箭航天、天兵科技等民营火箭公司,以及中科宇航这类混合制火箭公司,以民营力量补位航天事业,直面 “星多箭少”的行业痛点,用技术创新打破市场瓶颈,对标国际一流水平,在可回收火箭、重型运载、深空探测等领域勇于突破,未来或能走出几家主力企业。
建议关注:
火箭:航天动力、斯瑞新材、超捷股份、高华科技、九丰能源、铂力特;
太阳翼及能源系统:上海港湾(全系太阳翼/能源系统)、乾照光电(砷化镓外延片)、云南锗业(锗晶片衬底);
卫星总装运营:中科星图、中国卫星、中国卫通、星图测控、航天智装、上海沪工;
卫星载荷及元器件:臻镭科技、铖昌科技、天银机电、复旦微电、上海瀚讯、信科移动、佳缘科技;
风险提示:火箭研制进度不及预期;卫星发射进度不及预期;新技术融合能力建设不及预期。
可回收商业火箭显著提高发射效率&降低发射成本
1.1 SpaceX产品矩阵:产品种类丰富,性能优异
SpaceX的产品丰富,性能高超,其产品包括自行研制的火箭和飞船、发动机以及卫星等,值得一提的有猎鹰1号,猎鹰9号,猎鹰重型,星舰,龙飞船、猛禽发动机、星链卫星及星盾系统等产品。
图:SpaceX现有火箭或者飞船型号

资料来源:SpaceX,方正证券研究所
1.2 SpaceX的可回收设计:猎鹰火箭采取垂直回收,星舰可完全回收
目前火箭回收总共有三种方式,分别是伞降回收,飞行式回收以及垂直返回。对于主流的三种火箭回收方式,国内外均有所进展。相比于其他回收方式,垂直起降回收着陆精度高、着陆冲击小,能实现发动机等核心部件在内的箭体整体无损伤回收。而且其对地面场地及保障要求低、运载效率影响小,技术难度也较低,是当前火箭回收的最主流方式。其中,除美国和日本外,其他国家仍主要以伞降式和带翼飞回方式为主。
SpaceX可回收设计:猎鹰火箭采用发动机反推作用的垂直回收方式,可以回收火箭一级与整流罩部分,超重星舰则被设计为两级火箭均可回收。
图:SpaceX整流罩回收船

图:回收成功照

图:各级火箭箭体结构材料与关键性能参数对比

图:液体运载火箭一级与二级总体结构构型示意图

资料来源:《运载火箭可重复使用总体技术研究》刘哲等,《Falcon user‘s guide》SpaceX,《SpaceX龙飞船与猎鹰火箭技术和成本分析》,九天波粒,方正证券研究所整理
1.3 可回收火箭显著提高发射效率&降低发射成本
火箭可回收技术是降低成本最有效的方式。大部分发射成本来自建造火箭,可快速重复使用的太空运载火箭可以将前往太空的成本降低一百倍。近年来,SpaceX使用复用一级火箭占比快速增加,大大降低了火箭发射成本。按照猎鹰九号一级执行12次、整流罩执行6次任务计算,一枚全新猎鹰九号火箭执行12次发射任务所能节省的成本接近3枚全新猎鹰九号火箭的成本或者93枚复用火箭的成本。并且,在马斯克的2023年度演讲上,马斯克称猎鹰九号有望可进行40次重复发射,而回收过的整流罩已经重新发射300次了。
图:不同回收方式关键技术指标对比

资料来源: 东方财富网,央视新闻,航天界,《重复使用运载火箭技术进展与展望》鲁宇等,方正证券研究所整理
SpaceX 出售的“猎鹰 9 号”单次发射任务报价约为 6200至6700 万美元,单次发射成本约 3000 美元/千克,远低于全球商业航天此前的发射成本(约 1 万至 2 万美元/千克)。相比之下,星舰(Starship)作为完全可重复使用的运载工具,未来每次发射成本有望低于1000万美元,甚至仅需 约200 万美元。这将显著降低发射费用。
图:单次发射成本 C/Cm 与单枚运载火箭发射次数关系(维修费不变)


资料来源: 东方财富网,央视新闻,航天界,《重复使用运载火箭技术进展与展望》鲁宇等,方正证券研究所整理
一项重要的长期业务,兼具高负载和可回收,正处于研制阶段,需要大量的经费投入。星舰采用船箭一体化设计,包括“星舰”飞船级和“超重”火箭级,两级均可重复使用,并由猛禽发动机提供动力,有效负载能力约100-150吨,将成为有史以来运载能力最强的火箭。
星舰2.0 vs 星舰1.0
推进系统:高 52.1 米,比一代(V1)高1.8 米,推进剂加注量从 1200 吨增至 1500 吨( 25%);飞船级推进剂输送管路全设真空夹套,真空型猛禽发动机管路及电气模块升级,提升性能与飞行时间。
图:一代星舰(左)VS二代星舰(右)

资料来源:《SpaceX“超重 - 星舰”运输系统研制进展》齐环环、韩虹,米风感知等,方正证券研究所整理
热防护系统:用最新防热瓦(约 18500 块),减少胶粘、增设备用层;优化后襟翼防热瓦覆盖,改进襟翼转轴热防护结构(边缘瓦片改梯形、加间隙填充物)。
图:后襟翼后方隔热瓦的覆盖情况改进前(左)VS改进后(右)

资料来源:《SpaceX“超重 - 星舰”运输系统研制进展》齐环环、韩虹,米风感知等,方正证券研究所整理
前襟翼:尺寸减小、移向背风面,间距从 180° 缩至 140°,轮廓呈 “扫掠” 状,厚度差异减小,降低结构和热防护复杂性。
有效载荷部署系统:舱门改为半圆形以消除应力点,简化电镀层;采用全新 PEZ 分配器,可容纳约 54 颗星链 V3 卫星。
电气系统:升级飞行计算机、集成多功能天线及传感器,配备智能电池和电源装置(2.7MW 电力分配);箭载摄像头超 30 个,星链终端增至 6 个(4 侧 2 舱门下),实时传输数据带宽 120Mbps。
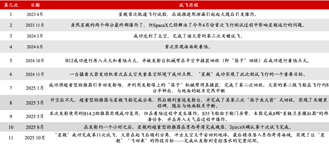
目前,随着星舰2.0第十一次试飞完成,星舰3.0的首次试飞也在稳步推进中。
图:三代星舰

资料来源:《SpaceX“超重 - 星舰”运输系统研制进展》齐环环、韩虹,米风感知等,方正证券研究所整理
1.4 星舰项目预计大幅降低每公斤有效载荷入轨成本,为航天运输带来革命性改变
所有试飞均从SpaceX位于得克萨斯州南部的星际基地(Starbase)起飞。2023年进行了两次,2024年则实现了四次升空,SpaceX已向美国联邦航空管理局(FAA)提出申请,计划在2025年将星舰的发射次数增加至25次,这一请求已初步获得FAA的批准。随着星舰完成第十一次试飞,SpaceX开始星舰V3时代,其升级主要体现在:
图:星舰试飞历程

资料来源:第一财经,央视网,中国航天报,中国航天等,方正证券研究所整理
我国商业火箭:国企民营双轮驱动,复用技术加速发展
2.1 “国家队”汇聚顶尖人才,集中顶级科研力量
国家队方面,以中国航天科技集团和中国航天科工集团为代表的国有航天企业继续保持着在重大航天工程中的主导地位。航天科技集团的长征系列运载火箭保持着年均40次以上的高密度发射频率,不仅圆满完成了空间站建设、探月工程等国家重大专项任务,其最新型的长征三号乙Y110火箭更是在深空探测领域展现出强大的技术实力。为适应商业航天市场需求,国家队积极推动技术创新和产业转型,航天科技集团成立的商业航天创新院将卫星批量化生产周期缩短至25天,显著提升了商业发射服务的响应速度。快舟系列火箭创造了中国航天发射的最快纪录,充分展现了国家队在快速响应发射领域的技术优势。
图:国家队火箭公司

2.1.1 长征系列:自研航天运载工具,成功率达世界先进水平
2025年,长征系列运载火箭完成发射55次。长征系列火箭是中国自行研制的航天运载工具,自1970年首次发射以来,已发展出多个型号。
图:长征系列火箭主要参数及运载能力

资料来源:央视新闻,灰机wiki,中国航天科技集团等,方正证券研究所整理
中国航天科技集团有限公司所属中国商业火箭正式发布了2025–2026年度运载火箭搭载及拼车发射机会。
图:2025-2026年卫星发射任务计划及载荷余量

2.1.2 捷龙系列:“高性价比、快履约、快发射”满足国内外商业载荷入轨需求
捷龙系列火箭是中国航天科技集团有限公司继“长征”系列后推出的商业运载火箭品牌,主要满足国内外商业载荷入轨需求。该系列包括捷龙一号、二号、三号三型固体运载火箭,以及捷龙-S亚轨道运载器。
2019年8月17日,中国航天科技集团有限公司成功发射了捷龙一号运载火箭,这是我国商业航天领域“国家队”的重要突破。作为中国首型纯商业运载火箭,捷龙一号仅用18个月就完成了从立项到首飞的全过程,创造了令业界瞩目的“捷龙速度”。
2025年8月9日0时31分,捷龙三号Y6运载火箭在山东日照近海成功发射,一箭11星将吉利星座04组卫星送入600km、50°倾角的近地轨道。本次任务是时空道宇与长征火箭公司签订的10发框架协议中、两个月内连续三次发射的第一发,也是捷龙三号01批批产的首发箭,标志该型号由“定制化”迈向“批量化”生产。
特点:发射方式灵活、履约速度快、测试周期短、产品性价比高。
图:捷龙系列火箭

图:捷龙系列火箭型号、尺寸与轨道载荷对比

资料来源:新青年航天说,灰机wiki,新华社,方正证券研究所
2.1.3 快舟系列:快速响应与高效率,发射效率远超同类固体运载火箭
快舟系列火箭是中国航天科工集团公司研制的固体运载火箭,具有快速集成、快速入轨的能力,创造了中国航天发射的最快纪录。其设计理念强调了快速响应和高效率,能够在短时间内完成从储存状态到发射状态的转换,实现远超同类竞品火箭的商业发射效率。2024年,航天科工集团“快舟”系列火箭全年共完成5次发射任务,充分体现该系列火箭快速响应和高效发射的能力。
快舟一号是中国首款采用星箭一体化技术的小型三级固体运载火箭,具备快速集成和入轨能力。其多次成功发射支持灾害监测任务,并首次应用栅格舵控制技术,显著提升控制效率和运载能力,体现了中国航天快速响应与军民融合技术的重大突破。
快舟十一号是中国自主研制的中型固体运载火箭,具备低成本、高可靠性和高入轨精度,支持一箭多星多轨发射。可执行近地及太阳同步轨道任务,服务于商业航天。
图:快舟系列火箭

图:快舟系列火箭型号及轨道载荷对比

资料来源:中国航天,灰机wiki等,方正证券研究所整理
2.2 民企新势力:创新驱动引领商业航天新生态,可回收火箭为各家聚焦中心
图:民营火箭公司及主要火箭性能对比


资料来源:星河动力,天兵科技等,方正证券研究所整理
2.3 蓝箭航天:全国首家取得全部准入资质,已具备全产业链条交付能力
蓝箭空间科技是国内最早成立的致力于中大型运载火箭研制的企业。沿着中国航天人60年的辉煌历程,基于国家战略航天力量筑起的产业基础,公司立志于成为国内和国际领先的航天器设计、制造企业,通过创新来服务于中国航天产品走出去和国外先进技术的走进来。
图:朱雀系列火箭

图:朱雀二号、朱雀三号关键参数

2.3.1 蓝箭航天自主研制天鹊(TQ)系列发动机用于“朱雀”系列运载火箭
天鹊 TQ-12(泵后摆燃气发生器循环液氧甲烷火箭发动机)
地面型海平面推力/真空推力:67t/76t ;真空型真空推力:80t
海平面比冲/真空比冲:286s/337s
长度/直径:3.6m/1.5m
装机于朱雀二号一子级
天鹊 TQ-12A / TQ-12B(TQ-12 的改进型,泵后摆燃气发生器循环液氧甲烷火箭发动机)
TQ-12A:在 TQ-12 基础上推力提高约 9%、比冲提高约40m/s、重量减轻约100kg,具备二次起动与可重复使用能力
TQ-12B:为最新一代,已完成长时热试与多次起动验证(例如完成 550s 地面试验、验证深度节流与多次起动能力),被定位为朱雀三号一级主动力。
天鹊 TQ-15A(泵前摆燃气发生器循环真空型液氧甲烷发动机)
与TQ-12A通用涡轮泵、阀门、燃气发生器等关键组合件,采用泵前摆方案,真空推力达836kN,可实现60%~110%深度变推,整体性能达到国际先进水平。
与朱雀二号二级发动机相比:
取消游机,降低了系统复杂度,重量减少约400kg;
具备±4°双向摇摆功能,无需游机即可进行姿态控制;
具备三次点火与深度变推功能,可以满足多种弹道需求;
使用泵前摆布局方案,减小了泵-推间距,提高了结构紧凑度;
涡轮泵应用端面密封技术,减小漏率,简化了火箭发射流程;
涡轮泵改为双级涡轮,提高效率的同时减小了发动机尺寸;
涡轮排气引入推力室喷管延伸段,提高了发动机比冲性能,且减少了发动机侧向力。
图:TQ-12B(左一)、TQ-12A(左二),TQ-12(右一)

资料来源:公司官网,网易科技、新航天青年说、方正证券研究所
2.4 天兵科技:专注研发新一代液体火箭发动机与中大型液体运载火箭
天兵科技是一家先进宇航推进系统供应商及航天飞行器提供商。致力于自主研制下一代常温绿色液体推进剂及极简式宇航推进系统,作为传统化学推进系统的升级产品,可满足高性价比各类航天飞行器系统配套需求。
图:天龙二号关键参数

图:天龙三号关键参数

图:从左到右分别是天龙二号、天龙三号TL-3、TL-3H、TL-3M

资料来源:公司官网,丰台时报,方正证券研究所
2.4.1 自主研发天火系列发动机
TH-11:富氧补燃高性能发动机 液氧/煤油推进剂,可用于中型液体运载火箭上面级和一级
TH-12:百吨级大推力发动机 液氧/煤油推进剂,可用于可重复使用大中型液体运载火箭
TH-12V:百吨级大推力发动机 液氧/煤油推进剂,可用于可重复使用大中型液体运载火箭
TH-31:TH-31为空间发动机,常温液体推进剂,可用于飞行器变轨和姿态控制
图:各发动机关键参数

资料来源:公司官网,方正证券研究所
2.5 中科宇航:由中国科学院孵化,主要从事系列化中大型火箭研制
中科宇航是一家航天科技与航天器研发商,由中国科学院以及国内航天领域领军团队共同发起设立,致力于构建宇航科技探索和宇航运载飞行器研发集成平台,打造中国一流、国际领先的军民融合商业航天企业。
图:主要火箭与关键参数


2.6 星河动力:开创中国民营商业火箭进入500公里太阳同步轨道新里程碑
星河动力是一家商业运载火箭研发商,定位于低成本商业火箭发射,其研制的固体运载火箭起飞质量32吨,近地轨道运载能力400kg,采用三级固体推进加液体上面级构型,具备太空摆渡和主动离轨能力,可以满足微小卫星或试验载荷的发射。
图:星河动力主要火箭与关键参数


资料来源:公司官网,中国科技网,方正证券研究所
2.7 星际荣耀:实现了中国民营运载火箭成功发射的“零突破”
北京星际荣耀空间科技有限公司(简称“星际荣耀”)成立于2016年10月。公司致力于研发优秀的商业运载火箭并提供系统性的发射解决方案;发展前期专注于高品质、低成本、快响应的小型智能运载火箭研发,为全球小卫星及星座客户提供一体化的商业发射服务。
图:主要火箭与关键参数


资料来源:公司官网,方正证券研究所
2.8 民营商业火箭:固体与液体燃料技术并存,探索可回收火箭未来发展之路
图:民营商业火箭


资料来源:新航天青年说,各公司官网等,方正证券研究所整理


VIP复盘网