扫码体验VIP
网站公告:为了给家人们提供更好的用户体验和服务,股票复盘网V3.0正式上线,新版侧重股市情报和股票资讯,而旧版的复盘工具(连板梯队、热点解读、市场情绪、主线题材、复盘啦、龙虎榜、人气榜等功能)将全部移至VIP复盘网,VIP复盘网是目前市面上最专业的每日涨停复盘工具龙头复盘神器股票复盘工具复盘啦官网复盘盒子股票复盘软件复盘宝,持续上新功能,目前已经上新至V6.56版本,请家人们移步至VIP复盘网 / vip.fupanwang.com

扫码VIP小程序
返回 当前位置: 首页 热点财经 230亿扩230GWh!亿纬锂能“疯狂”扩产

股市情报:上述文章报告出品方/作者:储能见闻;仅供参考,投资者应独立决策并承担投资风险。

230亿扩230GWh!亿纬锂能“疯狂”扩产

时间:2026-04-08 13:06
上述文章报告出品方/作者:储能见闻;仅供参考,投资者应独立决策并承担投资风险。

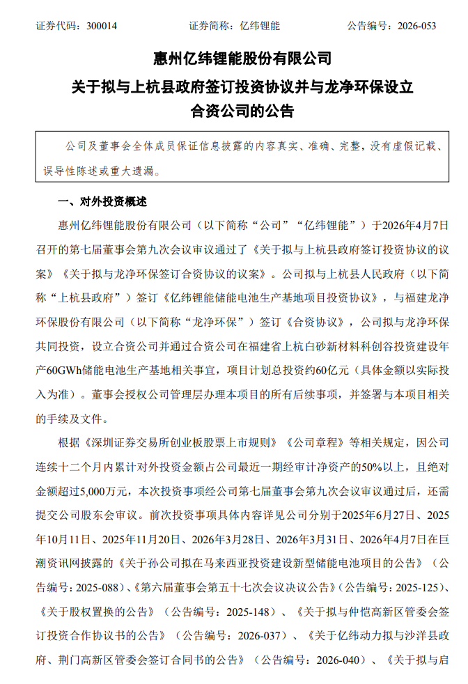
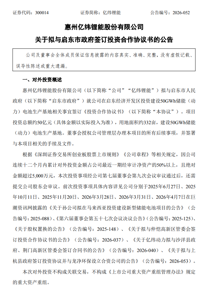
4月7日晚间,亿纬锂能发布公告称,公司拟与启东市政府签订协议,投资建设50GWh储能电池生产基地,总投资约50亿元;拟与上杭县政府签订协议,投资建设60GWh储能电池生产基地,总投资约60亿元,合计投资金额达110亿元。 

2026年以来,亿纬锂能已发布多项对外投建储能电池项目的公告,目前累计拟投资230亿元,累计建设规模达230GWh。
110GWh,储能电池大扩张
亿纬锂能7日晚公告显示,亿纬锂能拟与启东市政府,就公司在启东经济开发区投资建设50GWh储能动力电池生产基地相关事宜签订《投资合作协议书》,项目投资总额约50亿元。 
同日,亿纬锂能发布公告称,拟与上杭县政府签订《亿纬锂能储能电池生产基地项目投资协议》,与龙净环保签订《合资协议》,公司拟与龙净环保共同投资,设立合资公司,并通过合资公司,在福建省上杭白砂新材料科创谷投资建设年产60GWh储能电池生产基地相关事宜,项目计划总投资约60亿元。 
其中,合资公司注册资本金9亿元,亿纬锂能出资7.2亿元,占注册资本80%,龙净环保出资1.8亿元,占注册资本20%。 
公告显示,亿纬锂能与龙净环保自2024年起就建立合作关系。本次将以合资公司为平台,在关键原材料保供和大容量电芯技术迭代、销售拓展等方面深度绑定,继续探索更深入的合作模式。龙净环保对亿纬锂能开放应用场景,在新能源矿卡、矿山微电网等多领域进行联合开发。 
对于上述两起投建项目,亿纬锂能表示,有利于公司更好抓住储能动力电池的市场机遇,进一步扩大产能规模,优化产业结构,推动公司在锂离子动力电池市场的发展,提升公司在新能源行业的影响力和综合竞争力。 
令人关注的是,今年以来,亿纬锂能已发布多项对外投建储能电池项目的公告。 
3月30日,亿纬锂能公告称,子公司“亿纬动力”拟与沙洋县政府、荆门高新区管委会,就亿纬动力在荆门市投资建设60GWh动力储能电池项目签订合同书,项目计划总投资60亿元,建设60GWh动力储能电池项目。 
3月27日,亿纬锂能公告称,公司拟与仲恺高新区管委会,就公司在仲恺高新区管委会范围内投资建设“亿纬锂能60GWh储能(动力)电池生产制造项目”相关事宜签订《投资合作协议书》,项目投资总额约60亿元,用于建设60GWh储能(动力)电池生产基地。 
叠加4月7日晚最新披露的拟投项目,2026年至今,亿纬锂能拟累计投资230亿元,累计建设规模达230GWh储能电池项目。
2026Q1净利润预增,出货32.5GW,增收不增利格局略改
4月7日晚,亿纬锂能还发布了2026年一季度业绩预告,预计一季度实现归母净利润为13.76亿元—14.87亿元,同比增长25%—35%。
出货量方面,一季度排产约40GWh,实际出货约32.5GWh,同比增长43%。展望全年,公司出货量预期约200GWh
对于一季度业绩的增长,亿纬锂能表示,主要原因为公司致力于产品迭代、服务升级与流程优化,把握市场增长机遇,驱动公司业务持续增长。 
这一业绩比2025年略有好转。根据亿纬锂能2025年年报,报告期内,公司依托动力电池与储能电池业务双轮驱动,实现营收规模持续扩张,但受行业价格竞争加剧、产品结构变化等因素影响,整体毛利率同比下滑,净利润增速显著低于营收增速,呈现出明显的“增收不增利”特征。
财报数据显示,2025年公司实现营业收入614.70亿元,同比增长26.44%;归母净利润41.34亿元,同比仅增长1.44%,盈利增长显著承压。
从盈利核心指标毛利率来看,公司近三年走势呈现先稳后降态势。2023年整体毛利率为17.04%,2024年微升至17.41%,符合市场“营收增长、毛利微增”的判断;但2025年整体毛利率回落至16.17%,同比下降1.24个百分点,盈利水平明显走弱。
分业务板块来看,业务增长与盈利表现出现明显背离。作为增长核心的储能电池业务,2025年实现营收244.4亿元,同比增长28.45%,但毛利率仅12.28%,同比下降2.44个百分点;动力电池业务营收259亿元,同比增长35%,毛利率同样下滑至15.5%;仅有消费电池业务维持20%以上毛利率,成为公司盈利压舱石。低毛利的储能业务占比持续提升,进一步拉低了公司整体盈利水平。
横向对比行业同行,二线电池厂商盈利分化格局清晰。2025年,宁德时代整体毛利率保持在26%以上,盈利韧性显著领先;国轩高科、欣旺达毛利率均在16.5%以上,略高于亿纬锂能。相较之下,亿纬锂能在二线梯队中盈利表现偏弱,与行业龙头的差距进一步拉大。
业内分析认为,2025年亿纬锂能通过以价换量实现规模快速扩张,但盈利能力持续弱化,增长质量有待提升。四季度毛利率环比改善,为2026年盈利修复提供一定基础。未来公司若要打破增收不增利格局,需在规模扩张与盈利平衡之间优化调整,通过提升高附加值产品占比、严控成本费用、改善业务结构等方式,增强长期盈利韧性。









股票复盘网
当前版本:V3.0