扫码体验VIP
网站公告
:为了给家人们提供更好的用户体验和服务,股票复盘网V3.0正式上线,新版侧重股市情报和股票资讯,而旧版的复盘工具(连板梯队、热点解读、市场情绪、主线题材、复盘啦、龙虎榜、人气榜等功能)将全部移至VIP复盘网,VIP复盘网是目前市面上最专业的每日
涨停复盘工具
、
龙头复盘神器
、
股票复盘工具
、
复盘啦官网
、
复盘盒子
、
股票复盘软件
、
复盘宝
,持续上新功能,目前已经上新至
V6.5.3
版本,请家人们移步至
VIP复盘网 / vip.fupanwang.com
扫码VIP小程序
返回
当前位置:
首页
热点财经
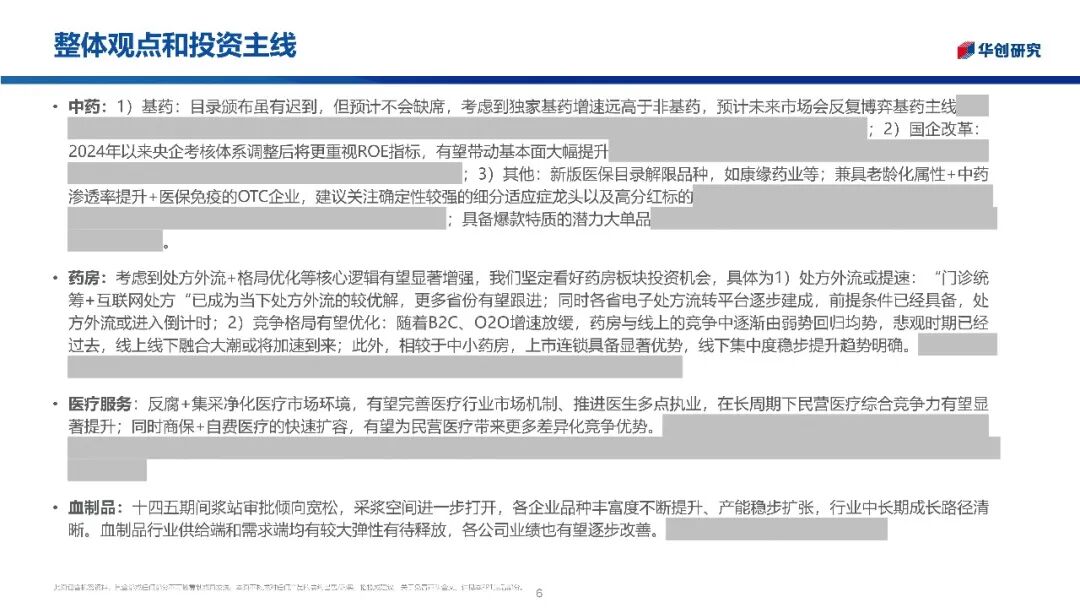
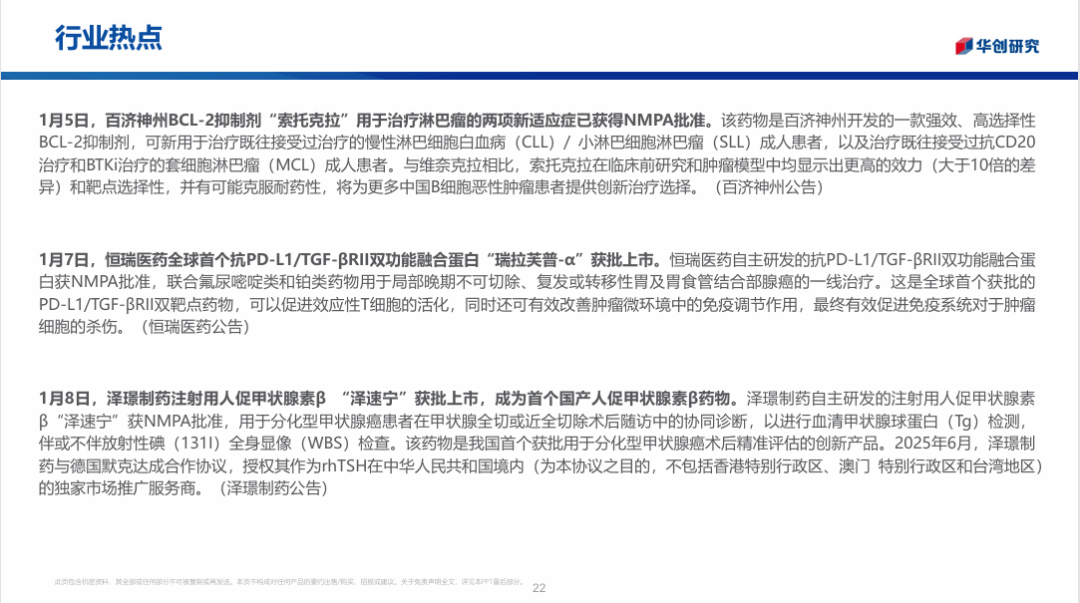
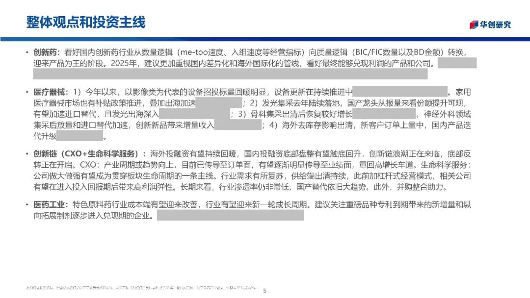
华创医药周观点:海外脑机接口代表企业布局情况 2026/01/10
股市情报
:上述文章报告出品方/作者:华创证券 郑辰、刘浩、李婵娟等;仅供参考,投资者应独立决策并承担投资风险。
华创医药周观点:海外脑机接口代表企业布局情况 2026/01/10
时间:
2026-01-10 21:59
上述文章报告出品方/作者:华创证券 郑辰、刘浩、李婵娟等;仅供参考,投资者应独立决策并承担投资风险。
VIP复盘网
VIP
复盘主页
大盘直播
热炒题材
股市情报
明天炒什么
早盘情报汇总
股票知识
VIP复盘网
VIP复盘工具
VIP复盘权益
必看
日内情绪
热点解读
监管停牌
通达信插件
必装
实战视频教程
复盘软件下载
复盘啦
龙虎榜
人气榜
更多复盘工具
题材联动
人气联动
强势题材
异动股池
游资龙虎榜
机构龙虎榜
主力龙虎榜
区间涨幅榜
同花顺人气榜
开盘啦人气榜
淘股吧人气榜
财联社人气榜
股票复盘神器
股票复盘工具
股票复盘盒子
龙头复盘神器
涨停复盘工具
股票复盘百科
新兴渠道
增加持股数
赚钱市场
长期盘整股
一次性卫生用品
化肥生产
盘口异动诱骗
超级牛股
30日均线
龙头股操作
股票复盘知识
均线兵法深度解析:揭秘周线与双均线系统下的潜力股甄选
洞悉股市脉动:内盘外盘的深度选股策略
深入解析KD指标顶底背离:洞察市场趋势的钥匙
洞悉牛市起涨奥秘,精准捕捉投资机会
游资建仓的深度剖析与实战策略
民间股神的股市智慧:从输家到赢家的蜕变
涨停板次日:精准预判,竞价策略全解析
揭秘股市迷局:股价屡创新低背后的真相
揭秘股市奥秘:深入解析六种涨停分时图走势模型
优选个股策略:行业、竞争优势与内生增长动力
揭秘绩优股的挖掘之道
炒股之道:简单即是高效
攻克股市投资中的心理难关
股市修行:从新股民到智者的十重蜕变
可转债投资:策略、情绪与龙头战法的深度剖析
股市中的智慧:精准把握反弹机遇
交易铁律:解锁股市盈利的关键路径
可转债抢权配债策略全解析:从入门到精通
止损的艺术:股市高手的生存法则
揭秘股市中的陷阱洗盘:K线形态与应对策略
股票复盘网
当前版本:
V3.0