当前海内外机器人厂商已进入量产突破关键阶段。我们测算2030年全球人形机器人电机市场空间或达917.6亿元,我们认为机器人电机量产壁垒高,头部企业将在产业中具备优势。人形机器人对电机要求多性能指标极致平衡,量产将考验企业稳定的交付能力,头部企业凭借研发、供应链能力,将形成显著优势。市场认为国外电机企业先发优势明显,我们强调国内电机企业具备研发实力和技术能力,在人形机器人领域二者处于同一起跑线。国内电机企业具备响应速度优势和成本管控能力,部分企业已实现产品送样全球头部机器人厂商,核心参数已追平海外同类产品。建议关注灵巧手电机和关节电机厂家。
人形机器人电机:锚定通用需求,跟随整机放量
如今,具身智能正从实验室走向规模化应用,人形机器人产业正朝能够适应人类环境的通用方向演进,推动电机向高扭矩密度、快速响应、小型轻量及智能集成的方向飞速发展。当前机器人产业化目标逐渐明确,作为核心部件的电机有望充分受益于整机量产突破,迎来产业规模的又一次跃迁。
关节电机、灵巧手电机技术路线出现分化,各具优势
与传统电机相比,人形机器人电机目前在技术路线上分化出几大主要类型:1)无框力矩电机:暂为人形机器人关节驱动的主流电机;2)轴向磁通电机:适合大旋转关节(髋、肩)瞬间爆发力需求;3)谐波磁场电机:基于磁场调制现象,应用于关节和灵巧手均可;4)空心杯电机:取消了铁芯结构设计,具备高功率密度和高能效,适用于灵巧手;5)无刷有齿槽电机:结构相对简单,具备成本优势;6)微型无框电机:定子、转子寄生在灵巧手丝杠上,是高度融合的定制化设计。我们判断,机器人电机市场规模将同时受益于人形机器人量产突破与自由度提升的双重驱动。
2030年全球人形机器人电机市场空间或达917.6亿元
当前海内外机器人厂商已进入量产突破关键阶段,我们预计26–30年全球人形机器人年产量为23.8/105.3/277.8/588.2/1176.5万台。在此背景下,电机作为必不可少的核心部件,或将伴随每一轮产能跃升同步放量,成长具备较高的能见度。根据我们测算,26-30 年全球人形机器人电机市场空间为39.2/162.9/358.9/609.4/917.6亿元。
我们与市场观点不同之处
市场更多认为机器人电机不具备较强技术壁垒,而我们认为机器人电机量产壁垒高,头部企业将在产业中具备优势。人形机器人对电机要求多性能指标极致平衡,量产将考验企业稳定的交付能力,头部企业凭借研发、供应链能力,将形成显著优势。市场认为国外电机企业先发优势明显,我们强调国内电机企业具备研发实力和技术能力,在人形机器人领域二者处于同一起跑线。国内电机企业具备响应速度优势和成本管控能力,部分企业已实现产品送样全球头部机器人厂商,核心参数已追平海外同类产品。
投资建议:关注灵巧手电机和关节电机厂家
推荐人形机器人电机产品矩阵完整且产业链合作深入的公司、将工业级高精度控制技术迁移至机器人的工控龙头、年产能超十万台的相关公司、与多家企业达成无框电机战略合作的相关公司。
风险提示:人形机器人量产进展不及预期;机器人场景落地进展不及预期;电机技术迭代不及预期;市场空间测算不及预期;本研报涉及的未上市或未覆盖个股内容,均系对其客观信息的整理,并不代表团队对该公司、该股票的推荐或覆盖。
投资要点
电机作为人形机器人的核心动力部件,与机器人的自由度、灵活性密不可分。当前海内外机器人厂商均逐渐进入量产突破关键阶段,我们预计2026–2030年全球人形机器人产量将从23.8万台跃升至1176.5万台。在此背景下,电机作为必不可少的核心部件,将伴随每一轮产能跃升同步放量,具备较高的成长能见度。根据我们测算,2030 年全球人形机器人电机市场空间有望达到917.6亿元,2026–2030年CAGR达119.9%。
与传统电机相比,人形机器人电机目前在技术路线上分化出几大主要类型:
(1)无框力矩电机:具备体积小、低转速输出大扭矩、高动态响应等特性,成为人形机器人关节驱动的主流电机;(2)轴向磁通电机:磁场方向与旋转轴平行,适合于需高效率、高扭矩密度以及有特殊安装要求的场合,在人形机器人中,适合大旋转关节(髋关节、肩关节)瞬间爆发力需求,但量产难度大、成本高;(3)谐波磁场电机:基于磁场调制现象,应用于关节和灵巧手均可;(4)空心杯电机:在结构上突破了传统电机的绕组结构,取消了铁芯结构设计,仅由线圈按照一定的排列绕制而成,具备高功率密度和高能效,适合应用于尺寸小、精度高、灵活性强的灵巧手;(5)无刷有齿槽电机:优点在于磁流量密度更高,扭矩产生更有效、更高效,缺点在于存在齿槽转矩效应的影响,相较于空心杯电机,结构相对简单,具备成本优势;(6)微型无框电机:定子、转子寄生在丝杠上,是高度融合的定制化设计,结构紧凑。我们判断,机器人电机市场规模将同时受益于人形机器人量产突破与自由度提升的双重驱动。
我们与市场观点不同之处
市场更多认为机器人电机不具备较强技术壁垒,而我们认为机器人电机量产壁垒高,头部企业将在产业中具备优势。性能指标方面,人形机器人对电机的扭矩密度、轻量化、低速平稳性、散热能力等要求是多参数的极致平衡,并非简单小型化即可实现。机器人电机还需与减速器、编码器、驱动器组成一体化关节模组,涉及电磁、机械、控制等跨领域技术整合,面临集成化需求。即使具备技术能力,在新的量产需求面前,还将考验企业稳定的交付能力。因此头部企业凭借长期研发积累、客户联合开发经验及供应链配套能力,将在产业中形成显著优势。
市场认为国外电机企业先发优势明显,我们强调国内电机企业具备研发实力和技术能力,在人形机器人领域二者位于同一起跑线。一方面,国内电机企业具备响应速度优势,能跟进客户快速完成参数调整与样品迭代,这对仍处于技术探索初期的人形机器人产业而言尤为重要。另一方面,国内企业依托国内的全品类工业能力,随着国内机器人量产规模扩大,降本空间将进一步打开。此外,产业技术迭代节奏上,国内部分企业已实现产品送样全球头部机器人厂商,核心参数(如扭矩密度等)已追平海外同类产品。
电动机:现代生产生活的动力基石
发展历史悠久,技术积淀深厚
电动机的发明基于电磁感应现象,历经百年发展。电动机(电机)作为承载工业文明发展的核心基础部件,自1831年法拉第发现电磁感应现象以来的近200年间,相关技术不断更新迭代,从直流电机到交流电机,从小型的家用电器电机到大型的工业用电机,其应用早已渗透至生产生活各领域。

电机是指依据电磁感应定律实现电能转换为机械能的一种电磁装置,核心结构由定子和转子组成。电流通过线圈与磁场互相作用驱动转子转动,从而实现机械设备旋转。根据功能,电机产生磁场的称为励磁部分,而负责电能与机械能转换的称为电枢部分。


具身智能时代,电机开启新章。如今的机器人浪潮,为这一古老的动力基石带来全新的发展契机,不仅让电机的技术价值被重新聚焦,更以严苛的应用场景为导向,推动其持续突破,使其在保持可靠性的同时,朝着“更小、更轻、更高效、更智能”的方向加速升级,重新焕发强劲的技术活力与市场关注度。

应用领域广泛,衍生类型多样
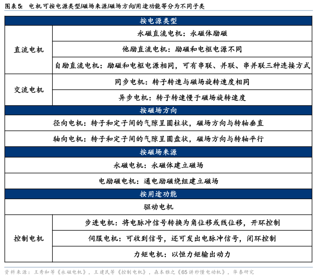
电机在生产生活中用途广泛,衍生类型众多。现代生活中电机的广泛应用促使电机不断进化,根据不同的应用途径产生了不同的设计和驱动方式,也使得电机型号及种类组件增加明显,按电源类型/磁场来源/磁场方向/用途功能等均可分出不同子类,应用于不同工业、生活场景。

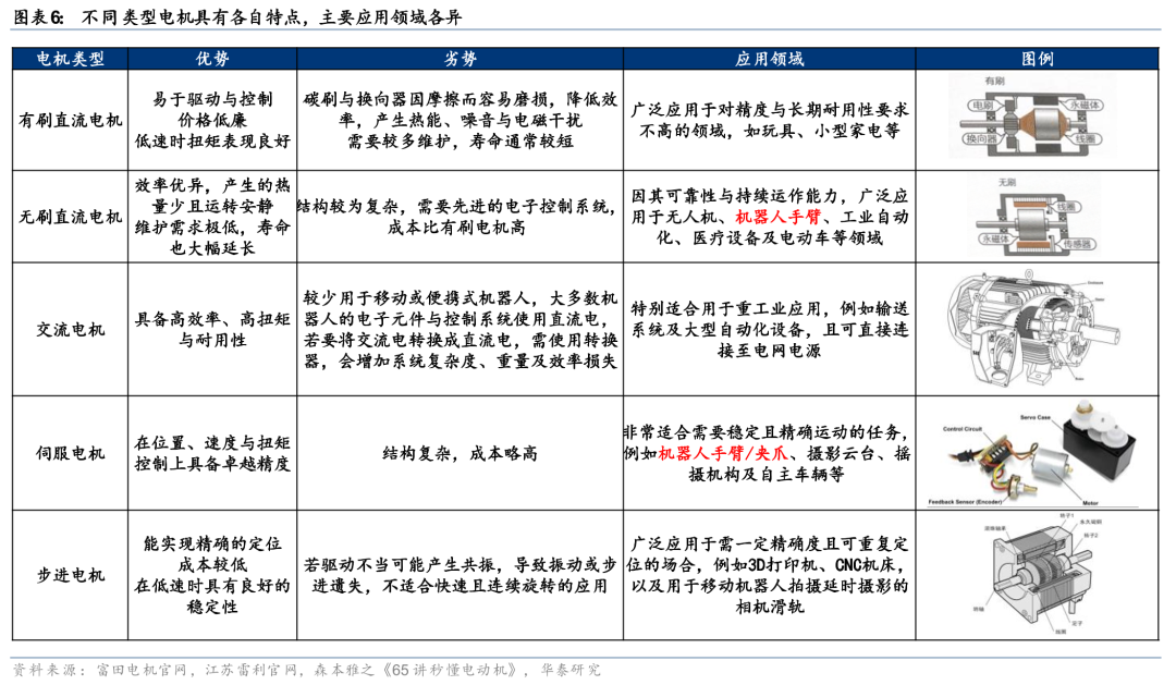
目前在工业机器人中应用较多的为无刷直流电机和伺服电机。无刷直流电机(BLDC)是指一种使用电子换向的直流电动机,以线圈作为定子、永磁体作为转子。线圈绕组为多相绕组,一般为三相,各相绕组分别与电子换向器电路中的晶体管开关连接,按转子位置的变化,沿着一定次序对定子绕组的电流进行换流。伺服电机可以把所收到的电信号转换成电动机轴上的角位移或角速度输出,其本身还具备发出脉冲的功能,伺服电机每旋转一个角度,都会发出对应数量的脉冲,与所接受的脉冲形成闭环,系统通过比较发出和接收的脉冲数量,就能够精确控制电机转动,从而实现精确定位,精确度可以达到0.001mm。

全球电机市场规模持续增长
电机在全球已达千亿美元级市场,空间广阔。根据Mordor Intelligence数据,2024年全球电机市场规模已超过1000亿美元,下游应用领域中,工业电机占比42.9%,排名第一,新能源车驱动电机占比14.7%;电机类型中,交流电机以73.3%的占比占据绝对优势。受益于亚洲工业自动化的进一步推进,美国能源标准实施下商用暖通的翻新需求,欧洲气候政策推行下的清洁能源发电机组安装量规划,全球新能源车渗透率的持续提升,全球电机市场规模仍将保持稳定增长。根据Mordor Intelligence预测,2025-2030年,全球电机市场规模将由1464.0亿美元提升至2220.2亿美元,CAGR达8.7%。



人形机器人的核心动力部件
电机主要作用是产生驱动转矩,为人形机器人各种动作和姿态的实现提供动力。电机主要应用于人形机器人的关节模组执行器(分为旋转执行器和线性执行器)和灵巧手中。旋转执行器输出旋转运动,使人形机器人可以完成各种角度的旋转动作,通常应用在如肩、髋等需大角度旋转的关节。线性执行器将电机的旋转运动转换为直线运动输出,具有较好的支撑性能和承重性能,主要用于运动旋转角度较小的场景,例如手臂、大腿、小腿等直线关节。人形机器人的自由度决定电机需求的数量,机器人灵活性越高,所需的电机数量越多。


人形机器人的通用要求推动电机向高扭矩密度、快速响应、小型轻量及智能集成的方向飞速发展。如今,具身智能正从实验室走向规模化应用,机器人产业正从功能单一的智能移动机器人,迈向能够适应人类环境的通用人形机器人。这一跨越对作为“关节肌肉”的电机提出了前所未有的高标准要求,电机的性能边界,正在定义人形机器人运动能力的上限。人形机器人要融入人类环境,对电机提出的要求也远比工业场景苛刻,主要集中在以下几个方面:
1)高扭矩密度:人形机器人需要在双足支撑的狭小空间内,安装大量驱动关节,这要求电机在体积和重量严格受限的情况下,能输出足够大的扭矩(即高扭矩密度)来驱动肢体,完成在复杂工况下的搬运、抓取和行走等任务,满足小型化设计与高功率输出的双重需求。
2)动态实时响应:为了保持平衡和实现敏捷运动,电机必须具备极快的动态响应能力。据The Robot Report调研显示,超过51%的专业人士认为机器人的实时响应能力“高度关键”。
3)小型化与轻量化:人形机器人的关节数量远超传统机器人,但应用空间却无法增大,为提升续航并降低商业应用门槛,直接催生了对电机小型化、轻量化的极致追求。
4)高转换效率:电机绕组会积聚热量,短时间内出现急剧温升将严重影响电机性能。提升电机的转换效率,减少转化为热量的功率损耗,可以提高电机运行上限。
关节电机:决定人形机器人负载能力和运动流畅度的核心动力源
除前文所述人形机器人电机的要求外,关节面临的运动场景决定关节电机还有特殊要求。关节常在较低速时需输出较大力矩,要求电机在低速场景可保持输出较大转矩;关节在与环境进行物理交互过程中涉及短接触时间内的大力矩输出,要求电机在短时间内具有较强过载能力,起动转矩大,转动惯量小;关节还面临频繁加减速、往复旋转等需求,要求电机具有较好的动态响应能力,具备控制特性的连续性。这些要求一定程度可以解释目前关节电机中主流技术路线的选择。
无框力矩电机:中空设计优化空间布局
无框力矩电机取消了外壳和轴承,只有转子和定子2个部件,适用于工业自动化、机器人、航空航天和医疗设备等领域。转子是内部部件,由带永磁体的旋转钢圆环组件构成,直接安装在机器轴上。定子是外部部件,包含有齿钢叠片,外面包裹着能产生电磁力的铜绕组,紧凑地安装在机器外壳的主体内。许多无框力矩电机,特别是环形设计,采用大中空通道结构,这种设计便于电缆、编码器线缆等穿过,极大优化设备内部空间布局。

无框力矩电机具备体积小、低转速输出大扭矩、高动态响应等特性,成为人形机器人关节驱动的主流电机。采用中空式设计,最大限度减小电机所占空间,更方便走线布置,体积小;具有较高的功率,在低转速的情况下,能够输出更大扭矩;电机组件直接整合到机器元件内,不会受到外界高压、高温环境、辐射的影响,高集成度性能稳定;电机从获得指令信号到完成工作状态的时间极短,具备快速响应能力。高扭矩密度和功率密度,以及降低体积、精简结构的高度集成化设计理念,使得无框力矩电机成为人形机器人关节电机的理想选择。
轴向磁通电机:盘式结构提供瞬时爆发力
轴向磁通电机由来已久,并非近年发明电机类型。最早可追溯至1821年法拉第发明的世界首台电机——圆盘发电机,但因运行时定子与转子间存在显著轴向吸引力,且受限于当时永磁材料性能、定子铁心开槽技术等因素,其制造与应用面临较大困难,遂逐渐淡出视野。随着新型材料涌现及相关研究深入,轴向磁场电机的优势逐渐凸显并重新获得重视。国外于20世纪40年代启动轴向磁场电机研究,70年代初研制出轴向磁场直流电机,末期推出交流电机;80年代后,电力电子技术的进步与高磁能积永磁材料的完善,助力轴向磁场永磁(AFPM)电机快速发展。国内研究起步较晚,20世纪90年代起高校与企业才逐步开展相关研究,目前仍处于基础研发阶段,尚未广泛推广应用。
轴向磁通电机磁场方向与旋转轴平行,而传统的径向磁通电机的磁场方向则与旋转轴垂直。轴向电机定子与转子间的气隙是与电机转轴垂直的平面,磁场平行于旋转轴方向垂直穿过气隙面。从结构视角看,传统径向电机的转子和定子采用内外套装布局,而轴向磁通电机的定子和转子则像三明治一样平行排列。根据定子和转子的数量及排列方式,可分为单定子单转子、单定子双转子、双定子单转子、多定子多转子四种基本拓扑结构。



轴向磁通电机因其结构变化,相较传统径向磁通电机具有多重优势:
1)高扭矩密度:轴向磁通电机的扭矩输出与外径三次方成正比,而径向电机的扭矩输出则与外径平方及叠厚尺寸成正比,因此轴向磁通永磁电机可以提供的扭矩密度比径向电机更高。
2)高功率密度:由于整个电机的磁场有效气隙面积增大,转子在工作时的有效力臂更大,使得轴向磁通电机具有更高的功率密度。同时,轴向电机磁通路径比径向磁通路径更短,从而使相同功率下的电机体积更小,功率密度更高。
3)高效率:轴向磁通电机的峰值效率普遍可达97%-98%,较径向电机高出2-3个百分点。效率提升源于铁损降低和铜损优化:短磁路减少了涡流路径,有效导体利用率接近100%。
基于以上特点,轴向磁通电机特别适合于需高效率、高扭矩密度以及有特殊安装要求的场合,在人形机器人中,适合大旋转关节(髋关节、肩关节)瞬间爆发力需求。

轴向磁通电机虽原理成熟,但目前还处于产业化初期,面临诸多量产难点:
1)电磁计算复杂:轴向磁通电机的电磁计算需在三维空间内进行,必须采用三维模型才能确保电磁损耗计算的精确度。
2)工艺精度要求高:轴向磁通电机的核心尺寸控制比径向电机更为复杂,定子铁芯和转子制造工艺要求高,其硅钢片轴向排列,每一层需单独模具冲压,且必须精确控制公差保持转子和定子之间的平行度和气隙均匀。
3)散热挑战大:定子铁心被转子包裹导致散热设计难度高,发热问题严重,需采用浸没式油冷、相变材料冷却等新型散热方法,并设计复杂的散热结构。
4)生产自动化程度低:产业界对其应用的新材料、新工艺认识不足,绕线工艺与径向电机不同,自动化设备不成熟。
5)材料要求苛刻:定转子中需使用不导磁、不导电且高强度的复合材料。对于双转子电机,如果定子不使用复合材料,电机的效率和可靠性将无法保障。
轴向磁通电机因生产工艺复杂,量产后生产成本也高于径向电机。同时,因其盘式结构,在直线关节中并无应用优势。
谐波磁场电机:基于磁场调制现象的技术迭代方向
谐波磁场电机基于磁场调制现象,新增调制单元。谐波磁场电机是基于新结构和新原理工作的磁场调制电机,与传统电机的工作原理不同在于其电枢与励磁磁场要经过磁场调制单元的调制后才能相互作用产生转矩。传统电机普遍具有励磁和电枢两个功能单元,且两个功能单元的极对数相同,谐波磁场电机利用气隙磁导谐波的调制效应,使励磁单元和电枢单元的极对数不再相等,并在两者之间增设调制单元,从而实现类似机械齿轮箱的扭矩放大倍数——极比(电机旋转部分极对数和电枢绕组极对数之比)。


谐波磁场电机可提升转矩密度,设计上拓扑结构自由度高。谐波磁场电机通过磁场调制将转矩极数“调制”倍增,因此在相同的材料选型和散热条件下即可显著提升电机转矩密度。与传统永磁同步电机相比,这种结构还打破了励磁和电枢极对数相等的限制,实现了低速高转矩的特性,拓扑自由度更高,可设计出多种调制型式。
灵巧手电机:决定人形机器人“最后一毫米”交互能力的微型动力部件
手部电机更注重精细度、稳定性和长时间负载能力。灵巧手的电机安装空间进一步下降,要求电机微型化,同时为了满足稳定性和长时间负载能力,对电机的扭矩密度、转矩波动等性能提出更高要求。
空心杯电机:取消铁心结构,重量、体积进一步减轻
空心杯电机是一种微型伺服电机,其电机绕组取消了铁芯结构设计,转子仅由线圈按照一定的排列绕制而成。分为有刷和无刷方案,有刷方案为永磁体定子 空心杯绕组转子,无刷方案为空心杯绕组定子 永磁体转子。无刷方案因省去换向器和电刷结构,寿命更长、转速更高、噪音更小,但增加了驱动控制系统,成本也更高。
空心杯电机在结构上突破了传统电机的绕组结构,因此彻底消除了铁心形成的涡流功率损耗和齿槽转矩的影响,并具备以下优势:
1)无齿槽效应:低速运行平稳、低震动、低噪音,转子可控制在任意位置。
2)能效高:无涡流损耗和磁滞损耗,能量转换效率高,一般在75%-90%之间。
3)结构紧凑,功率密度高:较相同功率铁芯电机重量、体积均减少。
4)控制特性好,响应速度较快:转动惯量大大降低,具有良好的启动和停止特性,响应速度快,高速运行时转速调节灵敏,具有良好的控制特性和伺服性能。
基于以上特点,空心杯电机适合应用于尺寸小、精度高、灵活性强的灵巧手。




空心杯电机工艺流程复杂,核心壁垒为线圈设计、绕线工艺及设备。
线圈设计:空心杯电机设计要点在于追求小型化的同时提供效率更高、更大的输出,线圈绕组设计是核心影响因素,包括绕线方式和参数。直绕式绕线的槽满率相对较高,中部壁薄,由于走线有所堆叠排线容易不整齐;斜绕形发展较早,技术较成熟;马鞍形(菱形)可减小线圈厚度,在高功率密度电机上有效减小磁路气隙,增加切割磁场的长度,更好地利用定子磁性,适合批量生产。斜绕形和马鞍形是当前国际厂商主流的线型设计。
绕线工艺及设备:目前绕线工艺主要分为两种,一次性绕制成型和绕卷式生产。国内主要采用绕卷式工艺,步骤繁多,人工参与率较高,且难以满足较小尺寸的空心杯线圈绕制。一次成型生产技术是绕线机在卷筒上使得线圈直接缠绕在轴心处,进而高效进行自动化生产,有利于缩减生产过程并提高效率,国外产业起步早,主要采用此技术。设备水平决定工艺水平,绕线机的难点在于超细导线的张力控制和不同线型设计下的绕制。绕线机全球头部厂商集中在欧美和日本,我国绕线机研发起步晚,线圈设计以卷绕式为主,工序较为繁琐。部分绕线机可实现一次成型绕制,但面对较大功率电机的粗线径线圈,国产设备在可靠性和绕制精度方面相比世界先进水平仍有较大差距。

无刷有齿槽电机:满足机器人降本需求
直流无刷电机由电动机主体(定子、转子、位置传感器)和驱动器(功率电子器件、控制单元)组成,借助霍尔元件实现电机的连续运转。其中,转子主要由永磁体等构成,定子则由线圈绕组和铁心组成。目前市场上大多数直流无刷电机是有槽设计,相比于无槽,主要缺点在于存在齿槽转矩效应的影响。齿槽转矩是绕组不通电时永磁体和铁心之间相互作用产生的转矩,与永磁体两侧面对应的一个或两个电枢齿所构成的一小段区域内,磁导变化大,引起磁场储能变化,从而产生齿槽转矩,导致电机转速不平稳,使平滑运动较难实现,尤其在低速运动时影响更为明显。有齿槽的优点在于磁流量密度更高,扭矩产生更有效、更高效。相较于空心杯电机,无刷有齿槽电机因其结构相对简单,在制造和维护方面均具备成本优势,能够满足人形机器人降本需求。


微型无框电机:结构设计上实现绝对紧凑
微型无框电机采用高度融合的定制化设计,完全契合手部结构。微型无框电机摒弃所有结构,定子、转子寄生在丝杠上,是高度融合的定制化设计,一开始就需与手部机械结构配合。
微型无框电机的方案是套嵌式集成设计,而空心杯电机因空心杯绕组内磁钢的存在,无法做成中空结构,从结构紧凑性角度而言,微型无框电机表现更优。


市场空间广阔,国产企业有望赶超
2030年全球人形机器人电机市场空间有望达到917.6亿元
我们预测2026-2030年人形机器人电机市场规模为39.2/162.9/358.9/609.4/917.6亿元。相关假设与测算过程如下:
全球人形机器人年产量:根据高工机器人产业研究所(GGII)预测,2025年全球人形机器人出货量将达1.2万台。2026-2030年则以Tesla Optimus的量产能力为基准,结合其在新能源车市场的市占率估算全球人形机器人年产量。人形机器人作为下一个颠覆性赛道,特斯拉在新能源车领域的技术研发、大规模量产、全球化品牌能力均可复用至人形机器人,其在竞争中的核心优势具备延续性,因此将其新能源车市占率作为未来人形机器人市占率的基准。根据Tesla在2025Q3股东大会上的更新,其最新机型Optimus Gen3将于2026Q1亮相,2026年年底将在弗里蒙特工厂启动年产100万台生产线建设,之后在得州建设年产能1000万台的生产线。我们预计2026-2030年Tesla Optimus年产能分别为5.0/20.0/50.0/100.0/200.0万台,市占率分别为21%/19%/18%/17%/17%,估算全球人形机器人年产量为23.8/105.3/277.8/588.2/1176.5万台。
电机用量及单价:1)关节电机:根据Optimus Gen2技术方案,关节电机总量为28个。目前关节电机价格因技术更成熟,参与厂商更多,价格相对灵巧手电机更低,中期预计降至200元以内。2)灵巧手电机:根据Optimus Gen2技术方案,手部电机总量为12个,而明年发布的Optimus Gen3技术方案,未来手部电机数量则有望达44-50个。目前手部微型电机样品单价约300元,因目前微型电机较关节电机技术壁垒较高,故单价高于关节电机。随着未来量产规模持续提升,微型电机因用料更少,其单价将逐步降至100元左右。
全球人形机器人电机市场规模=关节电机市场规模 灵巧手电机市场规模=人形机器人年产量×(关节电机单台用量×关节电机单价 灵巧手电机单台用量×灵巧手电机单价)

我们测算人形机器人规模化量产后,电机业务净利润率为10%左右。随着全球工业机器人年安装量增速趋于平稳,我们认为自2021年至今可以作为人形机器人规模化量产后,相关电机企业可能盈利水平的类比时间段,故选取4家行业规模以上企业的电机相关业务利润率数据,求得行业平均盈利水平约为6.7%-13.1%。


国外公司起步早,国内企业正赶超
国外主导高端,国内加速突破。无框力矩电机方面,美国Kollmorgen、德国AEROTECH等占据高端市场;空心杯电机的全球市场由瑞士Maxon、德国Faulhaber等主导,占据60%以上份额,核心专利多被海外垄断。此前,国内95%以上的电机集中在大的传统工业电机,且为异步机,而无框力矩电机、空心杯电机及微型无框电机的技术储备和产品储备相对较少。随着人形机器人产业的发展,布局相关电机产品的公司显著增加,部分公司技术水平已达国际前列,如鸣志电器自主研发绕组技术,且国产产品价格仅为海外同类的50%-70%,进口替代空间广阔。


国内整机厂商率先量产,产业链同步获利。根据Omdia测算的2025年全球人形机器人厂商出货量市场份额数据,智元机器人以39%的市占率位居全球第一,宇树科技以32%位列第二,叠加优必选、傅利叶智能等国内厂商,国内头部企业合计占据全球超80%的出货量份额,率先实现小规模量产。这一格局的形成,依托于国内人形机器人全产业链的完备配套能力与全球领先的规模化量产能力。同时,Omdia对全球主流厂商进行了综合评估,涵盖产品形态、负载性能、灵巧操作、感知导航、AI学习、定制便捷、规模量产、规模商用共八项维度,智元共6项维度最高评级,是本次评估中获得最多最高评级的厂商,宇树获评5项、优必选获评4项紧随其后。国内整机厂商为上游核心零部件企业创造了确定性的需求增量与技术迭代场景,国内电机企业将凭借与头部整机厂商的深度协同、极致的成本管控能力、快速的定制化响应速度,力图同步实现市场份额提升与技术能力迭代。


国外主要企业:高端电机市场份额领先
Kollmorgen:高端无框电机领域市占率稳居前列。成立于1916年,是全球领先的运动控制系统专家,主业聚焦伺服电机、驱动器及运动控制系统研发,覆盖印刷、医疗、机器人等多行业。作为全球无框力矩电机的开创者,其产品功率密度与扭矩密度表现突出,转矩密度和功率密度行业领先。

TQ RoboDrive:技术实力获工业、医疗、航空航天等多领域验证。技术源于德国航空航天中心(DLR),主业专注高精密伺服电机、驱动套件及完整驱动系统,核心优势是极致扭矩密度与紧凑设计。其无框电机(ILM/ILM-E系列)凭借出色的扭矩重量比,已广泛应用于PAL Robotics等企业的人形机器人、协作机器人关节,同时适配太空探测车等极端场景。在人形机器人电机领域,公司以定制化解决方案和快速交付能力占据优势,是全球高端机器人驱动系统的核心供应商之一。


尼得科:无刷电机领域全球份额领先。作为全球电机巨头,主业覆盖全谱系电机及“电机 减速器 传感器 机床”一体化解决方案,2024年电机相关收入达1074亿元,是特斯拉等头部企业的核心电机供应商。其无框电机以“轻薄短小”和高功率密度为特色,适配人形机器人关节需求。
Maxon Motor:瑞士高端精密电机领军企业。公司主业聚焦高精密伺服电机研发生产,核心产品覆盖无框力矩电机、空心杯电机等,广泛应用于半导体设备、航空航天等高壁垒领域。在空心杯电机领域,掌握核心绕线工艺,是全球高端市场的主导者之一;无框力矩电机凭借高可靠性与精准控制,与科尔摩根等共同主导高端市场。公司在全球高精密电机市场占据重要份额,空心杯电机技术参数对标行业顶尖水平。


国内主要企业:人形机器人领域布局清晰
汇川技术:公司专注“信息层、控制层、驱动层、执行层、传感层”核心技术,业务覆盖工业自动化、新能源汽车、智慧电梯、轨道交通等领域,工业伺服系统国内市占率第一,2025Q3达30.1%。2025年9月底,公司在中国国际工业博览会上正式展出了人形机器人相关的零部件产品,包括七自由度仿生臂、行星关节执行器、直线执行器、无框力矩电机、低压直流驱动器和行星滚柱丝杠等。
伟创电气:公司主业聚焦电气传动与工业控制领域,核心产品包括变频器、伺服系统等,同时布局具身智能与绿色能源赛道。人形机器人电机业务覆盖无框力矩电机、轴向磁通电机、空心杯电机和微型无框电机,并通过成立合资公司的方式布局关节模组、灵巧手业务,在人形机器人零部件的布局由电机出发逐渐完善。同时,公司拟在泰国设立合资公司,开发机器人机电一体化市场,前瞻卡位机器人量产核心环节。


雷赛智能:无框力矩电机、空心杯电机均实现量产。主业涵盖伺服系统、步进系统及控制技术类产品,广泛应用于工业机器人、半导体设备等场景。人形机器人电机业务方面,FM1、FM2系列高密度无框力矩电机已量产,年产能可达30万台,已累计供货超万台;无刷空心杯电机也已量产,采用马鞍型全自动绕线技术,一次成型,总体达世界一流技术水平,年产能12万台。


步科股份:国内率先布局无框力矩电机领域的企业。公司无框力矩电机产品现已迭代至第四代,在布线设计、电路板布局、输出性能、运行可靠性及温升控制等方面均实现系统化提升。同时,产品尺寸覆盖范围进一步完善,可满足更多元化的集成需求。针对行业常见痛点,公司同步研发了配套的中空驱动器与中空编码器,提供更完整、更可靠的一体化解决方案。
信捷电气:公司核心产品为 PLC、伺服系统与人机界面。通过组建人形机器人专项研发与市场团队,已成功突破多项核心技术壁垒,全面掌握空心杯电机、无框力矩电机、高性能编码器等关键零部件的核心技术。无框力矩电机业务聚焦客户个性化需求,目前已与多家知名企业达成战略合作,正加速推进定制化机型的开发与适配工作。
德昌电机控股:全球领先的驱动系统制造商,专注于汽车与工商用领域精密电机及执行器研发生产。公司人形机器人关节电机专为仿生运动系统设计,提供行业领先的扭矩密度(达15Nm/kg)和0.1弧分以内的运动背隙,在保持200W/cm³功率密度的同时,运行噪声低于45dB。所有产品均通过50万次耐久测试,支持CANFD/EtherCAT总线协议,满足协作机器人Force Control应用需求。

鸣志电器:主业为控制电机及其驱动系统、电源与照明控制系统等,2025H1控制电机业务收入占比达51.3%。公司的直流无刷电机和空心杯无齿槽电机以高功率密度、低噪声和长寿命的品质优势,叠加全球本地化技术支持与快速交付体系,已在国际市场树立了良好的口碑。2025H1机器人应用板块收入同比增长20%,已向国内外百余家头部企业整机厂送样并持续获批量订单。

兆威机电:聚焦灵巧手微型部件和精密场景。公司专注于研发、生产精密、微型驱动系统,在人形机器人领域聚焦灵巧手业务,推出全球首创的指关节内置全驱动力单元灵巧手,配置17或20个自由度,指节电机独立驱动。电机领域公司聚焦空心杯无刷电机,MC系列空心杯无刷电机直径已达4-12mm。

信质集团:具备传统行业成熟轴向磁通电机技术能力。公司已构建从电机定转子到电机总成的全产业链能力,高精度制造技术、高效电磁设计方案在汽车、低空经济等领域得到广泛验证。针对人形机器人需求,已研发出无框力矩电机、低齿槽转矩微电机(适用手部),采用高性能磁性材料与先进制造工艺提升电机的转矩密度和效率。公司还拥有成熟的轴向磁通电机技术,当前产品主要应用于传统行业,以电梯、汽车行业为主,在人形机器人领域,轴向磁通电机研发则着眼于其高功率密度优势,期望为未来轻量化、高性能机器人提供更优动力解决方案。
强和电机:布局无框力矩电机及微型无框电机。主业为高端直驱力矩电机研发生产,核心产品包括无框力矩电机、DD电机、驱动器等,应用于机器人、医疗设备等领域。电机业务以无框力矩电机为核心,外径覆盖 16-200mm。全球首个人形机器人半马冠军“天工”,由北京人形机器人创新中心研发,即采用公司无框电机产品。
投资建议:近千亿市场空间,聚焦头部企业
人形机器人量产突破驱动强劲,电机市场空间广阔。随着特斯拉、小鹏等科技巨头均宣布机器人量产计划,我们认为即将迎接机器人时代的来临。根据测算,2026-2030年全球人形机器人产量有望从23.8万台快速提升至1176.5万台。单机用量方面,预计关节电机变化不大,而灵巧手为追求精细度要求自由度的提升,带来微型电机用量的提升;单价方面,微型电机因技术壁垒在前期偏高,预计量能足够将与关节电机同样降至100元左右,还有可能因用料更少价格更低。整体来看,2026-2030年全球人形机器人电机市场空间有望从39.2亿元快速扩张至917.6亿元。随着2026-2030年成为人形机器人实现量产的关键窗口期,电机产业链将充分受益,有望进入高景气成长阶段。
具备技术突破与量产能力的公司分析,请见研报原文。
人形机器人电机产业发展具备机器人量产突破的行业红利,投资弹性大且落地路径清晰,建议重点关注主业优质、产品验证进展领先、与头部客户深度绑定的企业。
风险提示
人形机器人量产进展不及预期:人形机器人量产涉及多部件的供应链协同,以及AI模型的训练迭代,现在仍在技术探索的初期,已有量产目标不达标的先例。
人形机器人场景落地进展不及预期:机器人厂商的订单释放节奏受终端应用场景,如工业、服务等落地进度影响,若场景需求验证周期拉长,将导致电机配套量产进度滞后于预期。
电机技术迭代不及预期:人形机器人对电机的扭矩密度、轻量化、散热等指标要求持续提升,若电机企业在新型拓扑结构、新材料应用、散热方案等方向的研发突破速度慢于行业技术迭代节奏,将导致产品性能难以匹配下一代机器人的需求,技术竞争力下滑。
市场空间测算不及预期:若中低端机器人采用简化关节方案,或减少高端电机采购量,将导致单位机器人的电机配套价值量低于预期,使整体市场规模不及前期预测。
未覆盖标的不涉及推荐:本研报中涉及到未覆盖个股内容,均系对其客观公开信息的整理,不代表本研究团队对该公司、该股票的推荐或覆盖。


VIP复盘网