

金融科技:金融科技板块是指在金融科技领域中从事相关业务的上市公司或企业所构成的股票市场板块。这些公司主要通过运用先进的数字技术来改进和增强金融服务,提高金融效率,降低金融成本。
金融科技:金融科技乘数字人民币推广与 AI 风控突破东风,银行 IT 升级叠加跨境支付爆发,千亿赛道加速渗透
金融科技指运用云计算、大数据、人工智能、区块链等技术,帮助提升金融行业运转效率的一种业态。它一方面可以助力传统金融机构转型,另一方面通过技术的迭代和创新,发展出传统商业模式无法提供的、由科技公司提供支持的高壁垒性新产品和新服务。放眼全球,金融科技的发展仍处于初级阶段,金融科技技术所带来的金融创新,将对金融市场、金融机构或金融服务的提供方式造成重大影响。
金融科技1.0 的标志是金融机构内设IT机构,用来提高金融机构的运营效率,比较典型的是银行的信贷系统、清算系统。金融科技2.0的标志是移动云联网的应用,比较典型的是移动支付、P2P、 云联网保险等。金融科技3.0的标志是IT新技术例如大数据、云计算、人工智能、区块链等与金融紧密结合,在信息采集、投资决策、风控等斱面带来传统金融的变革,比较典型的是大数据征信、 智能投顾、供应链金融等。
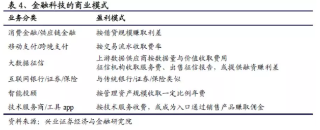
1、财富管理:一般指基金电商及金融资产交易所等通过互联网的形式向消费者销售非标产品及金融理财产品。
2、融资信贷:多指网络贷款、网络众筹和征信服务。通过互联网信息技术,向消费者提供消费贷款的金融服务模式,主要类型为向消费者提供小额贷款或分期付费。
3、第三方支付:数据显示,全球主要经济体中,中国国内移动钱包消费占比最高的,其中电子商务消费中移动钱包消费占比达到65%,得益于支付宝、微信支付等产品发展成熟,移动支付领域也成为中国金融科技应用重要一环。
4、基础设施:主要为传统IT服务,金融大数据、人工智能、区块链等基础技术服务商。伴随着沪伦通的落地,对外资的进一步开放、银行理财子公司的设立,包括新设机构和新增业务模块等会随着国内金融监管和金融创新带来金融软硬件需求的增长。
5、银证保创新:在互联网时代,借助新兴技术,银行、保险公司与证券公司从物理网点转向互联网,成为了新型的网络银行、网络券商和网络保险机构,传统银证保机构的业务也开始不断触网,发展出智能投顾等新兴业态。
在金融科技引领创新的趋势下,科技金融已经成为了不可逆转的趋势,传统的金融行业在金融科技的推动下焕发出来崭新的面貌,金融科技在银行、证券、保险、风控、支付、理财等领域广泛应用,拓展了金融服务的覆盖面。
金融科技板块名词解释
金融科技板块(Fintech Sector)是指那些在金融科技(Fintech)领域拥有业务的上市公司集合。这些公司利用云计算、大数据、人工智能、区块链等先进技术,为金融市场提供创新服务,旨在提升金融服务的效率、安全性和便捷性。金融科技板块的股票因此成为投资者关注的重要领域。
什么是金融科技
# 技术融合与应用
金融科技(Fintech)是金融与技术的深度融合,通过先进的数字技术改进金融服务的各个方面。这包括但不限于:
- 金融支付:如移动支付、电子支付等,这些支付方式极大地提高了交易效率和安全性。
- 金融信息服务:利用大数据和人工智能技术,提供金融市场数据、行情分析、风险评估等,帮助投资者做出更明智的决策。
- 互联网借贷:通过网络平台实现个人和企业之间的借贷,降低了传统金融机构的借贷成本。
# 区块链与智能合约
区块链技术作为金融科技的重要组成部分,以其去中心化、分布式账本的特点,提高了交易的安全性和透明度。智能合约则进一步实现了自动化执行合同条款,减少了人为干预和纠纷。
# 保险科技的革新
保险科技(Insurtech)通过技术手段提升保险服务的效率和精确度,如智能保险、在线保险销售、保险理赔等。这些创新不仅提高了保险产品的个性化程度,还降低了运营成本。
# 金融科技创投与生态系统
金融科技创投是指对金融科技创业公司进行投资的机构,它们为金融科技行业的发展提供了重要的资金支持和资源。随着金融科技的不断发展,一个涵盖技术提供商、金融机构、监管机构等多方面的生态系统逐渐形成。
# 金融科技的发展阶段
金融科技的发展可以划分为几个阶段:
- 金融科技1.0:金融机构内设IT机构,主要用于提高运营效率,如银行的信贷系统、清算系统。
- 金融科技2.0:移动互联网的应用,如移动支付、P2P网络借贷、互联网保险等。
- 金融科技3.0:大数据、云计算、人工智能、区块链等技术与金融紧密结合,带来信息采集、投资决策、风控等方面的传统金融变革。
总结
金融科技板块作为股票市场中的重要组成部分,反映了金融科技行业的蓬勃发展和创新活力。通过运用先进的技术手段,金融科技不仅提升了金融服务的效率和安全性,还推动了金融行业的转型升级。随着技术的不断进步和应用场景的拓展,金融科技板块的发展前景将更加广阔。
---
4月1日,金融监管总局举办党委理论学习中心组集体(扩大)学习。总局党委书记、局长李云泽强调,要聚焦金融主业,推动构建与未来产业全生命周期融资需求相适应的金融服务体系,以科技金融精准服务人工智能等未来产业发展,为中国式现代化注入新动能。要统筹发展与安全,深刻认识和把握人工智能发展态势,稳妥有序推进金融行业人工智能试点应用,建立健全人工智能安全开发应用治理架构,促进数字金融高质量发展。要强化科技赋能,高质量启动“金监工程”建设,筑牢金融监管科技支撑,持续提升监管数智化水平和穿透监管能力,切实提升强监管严监管质效。
中国人民银行新增中信银行、中国光大银行、华夏银行、中国民生银行、广发银行、浦发银行、浙商银行、宁波银行、江苏银行、北京银行、南京银行、苏州银行成为银行类数字人民币业务运营机构,并接入央行端数字人民币系统。新增机构将在完成业务、技术准备后开展数字人民币业务。下一步,中国人民银行将按照市场化、法治化原则有序推进运营机构扩容,进一步激发市场主体的积极性和创造性,建设开放包容、公平竞争的数字人民币发展环境。
会议强调,“十五五”时期是科技强国建设的关键攻坚期,科技金融要为科技强国提供更加优质的服务。有关部门、机构要聚力成势,持续完善科技金融工作机制,扎实推进全年各项重点工作。继续加强有关部门、地方政府、金融机构等各方协同互动,扩大信息共享,加快建设技术要素市场,提高金融资源配置效率。增强科技金融服务专业能力,丰富适应高新技术领域特点的金融产品。发挥好科技创新和技术改造再贷款、金融资产投资公司股权投资试点、并购贷款、债券市场“科技板”等政策作用,推动金融资源更加精准投向科技创新领域。
纳斯达克金龙中国指数收涨2.80%,报6753.34点,3月份累计下跌7.20%,一季度累计下跌10.31%。 热门中概股里,文远知行收涨13.78%,小马智行涨10.54%,蔚来涨9.44%,阿特斯太阳能涨6.70%,亿航智能涨6.35%,世纪互联、名创优品、再鼎医药、晶科能源至多涨5.67%,亚朵、百度、B站至多涨4.75%,新东方、中通快递至多涨3.55%,华住、大全新能源、阿里巴巴涨2.91%-2.85%,万国数据、小鹏、京东至多涨2.60%,网易、汽车之家、理想、携程至多涨1.74%,百胜中国、Boss直聘至多涨0.89%。 贝壳、腾讯音乐、金山云则至多收跌0.60%。 此外,有家保险收涨112.62%,海天网络涨45%,正康国际涨23.20%,虎虎科技涨13.85%,移动财经涨12.02%,硕迪生物涨9.7%,新蛋涨9.4%,大健云仓涨9.22%,脑再生科技涨9%,华米科技涨8.74%,禾赛涨7.84%,拼多多涨3.82%,腾讯控股ADR涨3.59%,比亚迪ADR涨2.56%,美团ADR涨2%,小米集团ADR涨1.57%,海川证券跌11.78%,嘉银科技跌12.34%,新濠影汇跌22.36%,思宏国际跌69.57%。 一季度,1药网累计上涨154.69%,斯塔克涨150.69%,理臣国际涨109.22%,天演药业涨107.41%,日月光半导体涨34.66%,金山云涨29.21%,脑再生科技、中通快递、蔚来至少涨18.24%。 ETF中,中国科技指数ETF(CQQQ)收涨2.91%,一季度累跌11.50%; 中概互联网指数ETF(KWEB)收涨2.34%,一季度累跌16.51%; 德银嘉实沪深300指数ETF(ASHR)收涨1.33%,一季度累跌0.64%; XtrackersHarvest中证50(ASHS)收涨0.31%,一季度累涨4.66%。
讯兔科技完成近2亿元A轮融资,金融大模型招投标持续加速,市场规模预计2028年突破6500亿元。今日重要性:✨