◼ 火箭主要结构包括整流罩、一二级发动机、贮箱、级间段。其中现代火箭发动机主要分固体推进剂和液体推进剂发动机, 现役案例中,液发火箭的一级液体发动机又主要分为液氧煤油与液氧甲烷。此外,可回收火箭一般具备回收用的着陆腿。
1.1 探秘火箭结构
整流罩通常位于火箭的顶部。卫星整流罩形状 包括单星罩、双星罩、多星罩等。在抛弃时分 成两半的整流罩类型被称为蛤壳式整流罩。直径方面,小型的一般为1~3m,中型的为3~5m, 而大型火箭的整流罩直径一般会超过5m。质量方面,小型的一般只有几百千克量级,中型和大型运载火箭整流罩的重量都会达到吨级以上。目前国内外卫星整流罩主要有金属铆接和复合材料两大类,常用材料为铝合金、碳纤维等。
级间段是多级火箭上下级之间连接的地方,用于帮助一二级火箭进行分离。

成本构成:以全新的猎鹰-9为例,一级3000万 美元、二级1000万美元、整流罩等500万美元, 总成本约合4500万美元。在复用情况下,一级 不需额外投入,维护费用50~200万美元,加上 二级和整流罩共1500万美元,以及其他费用。

现代火箭发动机主要分固体推进剂和液体推进剂发动机。本次主要介绍液体发动机:
液体火箭发动机是指液体推进剂的化学火箭 发动机。常用的液体氧化剂有液态氧、四氧化二氮等,燃烧剂有液氢、偏二甲肼、煤油等。氧化剂和燃烧剂必须储存在不同的储箱 中。液体火箭发动机一般由推力室、推进剂 供应系统、发动机控制系统组成。

资料来源:中国科学院科普云平台,SpaceX,azspace太空实验室公众号,方正证券研究所
液体运载火箭贮箱是储存燃料和氧化剂的核心容器,需满足以下需求:推进剂贮存:在极端温度、振动及加速度环境下稳定储存液体推进剂;结构支撑:作为箭体承力结构的一部分,维持火箭整体刚度;压力管理:通过增压输送系统维持推进剂流动稳定性,防止气蚀现象。
1.2 火箭的一级发动机:液氧煤油
应用于猎鹰9火箭的Merlin发动机是至今世界上唯一实现工程应用的可重复使用液氧/煤油火箭发动机。目前广泛使用的梅林Merlin 1D发动机可称得上是世界上最先进的液氧煤油火箭发动机之一,并且性价比很高。


天火-12火箭发动机,是天兵科技研制的世界顶尖的燃气发生器循环液氧煤油发动机。该发动机采用六通道控制,全程实时健康监测,可实现多模式启动、多次点火、泵后双向摇摆和变推力控制等功能,可重复使用次数大于50次,采用燃气滚控。

力擎二号是中科宇航自主研制的液氧煤油发动机,采用燃气发生器循环方案,具备多次起动、大范围变工况的能力。其 通过成熟工业材料、标准件及3D打印技术的大量应用,降低生产成本、缩短生产周期。该发动机作为大、中型运载火箭 的一级、二级的主动力使用,并可满足液体火箭一级回收的需求。

YF-102液氧煤油火箭发动机由航天科技六院研发,其部分核心组件采用3D打印,具有可靠性高、经济性好等特点,综合 性能达到同类发动机的国际先进水平,二级火箭覆盖常规三级火箭能力,拥有可回收发动机的深度变推力调节与空中多 次启停的能力。

资料来源:航化网,3D科学谷,方正证券研究所
火箭的一级发动机:液氧甲烷
第三代猛禽发动机是SPACEX最新、最先进版本的液氧甲烷火箭发动机。它在推力、比冲、推重比等核心指标取得了长 足进步,其主要创新在于内化流道设计、取消外部隔热罩、采用先进材料提高结构强度等。

天鹊-12A是由蓝箭航天自主研制的泵后摆燃气发生器循环液氧甲烷火箭发动机,在充分继承天鹊-12发动机技术的基础 上,通过设计优化及改进,发动机推力提高9%、比冲提高40m/s、重量减轻100kg。

焦点二号是星际荣耀研制的大推力燃气发生器循环液氧甲烷火箭发动机,采用了火炬式点火、3D打印、全电动阀门和 智能故障诊断等大量先进技术,具有推质比高、外廓尺寸小、使用维护便捷等优点,是专门为多机并联重复使用火箭设 计的一型高性能液氧甲烷发动机。发动机采用全电控阀门、电动伺服、泵后摇摆方案,重复使用次数不少于30次。

龙云液氧甲烷发动机是九州云箭推出的首款多次启动、可回收、大推力液体火箭发动机,可作为中大型液体运载火箭 的一级主推力发动机使用。“龙云”发动机重复使用次数≥50次。可5机并联应用3.35m直径火箭,7机并联应用3.8m直 径火箭,9机并联应用4.2m直径火箭,单模块起飞规模350~630吨,重型并联模块起飞规模最大可达1800吨。

沧龙一号是宇航推进研制的燃气发生器循环液氧甲烷发动机,主要用于运载火箭的一级,可拓展为真空型,发动机具 备自生增压和可重复使用能力,重复使用次数不低于50次。具备推进剂组合比冲高;动力粘度低、易雾化、燃烧效率高、 稳定性好等优势。

资料来源:航化网,宇航总体技术,方正证券研究所
火箭的二级发动机
真空猛禽发动机是猛禽发动机的一个变体,直径2.3米,高4.6米,有一个 更大的喷嘴,以增加比冲和减少气流 分离,主要用于星舰的第二级。真空 猛禽发动机的单发推力约为14.7兆牛 顿,比冲约为380秒。

猎鹰9号火箭二级采用一台梅林真空发动机,相对于一级,二级使用的梅林发动机为提高效率喷嘴有所放大,比冲达到了348秒,比推力范围39%~100%。发动机实现变推力,真正开启了猎鹰飞而复返的旅程。

天鹊15A发动机为目前国内推力最大的真空型液氧甲烷发动机,真空推力达836kN,真空推力提高9%,真空比冲提高130m/s,推力调节范围拓宽至 55%~110%且具备三次起动能力,可大幅提升火箭发射任务的适应性。

天鹊-15B是蓝箭航天自主研制液氧甲烷火箭发动机,单机真空推 力1183kN,真空比冲3500m/s。

1.3 3D打印技术在火箭发动机的应用
3D打印又称增材制造、积层制造,是一种以数字模型文件为基础,运用粉末状金属或塑料等可粘合材料,通过逐层打 印的方式来构造物体的技术。3D打印技术助力我国新型火箭发动机快速研制。据航天推进技术研究院报道,不到一年,两款新型火箭发动机研制成功,分别为90吨级重复使用液氧煤油发动机和140吨级重复使用液氧甲烷发动机,两者的研发过程均使用3D打印技术。
航天推进技术研究院指出,在制造工艺上,充分发挥3D打印技术在缩短研制周期与复杂结构制造上的优势,主要组合件中均有3D打印工艺的零件;在试验能力上,编制试验数据快速分析工具群,做到试验结束半小时内完成所有必要数据分析,极大提升了分析精度和试验效率。


资料来源:航化网,中国知网《3D打印技术在航空航天行业中的应用》,方正证券研究所
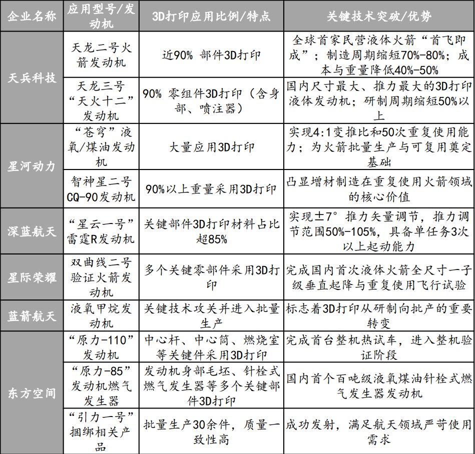
天兵科技——开创3D打印液体火箭发动机先河
2023年4月,天兵科技的天龙二号运载火箭成功首飞,创下全球首家民营液体火箭企业“首飞即成”的纪录。这款火箭的核心突破在于其采用的3D打印高压补燃发动机,接近90%的部 件通过增材制造完成。与传统工艺相比,该发动机制造周期缩短70%-80%, 成本与重量均降低40%-50%,展现出显著的综合优势。
图:天火-11(TH-11)火箭发动机

天龙二号运星河动力——构建可重复使用火箭技术体系
星河动力的“苍穹”液氧/煤油发动 机采用3D打印技术,实现了4:1的变推比和50次重复使用能力。在智神星二号CQ-90发动机上,90%以上重量采 用3D打印技术制造,凸显了增材制造在重复使用火箭领域的核心价值。铂力特2024年商业航天领域订单中,星河动力占比超30%。
图:“苍穹”液氧/煤油发动机

图:发动机3D技术对比图

资料来源:启明增材制造,方正证券研究所
3D打印在火箭其他部位的应用
捷龙三号火箭的卫星支架和过渡段产品的成形应用的是电弧熔丝增材制造技术;长十一火箭卫星支架的端框和支撑杆的成形应用的是电弧熔丝增材制造技术和激光选区熔化增材制造技术。
图:捷龙三号卫星支架图

在箭体结构方面,微光启航创新采用连续纤维3D打印工艺,制造复杂结构支架与部分箭体构件。结合全碳纤维复合材料的使用,公司实现了箭体90%结构的碳纤维化,较传统金属材料减重30%以上,帮助火箭 运载能力提升10%、经济效益提升25%。
图:3D打印部件图

2023年3月,全球首枚“全3D打印火箭”发射,虽未能进入轨道,但首次向全世界展示了全3D打印的火箭可以承受最恶劣的轨道发射条件。Relativity Space采用3D打印技术开发和制造火箭的最大特点是,通过大规模合并零件,极大简化火箭制造环节,缩短加工周期,实现火箭高效制造。通过这种模式,Relativity Space将零件数量从传统的 100000个大幅减少到大约1000个,最大限度减少了潜在故障点,能够在60天内打印和组装一枚火箭,而传统火箭通常需要18个月。火箭发射成功,证明了3D打印大规模合并零件制造的安全可行性。
图:全球首枚“全3D打印火箭”

资料来源:中国运载火箭技术研究院,空天界,启明增材制造,方正证券研究所
1.4 火箭的一级贮箱
贮箱包括筒段、短壳和箱底三大件,由蒙皮、短壳、前后底等零件焊接而成,箱底由瓜瓣构件组成,为椭球形曲面薄壁结构,是关系全箭可靠性的核心关键构件。不同用途的贮箱尺寸不同,例如直径3米的芯级贮箱用于长三甲系列运载火箭的三子级;直径2.25米的助推器贮箱,目前主要用在长二F和长三乙等型号的运载火箭上。不同型号的运载火箭,也配有不同型号的贮箱。例如,长征五号运载火箭的芯级贮箱直径5米,新研制的重型运载火箭芯级贮箱直径则 为10米级。贮箱越大,装的燃料越多,火箭飞得也就更远。
贮箱箱底结构由瓜瓣构件组成,这类大型薄壁结构成形过程中材料内部产生非均匀应力分布。在传统的生产工艺中,火箭的箱底是由瓜瓣、顶盖 和过渡环“拼焊”而成,不仅有多条焊缝可能会影响箱底的可靠性和合格率,而且焊接前,每一个瓜瓣和顶盖还要历经下料、淬火、拉深成形、修整等十多道工序。因此,火箭箱底一直是火箭贮箱部组件中结构最复杂、制造难度最大、生产周期最长的产品,也难怪被人们誉为火箭上的 “皇冠”。
图:贮箱瓜瓣样件

图:拼焊箱底

资料来源:力学科普,中国运载火箭技术研究院,方正证券研究所
1.4 火箭的二级贮箱
我国运载火箭多数为分体式贮箱,少数外输送式共底贮箱。近年来国外新 研制的运载火箭中,二级或上面级以上结构大多数都采用了共底贮箱的布局方式。共底贮箱就是两个贮箱有一个共用的底。从外形上看,共底就像 一根腰带,系在两个火箭贮箱之间。实际上剖开来看,它是一个类似半球 的结构件,通过最外部的两个腰带将两个贮箱连接起来。
图:共底贮箱

朱雀二号改进型遥一运载火箭首创国内液体运载火箭双低温单层共底贮箱, 二级贮箱采用共底结构,减少了箱底和箱间段的数量,并利用上、下贮箱间的压差来抵消内压载荷,进一步减轻了共底结构的质量;在国内首次使用了单层共底 单层隧道管的结构形式,降低了共底、隧道管结构的复杂 性;隧道管在贮箱内部,减少了火箭外表面的结构凸起,进一步优化了火箭的气动外形。
图:朱雀二号二子级

宇石空间AS-1运载火箭二级不锈钢薄壁共底贮箱作为国内首个直径4.2米 的不锈钢薄壁共底贮箱,采用30X材料与立式总成焊接工艺。该贮箱直径 为4200mm,高度超过10m,等效厚度在1-2mm之间。相较于传统的双箱构型 贮箱,结构干重节约超过1000kg。
图:宇石空间AS-1二级共底贮箱

资料来源:中国运载火箭技术研究院,landspace蓝箭航天,宇石空间-ASTONE,方正证券研究所
贮箱的材料:不锈钢 or 铝合金?
铝合金火箭贮箱主要是铝镁合金和铝铜合金两种,其中铝镁合金主要用于助推器贮箱;铝铜合金主要用于芯级贮箱和我国新一代运载火箭贮箱。很多火箭的燃料贮箱也开始使用铝锂合金材料,比如猎鹰9火箭燃料贮箱材料就是使用铝锂合金材料。铝锂合金,作为一种先进轻量化结构材料,具有密度低、比强度 和比刚度高、弹性模量高、疲劳裂纹扩展速率低、低温性能较 好、良好的耐腐蚀性和卓越的超塑成形性能等优异的综合性能。
中国航天科技集团五院510所研制出100升铝合金隔膜贮箱、490升铝合金表面张力贮箱、950升复合材料增强型铝合金表面张力贮箱,并通过试验考核。
图:490升铝合金表面张力贮箱

图:950升复合材料增强型 铝合金表面张力贮箱

资料来源:中国航天报,方正证券研究所
1.5 火箭的级间
级间分离可以分为冷分离和热分离。热分离指下面级发动机 推力尚未消失,下一级发动机即点火工作,当推力达到一定 值,连接解锁装置解锁,下一级依靠发动机推力加速,上一 级在下一级发动机燃气流的压力和气动阻力下减速,从而实 现两体分离。冷分离相对热分离而言,上一级推力已经消失, 下一级发动机尚未启动,连接解锁装置解锁,依靠分离冲量 装置使两级分离,分离完成后,下一级发动机再启动。
图:冷热分离对比

图:级间分离示意图

级间分离需要依靠爆炸螺栓和爆炸分离器来实现。爆炸螺栓通常安装在 一级和二级之间的连接点上,当达到预定高度或燃料耗尽时,指令发出, 爆炸螺栓爆炸,断开连接点,使一级 火箭脱离。同时,二级火箭点火,继续将火箭推向更高的轨道。爆炸的力量不仅分离火箭的各级部分,还会为分离的部分提供轻微的推力,确保它们不会相互碰撞。
图:爆炸螺栓结构图

资料来源:力学科普,中科宇航,国家空间科学中心,方正证券研究所
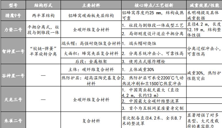
我国运载火箭级间段一般采用铝合金蒙皮桁条结构,Falcon 9、Ariane 5 等采用了理论承载效率更高的碳面板蜂窝夹层结构。
1.6 不同火箭整流罩解析
图:不同型号火箭整流罩对比图

图:整流罩结构示意图

图:爱思达各类整流罩

资料来源:国家空间科学中心,国家空间科学中心荣格复材技术,中国国际复合材料展览会,爱思达航天,你好太空,方正证券研究所
1.7 火箭回收技术总览:主流是垂直返回式
目前火箭回收总共有三种方式,分别是伞降回收、飞行式回收以及垂直返回。对于主流的三种火箭回收方式,国内外均有所进展。相比于其他回收方式,垂直起降回收着陆精度高、着陆冲击小,能实现发动机等核心部件在内的箭体整体无损伤回收,而且其对地面场地及保障要求低、运载效率影响小,技术难度也较低,是当前火箭回收的最主流方式。
图:三种回收方式图

资料来源:中国航天,深空探测,方正证券研究所
1.8 垂直起降陆地回收技术
动力反推垂直下降方案在低空采用发动机反推减速,以垂直下降方式降落地面,通过着陆腿降低着陆过程的冲击载荷, 并提供火箭着陆后的稳定支撑。这种方案落点精度高、成本可控,但是对发动机性能、姿控技术和着陆腿要求较高,运 载能力损失较大,在不影响主发射任务的情况下,回收可靠性相对较低。
在第20次猎鹰九号飞行任务中,一级火箭首次成功返回卡纳维拉尔角陆地着陆场,垂直稳停。这是人类历史上首次实现 轨道级火箭的完整回收。
朱雀三号遥一运载火箭在东风商业航天创新试验区升空,火箭二级进入预定轨道,但火箭一子级在着陆段点火后出现异常,未实现在回收场坪的软着陆,残骸着陆于回收场坪边缘。
酒泉卫星发射中心东风商业航天创新试验区,长征十二号甲(CZ-12A)可重复使用运载火箭点火升空。一级火箭在返场着陆阶段失控,最终坠落在距甘肃民勤回收场中心约1.8公里的荒漠地带。
图:动力反推垂直下降图

资料来源:凤凰新闻,每经头条,方正证券研究所
1.9 海上回收技术
猎鹰火箭采用发动机反推作用的垂直回收方式,可以回收火箭一级与整流罩部分,超重星舰则被设计为两级火箭均可回收。
图:猎鹰火箭海上回收图

龙云液氧甲烷发动机在山东海阳东方航天港完成海态飞行回收试验。火箭飞行正常,溅落回收正常。
图:龙云液氧甲烷发动机图

我国首个火箭网系回收海上平台“领航者”已成功交付。网系回收属于垂直起降回收的一种,其原理类似于舰载机借助阻拦索系统在航母降落。不同的是,要回收垂直降落的火箭,需要在高空布设阻拦索,当火箭降至一定高度时,箭上挂钩挂在4根“井”字型绳索 上,完成捕获回收。
图:海上平台“领航者”

2016年4月,猎鹰九号首次在海上无人船上成功回收, 解决高能量轨道任务无法返陆的难题。
图:猎鹰九号无人船上成功回收

资料来源:
知网《SpaceX龙飞船与猎鹰火箭技术和成本分析》,科技日报,北京亦庄,凤凰新闻,方正证券研究所
1.10 “筷子夹”回收技术
筷子夹是指火箭回收试验中,使用发射塔上的巨型机械臂(被称为“筷子”)在半空中捕获返回的火箭助推器的技 术。该技术采用垂直悬停降落方式,要求箭体结构轻量化且控制系统高精度,相较传统垂直起降回收方法,省略了转运和复装环节,有望大幅降低未来航天活动的成本。不过,该技术对于火箭飞行控制系统的精度和悬停能力要求 也极高,略有差池就可能导致火箭在发射塔上倾倒或爆炸。
SpaceX“星舰”在第5次轨道试飞中,首次验证 了“筷子夹火箭”技术——通过发射塔的机械 臂在半空中成功捕获回收火箭第一级助推器。
图:“星舰”首次验证 “筷子夹火箭”技术

宇石空间完成国内首个百吨级全尺寸 “筷子” 捕获臂地面验证试验,标志着我国首个对标SpaceX 星舰回收模式的捕获臂全尺寸原型机正式交付,正式进入地面联合试验阶段,其也是当前国内唯一采用 不锈钢箭体结合“筷子”捕获臂回收方案的团队, 且已掌握不锈钢箭体与捕获臂全链条技术。
图:宇石空间完成国内首个百吨级全尺寸 “筷子” 捕获臂地面验证试验

资料来源:卓乎,方正证券研究所
2.1.1 长征火箭:国内担任最多发射任务企业
中国长征火箭有限公司(曾用名:中国亚太移动通信卫星有限责任公司)工商成立时间为1998年3月27日,2016年5月更名,同年10月19日正式揭牌,是中国航天科技集团旗下中国运载火箭研究院(航天一院,其上市平台为航天长征化学工程股份有限公司)的商业航天经营责任主体,其股权关系如下图所示。在其旗下,长征八号面向中低轨与太阳同步轨道, 已承担多次发射任务。长征八号甲是在其基础上的运力增强型,进一步提升多星发射与任务适应能力。长征九号定位为 超重型运载火箭,目前处于总体方案与关键技术预研阶段。长征十号则是新一代载人运载火箭,面向登月任务,近期持续推进关键地面试验,标志着我国运载火箭体系不断升级。
图:中国长征火箭股权穿刺

资料来源:ifind,方正证券研究所
图:中国长征火箭有限公司旗下主要火箭参数

图:中国长征火箭有限公司旗下主要火箭图

资料来源:界面新闻,中央纪委国家监委网站,中国航天科技集团公众号,央视新闻,wiki,方正证券研究所
2.1.2 航天八院:兼具研发制造与工程总装能力的国家级航天主力研究院
上海航天技术研究院(航天八院)创建于1961年8月,主要业务领域覆盖防务装备、运载火箭、应用卫星、空间科 学、航天技术应用产业和航天服务业,是中国航天科技集团有限公司三大总体院之一,中国航天唯一的综合性总 体院。上海航天技术研究院下辖多家企事业单位包括上海航天工业(集团)有限公司,其产业投融资与资产证券 化的专业平台为上海航天汽车机电股份有限公司, 旗下主力火箭以及参数如下表所示 :
图:航天八院旗下主要火箭参数

图:航天八院旗下主力火箭图

资料来源:新浪网,搜狐网,央视新闻,网易-科讯速报,方正证券研究所
2.2 中国民营商业火箭公司
目前,中国商业火箭行业已逐步形成多层次的资质管理体系和产业准入机制。民营商业运载火箭企业需依法取得 “运载火箭总体技术科研生产许可” 等核心资质,该许可覆盖研制与生产整体技术,是商业火箭企业开展技术研发和生产活动的基础要求。 国家航天局《推进商业航天高质量安全发展行动计划(2025–2027)》(中国国家航天局)明确指出商业卫星研制企业可免办理武器装备科研生产许可,但商业火箭企业仍需按原要求取得相关资质。商业火箭企业在取得科研生产许可的基础上,还必须按次申请民用航天发射项目许可证和无线电频率/空间电台执照等配套资质,以满足发射和通信合规要求。
上述制度反映出我国商业航天从资质管理、发射许可到频谱管理等全流程规范化管理逐渐成熟,为民营火箭企业参与市场提供了制度保障。
2.2.1 蓝箭:中国商业航天中率先实现液氧甲烷火箭入
北京蓝箭空间科技有限公司(蓝箭航天)是从事火箭研制和运营的民营企业。公司致力于研制具有自主知识产权的液体燃料火箭发动机及商业运载火箭。蓝箭航 天是中国商业航天领域最早成立的液体运载火箭企业之一,致力于开发以液氧甲烷发动机为核心的可重复使用与常规液体火箭系统。截至 2025 年 5 月,蓝箭航天成功发射改进型 ZQ-2E,部署 6 颗卫星入轨。
其主力火箭之一朱雀二号是全球首款发射入轨的液氧甲烷运载火箭,同时也是国内首款拥有商业化运营能力的民营液体火箭,其主打绿色、经济、通用。另一主 力火箭朱雀三号为可重复使用液氧甲烷运载火箭,采用公司自研天鹊系列液氧甲烷发动机,未来火箭一子级可重复使用多达20次。
图:蓝箭主力火箭参数图

图:蓝箭主力火箭图

资料来源:蓝箭官网,方正证券研究所
2.2.2 天兵科技:以液体可重复使用运载火箭为核心
天兵科技是我国商业航天领域领先开展新一代液体火箭发动机及中大型液体运载火箭研制的高新技术企业。该公司旗下主力火箭为天龙系列,其中天龙二号为中国民营航天中首枚成功入轨的液体运载火箭,采用液氧/煤油推进, 定位小型、低成本发射,验证了民营液体火箭工程化能力。天龙三号为中大型液体运载火箭,一子级多机并联、面向部分可重复使用,目标服务卫星互联网与高频次商业发射。天龙三号H为天龙三号的重型/高推力衍生型,定位更大运力与更强复用能力。天龙三号M为天龙三号的中型改型构型,强调成本与运力平衡,面向中等规模星座与更高发射频次。其参数以及模型图如下所示:
图:天兵科技主力火箭参数图

图:天兵科技主力火箭图

资料来源:天兵科技官网,方正证券研究所
2.2.3 星河动力:固液并举的民营火箭企业
星河动力航天是国内顶尖首家连续、稳定发射成功的私营火箭公司,也是全世界第三家进入500公里太阳同步轨道的私营火箭公司。星河动力致力于为人类低成本、高频次进入空间提供解决方案,也为天地往返、空间运输、太空资源开发 提供澎湃动力。公司核心产品包括:“智神星一号”中大型重复使用液体运载火箭和“谷神星一号”小型固体运载火箭。
图: 星河动力主力火箭参数图

图: 星河动力主力火箭图

资料来源:星河动力官网,方正证券研究所
2.2.4 星际荣耀:主攻液氧甲烷可复用火箭
星际荣耀航天科技集团股份有限公司(以下简称星际荣耀)于2016年10月成立,2019年公司自主研制的双曲线一号运载火箭(SQX-1)首飞成功,成为国内首家实现入轨的民营商业运载火箭公司,使我国成为全球第二个民营企业也具有火箭入 轨发射能力的国家。2023年12月10日,双曲线二号完成了国内首次可复用火箭的复用飞行。双曲线三号中大型可重复使 用液氧甲烷运载火箭通过牵制释放、一子级回收多次重复使用、全箭级故障诊断及健康检测、在线重构等技术途径实现高可靠、低成本和快速发射。
图:星际荣耀主力火箭参数图

图:星际荣耀主力火箭图

资料来源:星际荣耀官网,方正证券研究所
2.2.5 中科宇航:中科院孵化的混改商业航天企业
中科宇航技术股份有限公司是国内领先的商业航天企业,创立于2018年12月,主要从事系列化中大型火箭研制、定制化航天发射、亚轨道科学试验及太空旅游等业务。力箭一号是中科宇航研制的大型固体运载火箭,突出“一箭多星、快速 响应和高可靠性”,主要面向低轨卫星星座的商业化发射需求;力箭二号是一型中大型液体运载火箭,采用液氧/煤油 推进,目标是在提升运力的同时显著降低单次发射成本;力箭二号重型通过助推器并联等方式进一步放大近地轨道运载 能力,重点服务大规模卫星组网与批量发射任务;力箭三号则定位为新一代可重复使用液体运载火箭,强调一级回收与 高频次发射能力,面向长期商业航天市场。
图:中科宇航主力火箭图

图:中科宇航主力火箭图

资料来源:中科宇航官网,方正证券研究所
2.3.1 SpaceX:全球商业航天先行者、领导者
SpaceX(Space Exploration Technologies Corp.)成立于 2002 年,由埃隆·马斯克(Elon Musk)创立, 是全球商业航天领域最具影响力的私营航天企业之一,公司总部位于美国加利福尼亚州霍桑市。SpaceX 的核心目标是通过技术创新显著降低航天发射成本,并推动人类向多行星文明迈进。目前,该公司正在投行竞标 (其中摩根士丹利由于和马斯克长期合作关系被视为最领先候选者),预计于2026年下半年上市,当前内部股 份交易估值约8000亿美元,其2026年上市后目标估值1.5万亿美元。公司在可重复使用运载火箭技术方面取得了里程碑式突破,其三大主力火箭系列为猎鹰9号、猎鹰重型以及星舰系列。
图:SpaceX和马斯克

资料来源:SpaceX,方正证券研究所
Falcon 9系列介绍
Falcon 9 系列是 SpaceX 目前最核心的中型运载火箭型号,采用两级构型设计,其中第一级配备 9 台 Merlin 液氧/ 煤油发动机,第二级使用单台 Merlin 真空型发动机。该火箭的突出特点在于其一级可实现垂直回收并重复使用,通过多 次复飞显著降低发射成本。该火箭历经猎鹰9v1、猎鹰9v1.1、猎鹰9全推力等多个型号,当前可复用性最强也是主力版本 为猎鹰9 Block5(设计为可复用100次)。
图:Falcon 9参数图

资料来源:wiki,方正证券研究所
Falcon Heavy系列介绍
Falcon Heavy 是 SpaceX 的重型运载火箭,采用三枚 Falcon 9 一级芯级并联构型,由一个中心核心和两个侧助推器组成,全箭共配置 27 台 Merlin 发动机,起飞推力显著高于单枚 Falcon 9。Falcon Heavy 的近地轨道最大运载能力约为 63.8 吨,在现役商业火箭中处于领先水平。
图:Falcon 9参数图

资料来源:wiki,方正证券研究所
星舰系列介绍
Starship 与 Super Heavy 系统是 SpaceX 正在推进的下一代完全可重复使用超级重型运载系统,由 Super Heavy 助推器作为第一级、Starship 飞船作为第二级共同构成,整体采用液氧/甲烷推进剂和 Raptor 系列发动机。该系列目前规 划有v1、v2、v3三代,核心改进集中在结构、推进、热防护、回收与工程化能力五个方面:首先是结构与尺寸,V2 相比 V1 对飞船进行加长并优化筒段与承力布局,V3 进一步放大整体尺度以提升推进剂装载与有效载荷;其次是推进系统,从 早期 Raptor 2 的工程验证逐步过渡到更高推力、更可靠、维护更简化的 Raptor 3(V3),同时改进多机并联点火与节 流控制;第三是热防护与再入,V2 开始系统性升级 TPS 瓦片、固定方式与受热区域设计,显著提高再入可靠性,V3 继续为高频复用与更苛刻轨道工况做冗余;第四是回收方式,从 V1 的溅落与验证性回收,过渡到 V2 的助推器“筷子夹回” 和飞船受控再入,V3 目标是常态化、快速周转的全系统回收;最后是工程化与运维,包括热分离环成熟化、管路与阀件冗余、制造工艺简化与快速翻修,这些改进共同把 Starship 从试飞原型推向可规模化运营与深空任务的平台。
图:星舰不同代际参数图

图:星舰图

资料来源:wiki,方正证券研究所
2.3.2 Blue Origin:稳中求进,对标SpaceX
Blue Origin(中文常译为“蓝色起源”)成立于 2000 年,由亚马逊创始人杰夫·贝索斯(Jeff Bezos) 创立,是美国最早布局商业航天的私营企业之一。公司以“Gradatim Ferociter(一步一个脚印,勇往直前)”为发展理念,核心目标是通过可重复使用航天器显著降低进入太空的成本,并为未来大规模人类太空活动和深空探索奠定基础。 与 SpaceX 采取快速迭代、频繁试飞的路线不同,Blue Origin 更强调稳健工程、安全冗余和长期基础能力建设,在亚轨道飞行、液体火箭发动机以及重型运载火箭等方向持续投入。
图:Blue Origin 主力火箭图

资料来源:Blue Origin,方正证券研究所
Blue Origin旗下火箭介绍
Blue Origin 目前旗下主要有三款火箭。
New Shepard 是蓝色起源研制的完全可重复使用亚轨道火箭系统,由单级助推器和载人/载荷返回舱组成,采用液氧/液 氢推进剂并配备 BE-3 发动机,具备深度变推力能力,适合垂直起飞与软着陆。
New Glenn 是 Blue Origin 面向轨道发射市场研制的重型液体运载火箭,采用两级构型,一级由 7 台 BE-4 液氧/液 甲烷发动机驱动并设计为可重复使用,目标复用次数不少于 25 次;二级为一次性使用,用于完成轨道注入任务。主要面 向大型通信卫星、遥感卫星、政府与国家安全载荷以及深空任务。New Glenn 被视为 Blue Origin 进入主流轨道发射市 场的关键产品,其定位强调大运力、大尺寸载荷适配能力与长期可重复使用的经济性。
New Armstrong(新阿姆斯特朗)是 Blue Origin 规划中的超重型深空运载火箭,定位于月球与更远深空任务,目标运 力显著高于 New Glenn。目前仍处于概念/前期规划阶段,公开信息有限,预计延续蓝色起源的液氧-甲烷(BE-4 系)与 可重复使用技术路线。
图:Blue Origin 主力火箭参数图

资料来源:Blue Origin,方正证券研究
相关标的
◼ 火箭:发动机—航天动力、斯瑞新材(发动机室内壁材料)、西部材料(钛/铌合金等发动机材料)、天力复合(铝钽材料); 箭体—超捷股份(箭体结构件)、广联航空(箭体结构件)、派克新材;3D打印—银邦股份(发动机3D打印)、铂力特(卫星 火箭3D打印)、飞沃科技(紧固件 3d打印);其他—昊志机电(电机)、高华科技(传感器);
◼ 卫星载荷及元器件:激光通信—航天电子(星间激光链路)、久之洋(星间激光链路);通信载荷—上海瀚讯(通信载荷)、 信科移动(通信载荷);模块类—臻镭科技(电源管理、数模芯片)、佳缘科技(星上加密/一体机)、天银机电(星敏感器)、 复旦微电(星上CPU);其他—铖昌科技(天地无线传输) 、陕西华达(连接器)、四创电子(PCB);材料类—光威复材(碳纤 维)、华菱线缆(热防护线束);
◼ 太阳翼及能源系统:上海港湾(全系太阳翼/能源系统)、乾照光电(砷化镓外延片)、云南锗业(锗晶片衬底);
◼ 蓝箭航天重要参股方:金风科技、鲁信创投;太空计算卫星:顺灏股份、中科星图、普天科技、开普云;


VIP复盘网