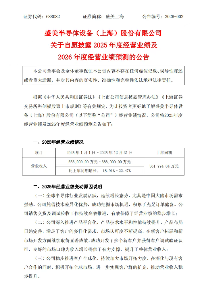
盛美上海预计2025年营业收入为66.8亿元-68.8亿元,比上年同期增长18.91%-22.47%。
盛美上海(688082.SH)发布2025年度业绩预告,预计营业收入为66.80亿元-68.80亿元,比上年同期增长18.91%-22.47%。
对于本次业绩变化的原因,盛美上海表示,报告期内,全球半导体市场需求强劲,公司凭借技术差异化优势,持续推进销售交付与调试验收,产品平台化进展顺利,客户全球化拓展成效显著,新客户开发取得突破,市场认可度不断提升,推动营业收入稳步增长。综合近年来的业务发展趋势,以及目前的订单等多方面情况,公司预计2026年全年的营业收入将在人民币82.00亿元至88.00亿元之间。



VIP复盘网