随着AI技术的爆发式发展,迅速赋能到机器人行业,让人形机器人产业化进程被大幅提前。根据特斯拉人形机器人Optimus的预期,人形机器人市场的爆发已经到了一个奇点。
今年1 月 9 日,马斯克接受采访时谈到,特斯拉在 2025 年将生产数千台 Optimus 人形机器人,并在工厂进行初步测试。
如果一切进展顺利,2026 年人形机器人产量将增加 10 倍,目标是生产 5 万到 10 万台人形机器人,2027 年再增加 10 倍。马斯克还预测,未来人形机器人与人类的比例可能达到 5∶1,全球将有300
一旦人形机器人开始大规模量产,相关机器人产业公司将大幅受益,业绩也将进入量价
综合来看,无论从技术壁垒和市场规模前景来说,我们认为丝杠行业,是人形机器人最性感的细分。
未来人形机器人一段时间有望主要围绕灵巧手和部分关节进行。因此也可以从灵巧手环节的变化来推测人形机器人整机的应用端进展。在人形机器人单机和灵巧手中,丝杠部分是价值量占比较高的部分。
丝杠是一种常见的机械传动运动,用于将旋转运动转为直线运动。可以分为滑动丝杠(多为梯形丝杠)、滚珠丝杠、行星滚柱丝杠、静压丝杠。梯形丝杠和滚珠丝杠在机械机床领域已成熟应用,行星滚柱丝杠目前仅在航空等高端领域应用,国内国产化率低,且行业市场空间相对其他环节来说,是较大的。
行星滚柱丝杠通过螺母、滚柱、丝杆等零部件将旋转运动转换为直线运动,是实现人形机器人精确运动控制的关键部件之一,也是人形机器人单机高壁垒和高价值量环节。
以特斯拉Optimus为例,单个行星滚柱丝杠的单价约为2,000元/个,单台人形机器人中行星滚柱丝杠的总价值在2.8万元以上。整体来看,在人形机器人中的价值量占比较高。根据特斯拉发布的相关资料显示,其人形机器人直线关节选用行星滚柱丝杠传动。
根据 OptimusGen2的示意图,特斯拉人形机器人直线关节总共选用14个行星滚柱丝杠。
主要分布在机器人的大臂(2个)、小臂(4个)、大腿(4个)和小腿(4个)等部位,对应其14个线性执行器。预计批量量产后单台机器人关节丝杠价值量占比约 15%-25%左右,是机器人各零部件中价值量占比最高的环节之一。
图:特斯拉机器人使用关节使用丝杠情况

数据来源:九方金融研究所
行星滚柱丝杠的传动原理是电机驱动丝杆旋转,从而带动滚柱绕丝杆轴向公转,同时绕自身轴线自转,然后滚柱带动螺母做轴向运动。其中滚柱与螺母的螺旋升角相等以实现二者之间无相对轴向位移,而丝杆的螺旋升角大于滚柱的螺旋升角以实现轴向和周向运动。
与滚珠丝杠相比,行星滚柱丝杠具有以下优势承载能力强工作寿命和可靠性高。
滚柱丝杠的主丝杠周围布置有若干行星螺纹滚柱,作为负载的传递单元,相对滚珠方案大幅增加接触面和受力面,接触线长、传动间隙小,尤其在动载荷工况下,多根滚柱可将冲击分散至螺纹接触线上,使其可承受更高静态和动态负载。
行星滚柱丝杠拥有高精度、高传动效率、高承载、高可靠性等优点,适合用于要求高负载、高功率、高转速、高线速度、高加速度、极高精度和刚性的环境,且寿命比滚珠丝杠高,可恶劣工况下连续工作上万小时,工作环境温度范围相比滚珠丝杠提高。
相同负载下,体积较滚珠丝杠节省约 1/3,安装空间紧凑。但是行星滚柱丝杠的技术壁垒很高,国内企业和海外企业技术差距还较大。
行星滚柱丝杠中丝杠 、螺母 、滚柱等不同部位的磨削工艺存在差异 ,提高工艺壁垒。磨削工艺流程长 、加工复杂繁琐 ,同时既需要针对丝杠和滚柱的外螺纹磨削,又需要针对螺母的内螺纹磨削,其中螺母内螺纹加工难度最高。
图:行星滚柱丝杠结构
数据来源:九方金融研究所
行星滚柱丝杠市场竞争格局
当前行星滚柱丝杠单价仍高,工艺流程复杂且长,同时精磨设备供给有限。从今年展会中各家展出的人形机器人来看,本体环节对于部件的方案选择上,国内较少企业采用价格更高且能带来更好性能表现的行星滚柱丝杠。
2023年中国丝杠市场规模25.7亿,行星滚柱丝杠仅占4%,外资市占率达85%。从行星滚柱丝杠产业格局来看,海外具备先发优势,国内企业正在加速实现国产替代。
根据 GGII,外资企业如 Rollvis(瑞士)、GSA(瑞士)、Ewellix(瑞典)、Rexroth(德国)在国内市场份额占比分别为 26%、26%、14%、12%,而国内企业合计占比(含南京工艺、博特精工、台湾优仕特)约 20%左右。
特斯拉形机器人Optimus直线关节为反式行星滚柱丝杠,使用的是瑞士GSA制造的RGTI 12.8。
瑞士ROLLVIS公司是全球第二大行星滚柱丝杠生产商,最大的通用件厂商之一,在中国市场份额占比约26%。瑞典EWELLIX公司、德国舍弗勒、日本THK等也是具有实力的厂商。
图:行星滚柱丝杠市场竞争格局

数据来源:九方金融研究所
根据我们测算,当人形机器人产量达到 100 万、200 万台时, 对应行星滚柱丝杠市场规模分别达到 163 亿元、327 亿元。
目前国内行星滚珠丝杠的产能高度稀缺,一方面受制于高端磨削机床设备需要进口,一方面是因为滚柱丝杠技术壁垒较高,就算有设备,还需要技术和经验数据的不断积累。目前国内滚柱丝杠国内企业也都在积极的进行资本开支,给下游机器人大厂送样。
图:行星滚柱丝杠市场空间测算

数据来源:九方金融研究所
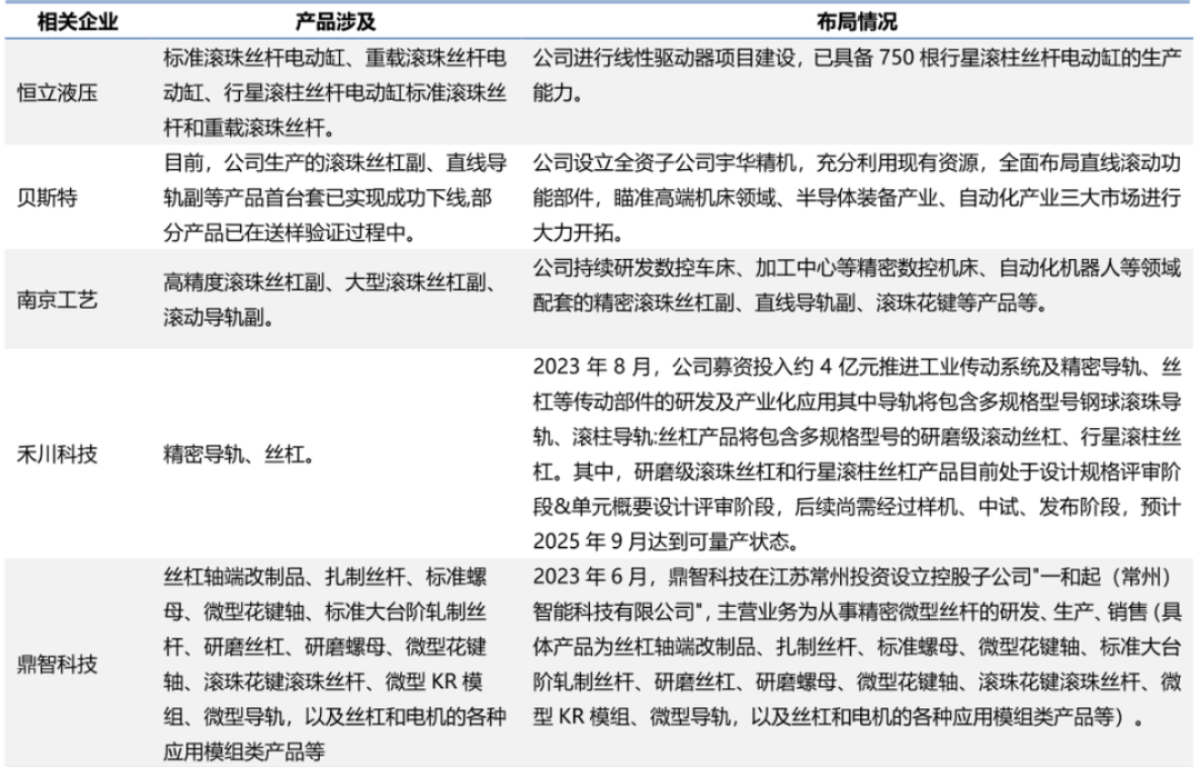
国内行星滚柱丝杠企业相关进度如下:
震裕科技:已有一条行星滚柱丝杆半自动产线投入批量生产,日产能达50套。自建丝杆综合测试实验室已投入使用。第二条半自动量产线预计2025年第一季度投入使用。
计划建设一条全自动丝杆生产线。产品已有两家本体厂实现小批试制,两家送样通过性能测试,还有两到三家正在进行技术交流。
秦川机床:子公司汉江机床拥有行星滚柱丝杠的研发、制造基础。现已逐步开始小批量生产,并进行了应用验证。
杭州新剑传动:2025年1月3日,年产100万台人形机器人行星滚柱丝杠产业化项目奠基仪式成功举行。从2008年便开始专业研发大批量应用的行星滚柱丝杠,与国内外顶尖人形机器人公司共同合作。
北特科技:已完成样品所需粗车、硬车、热处理淬火、外圆磨磨床、螺纹磨床等设备积累,实现全工序自产。与昆山政府签订《投资协议》,拟投资18.5亿元建设行星滚柱丝杠研发生产基地项目。
贝斯特:行星滚柱丝杠工艺不断优化,批量化生产工艺布局不断完善。关键工艺所需国产化设备合作开发有序推进,为批量供货做好了技术和设备储备。
双林股份: 滚柱丝杠产品已研发出样品,试制产线也在建设之中。
从目前公告的进度来看,国内可以批量出货,杭州新剑优势明显,和舍弗勒一起已经跟北美签署供货协议。五洲新春与两家深度合作,提供前道热处理、螺母、粗磨等,占总成本约50%。
1月3日杭州新剑年产100万套人形机器人及汽车行星滚柱丝杠新工厂开建,预计9月份投产,是国内第一家大规模量产的公司,其中五洲新春是新剑核心供应商,主要给新剑做丝杠产品的粗磨,外磨等前道工序。
国内其他做丝杠的企业,大多数目前还处于送样或者小批量出货阶段,这个不确定性很大,也就是说距离大幅度量产还要较长距离。
图:国内行星滚柱丝杠当下竞争梯队

数据来源:九方金融研究所
图:国内行星滚柱丝杠发展进度

数据来源:九方金融研究所


VIP复盘网