扫码体验VIP
网站公告:为了给家人们提供更好的用户体验和服务,股票复盘网V3.0正式上线,新版侧重股市情报和股票资讯,而旧版的复盘工具(连板梯队、热点解读、市场情绪、主线题材、复盘啦、龙虎榜、人气榜等功能)将全部移至VIP复盘网,VIP复盘网是目前市面上最专业的每日涨停复盘工具龙头复盘神器股票复盘工具复盘啦官网复盘盒子股票复盘软件复盘宝,持续上新功能,目前已经上新至V6.5.3版本,请家人们移步至VIP复盘网 / vip.fupanwang.com

扫码VIP小程序
返回 当前位置: 首页 热点财经 【百奥赛图|深度报告】赋能全球新药研发,基石业务稳增长,抗体平台高弹性【国联民生医药】

股市情报:上述文章报告出品方/作者:国盛证券 ,张金洋、胡偌碧、杨芳等 ;仅供参考,投资者应独立决策并承担投资风险。

【百奥赛图|深度报告】赋能全球新药研发,基石业务稳增长,抗体平台高弹性【国联民生医药】

时间:2026-01-03 13:43
上述文章报告出品方/作者:国盛证券 ,张金洋、胡偌碧、杨芳等 ;仅供参考,投资者应独立决策并承担投资风险。

1. 百奥赛图:基因编辑技术创新为本,双核心平台 赋能全球新药研发

1.1  定位全球新药发源地,“靶点人源化小鼠” “抗体分子库”双平台保驾护航

百奥赛图以创新基因编辑技术驱动新药研发,可提供“基因编辑 创新动物模型 临床前CRO服务 抗体分子转让/授权”全链条服务。百奥赛图成立于2009年,于2022年9月在中国香港上市,公司依托基因编辑技术平台,不断延伸业务领域,逐渐形成了“基因编辑—创新动物模型—临床前CRO服务”和“基因编辑—RenMice等技术平台—抗体分子转让/授权”两条业务线。基石业务创新模式动物销售及临床前CRO服务维持高速增长,“千鼠万抗”对外转让/授权通过首付款 里程碑付款 销售分成方式确保长期收益弹性,打开未来成长天花板。
公司已建立优秀客户群,海内外兼修,且出海势头强劲。公司已完成5300 项定制化动物模型,拥有4390 种现货型动物及细胞模型,完成6350 项药物评估项目,已开展280余项全人抗体合作项目,50余项RenMice授权项目,抗体库拥有约100万条全人抗体序列。基于领先的底层基因编辑技术、高人源化且丰富的创新动物模型及抗体平台,公司已与海内外众多知名药企建立稳定合作,涵盖全球前十大制药企业。25H1海外收入占比68%,2020-2024年海外收入CAGR为64.52%,海外市场一路高歌,前景可期。
公司成立初期,主要从事定制化基因编辑服务,此后以技术创新驱动,逐步向下游拓展至创新动物模型销售、临床前CRO服务、抗体分子转让/授权等,发展历程可归纳为以下四个阶段:
2009-2015年:依托基因编辑技术,临床前产品及服务业务初步搭建完成。百奥赛图成立之初提供定制化基因编辑服务,2011年成功开发基于ESC/HR技术的小鼠基因编辑技术平台。2014年基于CRISPR/EGE基因编辑技术,开发出一系列免疫检查点及其它创新靶点的人源化小鼠,并开始将高质量的自主研发动物模型出售给国内外药企。2015年,公司将业务延伸至临床前药理药效评价服务领域。
2016-2019年:创新动物模型销售及临床前CRO服务快速发展,全人抗体小鼠RenMab平台研发成功。2016年,海门动物中心运营,从事抗体药物开发的祐和医药成立。依托SUPCE技术于2019成功发布全人抗体小鼠平台RenMab。
2020-2023年:“千鼠万抗”大规模研发投入期,临床前产品及服务稳健增长。2020年3月,公司启动“千鼠万抗”计划,针对千余个创新药物靶点,形成了百万级抗体序列库,并陆续开发了RenLite、RenNano、RenTCR、RenTCR-mimic等小鼠系列。研发费用由2019年的1.59亿元迅速增加至2022年的6.99亿元。同期,模式动物、临床前CRO及抗体开发业务增长迅猛,公司营收复合年均增速40% 。2023Q3“千鼠万抗”实现阶段性成果,大规模研发投入进入尾声。 
2024-至今:加速商业化,扭亏为盈,模式动物和抗体授权双引擎驱动业绩高增。2024年起扭亏为盈,2025H1营收同比高增51.27%,海外占比约2/3,净利润增长近200%。2025年圣地亚哥新办公室正式启用,全球化布局加速。预计创新动物模型及临床前CRO基本盘稳增长,抗体分子库有望保障长期收益弹性。
股权结构清晰,子公司分工明确。沈月雷博士、倪健博士为公司创始人,二人系夫妻关系,二人与百奥常青、百奥常盛、祐和常青、祐和常盛四个员工持股平台系一致行动人,合计持有公司24.01%的股份。公司拥有9家控股子公司,以及4家参股公司。子公司江苏百奥负责基因编辑小鼠模型出售及临床前药理药效评价服务,祐和医药聚焦肿瘤和非肿瘤的抗体药物的开发,枫叶宠物是为抗体药物研发设立的大动物临床医学转化中心,旗下子公司分工明确、协同布局,共同推进公司全球业务的高效运营。
核心管理团队稳定且经验丰富。公司创始人沈月雷为马萨诸塞大学免疫学博士毕业,深耕模式动物行业十余载,具备深厚的专业背景与产业资源。公司核心团队成员多具备丰富的行业经验,且在公司任职多年,引领公司持续稳健发展。
1.2  海外业务加速扩张,研发成果落地促进盈利性提升
多因素驱动收入端连年高增,大规模研发投入成果落地,利润端扭亏为盈并持续向好。
收入端:受抗体药市场快速增长、公司强大的研发能力、丰富且优质的动物模型资源(人源化小鼠具备显著优势)、多样化的抗体库(百万级抗体序列库)、高服务水平、高市场认可度(客户覆盖全球前十大药企)等因素驱动,公司营业收入由2019年的1.70亿元增长至2024年的9.80亿元(CAGR达41.96%)。2025年前三季度营收9.41亿元,同比高增59.50%。
利润端:2024年以前处于亏损状态,主要系抗体开发和新药研发费用投入大,且尚未产生足够收入。随着公司调整业务布局,新药开发以合作为主而不再自行承担药物临床阶段的研发费用;“千鼠万抗”项目成果逐渐落地,促进抗体开发业务营收快速增长。目前大规模研发投入已结束,商业化加速下利润端将持续向好。
毛利率稳步提升,大规模研发投入阶段结束 规模效应驱动期间费用率下降,净利率快速改善。2019-2022年公司毛利率由57.18%提升至73.38%,主要系临床前药理药效评价业务和模式动物销售业务毛利率不断提升,以及高毛利率的抗体开发业务收入占比提高所致。2023年毛利率有所下滑主要系临床前药理药效评价业务人力成本提升,以及单位小鼠成本有所增加所致。2024年受益于抗体开发以及模式动物销售业务毛利率提升,公司毛利率进一步提升至77.67%。净利率主要受研发费用率影响较大,2020-2022年,在研发团队规模扩大、“千鼠万抗”计划逐步展开、在研管线不断推进等因素影响下,研发费用率维持较高水平。2023年开始,随着大规模研发环节结束,研发费用率逐渐优化。伴随公司收入快速增长,规模效应逐渐显现,期间费用率预计将不断优化,盈利能力有望持续改善。

各项业务相辅相成,创新动物模型与临床前CRO奠定发展基石,抗体业务打开成长天花板。

模式动物销售:公司为创新药企、CRO企业、高校、研究机构以及医院提供各类创新小鼠模型,其中高价值的靶点人源化小鼠占主导。2020-2024年,模式动物收入由0.66亿元增至3.89亿元(CAGR55.86%),收入占比由26.24%提升至39.71%2025H12.74亿元,同比增长56.13%

临床前药理药效评价:随着公司动物模型资源不断丰富、客户认可度提高,临床前药理药效业务量持续增长。临床前药理药效评价收入由2020年的0.75亿元增至2024年的2.01亿元,CAGR27.79%2024年受市场竞争加剧影响,该项业务单价有所下滑,收入增速有所放缓,毛利率亦有所下滑。受益于下游药企加大研发投入,公司客户数大幅增加,2025H1实现收入1.55亿元(同比 90.10%)。

抗体开发业务:涵盖抗体发现、抗体筛选、抗体分析与抗体制备等各个环节,受益于RenMice技术平台及海量抗体库,抗体开发业务收入由2020年的0.41亿元增至2024年的3.18亿元(CAGR66.76%)。2025H1,抗体开发业务收入达1.63亿元,同比增长37.79%。随着公司抗体开发合作客户数量及签约的抗体分子数量逐步增加,抗体开发业务有望持续贡献业绩弹性。

海外市场增长势能强劲,收入占比高达68%。依托于美国子公司的成熟运营,公司2020-2024年海外收入由0.91亿元增至6.66亿元(CAGR为64.52%),海外收入占比由36.19%提升至67.97%。公司境外业务维持高增的原因主要系:1)动物模型资源竞争力强,模型种类丰富、动物质量高、交付时间短;2)临床前药理药效评价项目经验丰富且项目管理能力优秀;3)丰富的“抗体序列货架”可满足海内外客户的核心需求,显著节省研发时间并降低了早期研发的不确定性。海外布局早,已建立良好名声和稳定合作网络。
2. 临床前研究服务:依托领先的基因编辑技术与丰富的小鼠品系,动物销售与CRO业务协同共进
2.1  基因编辑:创新技术底座构筑公司发展护城河
基因编辑下游应用空间广阔,在医学领域具备独特价值,未来前景可期。基因编辑是一种对生物体DNA片段进行特定修饰的技术,通常用于实现对特定DNA片段的插入、删除,特定碱基的缺失、替换等改造,基因编辑可以在生物体全身或特异组织的基因组中进行永久性改变。利用基因编辑技术得到的动物或细胞系等模型可模拟出人类特定生理、病理及细胞特征,对研究基因的功能,阐明生物体的遗传进化、疾病发生的分子机制,提供相关的疾病治疗药物评价等发挥了重要作用,是目前基因功能研究的重要技术手段之一。基因编辑技术在医学、农业、畜牧业等领域应用空间广阔,在技术的持续拓展及延伸下,基因编辑技术将带来巨大的社会价值与经济价值。
十余年沉淀技术积累深厚,公司已熟练掌握多项关键基因编辑技术。经过十余年的技术积淀,公司已熟练掌握ESC/HR、CRISPR/EGE等关键技术、并自主开发了SUPCE技术,具备深厚的基因编辑技术实力,可高效满足各类基因编辑需求。
ESC/HR技术:该技术利用同源重组(HR)原理,获得经过定向基因编辑的胚胎干细胞(ESC),通过ESC细胞全能性使其发育为嵌合体动物的生殖细胞,最终获得经过定向基因编辑的动物模型,被广泛用于各类小鼠模型的制备。国内对于该技术的应用起步较晚,百奥赛图创立初期,创始人沈月雷博士带领初创团队搭建了基于ESC/HR的小鼠基因编辑技术平台,并形成两项发明专利。该平台由重组载体构建、显微注射以及自主开发的C57BL/6背景的小鼠胚胎干细胞系等构成,该胚胎干细胞系经过70余次的传代后仍具有全能性,基因改造后能够获得稳定种系遗传的小鼠,对同一染色体的多轮基因改造具有重要意义。ESC/HR技术主要针对小鼠进行基因编辑,服务周期约7-11个月。
CRISPR/EGE技术:该技术是百奥赛图在CRISPR/Cas9技术的基础上进行优化和改进,形成的具有自主知识产权的基因编辑技术,该技术将细胞内发生同源重组的概率提高了多个数量级,使得对哺乳动物的基因编辑可直接在受精卵中操作,可以实现对所有物种的基因改造。公司与ERS签署了专利许可协议,获得了全球范围内的非独占使用授权。百奥赛图在CRISPR/Cas9基础上开发了EGETM(Extreme Genome Editing)系统,通过位点特异性的基因编辑,比单独使用CRISPR/Cas9在插入大型DNA片段方面效率提高了近20倍,目前百奥赛图85%的小鼠和100%的大鼠基因编辑定制服务项目都是通过EGETM技术生成,服务周期约6-8个月。
SUPCE技术:SUPCE (size-unlimited precise chromosome engineering)技术是一种在染色体水平上定点改造基因组DNA的遗传学操作技术,由公司自主开发所得,可突破其他基因编辑技术对基因长度的限制,进行百万碱基对(Mb)级别的改造。该技术整合了基于ESC胚胎干细胞的同源重组、Cre/LoxP介导的染色体截短或易位、微细胞介导的染色体转移、piggyBac转座子系统介导的抗性基因删除等方法,可进行Mb级大片段基因人源化小鼠的制备,具有高稳定性及可复制性。 SUPCE 技术可通过以下几个步骤实现基因替换:首先,将人源目的基因所在染色体定向改造为特定的人工染色体载体;其次,利用微细胞介导的染色体转移技术将该载体转移到经修饰的小鼠胚胎干细胞中;再次,利用Cre/LoxP 介导的染色体间双易位,获得Mb级DNA片段人源化胚胎干细胞;最后,通过囊胚注射获得嵌合小鼠,制备出相应的Mb级DNA片段人源化小鼠模型。公司利用该技术成功开发了全人抗体小鼠平台RenMice,并正在开发其它在药物研发领域有价值的超大基因簇人源化小鼠模型,如自然杀伤细胞基因簇(NKC)人源化小鼠等。
以基因编辑技术为基石,公司开发多种基因编辑策略满足多样化客户需求。公司主要针对大/小鼠及细胞系提供多种类型的基因编辑服务,涵盖基因敲除、条件性敲除、基因敲进、条件性敲进、点突变、人源化、转基因等。此外,公司还提供少量基因编辑单项服务(质粒构建、检测等)和动物模型定制化扩繁服务。公司的基因编辑策略包括:
基因敲除/条件性敲除:通过基因敲除或条件性敲除,在大/小鼠上实现全身或特定组织器官或细胞的基因缺失,用以研究目的基因在生物体内的生理功能。
基因敲进/条件性敲进:通过全基因敲进或条件性敲进,在大/小鼠上实现全身或特定组织器官的基因表达,以用于多种研究目的。例如,通过敲进荧光蛋白标记基因监测和追踪目的基因的表达。
点突变:将基因组中的一个或多个核苷酸进行特异性突变,导致编码的蛋白质序列的氨基酸变化或发生移码,常用于人类遗传疾病模型研究。
人源化:实现人源基因与鼠源基因的替换,用以研究人类疾病发病机制以及检测药物的动物体内药效等。
转基因:将外源DNA片段随机整合到大/小鼠基因组中,用以研究基因功能以及模拟人类肿瘤发生机制等。
2.2  模式动物:聚焦人源化小鼠,靶点及品系布局全面,海内外兼修

实验小鼠是中国实验动物行业的支柱,也是生物医药开发的关键载体。实验动物是生物医药科学、技术与产业发展不可或缺的基础材料,而实验小鼠基因组与人类高度同源,能够更精准地模拟人类疾病的发病机制、病理过程以及药物反应,是研究人类疾病的理想模型。此外,小鼠作为模式动物,具有繁殖能力强、世代周期短、饲养成本低、模型可塑性强、伦理问题较少等优势,占据了中国实验动物领域主导地位,在实验动物使用中占比超过70%,是生产量最大、近年生产量增长最快的实验动物。中国实验小鼠行业包括实验小鼠产品和服务两个维度,实验小鼠产品包括非基因修饰小鼠以及基因修饰小鼠这两大类核心生物资源。服务涵盖了基于实验小鼠衍生的模型定制、模型繁育、临床前药效评估、表型分析和其他衍生服务。

实验小鼠行业上游为政府机构及资源库、设备及用料厂商,中游为实验小鼠模型供应商,下游为科研机构和生物医药研发及CRO企业,各环节紧密协作,形成了一条高效协同、互为支撑的产业链。其中,中游的实验小鼠供应商是实验小鼠行业发展的核心力量,承担着实验小鼠生产、培育和供应的重任。百奥赛图不仅是国内领先的人源化实验小鼠供应商,还依托自身小鼠模型优势,直接为下游客户提供临床前CRO服务,形成更紧密的合作关系。
全球实验小鼠市场稳定扩容,国产小鼠市场增速快于全球,增速波动主要与下游研发需求相关。全球实验小鼠市场规模超百亿美元,根据益普索《2024年中国实验小鼠行业蓝皮书》预计2024-2028年复合年均增长率为5.9%。美国作为全球生物医学研究的领跑者,拥有最大的实验小鼠市场,独占全球约6成市场规模。随着中国创新药行业快速发展,预计实验小鼠需求旺盛。2024年中国实验小鼠市场规模约52.4亿元,其中基因修饰小鼠已成为主要部分,占比56.9%,2028年,预计中国实验小鼠市场规模将突破百亿元,增势良好。
百奥赛图小鼠品系丰富、覆盖面广,与临床前CRO业务相辅相成。百奥赛图提供的基因工程动物模型与细胞系产品,可模拟人类病理环境和调控机制,是药物开发过程中必不可少的工具。公司已开发超过4300种基因编辑大/小鼠及细胞模型,包括靶点人源化小鼠1700余种,并建立起符合AAALAC国际标准的模式动物生产中心,总使用面积约55000平方米,可年供应80万只小鼠。2025年上半年,公司模式动物销售收入2.74亿元,同比高增56.13%。药理药效评价业务属于模式动物销售业务的自然延伸,公司模式动物业务的快速扩张将进一步促进药理药效评价业务的发展。
聚焦人源化小鼠领域,模式动物销售增长强劲且盈利能力佳。2024年公司靶点人源化小鼠通过销售和授权两种模式合计占该板块9成以上营收,是模式动物板块核心收入来源且保持高速增长。
前瞻性布局海量靶点,人源化小鼠富有创新且品系多样。公司开展的“千鼠万抗”计划,针对千余个靶点进行规模化药物发现,其中大部分靶点此前尚未开发过。同时,公司针对大多数靶点开发了相应的人源化小鼠模型,大部分模型领先于大规模市场需求的增长而开发完成,进一步强化了公司在人源化小鼠领域的先发优势,提升了在行业中的竞争力。
RenMab小鼠平台具备全球一流的人源化水平。百奥赛图的人源化小鼠模型性能业内领先,公司前瞻性针对大量靶点开发了相应的人源化小鼠,领先于大规模市场需求的增长,从而拥有先发优势。目前合计拥有超4390种现货动物模型,并已提供5300多种定制化动物模型,包括靶点人源化小鼠超1700种、重度免疫缺陷小鼠模型及二代产品、各类基础品系小鼠、KO小鼠以及工具鼠、老年鼠、疾病模型小鼠等,涵盖肿瘤、自身免疫、代谢和神经等疾病领域,可满足在靶点概念验证及机制研究、药物临床前体内外药理药效筛选等方面的需求。公司的动物中心每年可供应超80万动物,能够支撑业务快速扩张的需求。
百奥赛图创新引领,出海势头强劲。国产小鼠海外市场销售额从2023年的6.4亿元增长至2024年的9.9亿元,增长率高达53.9%。百奥赛图是国产小鼠出海先锋,凭借源头创新的产品力及专业的服务水平,已与海外诸多大药企建立稳定的客户关系,模式动物业务境外营收快速增长,2022-2024复合年均增速达71.7%。
2.3  临床前药理药效评价:协同动物模型优势,持续拓展全球客户群
全球临床前CRO市场规模稳定扩容,中国增速快于全球。临床前CRO服务能显著降低药企新药开发的风险和成本,存在持续增长的市场需求。根据弗若斯特沙利文的数据,预计2026年和2030年全球临床前CRO市场规模将分别达到332.5亿美元和487.5亿美元,2023-2026年及2026-2030年的CAGR分别为10.9%及10.0%。预计中国临床前CRO市场规模于2026年及2030年将分别达到528.6亿元以及899.3亿元,2023-2026年以及2026-2030年CAGR分别为9.2%和14.2%。我国CRO行业由于起步晚,可供借鉴的国外经验充足、创新改革、工程师红利等多种原因,行业增速超过全球市场。
根据弗若斯特沙利文数据,2024年全球临床前药理药效评价行业市场规模约 44.4亿美元,预计2031年将增至76.9亿美元,2024-2031E的复合增长率为 8.2%。2024年中国临床前药理药效评价行业市场规模约77.1亿元,预计2031 年将增至137.1亿元,2024-2031E的复合增长率为 8.6%。
百奥赛图动物模型优势显著,助力临床前药理药效评价业务增长。百奥赛图拥有完备的体内外药理药效学评价、药代动力学(PK)和药效学(PD)评价以及小动物病理和毒理学评估体系,涵盖肿瘤、自身免疫、代谢、炎症等多个疾病领域,服务于抗体、ADC、细胞疗法、基因疗法、核酸药物、疫苗等药物临床前研发,最终产品为相关服务的检测报告。丰富且前沿的模式动物疾病模型为公司临床前药理药效评价服务提供显著竞争优势。截至25H1,公司的药理药效团队已为全球约950名合作伙伴完成了超过6350项药物评估,并协助完成若干IND申报工作。
海外市场加速渗透,25H1海外收入占比79%。临床前药理药效评价服务团队人员170人,主要分布在北京、海门及美国波士顿,2018年美国波士顿子公司成立后境外临床前CRO业务实现快速发展。目前公司已与全球前十大药企中的9家在药理药效板块建立合作关系,2025H1公司该业务板块收入同比增长90.1%,客户留存率(按销售金额计算)达到79.80%,国际化战略效果显著。
把握市场需求动态,预先开发小鼠模型并获取CRO服务先发优势,护城河不断加固。公司在抗体药领域对靶点机理、市场需求等有着更为精准的理解与判断,在“千鼠万抗”计划实施的过程中,陆续开发了千余种靶点敲除、靶点人源化等小鼠模型,部分模型在市场需求增长前已完成开发。临床前CRO服务是模式动物业务的自然延伸,相辅相成,凭借对创新动物模型的充分理解,临床前CRO服务不断扩大。此外,随着海外降息周期开启,我们认为投融资回暖公司临床前CRO业务高增确定性强。
3. 抗体开发:“首付款 里程碑 销售分成” 模式,商业化提速打开成长天花板
全球抗体药市场持续扩容,国内市场增长潜力大,百奥赛图的三大业务板块有望充分受益于全球新药研发的蓬勃发展。抗体药物按照结构以及识别位点可分为单抗、双抗、重链抗体、纳米抗体、抗体偶联药物、双抗偶联药物等。2024年中国医药市场占比全球约19%,而抗体药市场仅占比全球约7%,增长潜力大。 2024年,全球抗体药物市场规模达2704亿美元,根据弗若斯特沙利文数据,预计在2031年增长至4634亿美元,CAGR达8.0%。2024年,中国抗体药物市场规模为1312亿元, 2019-2024年CAGR高达35.4%,根据弗若斯特沙利文数据,预计2031年将增长至4485亿元,2024-2031年的复合年增长率为19.2%。
全人源化抗体技术兴起,引领抗体药发展趋势。1986 年,全球第一款抗体类莫罗单抗获得美国FDA批准上市。由于莫罗单抗是鼠源抗体,其免疫原性强,安全性和有效性都受到很大的限制。随后,抗体类药物研发依次历经了人鼠嵌合、人源化的阶段。此后,全人源抗体技术逐渐兴起。相较于其他类型的单抗药物,全人源单抗的可变区与恒定区均为人源片段,其免疫原性以及毒副作用更低,安全性更高。
转基因小鼠路径成为全人源化抗体药物主流制备方式,百奥赛图优势显著。全人源抗体诱发免疫反应的风险较低,是未来抗体药物的发展趋势。2018-2024年,FDA共批准了65个创新抗体药物,其中22个是全人源抗体,同期NPMA批准了84个创新抗体药物,其中34个是全人源抗体药物。全人源抗体的主要制备技术是转基因小鼠和噬菌体展示技术,2018-2024 年FDA和NMPA批准的全人源抗体药物中,分别有40.9%和55.9%由转基因小鼠技术制备。百奥赛图在人源化小鼠领域具备显著优势,可充分满足下游各类客户的研发需求。
“千鼠万抗”针对大量待开发潜力靶点,赋能全球药企缩短研发时间及提高成功率。由于传统基于MOA的药物开发模式难度较高,现有临床阶段管线和商业化药物涵盖的靶点高度集中,截至25H1,中国NMPA、美国FDA及欧盟EMA共批准单抗200余种,涉及的药物靶点70余个。而人体潜在药物靶点超过1000个,绝大部分仍有待进一步开发。百奥赛图针对1000余个潜在抗体药物靶点的“千鼠万抗”计划形成的海量结合表位丰富的“抗体货架”可显著节省药企研发时间且降低不确定性,助力公司成为全球新药发源地。
抗体开发业务是公司未来业绩高速增长的重要引擎。依托RenMice系列技术平台,百奥赛图抗体开发业务涵盖抗体发现、抗体筛选、抗体分析与抗体制备等各个环节。通过“千鼠万抗”计划,百奥赛图已建成覆盖超1000个靶点、拥有百万级抗体序列的抗体库,可用于授权/共同开发等。对于具有潜力的部分抗体序列,公司通过与合作企业共同开发,不仅可以分阶段获取相应收入,还可在抗体药成功上市后共享销售金额。
大规模研发投入成果落地,商业化加速助力业绩高增。公司自2020年3月起正式启动“千鼠万抗”计划,投入大量研发资金用于针对1000余个靶点,打造百万级抗体序列库。目前,“千鼠万抗”已经进入成果落地期,具有丰富多样性的“抗体货架”在抗体药发展热潮下,为公司带来了源源不断的业务,打开公司成长天花板。
3.1  抗体发现平台:技术优势赋能抗体高效开发

依托人源化小鼠系列平台,实现规模化抗体药物发现。百奥赛图凭借先进的SUPCE技术,采取领先的基因组原位替换的策略开发出全人抗体/TCR小鼠RenMice系列平台,可用于单抗、双抗、双抗ADC、纳米抗体、TCR药物、类TCR抗体、抗GPCR抗体等药物的高效发现与制备。依托抗体发现平台优势,公司已建成并持续扩展庞大抗体序列库,可将有潜力的抗体分子进行对外转让、授权或合作开发。此外,公司通过授权RenMice平台获取收入,例如2024年向强生集团收取授权使用费3500余万元。目前公司已与德国默克、吉利德科学、强生、IDEAYA Biosciences百济神州、翰森制药、正大天晴、华润生物、信达生物、荣昌生物等多家海内外知名企业就药物分子授权/转让或RenMice平台授权达成合作。

RenMab:高效、安全的100%人源化单抗开发平台。RenMab是目前已知人源化程度最高的小鼠平台之一,具有完整的人源抗体基因重、轻链可变区片段。
RenLite:高组装正确率,提升双抗及双抗ADC开发效率。RenLite 为在 RenMab基础上开发的共同轻链小鼠,用于全人源双抗的发现。RenLite 可产生与人体类似的重链多样性,采用单一人类共同κ轻链确保了开发双抗的轻链互补性,在避免了体外人源化改造的同时,解决了重、轻链错配的问题,组装正确率超95%,简化了开发过程。双抗分子增加连接子和毒素分子,可进一步形成双抗ADC分子。
RenNano:应用广泛的人源化仅重链抗体及纳米抗体开发平台,助力破解难治疾病。RenNano可以直接产生丰富多样性及高亲和力的全人仅重链抗体,节省了大量的时间和费用,并可用于高效构建双抗/多抗、CAR-T等。
RenTCR:筛选并开发高亲和力、高特异性的TCR药物。RenTCR是基于公司的SUPCE技术,将人源TCR(T细胞受体)序列导入小鼠体内,并对鼠源的主要组织相容性复合物MHC I或/和MHC II进行人源化,保证小鼠可以产生正常的T细胞免疫应答。该平台可用于筛选高特异性/亲和力的TCR,成药形式可以是TCR-T或者TCR蛋白药物等,也可用于新表位发现,打破TCR治疗靶点局限性。
RenTCR-mimic:颠覆性获取类TCR抗体用于肿瘤靶向治疗。百奥赛图的类TCR抗体技术平台可用于发现具有比内源性TCR更高亲和力和特异性的TCRm抗体。公司在RenMice系列小鼠的基础上定点敲入了人源主要组织相容性复合物(HLA)基因序列生成RenTCR-mimic小鼠,通过特定的免疫方式可产生只识别指定多肽和HLA形成复合区域的类TCR抗体。RenTCR-mimic小鼠颠覆性的改变了类TCR抗体获取方法,相比传统的文库多轮筛选方法,通过特定抗原免疫可以快速获得靶向抗原肽-MHC复合物的全人抗体序列。类TCR抗体可以靶向细胞内异常蛋白包括肿瘤相关抗原,癌症睾丸抗原,突变蛋白抗原和病毒肿瘤抗原等,突破了抗体药物只能针对细胞膜表面和分泌蛋白的限制。
3.2  千鼠万抗”:建成百万级抗体库,打造抗体业务增长引擎
高通量建设“抗体货架”,从源头提升药物开发效率。创新药研发具有高度不确定性,从源头创新的研发工作具有极高风险,若靶点或药物分子在后续过程中被证实无法成药,药企将承受很高沉没成本。根据弗若斯特沙利文数据,药物早期发现过程通常耗时3-5 年甚至更久。百奥赛图“千鼠万抗”计划,已针对1000余个潜在抗体药物靶点,形成了百万级高质量抗体分子库,药企根据目标靶点,可直接从结合表位丰富的抗体货架中挑选合适的抗体,省去了早期发现及开发的过程,显著节省研发时间并降低早期研发的不确定性。同时,“抗体货架”允许药企同步比较多个靶点的优劣,通过将实验数据和MOA相结合,更高效地筛选出最有潜力的靶点,提高研发效率及临床转化的成功率。
公司依托RenMab及RenLite平台,可大批量制备及筛选抗体。百奥赛图通过逐一敲除RenMab(或RenLite)小鼠潜在抗体药物靶点基因(肿瘤、炎症及自身免疫、代谢等疾病),获得基因敲除小鼠,然后对这些小鼠进行免疫可获得多表位、多物种交叉识别抗体,且产生的抗体分子的多样性将显著增加,可识别并结合人鼠同源与非同源序列表达的靶点表位。大部分靶点的人鼠同源性超过60%,40%以上靶点的人鼠同源性超过80%。
此后:
(1)通过利用千余种靶点敲除RenMab 或 RenLite 小鼠,通过小鼠抗原免疫的方式完成针对1000余个靶点的抗体制备;
(2)采用多物种(人、鼠、大动物)抗原交叉免疫的方式(如需),筛选出对多物种靶点亲和力相近的抗体。此类抗体可交叉识别不同种属体内的靶点,若识别人类的抗体分子又可识别小鼠,则后续临床前药理药效评估可直接使用野生型小鼠而非靶点人源化小鼠进行,极大节省制药企业的时间以及经济成本;
(3)对筛选出的抗体,进一步在体外进行亲和力筛选、结合检测、内吞实验以及生物活性检测等,形成多样性丰富的抗体库,以进行对外授权/转让;
(4)根据合作伙伴的进一步需求(如有),对某个靶点获得的数百个抗体进行小鼠体内药效筛选以及大动物体内验证,找到针对该靶点药效及安全性最好的1-2个 PCC分子,择优推进CMC流程及IND申报。
“千鼠万抗”前期大规模投入开花结果,商业化加速进入收获期。“千鼠万抗”项目的前期建设需要大量资金投入,随着百万级抗体库已建设完善,公司商业化进程加速推进,为公司持续贡献高毛利率的优质营收。此外,公司后续还将继续基于 RenNano、RenTCR、RenTCR-mimic等技术平台,推出纳米抗体、TCR抗体及类TCR抗体等潜在的创新成药形式的分子,扩展“千鼠万抗”计划所形成的抗体库的丰富度,并通过招募AI专业人才、本地化部署AI平台从而加强对“千鼠万抗”项目的AI赋能。
公司已与 Merck KGaA(德国默克)、Gilead Sciences(吉利德科学)、IDEAYA Biosciences、Neurocrine Biosciences、翰森制药、正大天晴、华润生物、荣昌生物、ADC Therapeutics、Myricx Bio、ABL Bio、上海生物制品研究所等数十家海内外知名生物科技或医药研发企业达成抗体分子转让/授权或合作开发。截至2025年H1,公司合计签署转让/授权/合作开发项目61个,相应抗体分子属于抗体发现、Hit(苗头化合物)/Lead(先导化合物)以及PCC阶段(合同签署时研发阶段)的项目分别为25个、26个以及8个,2个项目处于IND/ CMC等研发阶段。
3.3  新药自主及合作开发:分阶段收获稳定开发收益,长期共享高潜力销售分成
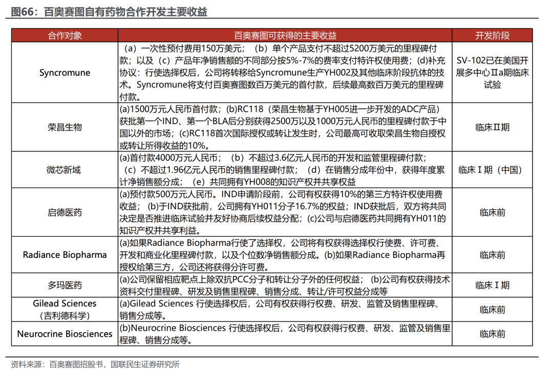
发掘潜力抗体分子,由合作药企主导临床开发。百奥赛图在与药企达成转让/合作开发的同时,也会将部分抗体分子自主推进至接近IND的阶段。公司可在临床前的各个阶段与合作伙伴达成合作,由合作伙伴主导推进管线药物临床开发以及商业化进程。目前公司就YH001、YH002、YH003、YH005、YH008、YH011、YH013 等管线产品分别与包括Syncromune、荣昌生物、微芯新域、启德医药等在内的商业伙伴达成了外部转让/授权/合作开发,其中6个已处于临床试验阶段。
公司不仅可向合作方收取首付款、里程碑付款,还拥有部分潜力药物销售分成的权益,有望获取高额的长期回报。公司自有管线共同研发项目可获得的主要收益如下:
4. 盈利预测和估值
4.1  盈利预测与关键假设
我们对公司各项业务的核心假设如下:
1、基因编辑业务:公司基因编辑业务保持平稳,我们预测2025-2027年公司基因编辑业务收入增速分别为3.0%、2.0%、1.0%,毛利率分别为58.5%、58.8%、59.4%。
2、临床前药理药效评价:受益于全球创新药早期研发投入加大且公司临床前CRO业务与创新动物模型相辅相成,收入规模有望快速增长,25H1该板块收入增长90.1%,我们预测2025-2027年公司临床前药理药效评价业务收入增速分别为65%、26%、19%,毛利率分别为55.3%、56.5%、57.4%。
3、模式动物销售:公司创新型人源化小鼠在靶点及品类上具备显著优势,在“千鼠万抗”计划实施过程中,陆续开发了千余种靶点敲除、靶点人源化等小鼠模型,部分模型在市场需求增长前已完成开发,可充分满足下游客户创新模型需求。25H1该板块收入增长56.1%,我们预测2025-2027年公司模式动物销售业务收入增速分别为58%、40%、31%,毛利率分别为79.3%、79.5%、79.6%。
4、抗体开发业务: 随着抗体授权业务加速商业化,公司该块业务有望保持增长。我们预测2025-2027年公司抗体开发业务收入增速分别为4%、38%、34%,毛利率分别为88.2%、88.5%、88.7%。
4.2 可比公司估值与投资评级
根据盈利预测模型,我们预计2025-2027年公司营业收入分别13.52、18.11、23.13亿元,对应增速分别为37.9%、34.0%、27.7%;归母净利润分别为1.55、3.21、5.06亿元,对应增速分别为362.6%、106.7%、57.6%。
百奥赛图以创新基因编辑技术为基石,形成了三大核心业务板块:临床前药理药效评价、模式动物销售(人源化小鼠为主)及抗体开发,我们选择业务相似的公司作为可比公司,包括药康生物昭衍新药
2025-2027年可比公司市值加权平均PE为44.8X、34.9X、29.5X,我们模型计算得到百奥赛图对应PE分别为91.5X、44.3X、28.1X。相比于可比公司,我们认为百奥赛图的优势主要有:
1)模式动物:人源化小鼠占主导且靶点及品系丰富,欧美亚太全面渗透海外占比高,客户以高景气的企业用户为主(科研用户占比很少)。2025H1靶点人源化鼠销售及授权方式贡献收入2.57亿元(占比94%),2022-2024年模式动物销售CAGR为51.6%,快速放量且客户复购率持续提升。25H1模式动物境外销售占比68.3%,美国子公司运营成熟助力快速获取订单,百奥赛图模式动物从品系、区域布局、增速等方面均表现更佳。
2)临床前CRO服务:较其它CRO企业百奥赛图优势显著,可提供动物模型 理解靶点机理 精准判断市场需求等。25H1该板块收入1.55亿元,同比增长90% ,主要系行业景气带动客户数大幅增长。2024年公司临床前药理药效评价业务境外收入占比74.4%,随着海外降息周期开启,投融资回暖背景下公司临床前CRO业务有望延续高增态势。百奥赛图临床前CRO业务从模式动物赋能、海外收入占比等方面均表现更好。
3)抗体分子转让/授权:首付款 里程碑 销售分成模式,收入随管线推进呈阶跃式放量,增长力强。“千鼠万抗” 计划形成的海量结合表位丰富的“抗体货架”可显著节省药企研发时间且降低不确定性,助力公司成为全球新药发源地。截至25H1,公司合计签署转让/授权/合作开发项目61个,合作客户均为国内外知名药企,包括德国默克、吉利德科学、IDEAYA Biosciences、百济神州、强生、Xencor、ADC Therapeutics、翰森制药、正大天晴等。2022-2024年该板块收入CAGR为58.3%,抗体平台商业模式确保了长期收益弹性,未来可期。公司抗体开发拥有多个技术平台且持续迭代,较可比公司优势显著。
4)公司大规模研发投入期已告一段落,进入成果落地期,产品商业化进展提速,营收规模预计高速提升,利润增速大幅快于收入增速。百奥赛图收入/利润增速均快于可比公司。 
综上,首次覆盖,给予“推荐”评级。
5. 风险提示
1)海外经营风险:公司海外收入占比高(25H1收入占比为67.9%),海外市场经营受到境外政策及法律法规变动、行业景气度下行、汇率波动等风险的影响。
2)抗体开发不及预期风险:公司“千鼠万抗”项目已形成百万级抗体序列,若已开发完成的抗体序列分子授权/转让不及预期,将对公司未来业绩增速产生不利影响。
3)模式动物品系迭代风险:公司需提前预判市场需求,预测未来几年内何种创新靶点可能成为热门研发领域。若公司因战略判断失误、构建策略复杂、研发成本过高或研发结果与预期不一致等原因无法及时开发出符合市场需求的动物模型,可能会导致公司销售收入下降的风险。

股票复盘网
当前版本:V3.0