当前,光伏行业正处于转型升级的关键阶段,供需结构失衡与技术快速迭代相互交织,使部分企业陷入低价无序竞争的困境,多数光伏企业正处于极限经营和普遍亏损的阶段。光伏行业破解“内卷式”恶性竞争的关键,在于从“价格战”转向“价值战”,以技术创新驱动产业质变。2026年1月9日,财政部、国家税务总局联合印发《关于调整光伏等产品出口退税政策的公告》,明确自同年4月1日起,取消光伏等产品增值税出口退税。此次退税取消的落地将倒逼行业摒弃低价竞争策略,转向技术迭代、品牌塑造、服务升级等综合能力竞争;主动取消出口退税的举措,能够有效降低海外反补贴调查等贸易摩擦风险,为我国光伏产品出口创造更稳定的外部环境。伴随未来光伏价格和成本持续下降,光伏装机需求有望持续增长,继而带动光伏设备相关方向发展。
围绕光伏行业,下面我们就其产业链构成及特点展开研究,并对其当前发展重点——电池片、太空光伏、国产替代、市场现状进行分析,并对其相关公司进行梳理,希望帮助大家更多了解光伏行业发展情况。
01
光伏行业概况
1.光伏行业产业链
按照光伏制造产业链划分,可将光伏设备分为硅片设备、电池片设备、组件设备,其中硅片设备主要包括单晶炉、切片机等;电池片设备主要包括清洗制绒设备、扩散设备、刻蚀设备、镀膜设备、丝网印刷设备等;组件设备主要包括焊接机、层压机测试机等。
光伏电池片核心工艺设备主要应用于高效光伏电池片生产制造核心工艺环节,光伏电池片核心工艺设备决定了光伏电池片的结构质量,会直接影响光电转换效率,并最终影响下游产业链的成本。

2.光伏设备有定制化的特点
现阶段光伏电池片设备技术变革主要是聚焦新型高效光伏电池片生产所需要的核心工艺设备,产业参与者须具备对行业发展趋势、客户深层次需求的理解能力,并具有深厚的技术沉淀、经验积累及量产落地的能力,具有较高的准入门槛。当前规模化量产的光伏电池片正在向XBC、钙钛矿等新技术演进,光伏电池片厂商需要平衡好技术成熟度、经济效益等多个因素,对上游设备厂家提出更高的综合性解决方案要求。光伏设备厂商需要配合下游进行持续的验证和优化,不断对解决方案进行迭代,以实现降本增效目标的持续推进。此外,由于不同下游厂商可能采用不同的工艺路线或者工艺细节,因此光伏设备具有一定的定制化特点。

02
光伏之电池片
电池片是光伏产业链的核心环节,常见的电池片技术路线包括:
1.TOPCon电池片
TOPCon电池片由PERC电池片的基础架构升级而来,主要差别在于硼扩散与隧穿氧化及掺杂多晶硅层的制备:①由于衬底硅片由P型变为N型,所以需要在衬底表面进行硼扩散以制备P 发射极;②背面由隧穿氧化及掺杂多晶硅层构成,以多晶硅层的制备方式划分,主要分为三条技术路线,分别为LPCVD、PECVD及PVD,其中LPCVD相较于PECVD、PVD在技术成熟度、成膜质量(均匀性好、致密度高)方面具有优势,随着石英管寿命的提升以及双插工艺(双插,即一个舟齿放置两块硅片,相较于单插,硅片放置量提升一倍)的不断成熟,LPCVD已成为下游客户的主流选择。
除上述外,TOPCon生产过程中涉及的其他设备则与PERC大体相同,主要环节包括清洗制绒、刻蚀、正面氧化铝沉积、双面氮化硅沉积、丝网印刷等。XBC电池片制造工序较PERC差异较大,但也需要使用LPCVD制备隧穿氧化和掺杂多晶硅层,N型XBC则还需要硼扩散设备进行硼掺杂。

2.XBC电池
XBC电池最大的特点是PN结和金属接触都处于电池的背面,正面没有金属电极遮挡的影响,因此具有更高的短路电流,同时背面可以容许较宽的金属栅线来降低串联电阻从而提高填充因子,加上电池前表面场以及良好钝化作用带来的开路电压增益,使得这种正面无遮挡的电池拥有了高转换效率。
鉴于XBC电池在外观(表面无栅线)、发电增益等方面具有竞争优势,适用于对价格接受度更高的中高端分布式市场和BIPV市场。隆基绿能和爱旭股份分别推出HPBC电池片以及ABC电池片,是XBC技术路线的主要参与者,进行大规模的产能布局。
3.HJT电池片(异质结)
HJT电池片中同时存在晶体和非晶体级别的硅,非晶硅的存在能够更好地实现钝化。HJT电池的制备工艺步骤简单,且工艺温度较低,可避免高温工艺对硅片的损伤,并有效降低碳排放,工艺难度相对较大。迈为股份在原有丝网印刷设备的基础上,通过自主研发,陆续突破了HJT电池核心工艺环节中的非晶硅薄膜沉积(PECVD设备)、TCO膜沉积(PVD设备),并通过参股子公司吸收引进日本YAC的制绒清洗技术,从而实现了HJT电池设备的整线供应能力,公司的HJT电池设备也成功实现了整线的海外销售。

4.钙钛矿电池
钙钛矿被称作第三代或真正意义上具有颠覆性的新概念太阳能电池。钙钛矿电池是指使用具有特定晶体结构的钙钛矿型有机金属卤化物半导体作为吸光层来实现光电转换的一种新型太阳能电池,具有成本低、制造工艺简单、带隙可调,能量转换效率高等优点。钙钛矿叠层电池(晶硅-钙钛矿叠层电池)通过将钙钛矿太阳能电池和晶硅太阳能电池叠加在一起,形成梯度带隙结构,以实现更高的光电转换效率和更好的性能。晶硅-钙钛矿叠层电池作为下一代超高效太阳能电池的主流技术路线,理论极限效率高达43%,远超单结太阳能电池的Shockley–Queisser(SQ)极限效率33.7%。
2025年以来,多家光伏企业的钙钛矿电池技术陆续取得新突破。2025年4月16日,隆基绿能公告称,经美国国家可再生能源实验室(NREL)认证,隆基绿能自主研发的晶硅-钙钛矿两端叠层电池转换效率达到34.85%,再次刷新晶硅-钙钛矿叠层电池转换效率世界纪录。2025年10月30日,通威股份在交易所互动平台上表示,公司钙钛矿晶硅叠层电池产品转换效率已突破34.78%,210半片全尺寸电池(全面积)效率达到28.39%。2025年11月27日,晶科能源公告称,经国家光伏产业计量测试中心(NPVM)权威认证,晶科能源基于N型TOPCon的钙钛矿叠层电池转化效率突破34.76%,刷新了此前保持的同类叠层电池34.22%的最高转换效率,实现了第32次打破电池效率和组件功率世界纪录,标志着其在下一代钙钛矿叠层技术领域取得重大进展。目前,国内已有GW级的钙钛矿电池产线落地,产业化进程在持续推进。从中长期来看,未来随着生产成本进一步降低,产品稳定性进一步提升,钙钛矿电池将具备更高的量产经济性,并实现更广泛的商业化应用。
2025年10月29日,“2025第三届国际钙钛矿光伏产业大会”暨首片组件下线仪式在昆山隆重开幕。会上,协鑫光电GW级钙钛矿产线首片2400mm×1150mm全尺寸钙钛矿组件正式面世。此次下线的全尺寸钙钛矿组件是全球钙钛矿领域尺寸最大的量产商业化产品,突破了钙钛矿大面积制备的技术瓶颈,更在转换效率、稳定性及制造成本三大核心指标上实现全面突破。其钙钛矿叠层组件采用四端叠层架构,能兼容现有TOPCon、BC及HJT生产线,实现了钙钛矿与硅基技术的无缝协同。
协鑫光电大面积钙钛矿组件的成功下线,对全球钙钛矿产业具有重要意义。其一,印证钙钛矿技术成熟度。超大尺寸组件的稳定量产,意味着协鑫光电已彻底攻克大面积均匀涂布、缺陷精准控制、封装长期可靠性等一系列产业化“卡脖子”难题,直接证明钙钛矿技术已具备规模化落地的核心能力;其二,优化效率与成本平衡。组件尺寸增大直接提升单块功率,大幅降低电站土地、支架等系统成本(BOS成本),推动度电成本(LCOE)进一步下探,加速钙钛矿与传统晶硅市场的协同互补,为光伏行业开辟“双技术路线并行”的新空间;其三,奠定行业大尺寸标准。协鑫光电凭借先发优势,确立钙钛矿量产组件的尺寸标杆,有望引导行业从“小尺寸试验”转向“大尺寸、高效率”的竞争新阶段,推动全球钙钛矿产业向高质量发展迈进。

2025年11月,工业和信息化部发布《关于进一步加快制造业中试平台体系化布局和高水平建设的通知》,明确到2027年底构建覆盖全国的多层次制造业中试服务网络,重点推进原材料、装备制造等6大领域37个方向的中试平台建设。其中,将钙钛矿等先进光伏技术明确为能源电子方向的核心布局要点,推动关键制造工艺验证及改进提升,提高先进光伏电池转化效率,着力打通从“实验室”到“生产线”的转化通道,加快产业化应用。国家层面对清洁能源的高度重视成为光伏产业持续高速发展的助推动力,发展钙钛矿及钙钛矿叠层电池技术已经成为国家战略性目标。
2025年12月22日,捷佳伟创公众号发文称,其在新能源装备领域取得重大突破,成功斩获首条量产商业化柔性钙钛矿产线核心设备。公司为行业领先客户提供涵盖清洗、RPD、PVD、涂布等关键制程的核心装备,标志着捷佳伟创在助推钙钛矿技术产业化进程中迈出了坚实一步。

从中长期来看,钙钛矿因其轻质、柔性、高效率和低成本潜力等优势,在太空领域具备潜在应用价值,但目前仍面临一些重要挑战。例如,钙钛矿抗辐射性能不足,当太空中的高能粒子(如质子、电子)穿透钙钛矿电池时,会通过电离和原子位移效应,在钙钛矿晶格中产生大量缺陷。这些缺陷会成为电荷载流子的复合中心,大幅降低电池的输出功率。另外,太空环境温差极大,剧烈的温度循环也会引发钙钛矿材料分解、层间剥离,导致性能退化。随着抗辐射性和长期环境稳定性的技术瓶颈逐步解决,钙钛矿电池未来有望在太空中实现规模化应用。
5.光伏电池产业链及相关公司

03
光伏之太空光伏
1.为何要发展太空光伏
能源是AI算力的最大瓶颈,太阳的能源取之不竭人工智能时代,电力需求将呈倍数增长。太空光伏核心价值在于突破地面光伏的间歇性、能量密度与空间约束瓶颈,通过光伏组件(太阳翼)为航天器提供持续、稳定、高密度的清洁能源。SpaceX马斯克提出计划:未来每年在太空部署100GW太阳能AI卫星能源网络,打开成长空间。

太空算力vs地面数据中心相比(尤其在规模扩大至GW级)优势:
1)成本:利用廉价的太空能源(全天候不间断高强度的光伏发电),可以显著降低运营成本。据Starcloud白皮书,假设在太空部署40MW数据中心(10年运行)总成本约820万美元,相比地面数据中心1.67亿美元,降低95%。

2)拓展性:几乎可无限度地进行规模扩展,而无需面对在地球上所面临的物理或许可方面的限制,同时还能通过模块化方式快速进行部署。
3)环保:欧盟委员会一项研究得出结论称,轨道数据中心将显著减少来自电网电力的温室气体排放量,并消除因冷却过程而产生的淡水使用需求。
2.太空光伏的可行性?
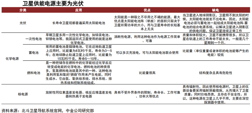
(1)光伏是长寿命卫星主要供能方式
能源系统是低轨卫星整星的重要组成部分,根据艾瑞咨询,卫星电源系统成本约占卫星平台成本的22%。根据北斗卫星导航系统官网,现在,卫星上采用的电源主要有太阳能电池电源、化学电源和核电源。目前长寿命卫星现都普遍采用太阳能电池,因为这种电池是利用半导体材料的光电效应将太阳能转换成电能,可以工作几年甚至几十年。

(2)太阳电池阵
太空光伏的物理核心体现为航天器外部的太阳电池阵,又称太阳翼。它是一个为适应太空极端环境而设计的高度集成化发电系统。该系统以具备高转换效率、强抗辐射及耐极端温差的特种电池片为基础发电单元,通过精密的电路连接集成于由碳纤维等轻质材料构成的可展开机械结构上,并配备包括功率调节器、储能电池和配电装置在内的完整能源管理单元。太阳翼不仅是实现光电转换的功能载体,其面积、输出功率及可靠性更直接决定了航天器的任务能力与在轨寿命,堪称航天器的“能量心脏”。

(3)发展太空光伏发电量大幅提升、成本大幅降低,性价比凸显
1)发电效率:受制于太阳位置不佳以及大气和天气造成的损失,美国境内的地面太阳能发电厂的平均容量系数仅为24%,而位于温带地区(如北欧)的太阳能项目通常实现的容量系数低于10%。由于大气对太阳辐射的衰减和散射作用,即使在晴朗的日子里,太空光伏峰值发电量也会比地面太阳能发电厂高出约40%。
2)发电时间:由于昼夜循环的缘故,地球上不可能实现超过50%的容量系数。相比之下,太空光伏阵列的容量系数则超过95%,不存在昼夜循环、面板最佳朝向垂直于太阳光线以及受季节或天气影响等问题。
3)发电量:基于以上数据测算,在太空中一个特定的太阳能阵列所生成的能量是地球上相同阵列的5倍以上。
4)性价比:假设建造40MW的数据中心需要500万美元的发射费用,太阳能电池的材料成本为每瓦0.03美元,所有费用均摊在10年内,对应相当于约0.002美分/千瓦时的能源成本。相比美国通常的批发电力成本0.045美分/千瓦时,轨道数据提供的能源成本比当前能源价格低22倍。
3.太空光伏的技术路径选择
太空光伏技术正迎来电池材料的关键革新。最初作为太空光伏起点的硅基太阳能电池,虽技术成熟且地面产业链完善,但因能质比低、抗辐射能力弱等短板较少使用,但P型HJT因薄片化潜力重新进入空天应用视野;随后,以砷化镓为代表的III-V族叠层太阳能电池成为当前太空光伏的主力,它通过多层结构实现了超高效率与优异的抗辐射、耐高温性能,缺点是成本达到晶硅电池的30-50倍;而在“一发多星、降本增效”的趋势下,铜铟镓硒等薄膜太阳能电池凭借超薄柔性、高比功率的特点崭露头角,仅存在效率略低、部分类型成本较高的不足;当下,钙钛矿叠层电池作为太空光伏的“新兴潜力技术”异军突起,它兼具高理论能质比、高效率提升空间、低成本与柔性加工等优势,唯一待解的是钙钛矿电池长期太空稳定性的验证,未来有望为高功耗太空场景提供颠覆性能源方案。

(1)砷化镓(短期)
转换效率高、抗辐射性能强,能够承受太空极端环境,已在太空卫星成熟应用。但成本不低、且“锗”在地球上的储量极其有限,如应对大规模太空能源部署,产业链积极寻找更具性价比的替代技术路线。


(2)P型HJT电池(中期)
抗辐射能力强——在高能粒子辐射下,硅材料会产生缺陷,缺陷会形成复合中心,降低少子寿命。相比N型电池,这些缺陷在P型硅中对电子的捕获能力较弱,因此对少子寿命的影响较小。更具薄片化——电池薄片化能有效减轻发射载荷,节省燃料,使其可适配卷迭式太阳翼结构(柔性太阳翼),提升卫星内部空间利用率。HJT结构电池具有双面全钝化的对称结构,采用低温工艺,在薄片化适配度上有明显优势。
(3)HJT 钙钛矿叠层电池(远期)
未来潜力的突破方向,不仅在实验室中实现了媲美甚至超越砷化镓的转换效率,更具备轻量化、柔性化以及较好的抗辐照性能,十分适合航天应用场景。若能在长期稳定性和大批量制备工艺上取得突破,钙钛矿有望大幅拉低太空光伏的硬件成本。
04
光伏设备国产替代情况与技术趋势
1.国产替代情况
中国光伏产业所需设备已基本实现了国产替代,中国光伏设备在全球竞争中占据较大优势。各设备厂商向下游客户提供产品的形式和具体设备种类有所不同,如捷佳伟创提供的设备包括PECVD设备、扩散设备、清洗设备、制绒设备以及整线设备,产品种类对应的制造工序较多;拉普拉斯则聚焦高效光伏电池片制造所需高性能热制程、镀膜及配套自动化设备,热制程设备主要包括硼扩散、磷扩散、氧化及退火设备,镀膜设备主要包括LPCVD和PECVD设备,其中硼扩散设备和LPCVD是高效光伏电池片新增核心工艺所需的设备。光伏电池片核心工艺设备具有较高的技术和产品壁垒,加之下游厂商基于技术布局以及稳定性、可靠性和效率的考虑,主流的市场参与者并不多。

2.低银化与无银化技术趋势
2025年,随着银价持续上涨,银浆成本占比显著抬升,加剧了光伏组件厂商的成本压力,光伏产业通过持续推动低银化与无银化技术以降低生产成本。目前,光伏电池片的金属栅线主要通过丝网印刷的方式制备,生产企业和设备厂家已在研发钢板印刷、电镀、激光转印、喷墨等其他金属化印刷技术。随着行业对降本增效的要求不断提高,对0BB及其他更具优势的高宽比线型的需求将不断增加。
帝尔激光的激光转印技术是一种新型非接触式表面金属化工艺,适配于TOPCon、HJT、BC等各种类型的高效太阳能电池生产。其激光转印设备在有特殊槽型设计的有机高分子薄膜中填充浆料,通过高功率激光束对准扫描,将浆料从薄膜沟槽中转移至电池表面,完成电池片金属栅线的转印操作,可以实现无接触式地印刷,线宽更窄、高宽比更好的金属栅线,提升电池转换效率,节约浆料20%-50%,降低电池生产成本。该项技术不仅可以大幅节约浆料耗量、提升印刷一致性,还可以降低栅线遮光面积、破片率以及其他潜在损耗,降本增效显著、应用前景广阔。

05
光伏设备市场状况分析
1.光伏出口退税将全面取消
2026年1月9日,财政部、国家税务总局联合印发《关于调整光伏等产品出口退税政策的公告》,明确自同年4月1日起,取消光伏等产品增值税出口退税。
此次政策是2024年11月将退税率从13%降至9%后的延续,核心动因在于化解行业“内卷外化”的发展困局。当前部分企业在海外市场的低价竞争中,将出口退税额度直接纳入议价让利空间,致使境外采购主体成为财政补贴的实质受益者,同时也加剧了我国光伏产品遭遇海外反补贴调查的风险。
在此背景下,通过取消光伏产品出口退税,不仅能够引导海外光伏市场价格回归理性区间,降低国际贸易摩擦风险,还可有效减轻国家财政压力,促进财政资源更合理、更高效地配置。
2.前期囤货及Q1抢装,预计短期影响有限
本次政策以2026年4月1日为时间节点,设置了近3个月的过渡期,预计将引发2026年Q1的抢出口潮。类似于2025年上半年的“136号文”抢装潮,国内企业大概率将提升排产,抢抓最后退税红利,并在一定程度上将缓解企业在Q1传统淡季的经营压力。
此前行业对出口退税取消已有预期,并在2025年下半年加快了出口节奏。2025年1-7月,国内光伏电池组件出口规模为1112.07亿元,相较2024年同期下降22.64%;而2025年8-11月,国内光伏电池组件出口规模为741.55亿元,同比逆势提升23.81%,表明国内企业已通过提前抢出口、在海外前置囤货的方式,为退税政策调整构建缓冲,进一步弱化短期冲击。
3.中长期终结内卷外化,倒逼行业高质量竞争
此前部分企业将出口退税转化为海外议价空间,催生光伏产品出口价格倒挂于国内售价的现象,本质上是用国内财政补贴海外市场。此次退税取消的落地将倒逼行业摒弃低价竞争策略,转向技术迭代、品牌塑造、服务升级等综合能力竞争。
头部企业依托BC、TOPCon3.0、HJT等高效电池组件的技术溢价,叠加品牌影响力、全球渠道布局及本地化服务能力的综合优势,拥有更强的议价权,有望将退税取消带来的成本增量有效传导至下游客户,并在后续竞争中获取更高市场份额,而落后产能的出清速度预计将明显加快,契合行业高质量发展导向。
与此同时,主动取消出口退税的举措,能够有效降低海外反补贴调查等贸易摩擦风险,为我国光伏产品出口创造更稳定的外部环境。
06
光伏行业相关公司
1.迈为股份
公司定位为高端精密设备制造商,横跨光伏、半导体、显示三大应用领域,致力于成为泛半导体领域细分行业标杆。在当前光伏电池技术迭代升级与国内光伏周期筑底的情况下,公司以HJT整线方案为核心,大力发展HJT设备出海,同时储备钙钛矿叠层技术,有望通过HJT、钙钛矿等新技术打开新一轮增长周期。另外,公司通过基于真空、激光、精密装备三大关键技术平台,相继研发半导体刻蚀与薄膜沉积、半导体先进封装、显示面板等多种核心设备。
公司赢得业内首条钙钛矿/硅异质结叠层电池整线订单。12月26日,公司宣布与国内新能源企业正式签订钙钛矿/硅异质结叠层电池整线供应合同。该叠层电池整线解决方案立足G12半片大尺寸全面积技术平台,覆盖电池制造全工序,具备高效率、大产能、智能化、自动化与经济性等综合优势。方案集成了多项核心技术,包括:高镀膜品质与高稳定性的真空技术、可显著降低材料成本的前置印刷技术、兼具高材料利用率与高生产节拍的喷墨打印技术,以及高效率且高生产节拍的板式时间型原子层沉积(ALD)技术等。本次整线订单的成功落地,印证了公司在叠层电池整线设备与技术方案上的领先实力。
公司自主研发Mini/MicroLED整线设备,目前已有成熟产线在客户端实现稳定量产。公司针对MiniLED自主研发了晶圆隐切、裂片、刺晶巨转、激光键合等全套设备;针对MicroLED自主研发了晶圆键合、激光剥离、激光巨转、激光键合和修复等全套设备。11月17日,公司与雷曼光电签署MLED整线设备供应协议,该解决方案基于“飞行刺晶技术”和“激光键合技术”已成功实现全球首条P0.9375以下刺晶整线量产。此次与雷曼光电的正式合作,标志着该整线方案进一步获得客户认可与市场青睐,实现了批量订单的重要突破。
在半导体设备领域,公司重点布局前道环节的刻蚀、薄膜沉积设备,后道环节的先进封装设备,订单有望迎来快速增长。在半导体前道设备中,公司重点布局刻蚀设备与薄膜沉积设备两大品类。其中,半导体高选择比刻蚀设备和原子层沉积设备凭借差异化技术创新实现关键突破,目前已进入多家头部晶圆客户和存储客户,进入量产阶段。在半导体封装设备中,公司在晶圆切割、研磨、抛光、键合等高精度加工环节可提供成套工艺设备解决方案,已与长电科技、通富微电、华天科技、盛合晶微、甬矽电子等国内头部封装企业建立了紧密合作。公司2025年前三季度半导体设备新签订单已超过2024年全年半导体设备订单量,保持了高速增长。
2.奥特维
公司光学检测设备获得多家头部企业订单,技术积累深厚:公司AOI检测设备已逐步获得国内外光通讯领域客户的广泛认可,连续取得多家头部企业的采购订单。本次批量交付的光模块光学检测机采用直线电机驱动,具备精度高、速度快等特点。能够通过3D智能线光谱共焦传感器生成3D多层扫描、3D形貌数据,基于3D检测与算法实现缺陷检测和高度测量。同时,该设备采用深度学习智能算法,对各类缺陷进行准确检测,全面提升检测的准确性与智能化水平。
光模块为算力ScaleOut架构核心组件,需求跟随AI算力加速放量:近年来,随着全球数据中心建设及人工智能应用需求的持续爆发,光通讯市场正迎来新一轮的增长浪潮。光模块为算力ScaleOut核心组件。为打造集中高效的算力集群,光通信为必选项,光模块作为光电信号转换的核心部件,是算力集群建设的核心必选项。一方面,英伟达服务器将从GB200/GB300向Rubin架构演进,提出了更高的信号传输带宽需求;另一方面,谷歌TPU服务器出货量预期提升,也将带动光模块需求持续上修。
光模块过往为劳动密集型产业,技术迭代 海外扩产催生自动化需求:①技术升级:从800G光模块升级至1.6T光模块,人工组装的耦合精度和检测准确率逐步难以满足要求,使用自动化设备组装和AOI设备检测为大势所趋。②需求快速放量:通过人工扩产速度渐渐难以满足持续上修的光模块需求,自动化设备稳定高效,未来将成为光模块行业扩产首选。③海外产能建设:为配套北美客户,现阶段光模块企业逐步开拓海外产能。考虑到东南亚地区劳动力素质与稳定性问题,自动化设备需求更加迫切。
光伏方面:硅片:公司推出的性价比较高的低氧单晶炉,市场份额上升较快;b.电池片:子公司旭睿科技负责丝印整线设备,收购普乐新能源负责LPCVD镀膜设备,推出激光LEM设备,25Q3公司兼容多分片边缘钝化设备成果落地,已在客户端小批量试产测试;c.组件:公司串焊机的市场地位较高,市场占有率超过60%。
3.弘元绿能
短期——公司依靠领先的成本管控能力,在2025年Q3硅料价格底部拐点的背景下,实现领先于行业的三季报业绩超预期增长,证明公司在光伏行业领域的成本优势。未来如光伏“反内卷”政策加速落地,带来的行业价格/盈利能力回升,公司业绩弹性大。
长期——2025年11月公司储能产品已首次发布,依托完善的全产业链协同体系、叠加未来与无锡尚德的整合,有望加速弘元未来在光储市场业务的发展速度,受益光储市场的需求增长。
隆基绿能:发布员工持股计划2026年业绩扭亏为盈。考核年度为2026年-2028年,归母净利润分别为正数/不低于30亿元/不低于60亿元。此次员工持股计划的发布,彰显行业龙头隆基绿能对公司和行业发展信心,期待2026年光伏行业拐点来临。
4.爱旭股份
深耕光伏十六载,BC破局技领航。公司深耕太阳能电池领域16载,积淀了深厚的技术壁垒。2021年,公司率先发布ABC技术,并于业内最早实现N型BC的GW级量产。当前,公司专注于光伏发电核心产品的研发与制造,并提供覆盖“光-储-用”一体化的整体解决方案,核心产品包括高效太阳能电池、ABC组件以及多元场景化应用方案。公司ABC组件凭借高功率、高安全、高颜值等优势,市场认可度与影响力迅速提升。
BC技术加速渗透,盈利能力持续提升。BC组件能够同时满足分布式客户对产品美观性和发电性能的双重需求,高度契合分布式应用场景的核心要求。因而BC组件在分布式市场,特别是对产品溢价接受度更高的海外分布式市场,具有明显溢价并有望保持。随着BC电池组件的产能扩张与出货量提升,规模效应加速释放,推动BC生产成本进入下行通道。在光伏制造业面临严重产能过剩的背景下,主要厂商均已基本暂停国内TOPCon路线的新建产能规划,当前仍在进行的产能建设项目主要聚焦于BC技术路线。
品牌为矛、研发为盾,助力公司业绩增长。公司自主研发的ABC产品,集成了正面无栅线遮挡、全背钝化、无银金属化涂布、0BB焊接等多种转换效率优化手段,显著提升了电池转换效率与同等面积下的组件功率输出。凭借卓越的产品竞争力和持续深化的品牌渠道布局,公司已成为欧洲、澳新等高价值海外市场的头部组件品牌。2025年9月,公司完成35亿元定增融资,有效缓解财务压力,为后续产能建设提供资金支撑,助力突破ABC组件供不应求的瓶颈,进一步拓宽盈利增长空间。
5.捷佳伟创
捷佳伟创依托在光伏装备领域二十余年的技术积淀,针对柔性衬底处理、低温薄膜沉积、精密涂布等关键工艺设备展开攻关,先后投入研发资源,攻克柔性基板均匀镀膜、低温高效结晶等多项行业技术难题,为核心设备突破奠定了坚实基础。在柔性钙钛矿装备开发过程中,捷佳伟创并非简单移植传统光伏设备技术,而是针对柔性生产特性进行系统性创新。公司开发的专用RPD设备实现了低温条件下的高效薄膜沉积,自主研发的狭缝涂布系统确保了在柔性基材上的均匀涂覆,VCD真空干燥设备则优化了钙钛矿薄膜的结晶质量。这一系列设备协同工作,形成了完整的柔性钙钛矿电池制造解决方案,也为公司在柔性钙钛矿电池整线提供能力打下坚实的基础。

钙钛矿电池技术正步入商业化量产的关键阶段。单结钙钛矿电池的理论效率极限超过30%,通过与成熟晶硅技术叠加形成叠层电池,其理论效率上限可进一步上升至45%,为产业中长期发展打开了广阔空间。产业化进程已进入加速兑现期,头部企业相继取得实质性突破。2025年行业已进入GW级产线投产期,其中极电光能、协鑫光电的GW级单线已正式投产,纤纳光电、仁烁光能等企业的GW级产线预计陆续投产。
07
标题参考研报
1.华源证券-迈为股份-300751-HJT设备受益海外扩张,半导体设备有望快速放量
2.东吴证券-奥特维-688516-成功向国内光通信龙头批量交付光模块AOI设备,平台化布局稳步落地
3.浙商证券-弘元绿能-603185-点评报告:颗粒硅产能股权转让已完成,期待Q4业绩表现亮眼
4.开源证券-爱旭股份-600732-公司首次覆盖报告:BC龙头乘风光伏反内卷,高溢价驱动业绩高弹性
5.浙商证券-光伏设备行业点评报告:太空光伏星辰大海,HJT/钙钛矿设备 电池制造将受益
6.开源证券-光伏设备行业点评报:光伏出口退税将全面取消,倒逼行业高质量发展


VIP复盘网