扫码体验VIP
网站公告
:为了给家人们提供更好的用户体验和服务,股票复盘网V3.0正式上线,新版侧重股市情报和股票资讯,而旧版的复盘工具(连板梯队、热点解读、市场情绪、主线题材、复盘啦、龙虎榜、人气榜等功能)将全部移至VIP复盘网,VIP复盘网是目前市面上最专业的每日
涨停复盘工具
、
龙头复盘神器
、
股票复盘工具
、
复盘啦官网
、
复盘盒子
、
股票复盘软件
、
复盘宝
,持续上新功能,目前已经上新至
V6.5.3
版本,请家人们移步至
VIP复盘网 / vip.fupanwang.com
扫码VIP小程序
返回
当前位置:
首页
热点财经
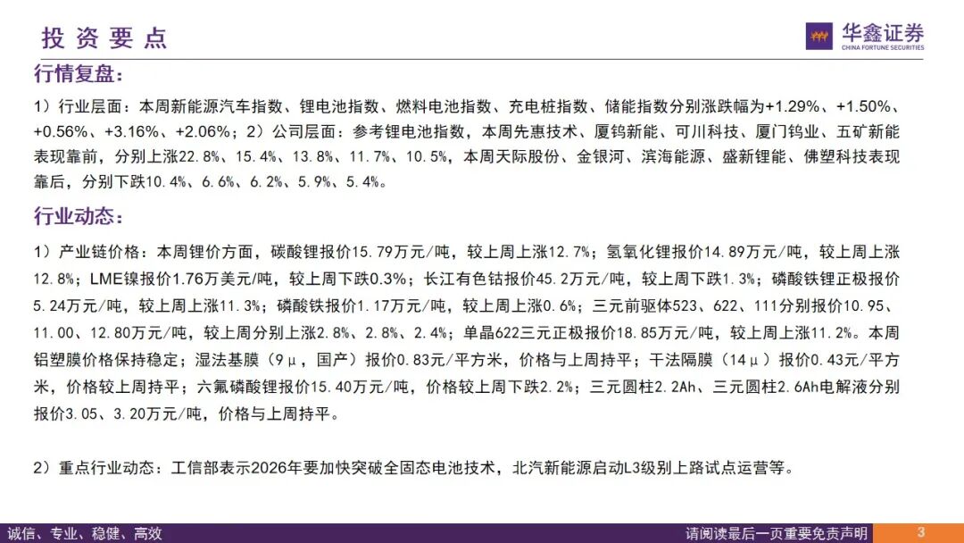
【华鑫新能源|行业周报】锂价上涨带动产业链上行,固态电池与自动驾驶提速
股市情报
:上述文章报告出品方 / 作者:华鑫研究;仅供参考,投资者应独立决策并承担投资风险。
【华鑫新能源|行业周报】锂价上涨带动产业链上行,固态电池与自动驾驶提速
时间:
2026-01-19 09:15
上述文章报告出品方 / 作者:华鑫研究;仅供参考,投资者应独立决策并承担投资风险。
VIP复盘网
VIP
复盘主页
大盘直播
热炒题材
股市情报
明天炒什么
早盘情报汇总
股票知识
VIP复盘网
VIP复盘工具
VIP复盘权益
必看
日内情绪
热点解读
监管停牌
通达信插件
必装
实战视频教程
复盘软件下载
复盘啦
龙虎榜
人气榜
更多复盘工具
题材联动
人气联动
强势题材
异动股池
游资龙虎榜
机构龙虎榜
主力龙虎榜
区间涨幅榜
同花顺人气榜
开盘啦人气榜
淘股吧人气榜
财联社人气榜
股票复盘神器
股票复盘工具
股票复盘盒子
龙头复盘神器
涨停复盘工具
股票复盘百科
603326
南国置业
城镇化板块
三维化学
二八分化
行情上涨
食品安全检测
ADHD治疗
智慧水务
免税牌照
股票复盘知识
KDJ指标深度解析:短线交易的灵敏导航
股市投资指南:大盘股与小盘股的选择策略
股市淘金:八招精选策略,解锁快速盈利之门
炒股技术深度剖析:从大盘研判到个股精选的策略与实践
利用60分钟分时线精准把握买入时机
散户实战指南:精准看盘的六大关键点与策略解析
掌握竞价精髓:揭秘涨停板打板的竞价推单与反推单策略
情绪周期的航海图:精准锚定,洞悉股市风云
精准掌握炒股出货策略,六招助你稳健盈利
掌握DDZ指标,精准捕捉股市大单动向
题材阶段识别策略:深度剖析与实战指南
上班族高效炒股策略:时间管理与智慧投资并重
股市风云:深入解析盘面分析与技术指标运用
揭秘股市操盘秘诀:捕捉庄家拉升前的关键信号,稳健盈利的龙头策略
波浪理论深度解析:延长浪的识别与应用
揭秘涨停板:老股民的抓涨停铁律
解码四好股票:行业、管理层、产品与机制的全景剖析
真正的交易者:以规则为盾,以策略为剑
超短线投资的艺术:精准把握,稳健前行
价值投资新视角:解锁成长性黑马股的筛选秘籍
股票复盘网
当前版本:
V3.0