扫码体验VIP
网站公告:为了给家人们提供更好的用户体验和服务,股票复盘网V3.0正式上线,新版侧重股市情报和股票资讯,而旧版的复盘工具(连板梯队、热点解读、市场情绪、主线题材、复盘啦、龙虎榜、人气榜等功能)将全部移至VIP复盘网,VIP复盘网是目前市面上最专业的每日涨停复盘工具龙头复盘神器股票复盘工具复盘啦官网复盘盒子股票复盘软件复盘宝,持续上新功能,目前已经上新至V6.5.3版本,请家人们移步至VIP复盘网 / vip.fupanwang.com

扫码VIP小程序
返回 当前位置: 首页 热点财经 20亿元!桂冠电力收购大唐西藏两家能源开发公司

股市情报:上述文章报告出品方/作者:光伏們;仅供参考,投资者应独立决策并承担投资风险。

20亿元!桂冠电力收购大唐西藏两家能源开发公司

时间:2025-12-31 16:25
上述文章报告出品方/作者:光伏們;仅供参考,投资者应独立决策并承担投资风险。
12月30日,广西桂冠电力股份有限公司发布《关于购买股权暨关联交易的公告 》。

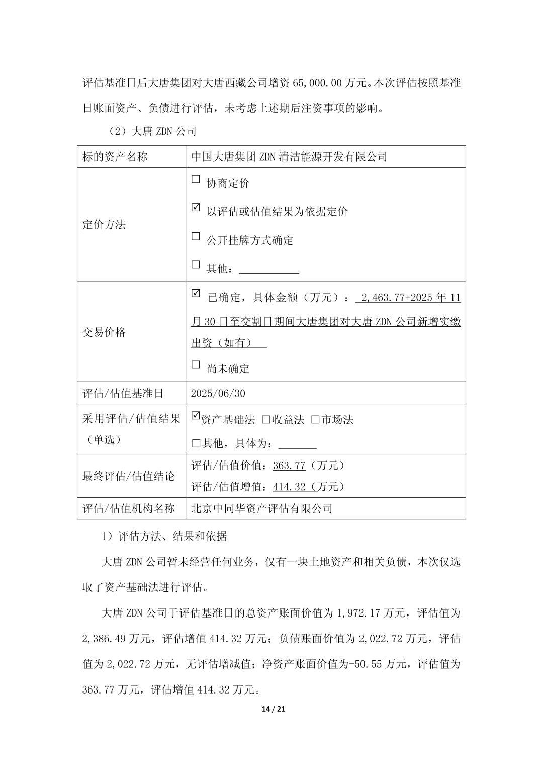
公告指出,公司拟以现金方式收购大唐集团持有的大唐西藏能源开发有限公司、中国大唐集团 ZDN 清洁能源开发有限公司两家公司100%股权,交易总金额为20.25亿元。


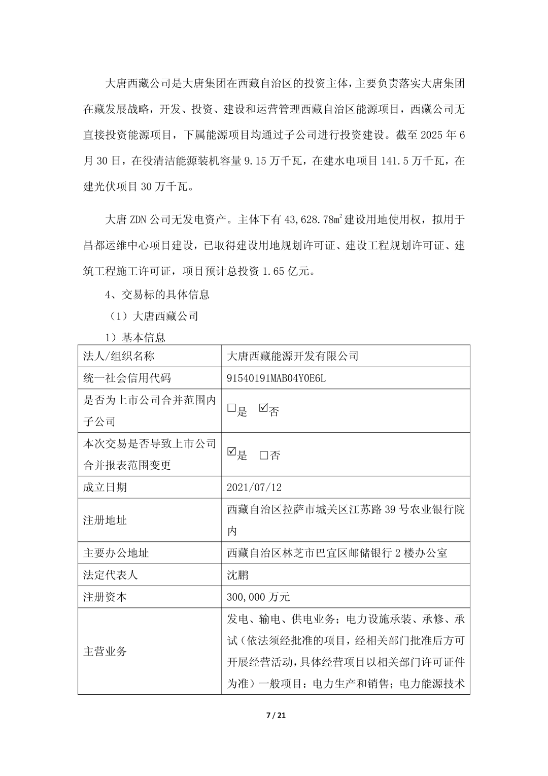
大唐西藏能源开发有限公司是大唐集团在西藏自治区的投资主体,主要负责落实大唐集团在藏发展战略,开发、投资、建设和运营管理西藏自治区能源项目。


公司无直接投资能源项目,下属能源项目均通过子公司进行投资建设。截至 2025年6月30日,在役清洁能源装机容量9.15万千瓦,在建水电项目141.5万千瓦,在建光伏项目30万千瓦。


中国大唐集团 ZDN 清洁能源开发有限公司无发电资产,主体下有4.36万平方米建设用地使用权,拟用于昌都运维中心项目建设,已取得建设用地规划许可证、建设工程规划许可证、建筑工程施工许可证,项目预计总投资1.65亿元。


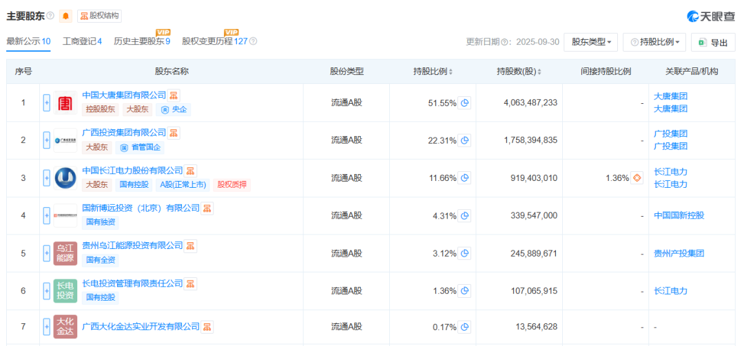
广西桂冠电力股份有限公司成立于1992年,由大唐集团控股,股东包含广西投资集团、三峡等,目前桂冠电力的发电业务主要集中于广西。

截至2025年上半年,桂冠电力在役装机容量1417.77万千瓦,其中水电装机1024.04万千瓦;火电装机133.00万千瓦;风电装机94.47万千瓦,光伏装机166.26万千瓦。


具体见下:

股票复盘网
当前版本:V3.0