扫码体验VIP
网站公告:为了给家人们提供更好的用户体验和服务,股票复盘网V3.0正式上线,新版侧重股市情报和股票资讯,而旧版的复盘工具(连板梯队、热点解读、市场情绪、主线题材、复盘啦、龙虎榜、人气榜等功能)将全部移至VIP复盘网,VIP复盘网是目前市面上最专业的每日涨停复盘工具龙头复盘神器股票复盘工具复盘啦官网复盘盒子股票复盘软件复盘宝,持续上新功能,目前已经上新至V6.5.3版本,请家人们移步至VIP复盘网 / vip.fupanwang.com

扫码VIP小程序
返回 当前位置: 首页 热点财经 明日复牌!锋龙股份提示风险

股市情报:上述文章报告出品方/作者:中国证券报;仅供参考,投资者应独立决策并承担投资风险。

明日复牌!锋龙股份提示风险

时间:2026-01-18 19:32
上述文章报告出品方/作者:中国证券报;仅供参考,投资者应独立决策并承担投资风险。

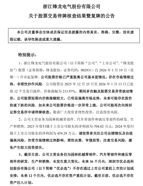
1月18日晚,锋龙股份披露关于股票交易停牌核查结果暨复牌的公告。

公告显示,经公司申请,公司股票自1月14日(星期三)开市起停牌。停牌期间,公司就股票交易波动情况进行了核查。公司的市盈率和市净率显著高于行业平均水平,存在明显非理性炒作风险。目前,相关核查工作已完成,根据相关规定,经公司向深交所申请,公司股票自1月19日(星期一)开市起复牌。

市盈率和市净率

显著高于行业平均水平


根据公告,公司股票自2025年12月25日至2026年1月13日已连续12个交易日涨停,价格涨幅为213.97%,期间多次触及股票交易异常波动情形,已明显偏离市场走势,公司股票短期内价格涨幅较大,已严重背离公司基本面。截至1月13日,公司收盘价61.79元/股,静态市盈率为2939.63,市净率14.21。公司的市盈率和市净率显著高于行业平均水平,存在明显非理性炒作风险,未来可能存在股价快速下跌的风险。

图片来源:公司公告

公司主营业务为园林机械零部件、汽车零部件和液压零部件的研发、生产和销售,2023年度归属于上市公司股东的净利润为-704.02万元,2024年度归属于上市公司股东的净利润为459.29万元。公司提醒投资者关注公司业绩情况及估值偏高风险,勿受市场情绪过热影响,理性决策,审慎投资,注意交易风险,避免产生较大投资损失。

根据公告,2025年12月24日,公司控股股东诚锋投资及其一致行动人董剑刚、锋驰投资、厉彩霞与优必选签署了《关于浙江锋龙电气股份有限公司之股份转让协议》。截至目前,公司主营业务仍为园林机械零部件、汽车零部件和液压零部件的研发、生产和销售,未发生重大变化。未来36个月内,深圳市优必选科技股份有限公司(简称“优必选”)不存在通过上市公司重组上市的计划或安排;未来12个月内,优必选不存在资产重组计划。截至目前,优必选不存在资产注入计划。上市公司与优必选及其关联方的生产经营、核心技术发展等各自独立。截至目前,公司与优必选及其关联方不存在其他应披露的关联交易。

公司表示,上述交易尚需履行优必选股东会审批和香港联合交易所对优必选此次交易事项的审阅程序、深圳证券交易所就此次股份转让的合规性审核、中国证券登记结算有限责任公司办理股份过户登记手续及其他必要的程序等。目前上述程序均未履行完毕,本次交易的完成尚存在不确定性,提请投资者注意相关风险。公司将持续关注上述事项的后续进展情况,并严格按照有关法律法规的规定和要求履行信息披露义务,敬请广大投资者关注公司后续公告。

优必选等作出进一步承诺


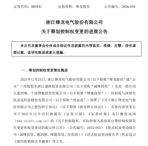
同日,锋龙股份对外披露关于筹划控制权变更的进展公告。

图片来源:公司公告

公告称,近日,公司收到优必选、董剑刚、厉彩霞、诚锋投资、锋驰投资就本次交易作出的进一步承诺。

优必选承诺,自本次交易的股份过户登记至本公司名下之日起60个月内,优必选将在符合法律、法规及规范性文件的前提下,维持优必选作为上市公司控股股东的地位。

董剑刚、厉彩霞承诺:“自本次协议转让完成过户登记之日起18个月内,本人不以任何方式(包括但不限于集中竞价、大宗交易、协议转让等)转让、减持本人除本次交易涉及股份之外的上市公司股份,亦不会通过回购减资方式减少所持有的上市公司股份。若本次转让最终未能达成,则本承诺自动失效。”

诚锋投资、锋驰投资承诺:“自本次协议转让完成过户登记之日起18个月内,本公司不以任何方式(包括但不限于集中竞价、大宗交易、协议转让等)转让、减持本公司除本次交易涉及股份之外的上市公司股份,亦不会通过回购减资方式减少所持有的上市公司股份。若本次转让最终未能达成,则本承诺自动失效。”

截至该公告披露日,优必选已根据《上市公司收购管理办法》规定将约1.01亿元(相当于本次要约收购所需最高资金总额的20%)存入中登公司深圳分公司指定账户,作为本次要约收购的履约保证金。

股票复盘网
当前版本:V3.0