扫码体验VIP
网站公告:为了给家人们提供更好的用户体验和服务,股票复盘网V3.0正式上线,新版侧重股市情报和股票资讯,而旧版的复盘工具(连板梯队、热点解读、市场情绪、主线题材、复盘啦、龙虎榜、人气榜等功能)将全部移至VIP复盘网,VIP复盘网是目前市面上最专业的每日涨停复盘工具龙头复盘神器股票复盘工具复盘啦官网复盘盒子股票复盘软件复盘宝,持续上新功能,目前已经上新至V6.5.3版本,请家人们移步至VIP复盘网 / vip.fupanwang.com

扫码VIP小程序
返回 当前位置: 首页 热点财经 量子计算行业深度:行业概况、发展趋势、产业链及相关公司深度梳理

股市情报:上述文章报告出品方/作者:慧博资讯;仅供参考,投资者应独立决策并承担投资风险。

量子计算行业深度:行业概况、发展趋势、产业链及相关公司深度梳理

时间:2025-12-22 19:55
上述文章报告出品方/作者:慧博资讯;仅供参考,投资者应独立决策并承担投资风险。

进入 21 世纪,量子科技已逐步从实验室的概念演化为重构全球科技与产业版图的战略变量。 其中量子计算是量子力学与计算机科学相结合的一种通过遵循量子力学规律、调控量子信息单元来进行计算的新型计算范式。因为量子计算装置所能拥有的远超经典计算机的计算能力,或将成为现有计算体系的极大补充,并有望在未来成为主要计算体系之一。

当前时点,量子计算产业正处于由0到1的发展初期,但其产业价值已逐步被市场认知。据ICV预计,全球量子计算市场规模在2024–2035年由50亿美元增长至8,000亿美元以上,CAGR超55%。其中,硬件环节有望先行受益,核心设备厂商将迎来战略机遇期。


围绕量子计算,我们对相关问题展开分析梳理。我们将从量子计算行业概况、国内外企业布局、政策情况出发,分析国内市场量子计算产业发展的必要性;进而,将对行业产业链情况、相关公司发展情况进行梳理,并对量子计算行业的发展趋势进行展望,希望对大家了解相关问题有所启发。


01

量子计算行业概况


1、量子力学颠覆经典计算体系,带来空前加速


量子计算是基于量子力学的独特行为(如叠加、纠缠和量子干扰)的计算模式,基本信息单位为量子比特。据微软,在物理学中量子是所有物理特性的最小离散单元,通常指原子或亚原子粒子(如电子、中微子和光子)的属性。量子比特是量子计算中的基本信息单位,在量子计算中发挥的作用与比特在传统计算中发挥的作用相似,但经典比特是二进制、只能存放0或1位,但量子比特可以存放所有可能状态的叠加。量子计算所运用的物理特性主要包括:


量子叠加:处于叠加态时,量子粒子是所有可能状态的组合,它们会不断波动,直到被观察和测量;以抛硬币为例,经典比特可以通过正面和反面来度量,而量子比特能够代表硬币的正反面以及正反交替时的每个状态;


量子纠缠:纠缠是量子粒子将其测量结果相互关联的能力,当量子比特相互纠缠时,它们构成一个系统并相互影响,人们可以使用一个量子比特的度量来作出关于其他量子比特的结论,通过在系统中添加和纠缠更多的量子比特,量子计算机可计算指数级的更多信息并解决更复杂的问题;
量子干扰:量子干扰是量子比特固有的行为,由于叠加而影响其坍缩方式的可能性,量子计算机旨在尽可能减少干扰,确保提供最准确的结果。
与传统计算相比,量子计算能够带来更强的并行计算能力和更低的能耗。据赛迪智库,量子计算通过量子态的受控演化实现数据的存储计算,可以分为数据输入、初态制备、量子逻辑门操作、量子测算和数据输出等步骤,其中量子逻辑门操作是一个幺正变换,这是一个可以人为控制的量子物理演化过程;经典计算机的运算模式为逐步计算,一次运算只能处理一次计算任务,而量子计算为并行计算,可以同时对2^n个数进行数学运算,相当于经典计算重复实施2^n次操作;同时,传统芯片的特征尺寸很小(数纳米)时,量子隧穿效应开始显著,电子受到的束缚减小,使得芯片功能降低、能耗提高,将不可逆操作改造为可逆操作才能提高芯片的集成度,量子计算中的幺正变换属于可逆操作,有利于提升芯片的集成度,进而降低信息处理过程中的能耗。
量子计算的运算能力根据量子比特数量指数级增长,在AI领域具有较大潜力。在经典计算中,计算能力与晶体管数量成正比例线性关系,而量子计算机中算力将以量子比特的指数级规模增长,据中国计算机学会微信公众号,2012年“量子优势”(同样的计算任务,量子计算速度高于传统计算)的概念被提出,并在2019年由谷歌团队实现了实验验证,2020年,潘建伟院士团队基于高斯玻色采样模型成功构建了76个光子的量子计算原型机“九章”进一步验证了量子优势。量子计算机所能拥有的量子比特数由最初的2量子比特增长到了数百量子比特,并正以可观的速度继续增长,这为实现更可靠、更大规模的量子计算,以及挖掘基于量子计算的人工智能应用带来更多可能性。
2、多路径并行推进,超导量子产业化进展领先
全球量子计算的硬件仍处于多种路线并行探索阶段,不同的技术路线基于对量子比特的不同物理实现方式展开。主流路线大致分为两类:一类是基于固态体系的“人造粒子“路线,如超导与硅半导体;另一类是基于原子体系的“天然粒子”路线,如离子阱、光量子与中性原子。各路线在稳定性、可扩展性和保真度等方面权衡取舍明显,目前尚无单一路线占据绝对主导地位。
多线路协同探索正引领量子计算技术向“高稳定性—高保真度—可扩展性”方向演进,共同推动未来量子计算机从实验验证步入商业化应用。从发展进度来看,超导量子凭借高保真度、易扩展性及成熟的制程工艺在产业化道路上保持领先,全球有效授权专利量达10,888项,位居首位,发展前景最为稳健;离子阱路线具备很高的保真度,但可扩展性较差,有效授权专利量3,049项,整体发展略逊色于超导技术;中性原子路线近年来突破显著,展现出更强的可扩展性,但在提高保真度上仍面临技术挑战,有效授权专利量为1,313项,发展进度相对落后于前两者。
3、全球布局,竞逐先机
量子计算已成为全球主要国家之间开展综合国力竞争,维护国家技术主权的关注焦点之一。有鉴于量子计算在算力性能上的颠覆性,量子计算机已经成为全球科技竞争的重要方向之一。截至目前,已有30余个国家开展了以量子计算为重点的量子信息领域规划布局,其中中美在量子计算领域处于第一梯队。
(1)美国:全球领跑,产业标杆
当前,美国在量子计算领域居于领先地位。在量子计算产业的政策、技术、人才、产业孵化及融资等方面均具备强大的实力和优势。其核心在于目前美国拥有全球最活跃的量子创新生态系统,使得美国在国防、金融、医疗、制药等众多领域对量子技术这种新兴算力有着更为迫切的需求。
(2)中国:自主研发,全面发展
我国在量子计算领域仍处于追赶者的地位,与美国相比,仍存在一定差距。由于中国的量子计算上游零部件曾在较长时期依赖进口,但中美关系的变化以及美国对华科技投资限制的不断强化,欧美对中国的禁运力度不断加大,对中国量子计算产业产生了较大的影响。目前,随着我国中国电科16所、量羲技术、知冷低温、中船鹏力超低温、中微达信、赋同量子、上海频准等企业打破了欧美的技术封锁,实现了国产替代。我国量子计算产业持续加速发展。
当前,我国量子计算领域企业及专利数持续上升,验证我国量子计算产业高景气度。2024年,我国有153家量子计算企业,较2023年增长39.2%,呈明显增长态势。虽然由于目前量子计算仍处于产业初期,企业利润率仍为负值,但随着应用落地时点的逐步明确,企业整体盈利空间有望实现进一步扩大。同时,我国量子计算领域专利申请书已经连续三年(2022-2024年)突破一万件,产业创新活力凸显。
(3)欧洲:众人拾柴,加速追赶
相较于中美,欧洲在量子领域的整体实力存在一定差距,但目前已逐步加大投入力图追赶。随着美国在量子计算领域的迅速布局并取得优势,欧洲也开始大力发展量子计算产业,参与国家日益增多,整体展现出“众人拾柴火焰高”的趋势。欧盟委员会于2025年7月初正式推出《量子欧洲战略》(Quantum Europe Strategy),旨在通过一体化发展路径,提升欧洲在全球量子技术竞争中的话语权,抢占新一轮科技革命的制高点。同时,今年9月,英国和美国就《科技繁荣协议》达成一致,文件承诺,两国将“合作开发革命性的量子计算机”,并“加快该技术在医疗保健、国防和金融等领域的部署”。同时,两国将成立一个由“英国和美国顶尖研究人员组成的工作组,以发现和加速量子技术的突破”,而随着对外合作的加深,欧洲量子计算产业有望缩小与中美之间的差距。

02

国内外企业布局


1、海外:科技大厂积极布局量子计算前沿,技术路线各有侧重


谷歌:Willow芯片是量子计算里程碑,为实用化发展奠定关键基础。2024年12月,谷歌宣布推出最新的量子芯片Willow,拥有105个量子比特。其核心价值体现在三方面:技术上,它首次实现随量子比特数量扩展而指数级降低错误率,破解了近30年的量子纠错难题,且相干时间较前代提升5倍、具备实时纠错能力;性能上,在随机电路采样测试中,仅用不到5分钟就完成当前最快超算需1025年才能处理的任务,量子优势显著;行业层面,它明确了超导路线可行性,推动领域从“比特数量竞赛”转向“质量与实用化”发展。尽管距商业应用仍有距离,但已为全球量子计算研究提供了技术范式与清晰路径。
微软:Majorana 1问世,全球首创、基于拓扑量子架构的量子芯片。其核心在于采用了由砷化铟与铝组成的新型拓扑导体,通过创造全新的物质状态,实现了对马约拉纳零模(Majorana粒子)的观察与控制,从而形成更稳定、高抗噪声的拓扑量子比特。Majorana1芯片目前集成8个拓扑量子比特,并具备在未来扩展到百万量级量子比特的路线,为商业化量子计算机提供了极强可扩展性和容错能力。它以数字脉冲进行量子比特的测量和控制,极大简化了系统架构,使单芯片部署百万量子比特成为可能,有望在数年内解决传统计算机无法攻克的工业级复杂问题,开启量子计算实用化和跨行业创新发展的新纪元。
IBM:推出首台模块化量子计算机,量子开发路线图延至2033年。IBM于2023年正式推出了133量子位的量子处理器——IBM Quantum Heron。该处理器采用全新模块化架构,基于可调谐耦合器,显著优化了量子比特的控制机制,最大限度地降低了噪声和误差率,是迄今为止IBM性能最强、误差率最低的量子芯片之一。与Heron处理器同步亮相的,还有IBM首台模块化量子计算机——IBM量子系统二号(IBM Quantum System Two)。这款系统整合了可扩展的低温基础设施、模块化量子比特控制电子设备和经典运行时服务器,实现了量子芯片的高效集成与互连。IBM量子系统二号能够同时配置多个Heron处理器,并为未来的量子计算节点互联和容错演进提供了技术平台,是从原型向大规模、商业级应用演进的关键步骤。依托硬件、理论和软件领域的持续突破,IBM将其量子开发路线图延长至2033年。
2、国内:硬件多点突破、软件工具补全、产业协同推进
当前,国内量子计算发展呈现“硬件多点突破、软件工具补全、产业协同推进”的良好态势,近期更在硬件、软件与生态应用层面接连取得关键突破。硬件领域中国科大成功研制105比特“祖冲之三号”超导量子计算机,上海团队则借助AI技术,高效制备出含2024个中性原子的无缺陷阵列,为大规模量子计算筑牢基础;软件层面,首款国产量子计算桌面软件“东南・云霄”正式发布,重点攻克数据安全与硬件兼容性难题;产业生态方面,“上海量子人工智能联合体”成立并发布十大应用场景,持续推动量子计算与人工智能等前沿领域的融合落地,加速该领域从技术突破向生态构建转型。这些进展表明,我国量子计算正从前沿基础研究阶段,快速向技术应用与产业生态建设阶段迈进。
中科院成功构建105比特“祖冲之三号”超导量子计算机。2025年3月,中科大潘建伟团队联合科研院所构建105比特超导量子原型机“祖冲之三号”,其“量子随机线路采样”速度比最快超算快15个数量级、超谷歌2024年成果6个数量级,刷新超导体系量子优越性纪录。该系统相干时间72微秒,单/两比特门保真度达99.90%/99.62%,获《物理评论快报》盛赞,既验证我国量子计算领先地位,也为后续技术突破奠定基础。

03

政策格局


1、全球政策:美欧持续加大投入,强化量子科技战略主导权


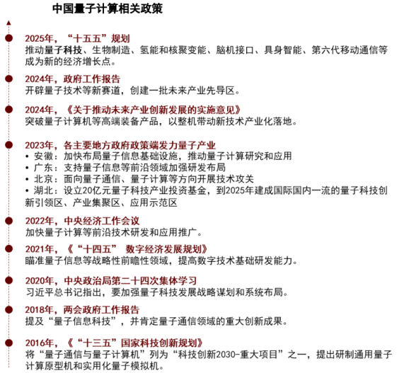
目前,全球主要经济体普遍将量子信息技术的发展上升至国家战略层面,欧洲、美国政府不断加大对量子计算产业的支持力度。自2016年以来,美国陆续发布多项利好政策推动量子科技创新,并持续扩大财政投入。2024年,美国国会预算办公室(CBO)修订并发布了《国家量子倡议重新授权法案》,授权2025-2029财年量子科技拨款额度由18亿美元上调至27亿美元( 50%),以强化其在全球量子竞争的领先地位。自上世纪90年代起,欧洲国家持续关注并推进量子计算发展,英、德、法等国相继出台量子战略与科研计划,带动量子科技产业体系化布局。欧盟层面则通过标准化与协同机制强化资源整合,助力提升欧洲整体竞争力。
2、中国政策:从科研突破到产业落地,量子技术步入体系化发展阶段
伴随全球量子计算热潮兴起,中国政府近年来持续加大对量子科技的战略投入。中国量子信息产业政策的演进大致分为三个阶段。早期以技术研发为重点,2016年的《“十三五”国家科技创新规划》和2021年的《“十四五”数字经济发展规划》等政策均将量子科技列为战略前沿领域;中期阶段开始强调成果转化与应用示范,2022年中央经济工作会议提出要加快量子计算应用推广,标志着量子技术进入实用化探索期;目前,政策重心进一步转向产业生态建设与商业化落地,引领量子技术从科研突破走向经济赋能。近日,中共中央关于制定国民经济和社会发展第十五个五年规划的建议发布。其中指出,前瞻布局未来产业,探索多元技术路线、典型应用场景、可行商业模式、市场监管规则,推动量子科技等成为新的经济增长点。
与此同时,自2018年以来,美国就持续强化对量子科技的出口与投资管控。2024年9月美国商务部工业和安全局(BIS)发布《临时最终规则(IFR)》,针对量子计算实施新的出口管制,进一步扩大限制范围,将稀释制冷机、低温电路及相关软件纳入出口限制清单,并禁止美国资本投资中国量子计算企业;中国科学院、合肥国家实验室及中科大等机构被列入“实体清单”。在外部技术封锁加剧的情况下,我国正加快推进核心设备国产替代,稳步提升在全球量子计算竞争格局中的核心地位。

04

国内产业发展必要性


1、全球主要科技强国均将量子计算视为战略制高点,且近年来投入力度不断加大


截至2025年8月,全球主要科技强国均将量子计算视为战略制高点,且近年来投入力度不断加大。2025年9月23日,美国白宫管理与预算办公室(OMB)与科技政策办公室(OSTP)联合向各联邦部门与机构发布《2027财年政府研发预算优先事项及跨领域行动》备忘录,将人工智能与量子信息科学与技术置于2027年研发预算优先级首位。白宫备忘录指出,量子科技正处于从实验室走向产业化应用的关键拐点。
2、量子技术进口受到限制,我国量子计算产业必须自立自强
量子技术进口受到限制,我国量子计算产业必须自立自强。欧美及日本等发达国家均已经在近两年发布对量子技术的限制措施,我国量子计算关键零部件/设备受阻。以量子计算核心设备稀释制冷机为例,自2022年美国宣布禁止对中国出口系列用于量子计算的稀释制冷机及其相关零配件后,行业龙头Bluefors和Leiden Cryogenics公司设备已不对中国出售,我国量子计算产业必须自立自强。
3、产业化不断推进,量子计算云平台不断接入&扩大投入
产业化不断推进,巨头企业相继取得成果。自2007年D-WAVE研发首台量子退火机以优化特定问题, 量子硬件从实验室走向工程化以来,Intel、IBM、 Google、Microsoft等一系列巨头企业相继对量子 计算进行研发并取得一定成果。
量子计算云平台不断接入&扩大投入,中美欧三足鼎立。云平台布局方面,中美欧数十余家云服务商通过自主研发的量子计算机或基于经典计算资源的量子模拟器以及集成外部量子系统的方式向用户量子计算接入与算力服务,用以满足不同用户的需求。扩大投入方面,以微软为例,公司2025FY Q4云收入467亿美元,YOY 27%,公司在业绩会上宣布量子计算将成为云技术的下一个大型加速器,会继续以十年为周期进行战略思考和投资布局。
4、产业化不断推进,2027-2029年或为关键节点
据IBM量子计算Roadmap,预计2029实现大规模容错量子计算机。据IBM官网(2025/6),公司计划在2025年推出一款量子芯片——Quantum Loon,其具有更强连接能力和相应架构;预计于2026年推出第一个量子处理器模块化Kookaburra,将容错系统扩展到单个芯片之外;预计于2027年实现两个Kookaburra模块间的缠绕,从而像连接大型系统中的节点一样将量子芯片连接在一起;预计于2028年,Starling系统将验证多模块魔法态注入。最终预计于2029年,将Starling扩展至支持1亿量子门和200逻辑量子位的系统,成为全球首个大规模容错量子计算机。
Bluefors签署历史最大氦-3采购协议:2025年9月16日,稀释制冷机龙头企业Bluefors在其官网上宣布与Interlune达成采购协议,据特气快讯公众号,协议规定Interlune将在2028年至2037年期间每年向Bluefors提供10,000升氦-3。氦-3可提供低于10毫开尔文的超低温,是稀释制冷机实现制冷的关键原材料。按中科富海公众号统计,稀释制冷机单位设备对氦-3年需求为20-100L,则该采购协议预计可支撑每年100-500台新设备需求。
英伟达连续参投3家不同路线量子计算企业:英伟达于2025年9月4日、9月9日、9月10日,先后投资霍尼韦尔旗下Quantinuum、QuEra Computing、PsiQuantum,覆盖离子阱、中性原子、光量子三大路线。
5、量子计算产业或将迎来第一轮快速增长,2024-2030年产业规模CAGR达87.66%
量子计算产业或将迎来第一轮快速增长,2024-2030期间CAGR达87.66%。根据光子盒公众号,2024年全球量子计算产业规模为50.37亿美元,较2023年增长7.46%,预计2027年产业规模将达111.75亿美元,2030年将陡增到2199.78亿美元,后续在2034年之后进入第二轮增长。下游驱动方面,量子计算产业目前最大下游为科研领域,预计2035年量子计算主要受金融、化工、国防、医药等下游应用拉动。分地区来看,2024年北美为量子计算产业规模最大市场,占全球比重约在30%左右,并将持续领跑至2035年。中国2024年量子计算市场规模约12.7亿美元,占全球比重25.30%,预计2035年将达到2382.1亿美元,占全球比重29.49%。

05

产业链分析


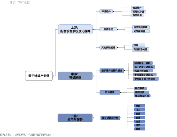
1、量子计算产业链概览


2、量子计算产业链上游是构建量子计算系统的基石
量子计算产业链上游是构建量子计算系统的基石,其核心价值在于为量子比特的稳定存在与精确操控提供必要的物理载体与环境支撑。当前,上游产业链主要包括极低温环境、精密测控系统与核心光子/芯片组件,其成熟度直接制约着中下游整机性能与规模化进程。国内外对比来看,欧美国家处于量子计算产业生态上游的企业数量更多且发展水平更高,在产品研制、技术创新以及市场需求等方面积累了较为优越的条件和资源。我国上游企业近几年发展迅速,相继推出各类自研产品,但在部分关键设备组件的性能指标、制造成本和市场认可度等方面仍有较大提升空间,国产替代是我国厂商的首要目标。
在低温环境支撑层面,稀释制冷机作为超导等主流技术路线的核心基础设施,通过创造接近绝对零度的极低温环境(10mK区级)来维持量子比特的相干性。2022年欧美对华禁运后,国内产业链经历短期阵痛,但以中国电科16所、国盾量子为代表的企业已实现技术突破,其产品在温度、制冷量等关键指标上达到国际主流水平,初步完成国产替代。然而,在实现大冷量、高定制化目标上仍面临单组稀释单元性能提升与稀释制冷机中的“氦-3”进口依赖等挑战,技术迭代进入自主攻坚阶段。根据相关统计,2024年全球10mK区级稀释制冷机市场规模达3.54亿美元,其中,欧洲市场规模约1.47亿美元,北美市场规模约1.15亿美元,中国市场规模约0.58亿美元,其他地区市场规模约0.35亿美元。中国市场在经历2022-2023年供需失衡后,于2024年随产能释放快速恢复至近禁运前水平。
在控制系统领域,量子计算测控系统作为量子计算的“神经中枢”,相当于经典计算机里的主机,是实现量子比特操控、读取和纠错的核心设备。比特数是衡量量子计算机可实现计算能力的重要指标之一,未来超导量子计算机一定是朝着大规模量子比特的路径发展的,但更核心的难点是提升每个比特的操控精度,只有操控精度和比特数同步提升,才能提升计算能力。该系统已形成固态体系(超导/半导体)与非固态体系(离子阱/中性原子)两大技术分支。
在核心组件方面,激光器与感光元件构成了量子比特操控与读取的“感官系统”。其中,高稳定性、低噪声的窄线宽激光器成为离子阱与中性原子路线的关键。单光子探测器与电荷耦合器件等感光元件则持续向着更高探测效率、更低暗计数的方向演进。
在硬件载体层面,量子计算芯片(QPU)与经典半导体芯片有部分类似之处,包括曝光、刻蚀、镀膜、封装等,这也是超导量子处理器可以快速规模化的原因。但量子计算芯片技术原理不同,需要通过印刷电感、电容和约瑟夫森结来构造量子比特。量子计算的核心任务是多量子比特的相干操纵--如何实现对每个量子比特的精确操控。量子芯片的设计正深度融入纠错逻辑,表面码、LDPC码等方案重构着芯片的拓扑结构与耦合网络。超导路线依托成熟的半导体工艺在芯片化进程中领先,其EDA工具链逐步完善;而半导体量子点与金刚石色心等路线仍受限于材料纯度与微纳加工精度,工程化进程相对滞后。芯片层级的创新已成为衡量各技术路线成熟度的重要标尺,也是未来竞争的核心战场。
3、量子计算产业链中游是量子计算产业生态的核心环节
量子计算产业链中游企业包括量子计算原型机制造商和软件供应商,是量子计算产业生态的核心环节,同时也是企业数最较为集中的部分。原型机方面,全球从事量子计算原型机研制的企业中专注于超导路线的企业数量最多,超过总量的三分之一,其次是离子阱、中性原子、光量子和硅半导体等技术路线。超导量子计算路线在2024年实现显著突破,其技术优势主要体现在三方面:量子处理器在门保真度等关键指标持续提升,运算速度达到微秒量级,同时借助半导体工艺实现了较好的比特扩展性。这种与成熟半导体产业的天然兼容性,使其在工程化进程中较离子阱、光量子等路线展现出更明确的产业化路径。另外,软件层已形成覆盖量子计算全生命周期的工具链:量子EDA软件为芯片设计提供仿真平台;测控系统软件构成实时调控的“神经中枢”;编译软件则承担着将量子程序转化为硬件可执行指令的关键桥梁作用。
国内外对比来看,大部分国家并行布局多种技术路线。欧美企业在数量、原型机研制能力、软件研发、开源社区建设等方面占据一定优势。中国的量子计算产业发展政策不断完善,创新成果孵化有利条件增多,原型机及软件企业成长空间广阔。
4、量子计算下游产业的核心价值在于实现量子算力的普惠化接入与行业应用转化
量子计算下游产业的核心价值在于实现量子算力的普惠化接入与行业应用转化,当前产业链下游以量子云服务为核心载体,有效解决了量子计算机购置成本高昂、操作维护复杂的核心痛点。通过提供远程接入服务,云平台显著降低了科研机构与企业的使用门槛,构建起连接硬件资源与终端用户的关键桥梁,加速了算法验证与应用探索的迭代周期。此外,从应用市场结构来看,科研领域仍是现阶段量子算力的主要需求方,高校、国家实验室及科技巨头通过真机采购开展基础原理研究与算法开发。但随着技术成熟度的提升,应用重心正快速向商业化场景迁移。其中,根据ICV TA & K & Quantum China预计,金融行业凭借对计算效率的极致追求,在投资组合优化、风险建模等复杂金融问题上的应用潜力明确,有望将成为未来市场规模最大的应用领域;生物医药与化工材料等领域紧随其后,在分子模拟、新材料发现等方向展现出持续增长的需求动能。
国内外对比来看,IBM、亚马逊、微软等国外企业的量子计算云平台在资源共享性、硬件多样性、应用案例丰富性、服务模式商用化等方面走在全球前列,并积极与不同行业企业合作,联合探索量子计算在相关行业领域的应用。我国量子计算云平台供应商在平台间协同合作、后端硬件水平、商业模式探索等方面仍有待提升。

06

相关公司


1、谷歌:谷歌的长期容错之路


战略定位:谷歌的量子计算战略不受短期商业压力的影响,其目标非常明确和聚焦:构建一台大规模、可纠错、具备商业价值的量子计算机。该战略通过一个分为六个阶段的清晰路线图来推进,最终目标是在本十年末(约2029年)建成一台拥有一百万个物理量子比特的系统。
技术进展:谷歌为其量子计算项目制定了一个清晰的六步走路线图,旨在从当前的NISQ设备发展到未来的大规模容错量子计算机。
里程碑1:超越经典(2019年实现):通过其Sycamore处理器实现“量子优越性”,在200秒内完成了一项当时最强大的超级计算机需要1万年才能完成的特定计算,标志着量子计算首次进入NISQ时代。
里程碑2:量子纠错(2023年实现):首次演示了逻辑量子比特子型,证明通过“量子纠错”(quantum error correction)方案增加量子比特数量,能够降低误差。
里程碑3:构建长寿命的逻辑量子比特:这是一个未来的工程目标,旨在创建一个能够执行一百万次计算步骤而出错次数少于一次的逻辑量子比特。这需要对量子比特性能、架构和纠错技术进行全面提升。
里程碑4:创建逻辑门:在拥有稳定的逻辑量子比特之后,下一步是实现它们之间的可控交互。该里程碑的目标是演示在逻辑量子比特之间执行的低错误率量子门操作。
里程碑5:工程化扩展:此阶段的目标是将系统扩展到100个逻辑量子比特,并使它们能够协同进行高保真度的门操作。谷歌预计,在这一阶段将能实现多个有实际价值的纠错量子计算应用。
里程碑6:大规模纠错量子计算机:路线图的最终目标是构建一个包含一百万个物理量子比特的大规模纠错量子计算机。这台机器有望在医药、可持续技术等多个行业中释放量子计算的全部潜力。
2、Rigetti Computing(NASDAQ:RGTI):超导路线的挑战者
战略定位:Rigetti是一家全栈式量子计算公司,其独特之处在于拥有自己的量子芯片制造工厂(Fab-1),这使其能够快速迭代和控制其超导芯片的设计与生产。公司专注于一种模块化的多芯片处理器架构,旨在解决超导路线的扩展性挑战。
技术进展:Rigetti的量子处理器是基于可调谐超导传输子(transmon)量子比特的通用门模型量子计算机。这是量子计算领域的主流技术路线之一,与IBM和谷歌等巨头采用的技术类似,能够利用成熟的半导体制造工艺。量子比特的核心部件是约瑟夫森结(Josephson Junction,JJ)。公司的处理器架构经历了多次迭代,从早期的少量量子比特芯片,发展到Aspen系列,再到如今的第四代Ankaa架构。Ankaa系列芯片(如84量子比特的Ankaa-1、Ankaa-2和82量子比特的Ankaa-3)采用了可平铺的多芯片设计,具有方形晶格拓扑和四重连接性。该架构通过可调谐耦合器来中介更快、性能更高的双量子比特门(如ISWAP门),旨在实现更高的可扩展性。与前几代相比,Ankaa架构在读出保真度、门执行速度和串扰抑制等方面都有显著提升。
优势:公司拥有全球首个专用量子芯片制造工厂Fab-1,可自主完成量子芯片的设计、制造、测试全流程,大幅缩短研发周期(芯片开发周期仅5-15周,远低于传统半导体的22-40周),同时规避外部供应链风险。截至2025年8月,Fab1已积累48项专利(含21项已授权),覆盖多芯片处理器、封装等关键技术,形成技术壁垒。
3、国盾量子:国内首家以量子为核心业务的上市企业
国盾量子技术起源于中国科学技术大学,并引入中国电信全资子公司中电信量子为战略投资者,专业从事量子通信、量子计算、量子精密测量产品的研发、生产和销售,并提供相关技术服务,是A股市场唯一一家以量子技术为主营业务的上市企业。
在量子通信领域,公司市场份额占比达90%,是国内量子通信领域的绝对龙头,为各类光纤量子保密通信网络以及“星地一体”广域量子保密通信网提供软硬件产品,以及为政务、金融、电力等各行业和领域的客户提供量子安全应用解决方案;在量子计算领域,公司参与“祖冲之号”超导量子计算研发,推出稀释制冷机ez-Q Fridge,可提供176比特超导量子计算整机,并已通过量子计算云平台对外开放;在量子精密测量领域,公司已交付“飞秒激光频率梳”“冷原子重力仪”等产品,加速规模化商用进程。
得益于量子通信产品及解决方案的市场需求提升,25Q1公司营业收入同比增长106.03%,归母净利润-0.20亿元,亏损同比收窄51.04%。同时,公司量子业务布局持续拓展,已从量子通信单一领域延伸至量子计算及量子精密测量等多元化方向,规模化效应逐步显现。
4、禾信仪器:打造量子计算新增长极
禾信仪器专注于质谱仪的自主研发、国产化及产业化,是国内质谱仪领域从事自主研发的少数企业之一。受宏观经济因素影响,公司营收规模持续下滑,25Q1营收同比-32%,但毛利趋于稳定,未来有望借助创新业务场景和跨赛道并购,迎来业绩增长拐点。
量子计算将成为公司重要增长极。24年10月,公司通过发行股份与现金支付,拟对上海量羲技术有限公司实施战略收购,现已通过股东大会。量羲技术长期深耕于极低温环境下极微弱信号测量调控设备的研发、生产与销售,其自主研发的设备广泛适配于超导量子计算、表面物理特性研究、拓扑超导现象探索等前沿领域,可以为超导量子计算芯片提供极低温、低噪音、低干扰的极端环境条件,客户群体覆盖国内头部高校、国家级科研院所及高新技术企业。若收购达成,禾信仪器有望依托双方技术与市场优势,在量子计算产业链中实现资源整合与技术协同,为公司开辟新的业绩增长点。
2024年,受益于量子计算产业的快速发展和中标项目的大幅增加,量羲技术营收达7435.35万元,同比 177.5%。同时,随着公司生产技术的不断成熟和生产规模化效应的显现,公司24年利润达2199.63万元,增长超14倍。
量羲技术业务需求密集释放,营收有望延续增长。2024年,量羲技术深耕超导量子计算上游领域,凭借核心产品稀释制冷机的技术优势,项目中标数量显著增长,全年累计中标金额达5171万元,市场客户需求日趋丰富。2025年,公司已成功中标7个项目,中标金额达3082万元,较去年同期增长56.29%。考虑到2024年公司中标项目多集中在年末,相关营收尚未完全体现在财务报表中,随着项目交付与结算,预计2025年量羲技术主营业务收入将继续稳步增长。
5、本源量子:聚焦量子计算产业生态建设
本源量子计算科技(合肥)股份有限公司(本源量子)2017年成立于合肥市高新区,团队技术起源于中科院量子信息重点实验室。本源量子聚焦量子计算产业生态建设,打造自主可控工程化量子计算机,围绕量子芯片、量子计算测控一体机、量子操作系统、量子软件、量子计算云平台和量子计算科普教育核心业务,全栈研制开发量子计算,积极推动量子计算产业落地,聚焦生物科技、化学材料、金融分析、轮船制造、大数据等多行业领域,探索量子计算产业应用。
本源量子实现了软硬件全面布局,在整机方面,成功研发了“本源悟空”超导量子计算机、“本源悟本”半导体量子计算机。在硬件方面,提供量子芯片及其工艺设备、稀释制冷剂、测控系统、测控链路等。在软件方面,构建了包括量子计算机操作系统、量子计算程框架、量子算法软件包等在内健全的软件生态。
6、华翊量子:专注于离子阱量子计算技术路线
华翊博奥(北京)量子科技有限公司(华翊量子)成立于2022年1月,是一家致力于量子计算领域的高科技公司,脱胎于清华大学量子信息中心,由清华大学交叉信息研究院量子信息研究团队联合创立,团队由原清华大学研究员、博士后及优秀博士毕业生组成。华翊量子专注于离子阱量子计算技术路线,拥有国际领先的技术积累储备与技术路线蓝图,具有自主设计与定制化离子阱系统的能力,提供量子云计算服务。
华翊量子是国内首家专注于离子阱量子计算技术路线的高科技企业,于2023年4月发布了离子阱量子计算第一代商业化原型机HYO-A37,随后于2024年,推出第二代基于低温架构的二维离子量子计算机HYO-B100,实现量子比特破百的关键算力突破,且保真度、相干时间等关键核心性能指标均居于国际一流水平。

07

发展趋势前瞻


1、量子计算或将重塑现有的计算体系,成为未来算力体系的重要组成部分


量子计算或将重塑现有的计算体系,成为未来算力体系的重要组成部分。算力作为数字时代重要的“底座”,将成为大数据、人工智能、移动互联网、云计算等众多新技术发展的最重要的基础设施。现有经典计算机由计算机内的逻辑电路实现算法,其输入态和输出态都是经典信号,而量子计算机的输入态和输出态为一般的叠加态,对经典计算作了极大的扩充,量子计算机对每一个叠加分量实现的变换相当于一种经典计算,并且并行计算同时完成。同时,其量子力学的特性,如量子叠加和量子纠缠,有望解决经典计算机难以处理的问题,或将是现有计算体系的极大补充,并有望在未来成为主要计算体系之一。
目前,混合算力平台已经通过深度融合经典计算资源和量子计算资源,实现了计算能力的提升。由于当前量子计算硬件尚未完全成熟,难以单纯依赖量子计算机进行复杂计算,而混合算力平台通过深度融合经典与量子计算资源,可以将任务划分为经典与量子两部分协同处理,既充分利用现有经典计算资源,又能在核心任务上发挥量子并行优势以大幅提升计算效率。同时,由于混合算力平台的灵活性和可扩展性,可以依托云计算技术实现按需分配资源,充分满足不同规模和复杂度的计算需求,有效降低量子计算使用门槛,使科研机构与商业公司均可根据自身需求灵活配置算力资源。
2、未来量子计算将加速从实验室迈向产业化
未来,随着各国持续布局,量子计算的生态系统和产业基础能力将不断完善,应用探索持续深化,市场参与主体将呈现多元化的发展趋势。此外,量子计算将与经典计算、人工智能等其他技术加速融合,突破技术瓶颈。
(1)生态系统和产业基础能力将不断完善
全球量子计算产业生态仍处于发展初期,正逐步从理论研究走向实际应用,规模化应用和产业化仍有待进一步推进。上游企业提供支撑配套和服务功能,中游企业发挥创新决策主体、投入主体、科研组织主体、成果转化主体等作用,下游企业则助力推进应用示范牵引。未来各国将继续加大生态系统和产业基础能力的培育力度,鼓励量子计算上中下游企业共同参与、共建共担共享,在技术攻关、实验验证、应用探索等方面加强合作,打造产业可持续发展的新模式,共同构建企业紧密协作、融通发展的产业应用生态。
(2)量子计算将与其他技术加速融合
量子计算将与其他技术加速融合,突破技术瓶颈。量子算力将与经典计算资源(通算、超算、智算)走向深度融合,形成“异构融合”体系,即量通融合、量超融合、量智融合,构建出一个多层次、适应性强的异构算力生态系统。同时量子与人工智能的结合将突破计算与智能的简单叠加,量子计算将在实际特定任务中为人工智能带来能力增强。
(3)市场参与主体将呈现多元化的发展趋势
全球主要经济体围绕量子计算展开了激烈的角逐,谷歌、微软、IBM、亚马逊等科技巨头积极布局,同时还涌现了大量的初创企业。可以预见,未来随着量子计算不断突破,应用潜能加速释放,市场参与主体将呈现多元化的发展趋势。除了当前活跃的大型科技企业和初创公司外,电信运营商、传统半导体制造企业等更多类型的主体将涌入这一前沿科技领域。
(4)应用探索持续深化
未来,随着量子计算机硬件的迭代升级将带动软件与算法的发展,量子计算云平台的日益完善也将带动金融、医药、化工、AI等领域,以更低成本探索量子计算在其中的应用,推动量子计算在具体的实际问题上发挥作用,为不同行业带来颠覆性的创新。金融业或将成为量子计算应用领域的先锋。量子科技企业与金融机构在“量子计算 金融”的创新合作将持续深化。
3、随着产业商业化应用逐步落地,量子计算未来市场空间广阔
随着量子计算实际的商业化应用逐步落地,量子计算未来市场规模有望快速达到百亿美元规模。当前时点,随着谷歌的Willow芯片在量子纠错领域的突破,量子计算产业发展在一定程度上较预期更为乐观。同时,随着量子计算技术的不断突破,以及AI等新技术的快速发展,量子计算的应用边界被不断拓展,从而使量子计算的商业潜力更加广泛和深远。2024年,全球量子计算产业规模达到50.37亿美元,2024至2030年的年平均增长率(CAGR)有望达到87.64%。2027年,专用量子计算机预计将实现性能突破,带动整体产业规模达到111.75亿美元。
我国量子计算产业规模有望持续快速上升。随着超导量子、光量子技术的不断突破,我国量子计算原型机也有望从实验室走向应用,从而加速我国量子计算产业发展。2025年,我国量子计算产业规模预计将达到115.6亿元,并保持30%以上的增长率。同时,量子计算在量子科技总体产业规模中占据41.2%的份额。

08

参考研报


1.长江证券-软件与服务行业量子计算:从“量子优越性”到产业优越性

2.兴业证券-工业行业量子计算深度:量子计算开启新计算时代

3.国海证券-专用设备行业量子计算硬件深度报告:行业奇点将至,硬件破局当时

4.中金公司-量子科技行业(一):量子计算,计算新纪元

5.国金证券-政策与战略专题报告:量子科技,产业革命核心赛道,投资风口将至

6.智研咨询-计算机行业:2025年中国量子计算产业市场现状及发展前景研究报告

7.银河证券-量子科技行业深度报告:量子科技驱动产业变革,激活经济增长新引擎

股票复盘网
当前版本:V3.0