看好游戏景气度延续,26年板块季度业绩有望再创新高。互联网潜在改善性方向:电商、本地生活与长视频行业。广告营销 影视:继续寻找α韧性与AI弹性。影视:关注政策带来的边际变化,重要档期为主要催化。通用大模型性能持续加强 成本降低,多模态往更加工具化、商业化的方向演进,为AI应用的孵化提供了较好的土壤,部分细分领域也结合主业形成了可商业化的AI应用雏形。此外我们认为需要重点关注具有云基建、模型基建以及闭环用户数据生态的互联网龙头公司。
游戏:看好景气度延续,26年板块季度业绩有望再创新高:当前估值相对合理,建议当前可以先深挖α进行布局,后续关注板块整体估值上浮机会。
互联网潜在改善性方向:电商、本地生活与长视频行业:2025年大厂加入即时零售,本地生活明显竞争加剧,2026年有望看到竞争趋缓(取决于后续头部平台的战略定位与取舍,动态博弈和边际变化值得紧密跟踪)。长视频行业期待广电21条后续落地效果,产品供给2026年有望修复。
广告营销 影视:继续寻找α韧性与AI弹性:线下广告,看好(梯媒龙头)媒介资源整合 自身降本增效带来的业绩弹性,生态位优势仍在。互联网广告端,AI赋能逻辑得到验证,一方面看到互联网巨头公司的广告增速高增;另一方面程序化广告跑通,且国内的营销公司后续也有望持续受益于全球AI广告新业态发展。影视:关注政策带来的边际变化,重要档期为主要催化:广电总局新政强调多措并举扶持优质内容。建议关注后续重要档期(春节、暑期、国庆等)的票房表现情况。
AI应用其他方向:通用大模型性能持续加强 成本降低,多模态往更加工具化、商业化的方向演进,为AI应用的孵化提供了较好的土壤,部分细分领域也结合主业形成了可商业化的AI应用雏形。此外我们认为需要重点关注具有云基建、模型基建以及闭环用户数据生态的互联网龙头公司。我们认为AI大模型完善提升强化的主要是有明确细分场景以及足够多用户沉淀的公司,各行业龙头优势或许进一步加强。
风险提示
消费需求不及预期的风险、监管趋严、行业竞争加剧、AI技术发展不及预期。
序复盘年初以来传媒板块行情走势:AI产业进展与景气度交替成为主要权重;上半年从国产AI迭代叙事再到外部冲击,波动较大。下半年主要为外部影响消弭,景气度资产逐步跑出,Q3后整个板块有所回调。但我们认为AI与细分景气度是持续的趋势,因此望向2026年仍反复有机会。
具体复盘来看,1月份大盘短暂走弱后国产AI叙事迎来转变,DeepSeek 发布了R1模型,其突出的能力带动 A 股 AI 产业链公司情绪升温(互联网、云基建等),2月港股中国互联网资产迎来资产重估,同时《哪吒》热度持续飙升,推动影视院线同步向上,大盘录得一定涨幅,互联网较好的业绩 估值风偏迎来大幅向上。进入Q2,4月关税担忧影响下,市场风险偏好短期回落,互联网板块、传媒板块以及整体市场出现大幅回调。
5月之后,外部影响消弭;市场转向交易行业景气度。无论是港股互联网还是A股传媒,基本围绕细分景气度与AI产业两方面展开。前者对应的新消费板块如潮玩、游戏、互联网(部分经营韧性强 格局好)以及音乐资产等标的展开,交易的是各自超强α下的业绩增长。AI侧的云基建、挖掘细分场景的AI模型公司。
10月之后整体板块出现阶段性的回落;我们目前看主要是Q3后,短线博弈绩板块业景气度的资金兑现所致,更多是筹码原因。短期的波动后展望2026年我们认为仍是细分景气度与AI主导投资机会,且明确看好26年仍有望延续25年的表现。

从细分赛道表现来看,今年是表现分化的一年;2月份影视院线板块由于《哪吒2》的推动有过突出表现,后续略有回落。全年恒生科技由于AI以及自身基本面的驱动上半年与下半年都曾有突出表现,截止11月底涨幅仅次于游戏板块。此外游戏板块涨幅明显高于传媒指数高于其他,回过头来看是游戏涨幅带动了A股传媒板块整体H2的表现(本质还是交易业绩)。
但从游戏板块内表现看,我们同样看到了涨幅和基本面的离散;今年的业绩驱动与涨幅除了整体的行业好转,更多还是来自部分公司自身的大α。短期回调其实并不来自于这些α的结束,更多还是资金兑现导致的。
往26年看我们对传媒与互联网行业表现仍然保持乐观,一方面我们认为景气度的α仍在持续,游戏板块内的头部产品展望2026年仍有成长的延续;潮玩与IP价值挖掘是长期趋势;带给消费者正反馈的情绪消费中的细分α机会将反复出现。另一方面,我们认为头部互联网公司自身的韧性仍在凸显,2025年的AI基建投入后,26~27年会有更多的细分应用场景挖掘机会。此外我们认为亦可前瞻关注潜在的改善方向如外卖赛道与影视赛道。

从估值水平来看,相较于TMT其他方向,当前传媒板块整体估值处于历史中位数区间。根据Wind,当前传媒(申万)板块PE(TTM)处于历史中位数区间,电视广播等细分方向处于历史较高估值区间;而游戏尚处在中位数(今年涨的主要是业绩)。

一、游戏:行业竞合趋缓,景气度提升,关注具备优质产品的个股表现
(一)复盘:游戏行业收入规模同比增长,景气度提升
2025年游戏板块同比高增长,景气度改善明显。根据游戏工委数据统计,2025年前9个月,中国游戏市场实际销售收入为2560.26亿元,YoY 7.1%。游戏市场总规模持续扩张。移动游戏同比持续增长,前九个月合计1897亿元,同比增长9.5%。移动游戏以外的游戏市场销售收入663.26亿元,同比增长0.7%。我们预计主要受到PC端场景复苏的影响。出海方面,前九个月国内自研游戏出海收入同比144.95亿美元,同比增长5.6%。

而从市占率来看,我们认为今年行业的常规增长之外,上市公司体现出了非常明显的扩张趋势。比较24年与25H1来看,整体上市公司市占率大幅提升,且部分公司的提升趋势更为明显,且从Q3财报来看这一趋势还在等到加强。我们认为这种个股趋势和逻辑的加强也是今年板块表现的核心动力之一。我们当下对26年的判断则是这一景气度趋势有望继续得到延续。
纵观整体市场表现,2024年1月1日至2025年12月5日,A股游戏行业指数累计上涨60.04%,中信传媒指数上涨31.73%,A股重点游戏指数累计上涨80.82%。我们认为,游戏行业总体景气度在2025年有所改善,带动行业股价有所体现。一方面,游戏市场规模增长,A股游戏新品增加;另一方面,头部公司新品表现突出是主要驱动。同时游戏行业政策端及竞合格局有所改善,板块整体估值中枢有所提升。

(二)版号发放节奏稳定,关注新游兑现节奏
版号发放稳定,月度发放数量提升。2024年以来,国内游戏版号发放数量有所提升,该趋势在2025年得到了延续。根据国家新闻出版署,2025年11月,国产游戏版号月度发放数量达到178款,发放数量进一步提升。进口版号发放频次增加,每月稳定发放。我们认为,版号总体发放节奏稳定、发放数量持续提升,有利于提振行业信心。

从产品储备来看,我们认为游戏板块总体表现出色,建议关注寒假新品表现。从储备游戏板块沿着我们去年以来的逻辑,即“测试密集-产品上线增加-收入提升-利润增长”的方向运营,头部公司核心产品与A股游戏公司产品不在同一品类提升了A股公司的发行成功率,我们建议持续关注板块的配置性机会,目前板块整体业绩稳健,景气度较高,EPS有望持续兑现。随着AI新玩法等驱动,板块估值仍具向上空间。
(三)游戏板块业绩增长有望持续,关注核心公司产品拐点
投资建议:旗帜鲜明推荐游戏板块,前瞻布局正当时。展望26年,我们认为游戏仍然处于景气向上,26H1板块季度业绩有望再创新高。我们旗帜鲜明的推荐游戏板块,当前估值相对合理,我们认为前瞻布局正当时,建议当前可以先深挖α进行布局,后续关注板块整体估值上浮机会。
风险提示:AI应用落地不及预期,游戏内容监管风险,新进用户留存率低的风险,游戏版号下发不及预期的风险。
二、内容互联网:关注利润韧性
(一)互联网流量端:深挖用户价值,时长增长提速
用户规模增长保持稳定,用户时长增长呈现提速趋势。根据questmobile2025年9月的报告显示,移动互联网用户规模增速已经趋于平稳,行业增长开始向深度运营和细分领域的创新和发掘,用户时长呈现了增长提速的态势。


(二)社交:基于高粘性用户,商业化持续增强
流量端:社交平台粘性较强,我们复盘qm统计月活跃用户数,2025年1-10月平均值来看,微信达到11亿,QQ达到6.35亿,微博达到4.84亿,小红书达2.38亿,哔哩哔哩达2.25亿,陌陌为8478万,知乎为6513万,Soul为2712万;如果看同比去年1-10月均值,微信同比增长4%,QQ同比下降4%,微博同比持平,小红书同比增长11%,哔哩哔哩同比增长4%,陌陌同比下滑16%,知乎同比下滑12%,Soul同比增长3%。

我们计算qm统计的2025年1-10月主要社交平台总时长,和24年同期进行对比,微信用户时长同比增长16%,QQ用户时长同比下滑25%,微博同比下滑5%,小红书同比增长32%,哔哩哔哩同比增长3%,陌陌同比下滑11%,Soul同比增长11%,知乎同比下滑14%。

1.广告:25年平台增长表现快于行业大盘
25年广告库存释放 AI提升转化的平台表现较好,我们认为后续AI 对广告匹配效率的提升将会是各个平台业绩优化的核心。而宏观环境仍存在不确定的情况下,品牌广告的复苏仍存在挑战,从近期各平台品牌广告的业绩趋势来看,环比企稳,后续的复苏依赖个信号,(1)宏观复苏带动广告主有更多的投放意愿,(2)广告主更考虑品效结合,将预算分配部分倾斜到品牌投放,而不是一味追求效果广告的投放。
2.其他商业模式
电商方面,目前腾讯着力发展微信小店,形成内循环生态。哔哩哔哩和小红书采取了开环策略,在前期以导流为主要变现模式,后续基建能力增强,也有可能会以闭环电商为核心。
Vas业务方面,我们认为未来加大和AI的结合或有新的想像空间。
(三)短视频:探索AI的第二曲线
流量端:我们复盘QM统计月活跃用户数,2025年1-10月平均值来看,抖音达到9.07亿,快手达到4.62亿,抖音极速版达到2.91亿,快手极速版达2.37亿,如果看同比去年1-10月均值,抖音同比增长15%,快手同比增长5%,抖音极速版同比增长6%,快手极速版同比增长3%。2025年1-10月均时长来看,抖音和抖音极速版同比增长21%/20%,快手和快手极速版同比变动为-4%/-2%。

技术端:快手率先将端到端大模型应用在内容推广、搜索和商业化等维度。
我们根据快手技术公众号发布的信息,对比电商平台常用的传统搜索架构,和快手OneSearch端到端搜索机制的不同。(1)传统搜索架构:采用召回->粗排->精排的架构。召回层,是在用户输入搜索词的时候,系统从商品库中筛选出包含相关搜索词的商品,追求快和全,精准度不高;粗排层,系统用轻量级模型对上万个sku进行粗略排序,去除明显不相关的商品。精排层,采用更为复杂和精细的模型进行剩余几百个商品的最终排序,会综合考虑点击率、销量、价格、用户偏好等因素。(2)快手推出了电商搜索端到端生成式框架,OneSearch,该框架包括三个创新点,第一,设计了关键词增强层次量化编码模块,对商品相关性约束进行了增强(每个商品由5层sid构成,为每个商品构建了语义层次丰富的“智能身份证“);第二,设计多视角用户行为序列,依据用户短期和长期行为,标注行为驱动的用户标识(UID),对用户偏好进行准确的建模;第三,增加了感知奖励系统,可以调整和激励模型的学习机制,捕捉到用户更细维度的偏好,增强模型的个性化排序能力。

快手在2025 年第三季度财报中指出,其迭代的端到端生成式推荐大模型 OneRec 从短视频推荐拓展至线上营销、电商等场景。在线上营销领域,快手首创生成式强化学习出价模型 G4RL,突破广告竞价决策模式;同时通过 OneRec 实现用户与营销诉求双向匹配,带动该板块收入提升 4%-5%,且 AIGC 营销素材带来超 30 亿元消耗金额。电商场景中推出 OneSearch 检索架构使商城搜索订单量提升近 5.0%,OneRec 则助力电商 Feed 流 GMV 实现高单位数增长。直播场景下,依托可灵 AI 上线的 AI 万象礼物定制功能,生成个性化特效,增强了用户互动与付费意愿。
根据快手技术公众号的信息, OneSearch 系列模型在人工评测中,在多个指标,包括页面整体满意度、商品质量及query-item相关性等方面,均好于传统线上级联式系统。在线性能方面,机器计算效率(MFU)从 3.26% 提高到 24.06%;线上推理成本(OPEX)降低 75.40%,有助于资源利用效率的进一步优化。

快手广告由内循环(电商)和外循环共同驱动,25年来看,内循环的表现更为稳健,基本保持和电商GMV增速同步。
电商GMV增速过去6个季度保持双位数稳定增长,其中来自月付费用户数的增长贡献逐步转化为深度运营用户价值,从购物场景和供给侧持续优化,深挖用户的消费潜力。


快手视频生成模型可灵在25年实现了技术和商业化上的双突破,近期,可灵发布了多个新品,包括O1大模型和带有音画同步功能的2.6模型。

(四)音乐流媒体:主业稳健,向线下等新的消费场景拓展
流量端:音乐赛道趋于成熟稳定。几个主要的音乐/音频APP,从qm的统计来看,2025年1-10月MAU的均值,酷狗音乐为2.17亿,QQ音乐为1.93亿,网易云音乐为1.47亿,汽水音乐为1.02亿,酷我音乐为1.17亿,喜马拉雅为7816万,对去年同期均值的同比增速来看,酷狗音乐YoY-6%,QQ音乐YoY-3%,网易云音乐YoY-4%,汽水音乐YoY 98%,酷我音乐YoY-6%,喜马拉雅YoY-4%。
虽然字节系的音乐产品流量增长较快,但核心还是从抖音导流做了增量用户。我们根据QM跟踪的用户重合率来看,如下图,对比了汽水音乐和其他几个目标APP的重合用户及重合率,汽水音乐和酷狗音乐、QQ音乐、网易云音乐、酷我音乐的用户重叠度分别为17.48%、17.54%、15.92%和9.69%(2025年10月)。

整体来看,各个应用之间的用户在性别和年龄及城市分布上各有侧重,各个应用在用户年龄层上的构成差异>城市级别构成分布差异。性别构成来看,汽水的男性用户偏多,QQ音乐和网易云音乐的女性用户略多。网易云音乐和QQ音乐的未婚用户占比也明显高于其他产品。年龄层来看,24岁以下用户占比最高的是网易云音乐、QQ音乐;35岁以上用户占比最高的是酷狗音乐和汽水音乐。城市级别来看,也是网易云音乐和QQ音乐的一线及新一线城市占比更高,下沉占比更低。



我们按QM披露的各个应用活跃用户的城市占比来看,QQ音乐的前五大城市是北京、上海、广州、重庆和成都。

酷狗音乐top5则是北京、广州、上海、东莞、深圳。

网易云音乐的top5是北京、上海、广州、深圳、重庆。

汽水音乐的top5是北京、广州、上海、重庆、东莞。

QQ音乐2025年10月的用户画像和2022年20月相比,整体变化不大,说明产品趋于成熟,用户趋于稳定。

网易云音乐2025年10月的用户画像和2022年20月相比,女性占比略有提升,00后占比增加,80后占比下降。在一线城市的用户占比也有所提高。


汽水用户的构成,从25年和22年的对比来看,更多是在更下沉城市获取了更年轻和更高龄的用户。汽水音乐2025年10月的用户画像和2022年20月相比,女性占比略有提升,00后占比增加,90-80后占比下降,70后和60后占比提升。在高线城市的用户占比也有所下降,下沉市场的占比有所提升。


展望来看,我们认为音乐流媒体的商业模式仍较为稳定,会员和arpu双驱的增长趋势不变。
(五)长视频:关注新的产品周期,以及出海
流量端:我们认为长视频过去用户和时长的下滑,和内容供给的关系更强,短剧主要形成了替代的选择,但也一定程度是通过新的内容品类做出了增量市场,我们始终认为短剧的商业模式是流量变现,而非完全是长剧的内容变现。25年1-10月的平均月活来看,腾讯视频/爱奇艺/芒果TV和优酷同比变化分别为-7%/-9%/ 9%/-6%,月均市场的同比变动分别为-15%/-14%/-7%/-13%。短剧app,以红果和河马剧场为例,2025年1-10月平均月活同增156%/198%,时长同比增长为342%/543%。
短剧对长剧平台的冲击是否已经阶段性见顶?我们认为冲击最陡峭的阶段已经过去,后续的竞争动态一方面关注,广电21条后对长剧内容的促进,带动长视频平台的产品周期,有望召回用户消费精品剧集,另一方面,则关注短剧的渗透率是否已到达较高的水位,后续用户的环比增长或有所放缓。

我们认为25年下半年来看,随着内容的逐步复苏,外部冲击的减缓,结合广电21条后续在审核的题材上的宽松化,有望带动长视频平台的业绩在后续温和复苏,考量到长剧的制作周期,整体产品周期的系统性增强还需要时间耐心等待。
根据过去几年电视剧备案数量,行业从2017年开始进入收缩阶段,2023-24年有一定的数量上复苏。2025年前10个月同比下滑17%。剧集行业在2017年开始进入小幅调整期,2020年平台逐步体质减量减少投资,叠加疫情对拍摄的影响,剧集数量收缩明显。2023年开始又小幅的复苏回暖,但我们看到2025年前8个月累计的备案数量为323部,较24年同期下滑25%,前10个月同比下滑17%,相信在广电新政出来后,行业的投入积极性提升,有望带动投入的回暖。考虑短剧等新品类对长剧的影响,各平台都在平衡投入产出,聚焦精品化策略,保持了对S类头部项目的投入,但对A/B类项目的投资数量仍呈现缩减趋势。

中长期来看,中国剧集在海外市场的拓展也有较高的天花板,以爱奇艺为例,今年以来海外区域收入增势良好,根据appannie的应用下载量和收入跟踪来看,爱奇艺海外版在东南亚、北美都有较好的发展趋势。而海外业务主要依托国内自制内容进行翻译,结合少部分东南亚本土化的内容投入,边际成本较为可控。芒果超媒也逐步将优质的综艺内容同步东南亚等地的电视台渠道进行播出,芒果TV海外版也在稳步推进。

(六)IP :关注产品创新和出海
我们认为国内来看,公司注重存量门店的提效,而非一味追求店铺数量,开更好的店,更大的面积,选取更好的位置,是公司国内优化运营的核心。而海外来看,目前数量仍较少,今年以来的重点是拓展美国市场。
公司对长青IP的持续运营有丰富的经验,而在新IP的持续孵化方面也有耐心。
消费场景方面,线下门店不断升级,新开设的旗舰店具有较强的互动趣味性,在空间和色彩方面别具一格,以及融入了甜品区等功能。乐园方面,公司正在升级乐园二期,未来乐园将会有更多动力装置,同时在全球复制。

年初至今海外开店超过70间。我们根据泡泡玛特海外官网的门店数(可能和实际情况有滞后性),截至2025年12月8日,海外门店(含中国港澳台地区)一共有186间,较6月增加了38间,较1月增加了72间。其中门店数最多的在美国地区,达到了58间。

后续美洲除了美国本土,还会逐步扩展加拿大、墨西哥和巴西,而欧洲、中东等市场仍处于培育期,今年以来主要在英国、法国开设了数十件门店,后续德国、西班牙、意大利、北欧,以及中东等地的发展空间较大,是公司中期的持续拓展的目标。

(七)投资建议
社交平台,商业化变现持续增强,广告 游戏双击,AI方向的突破存在预期差:流量粘性较强,同时游戏产品周期是隐含的期权,关注在新品类的兑现。AI方面,对广告和其他付费场景的赋能也有一定的想象空间,未来随着AI人才储备的增强,或带来更多AI 生态的想象空间。
短视频:商业化进入稳定期,在AI上的进展更为积极,关注OneRec等端到端模型对生态和商业化的赋能。短视频平台过去在商业化的效率上保持领先,目前也以更为积极的姿态探索AI 。
音乐流媒体:商业模式仍较为稳定,市场对竞争或有疑虑,我们认为音乐流媒体的商业模式需要较长时间的品牌和内容运营培育用户心智和消费习惯,短期的影响应较为有限。我们在本报告中通过第三方数据剖析了各个应用的用户画像,不同产品的用户心智和受众差异较大,且两两之间的重叠率较低。商业化方面,我们认为优质核心的内容库仍是拉动付费的关键。
长视频:景气度在过去两年呈现下行,广电21条出台后,新一轮产品周期有望带动行业复苏,也关注长视频内容出海的新机遇。目前来看,长剧的用户下滑已经放缓,且短剧的冲击趋于钝化,随着广电21条的促进,有望带动优质内容的充盈,长视频平台有望在新的监管环境下引来向上的周期。
IP :我们剖析了泡泡玛特的三重增长逻辑,底层是IP,其次是产品扩维,以及全球渠道的铺设,我们认为全球渠道仍在发展初期,不考虑前两个因素的不确定性,后者因有稳定的增长逻辑。
投资建议:龙头估值回归合理,AI 支撑中长期持有的信心。
三、本地生活:竞争加剧,美团具备业务韧性,静待业绩拐点
(一)大厂加入即时零售竞争,本地生活行业竞争加剧
2025年以来,京东、阿里等均以外卖业务为抓手,从更高频的送餐服务切入即时零售领域,并以大额补贴等方式试图建立用户心智,认为外卖业务有助于对零售业务进行交叉销售和导流,加剧了即时零售领域的竞争态势。

虽然行业竞争激烈,主要外卖平台用户侧、商家侧和骑手侧均实现增长。根据Quest Mobile数据,平台侧来看,美团及大众点评的用户数在2025年实现稳定增长,美团外卖平台的MAU在10月同比小幅下降。2025年10月,美团、大众点评、美团外卖的MAU分别达5.21、1.66、0.59亿人,同比增速分别为6.90%、26.65%、-6.27%。淘宝闪购(原饿了么)用户MAU则同比增长1.05%。

供给侧来看,美团、淘宝闪购以及京东秒送商家入驻均快速拓展。2025年10月美团外卖商家版和淘宝闪购商家版的MAU增速分别达8.41%和28.23%。其中,淘宝闪购(原饿了么)活跃商家数从6月至10月分别同增14.4%、21.7%、25.2%、26.9%和28.2%。京东秒送2025年2月商家版活跃用户数为179.84万,至2025年10月增长至350.72万。
骑手侧来看,2025年10月美团众包、蜂鸟众包以及京东秒送骑士MAU同比增长77.4%、185.6%、271.5%。淘系的蜂鸟众包骑手2025年5月至2025年10月活跃用户数同增30.7%、71.1%、158.2%、228.9%、214.9%、185.6%。蜂鸟骑士2025年5月至2025年10月活跃用户数同增12.8%、30.4%、51.2%、75.3%、77.1%、79.9%。

四、电商:整体增长缓慢,AI是新的叙事
(一)大盘增长缓慢
社零大盘增长缓慢。2025年1-10月社会消费品零售总额累计值达到41.2万亿元人民币,同比增长4.3%;2025年1-10月实物商品网上零售额累计值达10.4万亿元人民币,同比增长6.3%,线上渗透率达到25.2%,较去年同期25.9%有0.7pct小幅下滑。社零大盘增长缓慢制约了电商板块整体增速,线上实物零售渗透率小幅下降,但整体依然处于25%水平以上。

(二)即时零售带来新的收入增量,但利润受损,预计明年修复
2025年4月淘宝“小时达”业务升级为“淘宝闪购”并获得App首页一级流量入口;6月,饿了么正式并入中国电商事业群,实现决策与执行的统一指挥。2025年12月5日宣布“饿了么”App在更新至最新版本后已更名为“淘宝闪购”,标志着阿里大消费平台战略的关键一步,核心是希望饿了么的履约能力与淘宝的流量优势形成协同。
即时零售领域的投入同时给电商平台带来利润层面不同程度受损。我们认为竞争最激烈的阶段已经度过,明年多家平台的整体投入力度对比今年预计将有所收敛,整体利润修复。
(三)预计国补红利退坡,电商平台或转向加大补贴投入竞争
2025年主流电商平台受益于家电以旧换新补贴。按照国家相关通知,冰箱、洗衣机、电视、空调等12类家电产品,购买达到相应能效标准的新机,可按最终销售价格享受15%-20%的补贴,每件最高不超过2000元。根据2024年披露的数据,以旧换新已带动8大类家电实现销售量6200多万台、直接拉动消费近2700亿元,并带动相关产品销售总额超过1.3万亿元。京东、淘宝、抖音等平台集中上线“国补”专区、承担线上补贴申领与核销的功能,电商平台在家电品类的成交额和用户规模实现了明显提升。京东的带电品类在2024年4季度至2025年2季度分别实现了 15.8%、 17.1%、 23.4%的同比增速。
展望明年,预期国补退坡,平台在家电品类的增长红利减弱。电商平台为应对增长乏力和内需不足,保持稳定的增速,或可能再次开始强调“用户增长”以及“价格力”等,并且在商家支持、返佣政策有所投入,以稳固市场份额。

(四)云重回高速增长
阿里云最近两个季度云收入同比增速分别达到26%和34.5%。云业务增长主要由公有云业务收入增长所带动,其中包括AI相关产品采用量的提升。

(五)出海业务有望在成熟区域盈利
监管挑战告一段落,有望在成熟区域盈利。自2022年起,中国跨境电商迎来新一轮大规模“出海”窗口,拼多多的出海业务Temu 于2022年9月在美国上线并迅速扩张;TikTok电商在东南亚于2022年开展,并于2023年9月进入美国,随后继续加速欧洲布局,目前在美国、东南亚、欧洲、日韩、拉美都持续展业。过去2年以来,美国关税问题,欧洲监管加强等挑战持续给中国电商玩家的经营带来困难。中国跨境电商玩家不断调整商业模式和运营思路,继续取得较快速增长,有望在已经成熟的区域取得盈利。
Titkok电商的全球扩张分别于2021年4月在印尼上线以及22年9月在美国上线,经过3-4年的发展。Temu目前在北美、拉美、欧洲、日韩、东南亚等75个国家展业。
从模式上,Temu最初以“全托管”模式运营,也即平台统一把控选品、定价、仓配与售后,卖家主要供货、将货入平台指定仓。这个模式对商家要求较低,属于低门槛的一站式运营,类似1P模式运营。自2024 年起,Temu开始在多个站点推出“半托管”模式,首期开放了美国、加拿大、墨西哥、英国、德国、法国等市场,由商家(多为拥有海外仓者)自行发货履约、平台提供流量与工具,至2025年4月又在美国区进一步开放“国内发货的半托管”模式。半托管模式的开展有利于平台扩充品类,尤其是大件商品,例如家具等不方便进行远途运输的品类。至2025年,Temu在部分区域试点“本对本”模式(Local to Local):例如在韩国面向当地注册、具备本地库存与自配送能力的商家招商,强调“本地卖家到本地消费者”的本土化供给与履约路径。本对本模式可以帮助平台继续拓展品类,例如生鲜、食品,在SKU端进一步扩充。
Tiktok电商开始于2021年,在过去几年完成了从跨境电商到依赖本地供给和本地物流履约的模式转变。在区域拓展方面,开始于东南亚的印尼(2021年),目前主要在东南亚、北美、欧洲以及拉美展业。

Temu和Tiktok电商在模式上的变迁一方面体现了平台在拓展供给丰富度;另一方面也体现了中国跨境电商在应对监管挑战(例如跨境包裹关税问题、地方保护主义)的过程中不断调整模式和运营策略,有效规避监管风险做出灵活的选择。
中国的跨境玩家在过去3-4年间多次面临海外监管的挑战,主要集中在数字安全领域、关税政策、以及当地贸易保护主义下禁止运营的要求等。

五、广告营销:静待景气度回升,AI 营销在报表端兑现
展望2026年,继续关注基本面业绩修复,以及AI 营销两条主线的兑现。一方面,广告营销市场韧性增长,随宏观环境及消费复苏,营销大盘也有望进一步复苏;另一方面,AI营销工具(包含AI生成素材与AI精准投放)相继落地,有望看到规模化商业化,关注AI营销工具/模型在报表端的兑现。
(一)大盘:跟随宏观环境及消费复苏节奏,梯媒稳健增长
营销大盘及宏观经济影响:我国广告经营额走势与宏观经济、消费水平相关性强。以百度 腾讯 阿里的广告收入数据作为样本,部分反映广告营销市场的增速情况。25年以来,我国名义GDP整体稳定增长,头部互联网公司的广告收入同比增速稳在10%左右。根据广发宏观组报告《经济温差缩小,资产叙事收敛:2026年宏观环境展望》,从近月数据看,国补之外的零售实际上已经在改善趋势中,国补商品受动能减弱和基数双约束。2026年社零可能会继续受国补类耐用品高基数约束,不一定会明显高于今年;但服务类消费去年增速高,今年增速中等,在“十五五”规划提升“消费率”、带薪错峰休假等政策方向下,明年有提高空间,从而GDP口径的消费(居民人均消费支出)增速高于今年。展望2026年,我们认为随宏观环境和消费景气度的回升,营销大盘有望持续稳健修复,头部公司的复苏弹性或更强。

线上媒体来看,互联网广告增长快于大盘,关注部分投放ROI较高的媒体平台的结构性增长机会:
(1)根据QuestMobile,2025Q3互联网广告市场规模为1875.1亿元,同比增长约6.4%,连续多年快于广告市场大盘,说明随着广告主愈发看重广告投放的转化效率,广告预算仍在持续向线上转移。
(2)从国内互联网平台上市公司的广告收入看,业绩呈现分化趋势,部分有自身业务α的头部公司广告增速跑赢大盘。

线下平台看,户外广告中梯媒份额扩张,即时零售增加线下广告投放。根据CTR,分广告渠道看,线下广告中,梯媒的韧性与增长空间凸显。品牌广告从投放到产生转化效果的链条更长,广告主预算流向流量相对恒定的媒体。影院媒体受内容供给和票房影响波动,街道设施、机场等受出行活动活跃度影响,梯媒是相对更具增长空间和韧性的品牌广告类型,有望持续吃到份额。根据CTR,25H1,电梯LCD、电梯海报广告刊例花费分别同比增长11.0%、9.2%,增速与24H1相比整体略有放缓但仍在较好增长状态。
从趋势看,广告主对梯媒等用户流量、时长稳定的渠道的投放意愿和预算仍在提升。从大厂新业务产生的投放需求来看,即时零售竞争加剧,加大户外广告投放力度。外卖大战自淘宝闪购4月30日升级上线,大厂在闪购等即时零售业务的竞争加剧,广告投放力度加大。根据我们对分众的线下草根调研,Q3互联网平台的投放次数占比提升。


随着26年宏观环境企稳,经济持续修复,广告主信心有望得到提振,叠加大厂在闪购等即时零售业务的竞争加剧,广告投放力度加大,线下梯媒龙头媒体平台的业绩有望继续稳中有升。
(二)AI 营销:大媒体及程序化均受益,关注AI营销在报表端兑现
AI赋能营销行业降本增效逻辑得到验证,关注AI营销工具产品的规模化商业化以及对公司报表的贡献。国内外AI营销相关产品持续看到落地,有相关布局的互联网平台和营销服务商有望受益于AI技术赋能,迎来结构性机遇。
大媒体方面:海外龙头公司广告收入保持景气增长,他们已将AI应用于自身广告业务,并面向广告主发布AI营销工具,提升广告投放效率。以Meta为例,Meta2022年以来推出Advantage 投放工具,借助AI赋能精准识别受众、自动完善素材、引导用户购买、实时分配预算等环节,能够使广告主实现营销活动的自动化或半自动化。

程序化广告:AI通过多模态能力及生成用户特征,提升模型训练、匹配的效率。例如,Applovin在2023年上半年发布了AXON2.0技术。AXON通过大规模和微秒级速度的竞价,将广告主的需求与流量方的供应相匹配,使广告合作伙伴能够进一步扩大在平台上的支出规模。

百度、腾讯、阿里等也积极布局,推出AI营销工具赋能广告主,提升营销效率和效果,
国内营销服务商的布局看:AI技术已实际应用于广告业务,关注相关AI营销工具规模化商业化为公司带来的收入增量。
随着AI浪潮推动技术加速迭代,AI将进一步和广告营销场景融合,营销公司布局的AI营销工具产品有望逐步在报表端兑现,探索新的商业模式并带来收入增厚,并有望拓宽广告主规模。
展望后市,建议关注生成式AI技术带来的中长期变化。
六、影视院线:票房分化加剧,关注春节档、长剧新规落地节奏、短剧行业景气度趋势
(一)电影档期效应逐渐减弱,分化加剧,中腰部影片缺失
复盘A股影视院线板块在2025年的股价表现。截至2025年11月28日,SW影视院线指数较2025年初上涨了21.01%,跑输SW传媒指数11.46个百分点,跑赢沪深300指数2.52个百分点。今年影视板块整体波动较大:(1)2025年春节档后,因《哪吒之魔童闹海》现象级的票房表现,带动国内票房大盘及影视院线板块股价强势上涨;其后3月到5月,因缺乏头部影片上映(春节档后没有新片票房超过5亿元),国内观影需求持续低迷,影视院线板块随之走低。(2)6月中上旬,暑期档迎来定档高峰期,驱动影视院线板块回暖;但暑期档整体表现较为平淡,票房和去年基本持平,且档期内没有一部超过30亿的影片,部分大制作折戟,因此后半程震荡调整。(3)暑期档后档期效应继续减弱。9月《731》票房超预期,带动当月票房在冷档期的情况下同比提升82.86%。但国庆档表现不佳,仅录得票房18.35亿元,不仅在去年低基数上再次下探,且整体上回到了2015-2016年的国庆档大盘水平。11月中旬,几部热门进口片陆续上映,叠加短剧、漫剧行业景气度趋势凸显,带动影视板块整体抬升。

票房大盘同比改善,但分化明显。根据拓普数据,2025年1-11月全国累计票房(含服务费)481.15亿元,同比增长19.87%;2025年1-11月全国累计观影人次为11.47亿人次,同比增长20.60%。今年电影市场分化明显,首先体现在淡旺季分异上,淡季优质影片供给匮乏,票房与观影人次持续下探,2025年1-11月中,共有19周观影人次小于1000万人/周,而24年同期仅有11周、23年同期仅有8周小于1000万人/周;2025年1-11月,有41天日票房(含服务费)低于2000万,2024年同期为5天、2023年为4天。今年热门档期影片扎堆上映,单日票房突破4亿元的天数刷新历史记录,但重点档期的加持效应实际上有所减弱。暑期档《酱园弄·悬案》、《东极岛》两部大制作影片折戟;国庆档档期内没有一部影片超过5亿。而较冷档期上映的《731》、《疯狂动物城2》则有亮眼的票房表现。

另一方面体现在单片分化上,强者逾强,中腰部缺失。上半年行业增量半数来自《哪吒之魔童闹海》单片,在国内累计录得票房154.46亿元,1-6月市场份额达52.84%;占1-11月累计票房约32%。但今年1-10亿区间中小体量影片明显减少。TOP10以后的影片票房仅占大盘约34%,为近年新低。根据拓普统计,1-9月期间,制作成本大于1亿元的22部国产影片中,亏损的有16部,虽然总体占比相较于去年有一定缩窄,但是亏损率超过50%的影片有13部,占比59%,为近7年新高。影片投资风险有向上趋势。

观影选择以信任度为导向。今年动画电影占据了近半数的票房大盘,而从2018年到2024年,动画电影票房在大盘中占比从未超过20%。真人电影在以往积累的信任危机集中爆发。另一方面,今年TOP20的影片中,续集的占比显著提升,观影选择趋向确定性。由于票价提升,看电影作为非必须的娱乐活动,映后口碑成为观影选择的重要参考。

影院竞争加剧。根据拓普数据,2025年11月全国在运营影院共计12533家,环比减少157家,同比增加550家;全国在运营影厅共计74722个,单影厅产出(TTM)为59.89万元/厅,环比增长3.20%,同比增长9%,比2019年同期减少39%。
2025年11月,国内影投公司的票房市占率Top3分别为万达电影(市占率16.37%)、横店院线(市占率3.87%)、CGV影投(市占率3.55%)。影投集中度下降,从1-11月累计票房看,CR3减少0.42pct至20.84%,CR5同比减少0.76至25.21%,CR10同比减少1.67pct至32.04%。年轻观众在今年持续流失,1-9月2025年30岁以下的购票人群占比仅有38%,影院的社交属性降低。部分影院开始在线下影院渠道中融入IP运营与谷子经济等新业态,丰富消费场景。

(二)短剧持续高景气度,关注AI漫剧赛道格局
25年以来,微短剧市场仍然保持持续的增长趋势。免费短剧应用是最为景气的赛道,用户规模逼近头部长视频。

扩品类需求 大批付费真人短剧投流方转型漫剧赛道,带来漫剧暑期破峰,延续真人短剧早期发展趋势。抖音付费自然流在8月达到1000 万/天,商业化投流在8月达到400万/天,流水规模翻12倍,广告 自然流量双爆发式增长。TOP1剧目消耗超1000万,消耗500万以上剧目数量持续攀升,单部作品的累计收益最高近800万元。
漫剧品类快速成长,其核心竞争力在于,供给端成本降低与效率跃升,AI带来更完善的内容与流量生态。早期偏向UGC/PUGC生产模式 平台今年加大补贴,构成漫剧前期低成本、ROI提升,从而最终跑通盈利的要素。AI赋能则带来更工业化的生产方式,未来在模型效果更可控、供给端产能与人才培养跟进后,AI漫剧的成本有望进一步走低。字节、快手等大模型商家积极助推AI漫剧,打造AI内容与下游平台流量生态闭环,引领多模态模型从“兴趣”工具转向更为刚性的生产与变现工具。

漫剧/AI漫剧在今年迅速起量,行业进入深度竞争时期。在未来IP版权、AI技术进步、平台与政策多方加持下,AI漫剧有望在量级跃升的基础上继续提质,迎来进一步的受众扩圈、流量价值提升。我们观察到此次各互联网大厂均快速积极涌入漫剧赛道,给予流量和政策扶持,较上一轮入场短剧更为积极。考虑AI赋能制作,较真人短剧门槛更低,起量或更快,未来漫剧市场天花板或比目前设想更为乐观。
(三)长剧新政下发,关注政策落地节奏
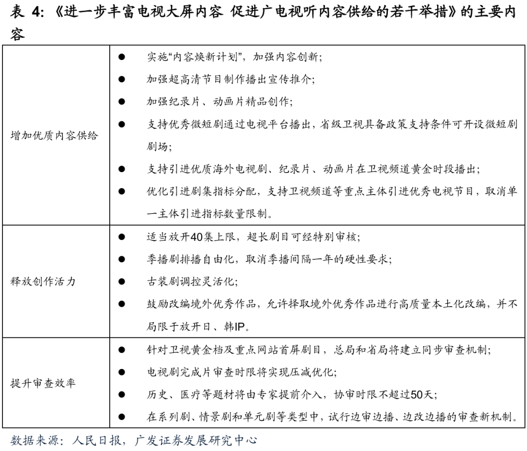
广电新政下发,在创作、审查、排播方面进行大幅改革,并对行业进行持续督导。2025年8月,国家广电总局印发实施《进一步丰富电视大屏内容促进广电视听内容供给的若干举措》,强调多措并举扶持优质长剧内容。此后广电总局对电视剧行业发展进行持续的督导。在2025/10/29的中国广播电视精品创作大会剧集论坛上,广电总局电视剧司司长冯胜勇提出,要坚持以人民为中心的创作导向,加快引导行业从“明星中心制”转向“剧本中心制”,并提升审核端透明度。11月20日,在广电总局对中制协调研中,冯胜勇提出要对“版权保护”“超高清推进”“自审自播试点”“新人培养”“中剧及网络故事片业态推广”等重点问题专项攻坚。

当前长剧行业已出清。25H1电视剧制作备案228部,同比减少28.75%;网络剧拍摄备案268部,同比增长8.06%。受到2018年以来审查和政策收紧、以及疫情的影响,多数长剧制作公司业绩在过去几年持续承压,现金流状况不佳,部分公司或转型短剧、或取消版权剧转向承接平台定制需求,甚至仅垫资而不参与具体内容的生产。长剧整体投资回报周期偏长,从立项、剧本创作、拍摄备案,再到正式拍摄、成片送审,整个周期长达2-3年,而舆情、演员、排播等都会对能否正常播出回款产生影响。长剧制作和平台方资金退潮后,对于项目确定性的偏好大幅提升,以大IP、流量演员/编导为创作的重要参考,而这违背了内容创作规律,导致最终产出的作品趋向平淡。从今年云合的网播情况来看,25H1未诞生正片有效播放超20亿量级作品。
从25年8月开始,电视剧和网络剧制作备案按照全新的品类定义与划分,综合分成传统电视剧、中剧(每集20分钟左右,类似于《我爱我家》)、短剧集(20集以内,类似于《我的阿勒泰》)、季播剧(类似于奈飞的《纸牌屋》)、网络故事片(单集60分钟以上,不超过上中下三集),对新形式的剧集有望加大扶持力度,实施边审边播。新口径下,中剧的备案通过数量有明显的增长,新的内容形式得到了更多的鼓励。从11月中到12月初,广电总局召开多个座谈会,对精品中剧、网络故事片、短剧集这类小体量、短时长的剧集进行重点扶持,推动平台流量倾斜和新的审核形式试点,有望带动资金流转速度加快,激活市场活力。

我们认为,广电总局继“21条”政策以来,其宣导频率与政策落地的效率皆能看出政策端的改革决心。长剧行业供给端目前已呈出清态势,未来政策扶持下有望带来剧集行业供给侧的回暖,迎来景气复苏的拐点。建议关注后续“边审边播”等新政落地节奏。
(四)投资建议
关注贺岁档热门进口片票房表现以及春节档定档情况。11-12月,随着热门进口片的陆续上映,电影票房大盘整体提振。根据猫眼12/13预测,《疯狂动物城2》有望实现票房超38亿元,预期较上映伊始大幅上调。此外《阿凡达3》已定档12/19,两部前作在国内皆实现票房17 亿元。综合看,截至2025/12/14,全年票房已超500亿元。从供给侧来看,由于26年春节相对较晚,当前节点影片定档信息尚未释出,从各家在手片单看,有望定档的有《惊蛰无声》《转念花开》《欢迎来龙餐馆》《熊出没·年年有熊》等。但26年春节假期(2/15-2/23)相较以往天数有所增加,若后续供给充分,将有望续写高景气度,建议左侧布局。

此外,短剧行业景气度持续,长剧新政后续落地有望继续激发市场活力。
风险提示:行业监管风险;票房持续低迷;影视剧项目的不确定性。
七、出版:所得税利好持续,关注教辅政策边际变化
(一)25年复盘:所得税政策优惠利好,“规范管理提升年”导致教辅政策普遍收紧
复盘A股出版板块在2025年的股价表现。截至2025年11月28日,SW出版指数较2025年初上涨了0.72%,跑赢SW传媒指数31.75个百分点,跑输沪深300指数17.76个百分点。

复盘A股出版板块在2025年的业绩表现。(1)由于出版类国企享受的免征所得税政策延续至2027年底,教育出版公司25前三季度净利润总体增长。部分省市因教辅征订发行方式改变、少数取消或推迟了评议类教辅发放,导致收入利润出现明显下滑。25Q1-Q3,A股17家教育出版公司的总营收为836.96亿元,同比减少7.92%;利润总额为110.90亿元,同比减少8.17%;归母净利润105.11亿元,同比增长18.11%。25Q3,教育出版公司的总营收为261.25亿元,同比减少5.68%;利润总额为26.85亿元,同比增长1.58%;归母净利润24.59亿元,同比增长28.23%。

实际上从24年开始,在教育部《关于开展基础教育“规范管理年”行动的通知》的要求,以及地方的教育局、纪委机关等指导下,教辅征订成为了教育反腐运动所重点针对改造的范畴。江西省、山东省在24年就已先后出台“八严禁”、“明白纸”(包括“八个坚持”、“十个严禁”)等系列规范条例。受此影响,2024年秋季学期,江西省中小学生的教辅不再通过学校统一征订(代购),24Q3中文传媒的收入同比下滑22%、利润总额同比下滑58%;山东出版也面临市场教辅收入下滑,24Q3山东出版的收入同比下滑9%、利润总额同比下滑21%。
25年5月,教育部下发《关于开展基础教育“规范管理提升年”行动的通知》,相较于24年的“规范管理年”,其负面清单细则中将“违规选用教材教辅”改为了更具针对性的“违规选用教材,违规征订教辅”。因此在教育部“规范管理提升年”的统筹下,湖南、江苏、广东等多省教育局陆续跟进,在25秋季学期开学前后出台了类似的“x严禁”通知政策,对教辅征订进行了进一步的规范。部分市级单位(如泰兴市教育局)继续加码,宣布“全市所有小学停止征订教辅材料”。

从25Q3各地方教育类出版上市公司业绩来看,业绩普遍都受到了较大影响。
虽然教辅征订受到了严格限制,但是市场化教辅的零售端在今年并未有明显提升。根据出版人杂志引用的开卷数据,25年9月开学月,全国教辅图书零售同比下降10.7%,而去年同期同比增长44.3%。尤其是平台电商渠道,9月同比降幅达到了38.8%。分渠道看,7-9月平台电商教辅销售同比持续下行,其他相对平稳,只有内容电商整体增速显著高于其他渠道。

(2)大众出版行业整体仍然承压。25Q1-Q3,A股5家大众出版公司的总营收为27.22亿元,同比减少0.21%;利润总额为2.61亿元,同比减少22.23%;归母净利润2.42亿元,同比减少9.78%。25Q3,大众出版公司的总营收为9.38亿元,同比增长3.59%;利润总额为0.66亿元,同比减少34.26%;归母净利润0.60亿元,同比减少26.72%。图书市场下行压力较大。根据中金易云,2025年前三季度图书市场码洋为786.09亿元,同比下降10.40%,降幅进一步扩大;除文艺类、经管类外,其余品类降幅均有所扩大,剔除文教类的刚需产品后,其他大类图书码洋降幅为15.49%。从各类销售渠道来看,传统电商渠道由于平台促销活动周期拉长、频次提升,对于传统的销售旺季的带动作用减弱,降幅仍持续下探;短视频电商渠道维持在20%增速左右;实体渠道降幅相较于25H1相对有一定缩窄。
(二)教育出版公司在手资金充沛,关注分红价值
教育出版公司在手现金充沛,分红稳定。统计25Q3期末出版类国企账面上的货币资金 交易性金融资产 一年内到期的其他非流动资产 其他非流动金融资产 其他非流动资产(包括大额存单/定期存款等),共7家公司的资金超过100亿元。
从地方性教育出版公司的历史分红政策来看,大部分公司保持着每年分红总额稳中有升,其余公司基本保持分红总额和分红比例其中一项指标稳定或增长,只有少数几家公司每年的分红金额不太稳定。
总体来看,教育出版公司25Q3普遍因教育反腐政策、图书零售端下行导致营收端承压,但在所得税政策的利好下,净利润同比明显改善,且教育出版公司的在手资金充沛,具备高分红的能力和意愿,长期来看具备红利价值。
风险提示:图书需求疲软;出生人口减少;行业监管政策变化;在线教育行业竞争加剧。
风险提示
传媒板块系统性风险。传媒行业属于价格较低的可选消费品,居民收入增速放缓,消费需求不及预期,宏观经济放缓等风险将导致传媒板块系统性风险。
监管政策趋严程度超预期的风险。行业监管进一步收紧的风险。传媒行业属于对政策最为敏感的行业,影视、游戏等政策可能显著压制行业股价,政策的风向变化有待持续观察。
游戏公司技术性风险。受版号发放、产品研发周期、测试情况影响,储备产品可能延迟、取消发行,影响公司业绩情况。


VIP复盘网