
展望2026年主要关注两个方向:(1)修复性赛道,看利润拐点。服务消费经营逐步出现拐点,未来相关政策落地有望进一步助推潜力释放,杠杆效应下利润增速预计高于收入增速,重点关注免税、酒店、旅游。(2)成长型赛道,看收入高增。在当前经济环境大背景下,消费整体增量相对较少,新消费稀缺性突出,部分优质标的具备远超行业的成长性,可给予较高估值,重点关注美妆、黄金珠宝、跨境。
展望2026年主要关注两个方向:(1)修复性赛道,看利润拐点。服务消费经营逐步出现拐点,未来相关政策落地有望进一步助推潜力释放,杠杆效应下利润增速预计高于收入增速,重点关注免税、酒店、旅游。(2)成长型赛道,看收入高增。在当前经济环境大背景下,消费整体增量相对较少,新消费稀缺性突出,部分优质标的具备远超行业的成长性,可给予较高估值,重点关注美妆、黄金珠宝、跨境。
免税:行业与公司经营层面均已现拐点,免税政策利好频出,多方面提振免税消费,看好龙头中长期成长空间与利润率修复。
酒店:供给增长或将趋缓,商务需求企稳、休闲需求稳健增长,行业RevPAR逐步向好,底部改善信号明显,Q4或明年有望迎来经营拐点。
旅游:国家重视旅游行业高效发展,出入境游、冰雪游、银发游、邮轮游等主题热度不减;优质景区为稀缺资源,持续关注各地收购整合进度和新业务部署。
茶饮:近期外卖补贴退坡后同店表现好于预期,明年预计高基数下各品牌表现分化,行业逐步回归基本功较量。
人服:板块短期有望受益于宏观经济企稳回暖以及新兴产业快速发展驱动下的企业用工需求增长,中长期AI有望推动行业生态变革、赋能现有龙头加速发展。
教育:职业教育板块重视基本面底部拐点机会 低估值 高分红职教标的;K12课外培训行业需求端维持高景气,优选业绩更具成长性龙头;民办学历教育则需紧密跟踪分类登记相关政策推进以及分红情况。
餐饮:大环境仍略承压,快速拓店的同时保持同店相对稳健的品牌具有更强业绩确定性。
美妆:流量竞争加码,关注渠道价值重塑,美妆看好货架式与内容式渠道两大方向。
黄金珠宝:26年关注产品推新动能延续、高端化赛道竞争加速、渠道网络提质为核心经营主线、海外业务成为新增量来源、政策趋严下行业集中度有望提升。
零售:预计26年商超调改步入交卷期,各企业调改单店客流、销售额等显著改善。随着调改推进,行业后续有望进入利润修复周期。
跨境电商:中美关税对抗缓和且26年美国中期选举下政策预期稳定,头部企业库存去化收尾将启补库,海运价格下降,美国电商需求稳健,多因素支撑行业复苏。
风险提示
宏观经济波动;市场竞争加剧;新品牌、新产品、新业态开拓不及预期;品牌形象风险;门店扩张及管理优化不及预期等。
引言
社服和零售行业细分较多,展望2026年,我们认为主要关注两个方向:
修复性赛道,看利润拐点。服务消费在过去几年低基数背景下有所反弹,经营逐步出现拐点,未来服务消费政策落地有望进一步助推潜力释放,行业有望持续修复,在杠杆效应下,利润增速预计高于收入增速。重点关注免税、酒店、旅游。(1)免税:行业与公司经营层面均已现拐点,近期免税政策利好频出,从品类囊括更多新消费商品、国货进入免税渠道、购物人群范围扩充、购物便利性提升、免税店审批权限下放等多方面优化免税行业发展以提振免税消费,看好龙头中长期成长空间与利润率修复弹性。(2)酒店:供给增长或将趋缓,商务需求企稳、休闲需求稳健增长,行业RevPAR逐步向好,底部改善信号明显,Q4或明年有望迎来经营拐点。(3)旅游:在宏观经济承压的背景下保持了稳健态势,板块整体表现出较高景气度,出行人次持续上涨,但客单价表现仍有提升空间;从政策层面看,国家重视旅游行业高效发展,针对节假日、特色假期均有新规划,将有效提升文旅板块消费规模,出入境游、冰雪游、银发游、邮轮游等主题热度不减;从公司层面看,优质景区为市场稀缺资源,持续关注各地收购整合进度和新业务部署。
成长型赛道,看收入高增。消费的多元化带来新的发展机遇,在当前经济环境大背景下,消费行业整体增量相对较少,新消费的稀缺性突出,部分优质标的具备远超行业的成长性,可以给予比较高的估值,重点关注美妆、黄金珠宝、跨境。(1)美妆:流量竞争加码,关注渠道价值重塑,关注货架式渠道的刊登与品牌积淀、内容式渠道的生成与持续变现、趋势反转与修复三大主线。(2)黄金珠宝:板块看,尽管2025年金价持续上涨,但随着消费者逐渐适应高金价,黄金珠宝行业整体呈现出较为明显的复苏迹象,2026年主要关注点包括产品推新动能延续、高端化赛道竞争加速、渠道网络提质为核心经营主线、海外业务成为新增量来源、政策趋严下行业集中度有望提升。(3)跨境电商:26年迎困境反转,中美关税对抗缓和且26年美国中期选举下政策预期稳定,头部企业库存去化收尾将启补库,海运价格下降降本增效。美国电商需求稳健,25年黑五在线销售额创新高,我国跨境电商出口持续增长,多因素共振支撑行业复苏。
一、免税:销售回暖 政策加持,困境反转可期
(一)离岛免税销售转正,回暖趋势已现
离岛免税销售自25年9月起转正,客单价结构性优化提升。2025年1-10月离岛免税购物金额245.9亿元,同比-6.0%,降幅显著收窄,同时从月度数据看,2025年9月、10月离岛免税购物金额分别同比增长3.4%、13.1%,在经历18个月下滑后重新转为正增长。我们认为拐点的出现受益于中高端消费回暖、中秋国庆双节旺季、海南政府消费券发放、手机等品类销售旺盛等多重因素。销售结构优化带动客单价实现显著增长,据iFinD,2025年1-10月离岛免税人均消费6530元,同比 21.2%。

海南游客流保持高位,免税销售转化仍待恢复。受益于23年以来线下出行快速恢复以及海口美兰机场吞吐量提升,海南接待游客量保持高位。2025年1~10月累计接待游客总人数8493.1万人次,同比 8.3%。从免税销售转化看,转化率仍未呈现显著恢复趋势,随宏观经济回暖以及离岛免税政策优化等因素推动,未来存在显著改善空间。

机场免税预计呈现稳增长趋势。受益于外部环境影响全面消除,自23年以来国际航班快速恢复,离岛免税与口岸机场出入境免税随之恢复。以上海浦东机场为例,2025年1~10月国际航线旅客吞吐量累计2743.0万人次,同比 22.78%,为2019年同期的101%。上海机场2024年/2025H1非航收入分别稳步增长2.1%/1.9%至68.1/34.4亿元,其中2024/25H1免税合同收入分别为12.1/6.3亿元,预计机场免税销售额稳步增长。

(二)政策利好释放,打开中长期成长空间
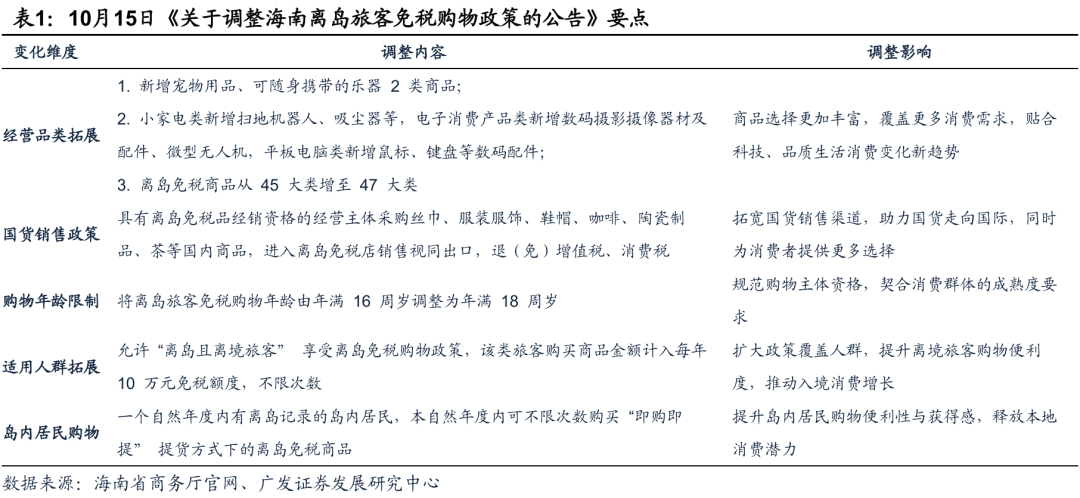
免税行业政策先后调整升级,激发免税消费活力。10月15日,财政部、海关总署、税务总局联合发布《关于调整海南离岛旅客免税购物政策的公告》,政策调整聚焦品类扩容、人群拓展与国货准入,新增宠物用品等品类并放开离境旅客购物权限,优化岛内居民购物规则。10月30日,财政部、商务部、文化和旅游部、海关总署、税务总局五部门联合印发《关于完善免税店政策支持提振消费的通知》,政策调整从国货退税、品类拓展、审批下放和购物便利化多维度发力。政策不断升级,并在国货进入免税渠道、购物资质和方式等方面形成创新性突破,有望进一步激发免税市场消费活力,推动消费回流,打开国内免税市场消费的中长期增量空间。


离岛免税政策调整首周数据表现亮眼。根据海口日报官方公众号,11月1-7日离岛免税新政首周,离岛免税购物金额5.06亿元,购物人数7.29万人次,同比分别增长34.86%、3.37%。其中,新增的宠物用品、可随身携带的乐器等品类(包括小家电、电子消费品类)共销售1488件,购物金额274.68万元。离境旅客购买离岛免税商品886件,购物人数255人,购物金额220.47万元。岛内居民“即购即提”购物人数138人,购物件数403件,购物金额35.61万元。我们认为新政后续逐步被消费者了解有望切实带动消费改善,尤其离境人群购物资质放开、岛内居民购物资质的放宽以及国货进入免税渠道均有望贡献离岛免税商品销售的可观增量。
新设8家市内免税店已陆续开业。2024年8月20日,财政部、商务部、文化和旅游部、海关总署、税务总局印发《关于完善市内免税店政策的通知》,明确自2024年10月1日起按照《市内免税店管理暂行办法》规范市内免税店管理工作促进市内免税店健康有序发展,并新设8家市内免税店,截止目前新设市内店已陆续开业,未来有望充分受益于入境免签政策持续优化及国际客流稳健增长。


2026年板块投资策略:根据行业、公司层面销售数据跟踪以及中国中免25Q3业绩环比改善趋势,我们认为行业与公司经营层面均已现拐点,近期免税政策利好频出,从品类囊括更多新消费商品、国货进入免税渠道、购物人群范围扩充、购物便利性提升、免税店审批权限下放等多方面优化免税行业发展以提振免税消费,看好龙头中长期成长空间与利润率修复弹性。
二、酒店:底部向上趋势逐步显现
(一)RevPAR逐步改善,拐点有望逐步显现
基本面改善趋势显现。根据酒店之家周度数据算术平均计算,10-11月酒店行业RevPAR分别同比 4.5%/ 3.8%,其中房价表现好于入住率。
今年以来各酒店集团RevPAR降幅逐季收窄,部分公司Q4RevPAR指引相对积极,据华住和亚朵25Q3业绩会,华住Q4RevPAR指引为持平到微正(vs.Q3下滑0.1%),亚朵预计下滑压力会进一步减小(vs.Q3下滑2.2%)。我们认为行业底部向上信号已有显现,预计今年Q4或明年各公司有望逐步迎来RevPAR拐点。


关注商务需求边际变化。我们认为当前居民出行已经从报复性恢复转为高质量稳健增长,叠加秋假等政策催化,休闲需求仍有一定增长支撑,节假日出行需求依然旺盛,据STR,酒店RevPAR在节假日达到峰值;而商务需求受经济环境影响较大,我们预计有望逐步企稳。


(二)供给增速或将放缓,龙头保持快速拓店
供给仍在增加,但增速或将逐步放缓。疫后随着物业空置率提升、租金下行,且对比其他赛道,酒店是收益率、现金流相对稳定的生意,加盟市场活跃,酒店行业供给持续快速增加,阶段性供需错配问题加剧。但随着过去三年对物业的快速消化,预计后续适合做酒店的物业会有所减少,我们认为后续供需错配问题有望逐步改善。


头部酒店集团维持较强开店势能。
我们认为头部酒店品牌认知度高,在管理、供应链等方面能有效赋能加盟商,对加盟商的吸引力更强,后续或有更多单体、中尾部酒店品牌被头部酒店集团翻牌,头部品牌拓店支撑较强。中长期看,我们认为中国酒店行业连锁化率仍将稳步提升,据中国饭店协会,当前中国酒店行业连锁化率为40% (vs.美国为70% ),仍有较大提升空间,而头部酒店集团在产品、品牌等方面的优势有望兑现为市场份额提升,推动连锁化率提升这一进程。

优质供给相对稀缺,中高端是增长更快的赛道。据弗若斯特沙利文(引自锦江酒店港股招股书),19-24年中高端酒店房量CAGR为21.1%,领先行业整体及其他细分赛道,预计24-29年将以10.1%的CAGR继续保持领先。从结构来看,目前中国酒店行业供给仍以经济型酒店为主(24年房量占比48%),中高端酒店房量占比仅14%。我们认为中高端赛道一方面承接了降差标之后原来五星级酒店的商旅客户,另一方面也承接了品质追求下从中端、经济型升级的客户。近年来中国各酒店集团持续推进结构升级、发力中高端赛道,我们认为去同质化的高质量发展是行业未来发展趋势,对标海外,相对成熟的美国酒店市场中高端酒店房量占比29%(25M3),中国中高端酒店仍有较强增长潜力。

三、旅游:政策催化文旅增长,消费需求韧性较强
(一)国内旅游市场整体向好,重要节假日表现增长趋势明显
国内旅游市场整体向好,出游人次增幅明显。据文旅部数据,25Q1-Q3国内旅游人数达49.98亿人次,同比增长18.0%,与2023年同期增长36.04%。国内旅游收入达4.85万亿元,同比增长11.5%,与2023年同期增长31.44%。

重要节假日旅游人数与收入双增,增长动能强劲。(1)25年春节:春节假期8天全国国内旅游出游5.01亿人次,同比增长5.9%,日均出游人数较19年同期增长5.63%;国内游客出游总花费6770.02亿元,同比增长7.0%,日均花费较19年同期增长15.27%。我们根据文旅部数据测算,25年春节出游平均客单价1351元,恢复至19年同期的109.1%。(2)25年五一:据文旅部,全国国内旅游出游合计3.14亿人次,同比增长6.4%,日均出游人数较19年同期增长28.8%;国内游客出游总花费1802.69亿元,同比增长8.0%,日均花费较19年同期增长22.56%。我们根据文旅部数据测算,25年五一出游平均客单价574元,恢复至19年同期的95.14%。(3)25年中秋国庆:据文旅部,今年国庆假期国内旅游人数达8.88亿人次,较2024年国庆节假日7天增加1.23亿人次,日均同比增长1.6%,日均出游人数较19年同期减少0.64%;国内旅游收入8090.06亿元,较2024年国庆节假日7天增加1081.89亿元,日均同比增长1.0%,日均花费较19年同期增加9.05%。


(二)国家重视文旅长期发展,推动形成行业高质量发展新格局
国家层面重视文旅行业发展,政策支持陆续出台。2025年1月国务院办公厅发布《关于进一步培育新增长点繁荣文化和旅游消费的若干措施》,提出举办文旅促销费活动,提供满足不同年龄群体的旅游产品,发展夜间文旅经济,扩大文旅有效投资,优化入境旅游政策。2025年3月,国务院办公厅发布《提振消费专项行动方案》,提出扩大文体旅游消费、商旅文体健多业态消费融合,推动冰雪消费、银发旅游、入境消费、低空旅游、邮轮旅游、夜间消费集聚区域,中央预算内投资支持文旅体育领域、文化旅游领域基础设施领域不动产投资信托基金。11月25日,文化和旅游部等六部门发布《关于增强消费品供需适配性进一步促进消费的实施方案》,提出促进文旅等消费与工业领域融合,拓展国潮文创、数字文化、低空旅游等新供给。

为响应国家进一步培育新增长点的号召,多地推出秋假、雪假等特色假期,拉动旅游消费增长。2025年11月12日起,浙江、广东、四川等地的多所中小学迎来史上首个秋假,为期3天,连上周末,中小学生可获得5天的假期。秋假出行带火11月淡季旅游市场,多地景区发布门票约满公告。截至11月12日12:00,九寨沟公告11月13-16日门票预约已满。此外,新疆阿勒泰地区也于近期宣布,为当地义务教育阶段学生设立首个“雪假”(2025年12月1日至5日)、学校可按相关通知将假期连休,当地中小学生最长可获得连续9天的假期,惠及约7.3万名中小学生。作为继乌鲁木齐之后新疆第二个推行雪假的地州市,阿勒泰文旅部门联动四大雪场、文化场馆及多家酒店,推出多项专项优惠。该假期旨在结合当地独特的冰雪气候与资源,鼓励学生参与冰雪运动和实践活动。各地在寒暑假之外的特色假期探索,有效平滑了旅游淡旺季,创造了新的消费节点,带动了本地及周边的文旅消费。除了错峰放假,各地陆续落实带薪休假制度,引导、支持和鼓励用人单位落实弹性休假、错峰休假等,建立与中小学春秋假相衔接的休假制度,利好亲子家庭共同出行。

新增假期之外,2025年常规节假日旅游行业表现也呈现部分新趋势值得关注。五一假期,国内旅游市场亲子家庭出游与年轻人携宠出行双线并进。2025年五一期间,更多亲子家庭选择自驾出行。据携程发布的《“五一”假期旅行数据报告》显示,携程租车平台亲子订单占比 35%,同比增长11pp,多重现象折射出亲子游市场的火爆景象。与此同时,携宠出游的年轻群体催生“宠物友好”服务升级:高铁宠物托运试点同步开启,东航新推出的人宠同舱服务,社交网络拍照从“谷子打卡”流行为“人咪旅行”等,标志着宠物出行进入品质化阶段。
十一期间,国内热门目的地呈多元化选择,秋景观赏热度高。国庆期间,国内北方多地陆续进入秋景最佳观赏期,季节性打卡与社交媒体传播催生了“为秋景远征”的度假趋势。新疆地区以乌鲁木齐、喀什为枢纽表现尤为亮眼,喀纳斯、禾木、可可托海、天山等地的限定秋色景观驱动摄影专线、晨雾追光等特色日游产品热销,订单数量提升显著。据新疆自治区自治区文化和旅游厅,国庆中秋假期,新疆自治区全区接待游客1863.84万人次,按可比口径同比增长11.26%;游客花费250.96亿元,按可比口径同比增长11.71%。与此同时,内蒙古额济纳旗的金色胡杨林、呼伦贝尔的辽阔草原、兴安盟的斑斓林海,以及吉林长白山的雪峰秋色,也迎来第一波客流高峰,成为热门打卡地。据文化和旅游部转载的中国旅游新闻网报道,国庆中秋假期,内蒙古累计接待国内游客2531.2万人次,同比增长10.28%;实现国内游客总花费176.86亿元,同比增长9.77%。

(三)冰雪运动参与率稳步提升,冰雪旅游热度不减
北京冬奥会后,国内逐步形成冰雪旅游热潮,据国家统计局《冰雪运动参与情况调查统计分析报告》,2022北京冬奥会结束后,全国居民冰雪运动参与率为22.13%,参与人数达3.13亿人,2023-2024冰雪季全国居民冰雪运动参与率为18.68%,各类冰雪运动参与人数达2.64亿人。据国家体育总局冬季运动管理中心发布的《大众冰雪消费市场研究报告(2024-2025冰雪季)》,2024-2025冰雪季,全国居民冰雪运动参与人数达2.92亿人,参与率20.61%,较上一冰雪季增加约2744万人,参与率提高1.93pp。其中,参与“冰雪运动项目”的人数达0.81亿人,增长42%,参与率提高2.16pp。但近年来,冰雪运动场地建设进入发展平稳期,相比2023年,2024年全国冰雪运动场地数量略有下降,总计减少169个,降幅为5.94%。
冰雪旅游拉动消费效应显著。根据中国旅游研究院数据,2022-2023冰雪季我国冰雪休闲旅游人均消费1119元。据《大众冰雪消费市场研究报告(2024-2025冰雪季)》,2024-2025冰雪季,居民参与冰雪运动及带动消费规模超1875亿元,同比增长超25%。全国滑雪场消费金额达786.13亿元,同比增长12.88%,且滑雪场周边两公里消费金额增长27.97%,对周边零售、交通等行业拉动作用明显。此外,据国家体育总局《报告》的调查显示,86.01%的受访居民参与冰雪运动有消费,52.55%的居民预计总花费在500元以上,超八成居民愿意在冰雪运动上花钱,且愿意花更多钱。在参与冰雪运动的主要花费方面,受访居民首选“门票”(62.88%),其次是“交通”(51.87%)和“餐饮”(45.22%),“住宿”“娱乐休闲项目”“运动装备”等也有一定比例支出。


我国滑雪渗透率有望逐步提升。据《中国滑雪产业白皮书》,2024-2025冰雪季我国滑雪人次达2605万人次,同比上升12.90%,实际滑雪人数为1355万人,同比增长5.86%,参与者人均滑雪次数提升至1.92次。当前我国滑雪渗透率仍处于较低水平,据沙利文公众号,按人口口径,2021-2022年雪季我国滑雪渗透率仅1%左右,对比瑞士/挪威/日本/美国34%/22%/10%/8%的渗透率仍具有较大提升空间。随着供给端滑雪资源不断丰富,需求端人均消费水平提升叠加滑雪热潮持续传播推涨滑雪运动热情,未来我国滑雪渗透率有望逐步提升。
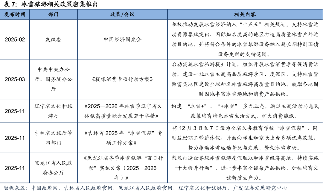
展望未来,我们认为政策将为冰雪旅游市场提供战略支撑。2025年2月,国家发展改革委社会司副司长、一级巡视员彭福伟在新华社5日推出的“中国经济圆桌会”大型全媒体访谈节目上表示,国家发展改革委将重点从规划、政策、资金等三方面支持冰雪经济发展,并积极推动相关内容纳入国家“十五五”相关规划。2025年11月,黑吉辽三省陆续发文布局冰雪旅游。其中,吉林省面向全省义务教育学生,将2025年12月3日至7日设立为“冰雪假期”,同时鼓励职工带薪休假,并面向学生和家长出台多项优惠政策,努力推动冰雪运动普及与发展,繁荣冰雪市场。

(四)银发经济具备增长潜力,有效提振消费
银发旅游市场规模整体呈增长趋势。根据2019年的统计数据,银发旅游市场规模高达约1.5万亿人民币,占中国旅游市场总规模的近20%。2020至2022年间,受到全球疫情的影响,银发旅游市场出现了显著的缩减。进入2023年,随着国家政策的逐步放宽,市场规模恢复至1.4万亿人民币,基本与疫情前的水平持平。据弗若斯特沙利文预计,2028年该市场规模将达到约2.7万亿人民币。从2023年到2028年,银发旅游市场的复合年增长率预计将达到13.6%。
银发族出游意愿和频次显著增加。携程数据显示,2024年1-9月份,50岁及以上银发人群旅游订单同比增长26%,高于其他年龄段人群,其中61-65岁是增速最高的银发群体,同比增速达58%。在中国的旅游市场中,银发群体正逐渐发展成为一个关键的旅游客源。依据2023年的调查数据,60岁及以上的银发旅游者人数已经达到11.6亿人次,在国内旅游总人次中占比高达20.6%。


银发族呈现出独特的消费行为特征。(1)错峰出游特点明显:多数老人选择在工作日错峰出行,携程数据统计显示,银发族工作日出游的比例高达64%,比其他年龄段高出约8个百分点。每年3-4月以及10-12月的旅游淡季,是银发族错峰出游的集中期。FlightAI航空智能大数据显示,2024年3-4月,55岁以上游客出行占比超过10%,同比2019年增加约3个百分点。(2)偏好中长期深度游:第七部《康养蓝皮书》提供的数据显示,60岁以上活力老人中,年均出游超过3次者占比超过六成,部分高频消费者年出行次数甚至达十次以上。多数老人偏好四天及以上的中长期行程,旅游目的地集中于历史文化类景区、康养小镇与文化研学基地。(3)注重品质,是多类高端游产品的核心消费人群:邮轮游、银发专列以及各类定制游产品在银发用户中的选择占比不断上升。携程数据显示,2024年1-9月银发人群邮轮订单同比增长达280%,显著高于大盘增速。针对中老年游客推出高端私人定制产品以及VIP服务,也成为一些企业拓展客群、提升盈利水平的重要手段。
银发旅游对促进旅游经济的增长具有显著的推动作用。据第七部《康养蓝皮书》预测,2035年老年游客将贡献全国旅游消费的40%,对交通、住宿、文博等多个行业形成实质性的拉动力量。老年人在平衡旅游产品的季节性波动、延长旅游时间、促进家庭亲子旅游以及丰富旅游产品多样性等方面起着积极作用,有助于推动旅游产业结构的优化升级。


整体来看,国内旅游市场在宏观经济承压的背景下保持了稳健态势,板块整体表现出较高景气度,出行人次持续上涨,但客单价表现仍有提升空间;从政策层面看,国家重视旅游行业高效发展,针对节假日、特色假期均有新规划,将有效提升文旅板块消费规模,出入境游、冰雪游、银发游、邮轮游等主题热度不减;从公司层面看,优质景区为市场稀缺资源,持续关注各地收购整合进度和新业务部署。
四、茶饮:高基数下表现预计分化,关注个股阿尔法
(一)外卖补贴趋于理性,茶饮品牌表现预计分化
25年5月起外卖大战驱动各品牌同店表现优秀。现制茶饮在今年外卖大战中是获补贴较多的品类,一方面,茶饮客单价相对较低,在相同的补贴金额下对单量的带动更大,平台从冲单量的角度考虑,或将更多资源向茶饮倾斜;另一方面,茶饮消费具有情绪价值属性和社交属性,消费频次相对更高,容易形成传播效应。
复盘今年茶饮表现,Q1多数品牌同店仍有一定压力,但从5月起外卖大战日趋激烈,驱动各茶饮品牌同店高增,8月起平台补贴逐步退坡,但补贴力度预计仍高于外卖大战前。我们预计一方面,明年5月前,受消费习惯延续的影响,同店维持较好增长仍然可期,但5月起会有一定基数压力;另一方面,随着补贴的退坡,各茶饮品牌同店表现或逐步分化,尤其在明年5月后会更为明显。
从盈利角度,即便在同店高增的背景下,不同品牌加盟商盈利能力也会有分化,我们预计此次外卖大战实质上也会加速行业洗牌。根据我们在2025年10月24日外发报告《现制茶饮行业:供需共振,长坡厚雪》中的测算,若商家较会利用平台规则/品牌能够有更强的议价权从而承担较少的补贴比例,同时能够稳住堂食基本盘(甚至通过较强的运营能力带动堂食需求也有所提升),则能够在大额外卖补贴下实现门店利润率相对稳定。我们预计头部品牌议价能力更强,在此次外卖补贴中会更为受益,而部分中小品牌加盟商很可能出现增收不增利的情况。


随着外卖补贴力度相对趋于理性,市场担心后续同店是否仍有增长支撑、明年5月起的同店高基数压力,以及补贴教育出的低价习惯或将使消费者对原价茶饮的接受度降低。我们认为:(1)头部品牌拳头产品优惠力度相对较低,做活动的产品大多数为低价引流品,产品力仍有望成为补贴结束后吸引消费者的抓手;(2)应理性看待短期同店波动,茶饮中长期渗透率提升逻辑并未改变,尽管补贴退坡可能暂时抑制部分价格敏感型消费,但消费者多维需求包括情绪价值、健康需求、社交需求等,消费习惯仍会持续培育,且此次外卖补贴也助推了茶饮进一步破圈;(3)行业竞争中长期终将回归基本功较量,补贴退坡后市场出清将有所加速,供应链效率、精细化运营等仍会是制胜关键。
(二)渗透率与集中度提升仍为行业中长期看点
对标相对成熟的现制茶饮市场,中国内地仍有较大增长潜力。
据灼识咨询(引自古茗招股书),23年中国香港及中国台湾人均现制茶饮年消耗量均超过50杯,而中国内地仅为11杯,其中一线城市为27杯,二线及以下城市为不到10杯,预计到28年中国大陆人均现制茶饮年消耗量将增至26杯。

拆分消费人数和消费频次来看,据灼识咨询(引自沪上阿姨招股书),23年中国现制茶饮消费人次为3.2亿人,我们测算现制茶饮在中国内地渗透率约23%,现制茶饮消费者每年消费约42杯;2018-2023年消费频次提升速度略高于消费人次,现制茶饮消费人数/现制茶饮消费者每年消费杯数CAGR分别为7.3%/9.3%,未来新客群渗透、消费频次提升有望共同带动现制茶饮规模增长。

头部现制茶饮品牌通过供应链效率、规模效应等构筑优势,引领行业品质化发展,带动行业连锁化率与集中度持续提升。
据灼识咨询(引自沪上阿姨招股书),2023年中国现制茶饮连锁化率(门店口径)为56.1%,较2018年提升17.1pct,预计2028年将继续提升15.9pct至72.0%。集中度来看,据各公司招股书,GMV口径下,23年中国现制茶饮CR5为46.8%,较20年提升8.3pct,且近年来头部集团市占率持续提升,领先地位持续巩固。

头部品牌集中度预计仍将持续提升。对标海外咖啡市场,国内茶饮集中度仍有提升空间,近年来各头部品牌保持快速拓店,而窄门餐眼数据显示近一年茶饮行业门店净减少3.9万家,预计行业集中度仍在持续提升,中小品牌持续出清。
五、人服:企稳回暖趋势已现,AI降本增效可期
(一)行业顺周期属性明显,企稳回暖趋势已现
人服行业具有顺周期属性,2025年初至今呈现企稳趋势。人力资源服务行业市场需求与宏观经济形势以及企业人才需求直接相关,具有较强顺周期属性。2025年初至今随宏观经济形势稳步回暖,人服企业业绩呈现企稳趋势,其中优质龙头成长韧性更突出。
(二)外包增长韧性持续凸显,国内人服龙头灵活用工等新兴业务空间广阔
灵活用工赛道仍具有较强增长韧性,增速显著高于其余细分赛道。灵活用工模式可解决用人企业风险转移、成本控制、灵活性需求以及人才储备等多重痛点,近年来渗透率持续提升,根据艾瑞咨询,2021年我国灵活用工市场规模约8944亿元,预计2024年将达到17720亿元,2021-2024年CAGR为25.6%,行业保持快速增长,因此灵活用工赛道相较其他人服赛道更具成长韧性。

灵活用工业务有望支撑龙头企业中长期成长空间。从海外成熟市场经验看,灵活用工或外包用工模式在宏观经济出现较大波动阶段,灵活用工或外包模式占比有所提升,参考日本市场,海外前三大营收规模人服龙头营收结构均以灵活用工业务为主,在发展路径上通过专业化程度加深、国际化发展等实现持续增长。而我国灵活用工行业仍处于成长期,参考海外龙头发展历程,灵活用工有望支撑国内人服龙头规模持续增长,先发优势较强的行业龙头中长期发展空间可观。

国内人力资源服务行业龙头积极推进AI 赋能落地。
2026板块投资策略:板块短期有望受益于宏观经济企稳回暖以及新兴产业快速发展驱动下的企业用工需求增长,而从中长期角度看,AI有望推动行业生态变革、赋能现有龙头加速发展、提升行业整体运营效率与盈利能力,看好龙头先发优势。
六、教育:关注α β变化,优选绩优且高确定性龙头
(一)K12课外培训:增长可持续,龙头份额有望稳步提升
营收增长相较23~24年略有降速,合同负债支撑未来成长。 25年前三季度,K12课外培训公司营收增速普遍呈逐季度略降趋势,截止25Q3公司合同负债创历史同期新高,同比取得22.5%良好增长。


盈利能力保持历史相对高位,龙头份额有望稳步提升。目前行业龙头毛利率、销售费用率水平仍处于历史较优水平,核心受益于“双减”后合规化程度提升、机构供给退出,而自2023年至今保持历史高位或验证龙头相较中小机构产品、品牌、运营等差异化优势。同时25年以来行业龙头产能扩张节奏普遍略有放缓,未来从产能爬坡角度毛利率或仍有小幅优化空间,龙头市场份额有望稳步提升。


刚需属性持续,出生人口下滑影响有限。(1)参培率仍有提升空间:根据2022年3月《全国“双减”成效调查报告》校外培训参培率显著降低,受益于行业积极转型,我们预计2023年以来非学科校外培训参培率正处于提升阶段,2017年仍处于近10年出生人口阶段性小高峰,出生人口下滑影响或有限。(2)高中&复读培训市场需求有望增长:高中阶段适龄人口在2035年前维持增长趋势,政策引导普高扩招,高考人数与复读人数近年来屡创新高,升学竞争加剧或刺激需求增长,且行业监管政策更友好,市场规模有望呈现增长趋势。

K12课外培训板块投资策略:优选绩优行业龙头。存续龙头在教研、教学、服务等多角度经历多年沉淀积累,品牌力优势突出,现有政策监管框架利好合规龙头有序发展,竞争格局有望长期优于双减前学科培训竞争时代,优质龙头业绩成长性可持续,重点关注合同负债增长表现优异、盈利兑现确定性较强的行业龙头。
(二)职业教育:聚焦优质细分赛道,重视龙头拐点机会
1.职业技能培训:顺周期逻辑改善,基本面触底回暖,重视拐点机会
就业环境支撑就业导向技能培训需求提升。整体就业环境仍略显疲软,青年失业率处于较高水平,近年来高校毕业生人数屡创新高,而同时高考报名最终未录取学生人数持续增长亦增加一定就业负担。在此背景下,就业导向技能培训需求有所增长,其中处于相对景气赛道且就业对接能力较强的行业龙头充分受益。

2.招录考试培训:2025年国考报名人数新高,行业竞争仍较为激烈
2026国考招录人数小幅下降但报录比继续提升,行业需求逻辑仍顺畅。2026年国考招录人数3.81万人,同比略有下降但仍处于近年来高位。过审人数371.8万人,同比 8.8%,同时报录比提升至98:1,均创下历史新高。岗位竞争愈加激烈,有望继续推升笔试、面试各环节参培需求。

就业压力推升“考公”需求,招录考培市场或仍有可观增长空间。2024年我国普通高校毕业生(本专科)数量增至1059.4万人,宏观就业环境承压亦推动招录考培市场规模持续增长,根据粉笔招股书弗若斯特沙利文数据,预计2026年公务员 事业单位 教师招录考培市场规模有望增长至500亿以上,2021~2026CAGR 10.6%,保持较快增长。

前期行业竞争加剧,行业龙头增长有所放缓。根据粉笔招股书弗若斯特沙利文数据,2021年职业考试培训CR3仅为17.0%。而2021年至今中公教育业务规模持续收缩,部分原分支机构转型成为行业中小机构供给,进一步加剧行业竞争,中公、粉笔25年上半年营收由同比正增长转为同比下滑。
中长期看行业集中度有望重回提升趋势,看好优质龙头成长空间。中小机构竞争手段多在于价格战,虽运营成本低于上市公司但在持续价格竞争环境下或难以维持健康现金流,而行业龙头则具有更强韧性,且在“上岸”竞争压力加剧背景下,学员需求逻辑或从前期被低价吸引转变至对培训效果、产品品质需求提升,龙头在品牌、产品研发与迭代等多重角度优势稳固,中长期有望重回集中度提升趋势。
3.企业管理培训
企业管理优化需求始终存在,大中型企业或更具韧性。我们认为2B商业模式中大型企业通常更具备需求韧性,且更具备体系化企业管理学习需求。同时近年来企业需求逻辑更加清晰:在宏观经济进入稳增长、各行业竞争环境逐渐激烈的大背景下,企业更注重修炼经营管理内功,有利于内涵式更可持续发展,在企业预算支配偏谨慎阶段,需求亦能保持相对刚性,但对行业供给品质要求有所提升。
优质龙头差异化竞争,大客户占比持续提升,增长韧性逐步验证。
(三)民办学历教育:高教分类登记现积极信号、K12学校考验办学能力
1.民办高教:稳增长、高分红,估值历史低位,政策情绪预期有待改善
2022年以来民办高教呈现内生驱动为主的稳健增长趋势内生增长驱动主要来自于在校生人数的持续增长以及学费增长。
行业龙头业绩稳增,部分企业FY2025暂停现金分红,行业分类登记工作现积极信号。学校资产具有业务稳定性强、业绩确定性强、现金流充裕等多重优势,在内生发展方式为主路径下,高分红或成为核心投资逻辑之一,此前行业普遍保持30%或更高分红比例,而2025财年因内生发展投入以及短期偿债需求等因素暂停现金分红。广东省于2025年11月发布关于《广东省现有民办高校分类管理改革配套文件(征求意见稿)》公开征求意见建议的公告,或为行业积极信号,若后续行业分类登记工作有序推进,或利好民办高校自主运营与分红稳定性。
2.民办K12学校:民促法后表现分化,龙头品牌力仍可支撑中长期高增长
行业政策限制导致前期业绩大幅波动,高中段仍有成长空间。2021年5月《民办教育促进法实施条例》正式落地,民办K9学校进入严监管时代,非营利性办学属性以及禁止关联交易等条款限制使得上市公司纷纷剥离K9学校业务,保留高中阶段业务、同时尝试多元化业务拓展,导致业绩出现大幅波动,前期具备较强品牌积累的全国性布局龙头具备更强生源和竞争优势。
整体来看,2026年教育板块仍建议关注个股层面边际变化与细分赛道积极变化。职业教育板块重视基本面底部拐点机会 低估值 高分红职教标的;K12课外培训行业需求端维持高景气,年初以来营收增速逐渐进入稳态阶段,优选业绩更具成长性龙头;民办学历教育则需紧密跟踪分类登记相关政策推进以及分红情况。
七、餐饮:关注拓店与同店有望共振的标的
外部环境持续影响,餐饮企业表现有所分化。24年以来,餐饮社零整体表现相对平淡,限额以上餐饮企业收入增速普遍跑输社零整体,负经营杠杆影响下,利润端下滑预计更为显著。从主要上市餐企25H1业绩来看,部分品牌仍处于快速成长期,维持较快拓店速度的同时,同店相对稳健,实现收入利润双增长;部分品牌在外部环境压力下持续调整经营,业绩短期受到扰动,但逐步实现边际改善。

线下客流相对偏弱,同店普遍有压力。据各公司财报,25H1主要在中国内地经营的餐饮品牌中,仅必胜客、肯德基实现同店增长,当前大环境下,餐饮品牌普遍面临商场线下客流下滑的挑战,部分有外卖提升逻辑的品牌表现相对有韧性。客单价方面,环比普遍已经企稳,部分品牌受定位调整影响。


不同公司在同店经营优化及快速扩张的平衡间做出了不同的选择(但也有所处成长阶段的差异)。部分餐饮公司仍处于快速扩张期,拓店速度可观。部分餐饮公司开店趋于谨慎,专注门店提升、精益化管理。
我们认为,在经营环境仍存在不确定性的情况下,短期放缓开店步伐、聚焦存量门店优化,有望更快摆脱负经营杠杆影响,也能够避免品牌资产进一步贬值,需持续关注同店改善节奏;而经营相对稳健的品牌保持扩张则能够进一步打开成长空间,但也需关注经营质量下滑风险。另外,部分品牌积极寻找第二曲线品牌成长机会,建议持续关注副牌成长。
八、美妆:创新与分化,渠道价值重塑
(一)化妆品:2025复苏之年,分化与机遇之际
复苏趋势延续,化妆品YTD增速达4.60%。2025年化妆品消费延续回暖趋势,行业大盘表现稳健。根据国家统计局数据,2025年1-10月化妆品零售额累计达3813亿元,同比增长4.6%,同期社零累计同比增速为4.3%,跑赢社零整体。全年维度来看,化妆品修复势能呈现加速,其中10月化妆品同比增速达9.6%,同期社零增速为2.9%。

战线拉长 规则简化,美妆双十一表现优秀。今年下半年以来美妆行业需求有所改善,双十一大促周期相较去年再次延长。天猫、京东、抖音等主流平台全面取消“跨店满减叠加多品类券”等玩法,简化优惠规则,主打价格力优势。参考星图数据,2025年双十一购物节期间(2025年10月7日-11月1日)综合电商销售额达16191亿元,同比增长12.3%,个护美妆销售占比8.2%,对应销售额约1328亿元,较去年同期得952亿元同比增长39.5%,其中美容护肤销售总额达991亿元。
货架电商vs内容电商,品牌打法再迎洗牌。双十一大促期间电商平台流量竞争升级为多维较量,美妆品牌的营销策略在货架与内容间进行重构。根据易观双11观察报告,今年双十一第一周期主要平台美妆成交额占比中,淘天达46.2%、抖音26%、拼多多达23.3%。
“外资归来”加码中高端竞争,看好国货品牌沉淀与平销增利。天猫平台通过PLUS会员体系为品牌沉淀大量高价值用户,大促期间的优惠政策向高价值品牌倾斜。参考青眼情报数据,2025年双十一期间价格带在千元以上的奢品美妆销售同比增长23.7%(上一周期仅11.4%),环比增长531.6%,而100元以内的大众美妆同比增长仅11.5%,显著慢于去年同期的28.8%。

抖音赛道:聚焦A3人群转化,内容与生态为流量关键。抖音平台以短视频和直播为内容生态,对于品牌响应能力、反馈能力、精细运营与高效投流具备更高要求。品牌投流核心竞争A3人群的转化与收割,其流量公式参考“单价*转化率*(1-退货率)”。“货找人”的渠道逻辑在抖音平台进一步放大,国货的性价比优势与内容能力强势突围。

重归线下,高端百货与购物中心重塑品牌印记。在线上电商平台流量竞争加剧与商业地产环境回暖的背景下,线下渠道重新焕发增长机遇。高端购物中心与百货商店的铺位以极致视觉体验占领消费者心智,增强品牌触达与沉淀。
渠道玩法升级,看好线上代运营商的变革机会。线上渠道变革与抖音流量掌控开启电商代运营公司的成长窗口,多年营运沉淀与经验复刻推动自有品牌孵化。
研发与产品是国货品牌竞争的底层能力,而渠道表现是商业化变现能力的直接检验,从渠道角度我们重点推荐三条投资主线:
主线一:货架式渠道的刊登与品牌积淀
线上流量竞争加剧使天猫与线下渠道等货架式平台重归品牌阵地,稳定的控价能力与体验触达成为渠道亮点。中高端美妆仍将以天猫为主要阵地进行品牌沉淀,重新审视收入增长与利润兑现的平衡。
主线二:内容式渠道的生成与持续变现
抖音平台的流量规则利好品类龙头跑出规模效益,全生态的流量端口与多维导入更适合具备强内容生成与收割能力的品牌进行持续变现。
主线三:趋势反转与修复标的
部分品牌对于前期高速发展遗留下的痛点已有初步调整成效,组织框架、产品结构、渠道效率等维度产生明显变化,并已在今年获得终端验证。
(二)医美:洗牌与创新,机构重新定义价值链
医美批证进度加速,新供给丰富竞争格局。近年以来国家药监局对于III类医疗器械产品批证进度有所加快,玻尿酸、胶原蛋白、再生材料、羟基磷灰石等原料领域已有多款新品上市。上游创新药&仿制药企横向切入医美赛道,在研发与拿证领域相继获得重大突破。医美产品竞争趋势由早年的供给短缺逐步演变为多品类、多品牌、多产品的新格局。以再生材料为例,至2025年12月,我国已获批10张童颜针PLLA材料III类证,与4张少女针PCL材料III类证。行业竞争格局由3-4家产品垄断迅速转变为百花齐放的充分竞争市场。
上游价格战加剧,产业价值链重新定义。上游供给丰富与中高端医美消费承压的趋势加剧行业间的价格战。机构转而使用光子嫩肤、水光针等轻医美产品进行低价引流获客,多家大型连锁服务价格跌至百元,高端玻尿酸与少女针等产品较官方指导价也有明显降幅。以新氧青春诊所为例,官方指导价为18800元单支的艾维岚童颜针在其诊所仅售5999元,并在替换供应链新品后将奇迹童颜3.0版本直降至999元/支。在医美产业链B2B2C的环节中,上游批证供给放开使传统医美耗材价值链进行再分配,由牌照垄断带来的厂商溢价逐步向下游渠道与机构转移。
产品溢价转向渠道溢价,toB能力迈向toC能力。医美作为渗透率仍在提升的新兴产业,其消费决策在近年也在发生转变。在早年合规产品短缺的医美时代,产品研发与溢价能力强,对于厂商C端营运能力的要求较弱。而当前我国合规玻尿酸产品III类证已近百张,肉毒合规产品6个、童颜针产品10 ,未来跟随申报进度与研发兑现,获批产品有望进一步丰富。单一产品的研发溢价逐步稀释,下游渠道与医生环节对于终端消费决策的溢价在提升,医美行业的竞争要素或将逐步由单一的牌照竞争,转向ToD、ToC、ToB的多维度营运比较。
上游的toC能力:打造产品组合与求美方案,提升非标组合竞争力。批证加速落地的背景下,上游器械厂商将逐步告别单一、粗放的产品驱动型增长。消费者的求美导向也有大牌单品驱动转向一站式的美学方案。需求倒逼厂商转向多维度的产品组合—做“加法”:玻尿酸、胶原蛋白、再生材料、PDRN,做“减法”:肉毒素、溶脂针、体重管理,做“组合”:光电设备、家庭美容、化妆品。厂商将由单一的B端卖货思维转向C端多维的卖信任、卖方案、卖品牌思维,以组合策略与矩阵能力深度绑定机构粘性与医生使用惯性,并直接加强用户触达与心智建设。
下游的toC能力:开启标准化与连锁化之路,提升美业流量管理能力。下游合规化监管加强与精细化运营提升加速机构格局洗牌与出清。参考前瞻产业研究院数据,2024H1我国合规专科医美机构总数达1.99万家(不含公立机构及民营综合),而市场j集中度高度分散,大体量机构营收规模市场份额占比仅10%。终端机构作为服务密集型行业,近年在产品、服务、人员、价格体系等方面的同质化程度加强。服务型竞争逐步转化为流量式竞争,高端可选消费承压的背景下,传统的医美升单逻辑产生断裂,行业痛点转向高效获客与高复购留存,标准化与连锁化之路将成为机构的新主题。
未来我们看好两大类美业机构模型:
(1)全生态协同:零售的流量漏斗 行业优质资产整合。美业机构构建生美-医美-亚健康服务管理的流量漏斗,以业态协同减低引流成本并提高转化效率。(2)大众医美:互联网资产变现,打通全产业链条。美业机构转型自互联网流量平台,先天具备优质客群积淀与心智认可。
九、黄金珠宝:终端销售稳健复苏,关注品牌升级进程
(一)复盘:金价延续高位上涨,但终端消费有所复苏
2024年年初黄金珠宝板块整体销售良好,但自3月起金价单边上行,屡次突破历史前高。据上金所数据,2024年3-4月沪金价格(AU9999,下同)由483元上涨至约546元/克,涨幅达13%,至2024年末继续上涨至615元/克,期间涨幅约12.6%。金价短期快速拉升对金饰消费者购买意愿产生较强抑制,观望情绪较为浓厚,加盟商的补货意愿也相对薄弱。从终端消费情况来看,根据中国黄金协会,2024年我国黄金消费量985.31吨,同比下降9.58%,其中,黄金首饰同比下滑24.69%至532.02吨,金条及金币凭借较强的投资属性同比增长24.54%至373.13吨。
2025年以来,金价延续高位上涨,但终端消费有所复苏,板块表现自6月起持续跑赢大盘。根据上金所数据,截止至2025年11月末,沪金价格达948元/克,较年初上涨近52%,且于10月中旬创下1002元/克的历史新高。对比去年,我们认为在追涨心理、情绪消费及婚嫁刚需的共同驱动下,消费者对于高金价的适应程度明显提升,对应金饰消费需求持续释放,带动板块内上市公司业绩及股价自25Q1以来逐季改善。

1.从社零数据来看,2025年1-10月社会消费品零售总额达41.2万亿元,同比增长4.3%;其中金银珠宝类零售额达3131亿元,同比增长14%。从单月社零增速来看,随着消费者逐渐适应高金价,2025年以来金银珠宝社零增速始终高于整体社零增速,1-3月同比增长10.6%,4月、5月增幅扩大至双位数,6月、7月增速虽有回落,但8月后重新步入加速通道,10月单月同比增速达37.6%,而同期社零增速仅2.9%。
2. 从中国黄金协会统计数据来看,2025年前三季度,受金价持续上涨影响,全国黄金累计消费量682.73吨,同比降低7.95%。其中,黄金首饰270.04吨,同比下降32.5%;金条及金币352.12吨,同比增长24.55%。在地缘冲突频繁与经济不确定性加剧下,黄金避险保值功能进一步凸显,带动金币金条等投资类产品需求高增。

4. 从主要珠宝公司前三季度经营表现来看,龙头公司业绩逐步回暖。2025年以来,终端消费稳步复苏,加盟商补货意愿同步提升,叠加品牌商加速优质产品供给、出清冗余门店,头部公司业绩触底回升。但由于产品结构、品牌定位、渠道打法等差异,上市公司表现有所分化。
(二)未来关注点:黄金高端化进程开启,产品结构向轻量级转移
1.金价持续高位,轻量化、一口价IP联名金饰值得关注
自2025年以来,受地缘政治冲突、关税摩擦、美联储降息预期等多重因素扰动,国际金价持续走高。在高金价背景下,虽然金饰需求量整体偏弱,但消费金额仍维持在高位。根据上金所数据,25H1金饰总消费额达1370亿元,同比基本持平,与13H1的历史峰值1630亿元差距有限。在金价快速攀升与居民购买力受限的双重影响下,消费者更倾向于轻量化、小克重的硬足金产品,需求推动终端零售商加速产品结构调整。根据世界黄金协会,轻克重足金饰品对零售额的贡献持续提升:截至25H1,10克以内黄金产品占金饰销量的45%,较23年的37%提升8pp;而20克以上产品的销量占比由23年的33%下滑至26%,下降7pp,金饰消费明显向轻量化方向迁移。

代际迁移 悦己心理共振,“DIY”、“IP联名”引领金饰消费新时尚。根据国家统计局数据,2010-2024年我国结婚登记人数从1241万对下降至611万对,累计跌幅达51%,婚嫁需求的结构性收缩显著压制传统婚嫁金饰需求,推动消费场景逐渐从“婚嫁刚需”向“悦己自戴”迁移。年轻群体在这一趋势中发挥关键作用,贡献超过1/3的零售额并逐步成长为金饰消费主力军。从消费习惯来看,该客群预算有限但高度重视个性表达,更偏好具备可玩性、情绪价值与轻量化特征的串珠手链,“DIY”饰品及IP联名产品因此快速走红。根据弗若斯特沙利文,2024年黄金串珠市场规模达220亿元,预计至2029年将以7.2%的CAGR扩容至311亿元。不断裂变的需求正在催生全新细分赛道,也倒逼品牌商在工艺、设计与审美表达上持续创新,进一步强化产品与年轻客群间的情绪链接。

品牌商加速布局IP联名,一口价硬足金成为业绩增长核心动力。在金价持续走高的背景下,消费者既希望产品造型更大气,又希望整体重量更轻、预算更可控;硬足金凭借更高硬度、更轻克重、更优延展性与耐磨性,已成为品牌打造差异化产品的主力材质。近年黄金珠宝品牌普遍加码与二次元、影视作品等IP的联名合作,将黄金珠宝从传统的价值存储品延伸为情绪消费品,通过强化情感连接提升品牌溢价,带动定价硬足金饰品成为主要增长来源。

2.头部企业加速品牌升级,高端黄金赛道竞争持续加剧
黄金首饰作为高端可选消费品,既能够满足消费者日常装饰与穿搭等基础功能需求,也承担身份象征、自我表达与情绪价值等更高层次的消费动机,具备天然的消费升级属性。然而在较长时期内,行业受限于技术壁垒,品牌商普遍依赖规模化铺货实现增长,产品同质化严重,毛利率亦长期偏低。随着工艺持续迭代,各品牌陆续加码高端产品线,借助古法工艺强化文化表达与设计深度。2024年以来,行业高端化进程显著提速。品牌方不再满足于高端产品线布局,纷纷通过孵化子品牌等方式加速向高端渠道渗透,推动行业进入新一轮的高端化竞争周期。
从上市公司角度来看,传统金饰品牌陆续推动品牌升级。
从非上市公司角度来看,多家金饰品牌锚定高端赛道。
3. 渠道网络持续优化,品牌出海打造第二成长曲线
我国黄金珠宝行业在过去几年蓬勃发展,龙头公司通过渠道下沉、开放加盟不断提升市占率,整体市场容量趋于饱和。2024年,随着金价短期高位上涨,终端观望情绪浓厚,黄金珠宝板块整体承压。除门店基数较小的品牌仍实现逆势扩店外,大型品牌普遍收缩渠道,行业进入净关店出清期。2025年以来,随着消费者对高金价的适应度提升,终端需求逐步修复,头部品牌虽仍处于闭店周期,但环比净关店数量已明显收窄。与此同时,东南亚等海外市场处于消费升级阶段,竞争压力相对温和,国内黄金珠宝品牌加速布局出海,谋求第二增长曲线。建议重点关注各品牌渠道策略调整、存量门店表现及海外扩张进展。
4. 官方政策持续收紧,黄金行业标准化、规范化程度提升
2025年以来,国家针对黄金行业的监管持续趋严,意图引导行业向更加规范、合规方向发展:
(1)2025年3月,深圳水贝市场颁布新规,要求所有商户在交易环节必须开具发票,并重点排查“零申报、零纳税、低价倾销”等不合规行为。该举措旨在压缩灰色交易空间、提升行业税基透明度。
(2)2025年8月,央行发布《贵金属和宝石从业机构反洗钱和反恐怖融资管理办法》,要求经营主体对单笔或单日购买黄金珠宝金额超过10万元的消费者进行身份登记与信息报送。该举措旨在进一步强化现金大额交易监测,降低贵金属行业潜在的洗钱与非法资金流动风险,提高行业透明度与合规水平。
(3)2025年11月,财政部与税务总局发布《关于黄金有关税收政策的公告》,核心围绕上金所、上期所场内交易按照“是否实物流转”及“投资/非投资用途”实施差异化税负:未出库交易继续全额免征增值税,出库则按用途分别计税。①投资金方面:会员单位从交易所购金时仍然可获得专票进行抵扣,但面向客户二次销售时仅能开具普通发票,意味着购买方无法再获得进项税抵扣,从而弱化常规金店销售金币金条的吸引力,推动投资金回流银行渠道和会员单位直营渠道;②黄金首饰方面:无论会员单位/客户均会收到金交所开具的“非投资性”普通发票,其可抵扣进项从过去的13%降至6%,使首饰加工环节的有效税负相应增加,直接抬升出厂成本,并沿产业链将成本转嫁至终端消费者。
我们认为,本次税改有助于行业经营进一步规范化、精细化,低合规、灰色空间较大的参与者将被逐步挤出。未来,高品牌调性、工艺精湛且具备高溢价能力的轻奢与奢侈金饰品牌,有望凭借更强的定价权对冲税负上行,实现盈利韧性,推动行业由过去的渠道驱动模式向品牌、产品、服务等综合能力加速演进。

总体而言,尽管2025年金价持续上涨,但随着消费者逐渐适应高金价,黄金珠宝行业整体呈现出较为明显的复苏迹象,值得持续关注。我们认为,2026年黄金珠宝板块的主要关注点包括:①产品推新动能延续。高金价约束下,消费者购物重心逐渐由大克重转向小克重产品,叠加代际迁移与悦己消费趋势,轻量化、情绪价值导向的IP联名产品占比有望进一步提升;②高端化赛道竞争加速。未来在龙头品牌升级与新势力品牌涌现的双重推力下,高端金饰赛道竞争格局或趋向白热化;③渠道网络提质为核心经营主线。龙头企业持续推进门店优化,将单店生产力与运营效率提升作为经营重点。建议后续重点跟踪门店净增数量、同店销售表现等经营指标;④海外业务成为新增量来源。2025年以来,各大品牌加速全球化布局,凭借差异化设计与供应链能力在海外市场(尤其东南亚)逐步复制成功经验,有望形成第二增长曲线,建议持续关注各品牌海外门店扩张节奏及业绩表现;⑤政策趋严下行业集中度有望提升。随着税制改革政策落地,行业经营逐步从粗放式向规范化、精细化、透明化演进。中小不规范主体或将进一步出清,产品力与品牌力更强的龙头企业有望显著受益于集中度提升。
十、零售:商超调改步入交卷期
(一)社零增速温和回升,品质升级与线上常态化特征显现
2025年社零增速在促消费政策延续与消费场景恢复的驱动下温和回升,呈现结构性复苏,品质与升级类商品消费表现突出。据国家统计局数据,2025年1-10月我国社零总额41.22万亿元,同比增速4.3%。分品类看,粮油食品等基础消费品保持稳健增长;金银珠宝、化妆品等可选消费品增速自Q2以来稳步回升,成为重要亮点。家电及3C品类受国补推动25年前三季度增速亮眼,但随着基数效应显现以及国补逐步退坡,相关增速自Q4起出现回落,我们认为国补持续性将成为26年家电3C品类增长关键因素。

2025年1-10月电商渗透率稳中有降,实物商品网上零售额保持平稳增长,线上消费逐步进入常态化发展阶段。复盘历年线上社零增速,2019-2024年全国实物商品网上零售额累计增速分别为19.5%、14.8%、12.0%、6.2%、8.4%、6.5%。25M1-10全国实物商品网上零售额10.3万亿元,同比增长6.3%,可见线上零售增速基本稳健,同时2025M10电商累计渗透率为25.2%,同比略有下降。

(二)线下零售:从模式调改迈向价值兑现,盈利释放成为关键考卷
1. 永辉超市
公司自2024年下半年起以学习“胖东来模式”启动全面调改,并于2025年10月将实践升级,正式确立“国民超市、品质永辉”的新定位。这一变革始终围绕“人、货、场、供应链”进行系统性重构,包括大幅汰换SKU、推出自有品牌、提升员工薪酬与服务能力,并优化门店环境与动线设计。
根据公司第三季度报告,截至2025年9月30日,公司已成功调改开业222家门店,覆盖全国主要经济区域。根据永辉2025年新品发布会披露数据,在品质增长的带动下,永辉超市调改店客流平均增长80%,60%以上进入稳定期的调改门店盈利水平超越过去5年最高值。


2. 步步高
公司于2024年在“胖东来模式”帮扶下启动对超市门店的系统性重塑,并已完成破产重整,引入产业投资人,聚焦“人、货、场、供应链”进行系统性重塑。核心调改举措包括大幅汰换SKU、与胖东来合作打造中央厨房、推出自有品牌“BL”、提升员工薪资福利及全面升级门店环境等。
截至2025年上半年,公司共经营超市门店23家,并已完成其中多家门店的调改。店均日销售额提升近7倍,客流与客单价翻倍增长,库存效率(周转天数缩短至18天)与员工劳效显著改善。2025年前三季度公司整体营收同比增长26.5%至31.9亿元。



3. 汇嘉时代
汇嘉时代是新疆首家借鉴胖东来模式开展超市调改的企业。本次调改采取完全自主路径——公司在主动向胖东来及行业专家学习后,基于其“尊重、相信、认可、鼓励、帮助”的管理哲学与商品选品逻辑,由内部团队独立完成全部改造工作。与步步高、永辉等接受胖东来派驻团队并承担费用的“帮扶”模式不同,汇嘉时代未引入任何外部管理力量,而是通过自有团队推进薪酬体系重构、卖场环境升级、商品结构优化及服务标准本地化落地。

4. 重庆百货
重庆百货在2025年持续推进超市业态的系统性调改,聚焦于“商品力、新场景、高效率”,以“生鲜 折扣”超级市集、品质超市和精致生活馆三大店型为切入点,对存量门店实施结构性优化。截至2025年第三季度末,公司于当年累计完成超市门店调改30家。调改后,门店客流显著回升,POS销售额与净毛利均实现双位数增长,经营效率及盈利质量显著提升。
具体到店型策略上,2025年的调改重心向品质超市倾斜。此类门店采用EDFP策略,在确保高品质商品供应的同时强化价格竞争力,自营占比接近90%,供应链结构发生显著变化,试点门店坪效达到约2500元/平方米。与此同时,公司持续深化“生鲜 折扣”超级市集模式,通过优化经营面积、精简SKU、提高生鲜直采比例和发展自营烘焙业务等方式,大幅提升老社区门店的运营效率。例如,首家采用“店 仓”创新模式的辅仁路店,调改后销售额同比增长达50%。

5. 新华百货
2025年下半年,新华百货正式启动超市业态深度调改,以宁夏吴忠万达店为首个试点,推动零售模式从传统的“货架 收费”向以消费者为中心的现代服务转型。据宁夏商务厅官网报道,吴忠万达店于9月19日开业,前两日客流量突破5万人次,销售额超300万元。

本轮调改以商品结构优化和运营效率提升为核心,逐步减少对非销售性收入的依赖,更加聚焦商品毛利与服务价值。公司一方面对部分优质门店实施高标准升级,另一方面将有效经验向其他门店推广。在供应链端,公司引入高品质自有品牌及特色商品,强化生鲜与重点品类供给;同时依托使用的多点数字化系统,在库存管理、自动补货、智能收银及经营数据分析等方面持续赋能,为“胖改”门店的高效运营提供技术支撑。
十一、跨境电商:外去风险,内去库存,板块困境反转
(一)26年进入美国中期选举周期,关税有望保持稳定水平
中美关税已释放明确缓和信号,从加征高峰进入系统性下调 豁免延长的阶段,不确定性下降。自2018年以来,美国政府对来自中国的进口商品征收一系列关税,2025年3月起,进一步加征芬太尼关税和对等关税等,使得美国对华关税上升至164%的峰值。经过5月中旬日内瓦会谈后,将平均关税降至49%。10月30日吉隆坡经贸磋商,中美达成立即取消10%"芬太尼关税"并将24%"对等关税"暂停期延长一年的共识,使得关税再降。
2026年美国中期选举定于11月8日,而关税豁免期截止日设为11月10日,巧妙避开投票敏感周期。而对华高关税政策将增加美国家庭平均支出,提高失业率并降低生产总值增长率,对美国的经济和民生产生严重影响。因此,基于政治造势、经济约束、豁免延期等因素,预计中美贸易不确定性将持续下降,为跨境电商行业提供稳定的政策预期。

(二)库存去化进入收尾阶段,补库周期信号明确
25年跨境卖家库存水平下降趋势明显,存货周转率同比提升,库存周转天数下降。
(三)美国电商需求稳定,黑五消费季GMV创新高
1.海运价格呈现下降趋势
2025年以来,全球海运市场逐步回归平稳,CCFI综合指数及美东、美西等跨境电商核心航线价格延续2024年末的震荡回落趋势,各航线价格波动幅度显著收窄,同比增速也维持在相对低位区间。当前海运价格的平稳回落,恰好为以美线为核心市场、海运发货占比高的跨境电商企业降低了物流成本压力,能够更高效地匹配消费旺季的订单备货与交付需求,短期内将对这类企业的盈利端形成直接的正面支撑。

我国跨境电商出口总值增长强劲。跨境电商作为贸易新业态,极大便利了国内外消费者。据海关总署初步测算数据,今年前三季度,我国跨境电商进出口约2.06万亿元,增长6.4%,其中出口表现尤为突出,增长6.6%至约1.63万亿元,整体延续稳健增长态势,成为拉动外贸稳增长的重要引擎。从市场结构来看,主要出口目的国为美国(28.4%)、英国(8.3%)、德国(5.5%);从商品结构来看,跨境电商出口消费品占97.8%,主要为服饰鞋包及珠宝配饰、数码产品及配件、家用办公电器及配件、家居家纺及厨卫用具等。
2025年黑色星期五创下美国在线销售额1118亿美元的记录。根据Adobe Analytics的数据,2025年11月28日的黑色星期五成为本季最大的购物日,美国线上销售额达到118亿美元。这一创纪录的一天带来的势头为整个假日季定下了基调,推动了11月及以后强劲的消费模式。11月1日至11月28日期间,消费者在线消费高达1114亿美元,同比增长7.1%。Adobe预计整个假日季将超过2534亿美元,使2025年成为首个25万亿美元的假日季。

风险提示
(一)宏观经济波动
若经济复苏节奏不及预期,消费需求低迷,将对行业内各公司的经营情况产生不利影响。
(二)市场竞争加剧
若行业内出现价格战等恶性竞争情况,将对整体发展产生不利影响。
(三)新品牌、新产品、新业态开拓不及预期
消费市场潮流趋势变化快,若不能及时抓住消费者需求、持续开发新品,将影响销售情况和公司业绩。
(四)品牌形象风险
品牌形象是消费品牌的核心要素之一,若品牌因不当的销售手段或营销活动等卷入负面舆论风波,将使得品牌形象受损,业务发展将受到阻碍。
(五)门店扩张及管理优化不及预期
门店扩张是部分公司收入增长的重要驱动因素,而管理优化则可提升公司门店运行效率,从而带动整体利润率提升,若门店扩张及管理优化不及预期,将对公司收入及利润造成负面影响。


VIP复盘网