
2025年12月18日,海南自贸港全岛封关正式启动。海南自贸港封关是指将海南岛全岛建成一个海关监管特殊区域,实施以“‘一线’放开、‘二线’管住、岛内自由”为基本特征的自由化便利化政策制度。
一、海南自贸港改革力度分析
(一)落地政策对比
海南封关政策是中国新一轮改革开放的关键试验,其制度设计深度、政策覆盖广度不仅超出上海浦东与深圳的早期改革,更在核心定位、政策逻辑上区别于中国香港特别行政区的成熟自由港模式,形成独特的“全域性制度突破”特征。通过四地核心政策差异对比可见,浦东、深圳以“特定领域深耕 阶段性扩容”为改革路径,中国香港以“长期自由港规则延续”为核心,而海南则实现了“全域覆盖 制度集成 内外联动”的全方位升级。

1. 制度突破的独特性
海南构建的“零关税、低税率、简税制”政策体系,通过扩大税收优惠范围和优化金融监管模式,大幅降低企业运营成本。与上海自贸区和深圳示范区重点行业15%的企业所得税优惠相比,海南进一步扩大税收优惠适用产业范围和地域范围,直接降低企业运营成本。
在跨境资金流动领域,海南实施“一线放开、二线管住”的金融监管模式,允许符合条件的企业开展跨境证券投资、跨境资产管理等业务。2020年10月27日,海南省地方金融监督管理局、海南省市场监督管理局、中国人民银行海口中心支行、中国证券监督管理委员会海南监管局联合印发了《海南省关于开展合格境外有限合伙人(QFLP)境内股权投资暂行办法》,使海南成为QFLP试点地区。2023年3月1日,海南省地方金融监督管理局会同外汇局海南分局、省市场监管局印发了《海南省关于开展合格境外有限合伙人(QFLP)余额管理制试点办法》,探索QFLP余额管理制,进一步便利外资投资海南自贸港。2024年4月,《海南自由贸易港多功能自由贸易账户业务管理办法》发布,明确了业务范围、资金划转规则以及业务监管要求等内容,要求海南自由贸易港多功能自由贸易账户遵循“一线放开、二线按照跨境管理、同名账户跨二线有限渗透”的总体原则。2025年1月23日,国家外汇管理局海南省分局印发《跨国公司本外币一体化资金池业务试点管理规定》的通知,综合了现有人民币资金池和外汇资金池的政策优势,在适度提高准入门槛的同时,给予跨国公司本外币资金运营更多的自由便利,释放更大的政策红利。2025年8月《海南自由贸易港跨境资产管理试点业务实施细则》生效,明确试点覆盖理财产品、私募资管产品、公募基金及保险资管产品等多类金融工具,允许符合要求的境外机构及个人投资者通过自贸账户体系参与投资。
2. 错位竞争的差异化优势
相较于上海浦东的金融开放,海南自贸港更强调“服务实体经济”的金融创新。海南构建了以跨境贸易和投融资自由化便利化为导向的金融政策体系,依托多功能自由贸易账户(EF账户)、跨境资金集中运营中心(CTC)等机制,推动信息传输、软件和信息技术服务等领域快速发展。海南率先开展本外币合一银行账户体系试点,缩短企业开户时间,提高企业资金流转效率。
与深圳的科创扶持政策相比,海南在产业定位上避开与深圳的科创竞争,转而聚焦“旅游 消费”领域,通过制度性开放和强化免税优势加速国际旅游消费中心建设。旅游业依托制度型开放加速迈向国际化,新颁布的《海南自由贸易港旅游条例》设立“旅游开放与国际化”专章,放宽外资旅行社经营限制、支持设立中方控股的外商投资文艺表演团体、优化境外患者诊疗流程,并创新实施全国最优免签政策(覆盖85国人员),2024年海南接待中外游客9720万人次,入境游客同比倍增。同时,离岛免税额度为每人每年10万元,叠加跨境消费信贷试点等政策,海南力求打造具有全球影响力的免税购物目的地。海南还深化“旅游 ”产业融合,推动邮轮游艇旅游创新发展,以满足个性化、沉浸式体验需求,进一步激活国际旅游消费中心功能。
(二)重点改革量化分析
1. 零关税商品覆盖
“零关税”是国际自由贸易港的重要特征,也是海南自贸港封关运作的突出政策,有利于降低企业进口原材料、通关时间等成本,促进贸易更加自由便利。全岛封关前,海南自由贸易港先后出台实施了原辅料、交通工具及游艇、自用生产设备等3项进口“零关税”政策,坚持高水平开放,持续扩大自贸港政策效应。其中,海口海关12月1日发布数据,海南自由贸易港原辅料“零关税”政策落地实施五年来,政策享惠面持续扩大,红利加速释放,截至目前该关共办理“零关税”原辅料进口货值119亿元,减免税款超16亿元。截至今年9月,交通工具及游艇“零关税”政策项下进口货值98.34亿元,减免税款25.85亿元,享惠企业388家,享惠范围覆盖全岛。封关后,“零关税”税目将从当前的1900个增至6600个,覆盖商品比例从约21%提升至74%,比封关前提高了近53个百分点,税目将大幅扩展至民生消费、工业原材料等领域。


2. 加工增值政策扩容
加工增值政策从最初的粮油、肉类加工,扩展到医药、咖啡、珠宝等高附加值产业,推动“保税 制造”融合模式。截至2025年10月,海南自由贸易港加工增值货物内销免关税政策获批试点企业共129家,加工增值内销货值约110.96亿元,免征关税约8.6亿元。覆盖行业从最初海关特殊监管区内的粮油、肉类等产业,扩大到如今区外的医药、咖啡、珠宝等加工领域。预计封关运行后,政策有望扩大产业范围,优化增值计算方式,进一步降低企业合规成本。

二、“零关税”政策行业影响及扩容前景
(一)“零关税”政策覆盖范围调整
海南“零关税”商品覆盖74%税目大类,未纳入的26%征税品类主要包括部分奢侈品及高档消费品、资源性产品、受管制商品等类别,主要基于产业保护、国家安全等多重考量。根据《中华人民共和国进出口税则(2025)》和《海南自贸港进口征税商品清单》,我们可以对海南自贸港进口商品中大约74%的“零关税”商品税目大类和剩余26%的征税品类大类进行归纳。由于具体税目数量庞大且详细分类复杂,归纳主要是基于税则中的大类进行的概括性分析。74%的“零关税”商品税目大类主要包括活动物、动植物产品、食品及饮料、矿产品原材料、化工产品、塑料及橡胶制品、皮革及毛皮制品、纺织原料及纺织制品、金属及其制品、机电产品、交通工具及其零部件、光学、照相及电影用品、杂项制品等。剩余26%的征税品类暂未纳入“零关税”税目主要基于保护国内产业、防止资源浪费和环境污染、国家安全、贸易平衡和外交政策的考虑,大类主要包括特定消费品(如烟草制品、酒精饮料等)、奢侈品及高档消费品(如高档手表、珠宝首饰、名牌箱包等)、资源性产品(如部分矿产资源、能源产品等)、受管制商品(如武器弹药、麻醉品、有毒化学品等)、特定工业品(如部分高科技产品、关键零部件等)。
(二)“零关税”政策的行业影响
“零关税”政策按行业进口依赖度和成本敏感度划分受益层级,对高端装备制造、生物医药等行业的成本压降作用最为显著。海南自贸港的零关税政策将显著降低进口成本,提升国内企业的竞争力。“零关税”负面清单政策正式实施后,基于关税减免对进口成本的直接削减,以及产业链传导效应对下游行业的间接影响,受益行业可按直接受益程度和成本压降幅度分为三个级别。第一级受益行业具有关税高敏感性,“零关税”政策对企业成本压降显著。行业特征表现为高度依赖进口原材料、零部件或设备,关税占生产成本比例高于5%,政策直接覆盖税目占比超80%,且替代性较低。典型行业包括高端装备制造、生物医药与医疗器械、新能源汽车产业链等。第二级受益行业进口依赖度中等,关税占成本比例3%-5%,或通过产业链传导受益,政策覆盖税目占比50%-80%,存在部分替代品,典型行业包括化工新材料、精密电子元器件、海洋工程装备等。第三级行业进口依赖度低,关税占成本比例<3%,政策间接利好为主,政策覆盖税目占比<50%,或存在大量免税替代品,典型行业包括传统消费品制造、建筑建材等。
企业受政策影响的成本压降幅度可以综合考虑关税调整的直接成本压降、产业链传导系数影响的间接成本压降以及政策叠加效应。以生物医药制造企业为例,因享受15%企业所得税减免以及“零关税”政策利好带来的投入成本下降,综合成本有望达到15%-20%。然而,具体成本压降幅度和受益公司需根据实际情况进行判断。企业和个人如未能依法合规享受政策,可能面临一定的法律风险,因此,企业应深入理解“零关税”“加工增值免关税”等优惠政策的适用条件(如企业资格、货物清单、用途限制),确保自身经营活动符合政策要求。
(三)“零关税”政策的扩容前景
综合来看,“零关税”扩容不仅是税目数量的增加,更是通过主体拓展、制度松绑、区域协同“三维升级”,推动政策红利向实体经济深度渗透。随着封关后政策落地,预计将加速形成“原料—加工—消费”链条闭环,为高端制造、生物医药、免税消费等产业注入新动能。
海南自贸港“零关税”政策的扩容前景呈现出系统性深化与覆盖面大幅拓宽的显著趋势。“零关税”商品清单扩容至约6600个税目不仅限于商品数量,更通过负面清单管理模式简化管理流程,使企业更灵活地利用政策红利。“零关税”政策扩容后叠加加工增值等政策调整,将进一步放大降本增效作用。不仅如此,政策适用主体也同步扩展,封关后,“零关税”享惠主体从原有的注册企业,延伸至海南自贸港内的事业单位及符合条件的科技类、教育类民办非企业单位,显著拓宽政策辐射范围。扩容政策与区域战略的协同性正不断增强。海南正推动“零关税”与RCEP协定等国际规则集成,利用其地处东盟与中国市场枢纽的区位优势,强化区域产业链互补合作。例如,医药产业通过博鳌乐城“特许审批 零关税”双红利,加速引入国际先进药械,未来扩容将覆盖更多高附加值产品。此外,“零关税”货物岛内自由存放无期限等便利措施,将进一步降低企业仓储与物流成本,提升贸易自由度。从发展趋势来看,海南将持续对标国际一流自贸港的先进标准,“零关税”商品清单的扩容进程不会就此止步。
三、产业迁移潜力分析
“税收成本差 跨境效率差”是企业向海南迁移的核心驱动,叠加国家战略背书,海南将成为高端产业迁移的重要目的地。海南企业所得税降至15%、高端人才个税封顶15%,对比内地显著降低综合税负。跨境便利方面,海南自贸港依托“一线放开、二线管住、岛内自由”的政策框架,重塑区域经济格局并释放多层次产业机遇。“一线放开”使进口手续压缩70%以上,而“岛内自由”允许资金、货物无摩擦流动,提升供应链响应速度。封关后,“零关税”商品税目比例从21%跃升至74%,叠加加工增值免关税、多功能自由贸易账户等政策,将显著降低企业跨境贸易与运营成本,成为吸引产业迁移的核心动力。此外,国家战略背书增强长期信心,政策稳定性同样吸引龙头企业战略性布局。10月17日,2025中国产业转移发展对接活动(海南)在海口举办,当日共促成110个项目集中签约,为海南自贸港建设注入强劲产业动能。
(一)政策红利下迁移潜力行业分析
1. 高端制造与加工贸易:成本重构下的产能转移
加工制造业在海南原有产业基础薄弱,但封关政策破解了加工制造业供应链成本痛点,进口依赖型高端制造企业凭借零关税和加工增值免税政策获得显著竞争优势。除原材料“零关税”外,加工增值超30%的货物出岛可免关税,使进口依赖型高端制造企业获得显著成本优势。例如高端装备制造领域,2025年10月17日产业转移对接活动中已落地海洋装备、清洁能源装备等一批重点项目,其中船舶游艇维修企业因保税维修政策(进口零件免税、出境维修免保证金)加速聚集。生物医药产业则受益于“乐城政策 自贸港”双叠加,吸引创新药企设立研发及生产基地。2023年进博会上,进博会博鳌乐城与30余家国内外知名药械企业洽谈签约,海南乐城真实世界研究院与辉瑞中国签订战略合作协议。依托乐城先行先试政策带来的契机,封关运作后,优质的生物医药企业有更大动力推送创新产品在海南落地,例如2025年6月,罗氏诊断全自动质谱解决方案正式获得海南省药品监督管理局批准,作为临床急需医疗器械,落地上海交通大学医学院附属瑞金海南医院(海南博鳌研究型医院)。目前,在琼投资国家和地区达176个,与41个自贸区(港)建立伙伴关系。
2. 航空物流与临空经济:跨境便利化的核心枢纽
封关后海南机场作为跨境人流物流核心节点,其“航空枢纽 临空经济”模式将释放巨大潜力。政策赋予航空器维修免保证金、零件保税等优惠,吸引国际航司布局维修基地。作为临空经济和航空枢纽,海南机场在跨境运输中扮演重要角色,增长潜力突出,公司通过优化航线拓展与服务升级策略,实现了航空与临空经济收益的双赢,未来增长可期。依托物流优势,冷链物流、跨境电商等临空产业同步兴起。龙头企业如顺丰、京东正筹建区域分拨中心以及海南供应链总部,利用“二线管住”模式高效衔接内地市场。商业航天领域,文昌航天城依托“自贸港 航天基地”双重定位,吸引卫星制造、发射服务企业。中国产业转移发展对接活动(海南)中,文昌依托产业和政策优势,围绕航天领域签约9个项目,总投资额16亿元,助力构建“火箭链-卫星链-数据链”协同的商业航天产业生态。
3. 数字经济与未来产业:政策赋能的增量空间
海南将数字经济列为封关后重点发展领域,聚焦区块链、跨境数据流动等创新场景。封关后数据跨境传输安全管理试点扩大,为云服务、国际数据中心(IDC)企业创造机遇。2025年3月12日,海南华铁与智宇科技有限公司正式签署战略合作协议,向智宇科技交付首批DeepSeek大模型一体机。而智宇科技正是海南华铁实控人海南控股旗下高新技术企业和专精特新企业。在此次合作中,双方将依托海南省政策、区位等独特优势,共同拓展以海南省为中心的政务等领域DeepSeek大模型一体机推广,推动DeepSeek大模型一体机在政务、医疗、制造、城市等各领域的落地应用;全力扩展智算、组网设备运维及区域智算中心运营等合作,共同推进海南省智算产业链的发展。这种同体系内的资源整合与业务协同,为海南数字经济发展提供了可复制的企业合作范本,也为封关后产业政策的高效落地筑牢了市场基础。
(二)迁移浪潮的阶段演进与规模预测
海南自贸港产业迁移浪潮的演进与规模预测需置于封关运作的时间轴与全球产业链重构的双重背景下审视。当前至2025年底封关前的培育期,政策试点与基础设施优化已为大规模迁移奠定基础。加工增值免关税政策历经四年优化,覆盖行业从粮油、玉石拓展至医药、珠宝、石化等,通过“合并统计产业链增值”机制降低30%增值门槛,推动企业利用进口原料完成深加工,截至今年10月,海南省获批加工增值免关税试点企业共129家,加工增值内销货值约110.96亿元,免征关税约8.6亿元,验证“政策红利—产能迁移—营收跃升”路径的可行性。此阶段虽以单点突破为主,但政策框架的成熟加速了企业决策节奏,为封关初期的爆发蓄势。
2025年12月全岛封关运作启动后,“一线放开、二线管住、岛内自由”的监管框架落地,将触发资源导向型与制度依赖型行业的首轮迁移高峰。资源导向型产业如航空维修、保税加工依托零关税原材料和加工增值内销政策,在儋州洋浦等航运枢纽形成集群;制度依赖型产业则受益于数据跨境流动与金融开放,2023年底,邓白氏顺利通过国家网信办的数据出境安全评估,成为海南省首家通过此项评估的企业。至今,已有超15万家中国企业通过邓白氏编码服务,实现与全球买家的无缝对接;离岛免税升级为“全球免税购物中心”吸引奢侈品牌区域总部入驻,2020年9月25日,瑞士著名国际奢侈品零售商奇士霍夫集团以“云签约”方式正式进入亚太市场,并将中国区总部落地海南,成为境外首家将中国区总部落户海南自贸港的国际奢侈品零售集团。2023年4月13日,在第三届中国消费品博览会期间,美妆界巨头雅诗兰黛集团与海南国际经济发展局、海口综合保税区管委会签署合作协议,宣布成立雅诗兰黛旅游零售服务(海南)有限公司作为中国区旅游零售总部主体,将雅诗兰黛旅游零售亚太物流中心及中国区总部落地海南。
中长期来看(2028-2030年后),产业迁移将从政策驱动转向集群创新驱动,高附加值制造与科技产业占比显著提升。这一转型依赖两大核心条件:一是产业链深度整合,高端装备与新材料产业在海口高新区、澄迈数字基地等载体集聚,例如海口整合50亿元投资构建“汽车制造—消费—物流”全链,澄迈则聚焦数字经济推动开放枢纽升级;二是离岸功能拓展,民营企业依托海南建立跨境资金池和研发中心,全国工商联报告显示海南已成民企国际化关键节点。
迁移浪潮的深层影响在于重构亚太价值链分工体系。海南通过“加工增值内销”与“免税中转贸易”双通道重塑区域供应链,更通过制度型开放成为国际规则接轨试验场,ESG注册、供应链评价等标准可能倒逼国内企业升级合规能力。这种重构本质是将海南从“政策洼地”升级为“功能高地”,推动我国在亚太价值链中从“世界工厂”转向“创新中枢”。然而需要警惕同质化竞争分流制造企业的风险,政策落地效能也可能因监管协同不足而衰减。建议通过建立“海南自产”认证体系强化本地价值链不可替代性,并将绿色科技纳入新型加工增值试点以扩大压力测试范围。
四、自由贸易账户差异对比
2023年8月,中国人民银行海南省分行公布了《海南自由贸易港多功能自由贸易(电子围网)账户业务管理办法(征求意见稿)》,并使用全新术语“EF账户”,EF即电子围网Electronic Fence。同日,人行广东省分行也公布了适用于横琴粤澳深度合作区的EF账户管理办法。2024年4月,《海南自由贸易港多功能自由贸易账户业务管理办法》发布,海南自由贸易港多功能自由贸易账户自2024年5月6日正式上线。在封关运作的背景下,EF账户体系的建立是金融开放的基础设施升级,也是实现“一线放开、二线管住”制度设计的核心支撑。
(一)EF账户与传统FT账户的差异
FT账户即自由贸易账户,是2014年最先在上海自贸区推出的账户体系。2015年4月,中国人民银行上海总部宣布启动自由贸易账户外币服务功能,实现账户本外币一体化;2018年9月,自由贸易账户复制推广至海南自贸区;2019年11月,进一步复制推广至天津、广东自贸区。目前全国已有上海、广东、天津、福建等21个自贸区。是一个本外币一体化、账户内可自由兑换的银行账户体系。它独立于传统账户体系,实行分账核算,是人民银行探索资本项目可兑换、扩大金融开放和防范金融风险的一项重要制度安排。其账户体系设计灵活,涵盖多种类型,包括区内个人自由贸易账户(FTI)、区内境外个人自由贸易账户(FTF)、区内机构自由贸易账户(FTE)、境外机构自由贸易账户(FTN)和同业机构自由贸易账户(FTU),各类账户均不得办理现金业务。
EF账户是FT账户的升级版,于2024年4月在横琴粤澳深度合作区和海南自由贸易港推出,目前仅限这两个区域的银行开立。该账户在FT账户基础上,为符合条件的经营主体提供更全面的跨境金融服务,包括资金结算、汇兑、投融资等。EF账户的种类根据适用主体不同而划分,个人层面为境外个人多功能自由贸易账户(EFF),主要面向在合作区学习、就业、生活的非居民个人,目前原则上限于港澳个人、境外高端人才和紧缺人才;机构层面包括港(区)内机构多功能自由贸易账户(EFE)、境外机构多功能自由贸易账户(EFN)和同业机构多功能自由贸易账户(EFU),各类机构账户对注册年限、合规记录等有相应要求。
相比于传统FT账户,EF账户在开户方面受到注册地点、注册资本、注册时间等方面的限制,两个账户不能同时拥有,若主体已开立FT账户且满足EF账户开立条件,需注销原FT账户,转而开立EF账户。

同时,EF账户在资本项下业务中的优势更加突出。EFE账户与境外账户开展证券投资以外的业务,不受投注差外债、全口径跨境融资、境外放款等额度和审批限制,无需前置登记、备案或开立专户,极大简化了业务流程,流程耗时从T n缩短至T 0。EF账户支持本外币一体化结算,企业可灵活选择离岸或在岸汇率结售汇,降低汇兑损失。综上,EF账户围绕自贸港和合作区的区域产业特色,可以为区内产业供应链上下游的资金流动提供了优惠政策和便利措施,更贴合区域经济发展需求。目前,海南自贸港EF账户资金划转应用较多的业务场景主要有跨境贸易结算、即期远期结售汇、流动资金贷款、境外放款、境外投资、外商投资等业务场景。
2025年11月28日,中国人民银行上海总部正式发布《上海自由贸易试验区自由贸易账户功能升级实施办法(试行)》,自12月5日起施行,意味着FT账户体系将全面升级,与EF账户之间的差异性有所消减。《实施办法》明确,升级账户可在“一线”与境外账户、离岸账户以及境外机构在境内开立的相关账户之间实现直接资金划转。试点企业开展证券投资以外的资本项下业务,不受投注差外债、全口径跨境融资、境外放款相关额度和审批限制,无须到外汇管理部门办理前置业务登记、备案或开立专户等。开展本外币一体化运营,跨境资金调拨可从原来的T 3缩短至T 0。这意味着新政策实行后,FT升级账户与EF账户的差异有所减小。
(二)海南EF账户与境外自贸港金融账户的区别
海南自贸港EF账户与中国香港、迪拜自贸港金融账户的核心差异,主要体现在跨境投融资功能的设计逻辑、资金流动效率的政策框架,以及与关税政策的协同性上。EF账户基于“电子围网”构建分账核算体系,采用“跨一线自由划转、跨二线视同跨境管理”的监管模式,资金在EF账户与境外账户(包括OSA、NRA账户)间可依法自由划转,支持本外币一体化结算和离岸汇率适用,截至2025年9月末,全省EF账户累计开立超600个,业务量突破2000亿元人民币,覆盖76个国家和地区。相较之下,中国香港作为完全开放的金融中心,其账户体系无“一线/二线”概念,在资金跨境流动自由的自由度上优于EF账户,但监管力度相对较弱,也缺乏与关税政策的直接联动;迪拜自贸港虽允许资本自由兑换和流动,但账户功能更多聚焦贸易便利化,与资本市场深度结合的创新不足。
在跨境投融资功能上,EF账户为企业提供了独特的“境内关外”金融环境。企业可通过EF账户直接进行境外融资,无需前置外汇审批,且融资资金可用于自贸港内的实体投资或跨境结算,例如中国香港企业可以因“地域优势”主动选择在海南开立EF账户开展汇率风险管理。与之相比,中国香港账户在投资业务上支持更广泛的全球资本市场操作,尤其是可以参与股票、衍生品的自由交易,但海南EF账户通过与“双Q”(QFLP/QDLP)试点联动,正逐步拓宽跨境投资渠道,为金融机构提供参与国际证券投资的便利路径。迪拜账户虽允许外资自由设立及资本汇出,但对境内资本市场渗透较浅,投融资工具相对单一。资金划转效率方面,EF账户依托分账核算体系实现“高速流通”,尤其跨一线划转实时到账。中国香港账户凭借成熟的国际清算网络具备更高时效性,但EF账户在“跨二线”资金调拨上更具灵活性,视同跨境管理但流程简化,海南企业通过EF账户向境内同名账户转账无需额外申报。迪拜账户虽无汇兑限制,但清算基础设施依赖国际银行中转,效率受制于代理行层级。
与零关税政策的联动性构成EF账户的突出优势。EF账户通过“电子围网”隔离资金风险,直接服务于自贸港“零关税、低税率”的贸易自由化目标,企业利用EF账户结算免税进口货物款项时,可同步完成外汇衍生品对冲,实现关税与金融政策的无缝衔接。而中国香港、迪拜本身为自由港,关税政策普惠所有账户,没有专门设计金融账户联动机制,缺乏针对性的政策叠加效应。
五、封关运作的消费拉动分析
(一)海南免签政策细节
目前,海南59国人员入境免签政策与全国适用的双边全面互免签证政策、单方面免签政策叠加,有86个国家持普通护照人员可免签入境海南。依次适用双边全面互免签证政策、单方面免签政策和海南59国人员入境免签政策。
1. 双边互免签证和单边免签(共75国)
截至目前,我国已与29个国家签署双边互免签证协定,向46个国家单方面开放免签入境。来自于这75个国家的持普通护照人员,可从我国包括海南在内的全部对外开放口岸免签入境。
双边互免共29国,分别为:阿尔巴尼亚、阿联酋、阿塞拜疆、安提瓜和巴布达、巴巴多斯、巴哈马、白俄罗斯、波黑、多米尼克、厄瓜多尔、斐济、格林纳达、格鲁吉亚、哈萨克斯坦、卡塔尔、马尔代夫、马来西亚、毛里求斯、塞尔维亚、塞舌尔、圣马力诺、苏里南、所罗门群岛、萨摩亚、泰国、汤加、新加坡、亚美尼亚,乌兹别克斯坦。免签入境事由和在华停留时间从其两国间《互免持普通护照人员签证的协定》规定。
单边免签共46国,分别为:安道尔、澳大利亚、奥地利、比利时、文莱、保加利亚、克罗地亚、塞浦路斯、丹麦、爱沙尼亚、芬兰、法国、德国、希腊、匈牙利、冰岛、列支敦士登、爱尔兰、意大利、日本、韩国、拉脱维亚、卢森堡、马耳他、摩纳哥、黑山、荷兰、新西兰、北马其顿、挪威、波兰、葡萄牙、罗马尼亚、斯洛伐克、斯洛文尼亚、西班牙、瑞士,巴西、阿根廷、智利、秘鲁、乌拉圭、沙特、阿曼、科威特、巴林。免签入境事包括来华经商、旅游观光、探亲访友、交流访问、过境。在华停留时间一般为不超过30天。当前,海南与泰国、新加坡、阿联酋、澳大利亚、新西兰、日本、韩国、马来西亚、沙特和哈萨克斯坦开通了直飞航线,以上10国人员可从本国直飞免签入境海南。
2. 仅适用于海南59国免签(共11国)
2024年2月9日起,59国人员可从海南省所有对外开放口岸入境(海口美兰国际机场、三亚凤凰国际机场、琼海博鳌国际机场、洋浦港、海口港、清澜港、八所港、三亚港),因旅游、商贸、访问、探亲、医疗、会展、体育竞技等事由,免签入境海南,停留不超过30天。在海南免签59国中,有11个国家不在双边互免签证和单方面免签范围内,仅适用于海南免签,分别为:加拿大、捷克、印度尼西亚、立陶宛、墨西哥、菲律宾、俄罗斯、瑞典、美国、英国和乌克兰。其中,海南与俄罗斯、英国和印度尼西亚开通了直飞航线,以上三国人员可从本国直飞免签入境海南:其余8国人员,可从中国香港、中国澳门、新加坡和曼谷等与海南直航的非中国大陆城市转机免签入境海南。
(二)境外游客增量及消费拉动
2024年海南入境游数据飘红。来自同程旅行的《2024海南旅游市场分析报告》显示,2024年前三季度,同程旅行平台海南进出港国际航班预订热度同比增长超200%,其中,入境海口、三亚的旅客主要来自中国香港、中国澳门、越南、新加坡、马来西亚、印度尼西亚、俄罗斯、日本、韩国、柬埔寨等地。

在海南自贸港建设持续推进的背景下,入境旅游市场呈现结构性变化。首先,免税消费体系成为拉动境外消费的核心引擎。三亚免税市场已形成“平台优惠 品牌加码 政府补贴”的三重刺激机制,免税新政实施首月,全市4家免税店销售额达16.3亿元,同比增长24.3%,创下今年以来单月增速新高,并拉动全年累计增速提升1.9个百分点。进店人数、购物人数、客单价分别增长9.8%、7.0%和15%。文旅活动对免税消费的带动效应显著,年终文旅活动密集登场,ELLE风尚大典、明星演唱会、国际体育赛事等吸引大量游客,为免税消费持续引流。在政策与市场的双重驱动下,三亚作为国际旅游消费中心核心区的集聚效应日益凸显,也为海南自贸港全岛封关运作预热蓄力、营造了浓厚的氛围。其次,政策创新为旅游消费注入新动能。《海南自由贸易港旅游条例》于12月1日正式施行,通过立法形式明确放宽外资准入、推动业态融合等举措。条例专设“旅游开放与国际化”章节,提出逐步取消外商投资旅游业在准入资格、投资占比等方面的限制。在消费业态方面,鼓励开发夜间旅游产品,允许重点旅游区内设置通宵营业场所,推动旅游产品体系向高品质、多样化升级。12月18日启动的全岛封关运作将为旅游业开辟更广阔的发展空间,有助于将政策红利转化为稳定的制度优势。
从消费结构来看,境外游客在海南的消费已从传统观光购物向多元化体验转变。文旅体融合项目如环三亚公路自行车赛、VAC跨年电音节等活动的陆续登场,正在塑造更具吸引力的国际旅游消费场景。这种转变与海南省旅游和文化广电体育厅提出的“旅游 文化 体育 康养”深度融合发展方向相契合,拉动海南消费。
六、海南落户政策与人口迁移
房地产市场作为国民经济的重要组成部分,一直是社会各界关注的焦点。特别是海南作为中国重要的旅游目的地和国际自由贸易港,房地产市场的调控显得尤为重要。2025年8月15日,海南发布《关于进一步优化调整有关调控政策的通知》,涉及存量资产盘活、财税金融支持、取消普通住宅和非普通住宅标准、加大人才住房保障等多个维度。
在需求端,文件有两点突出变化:一是取消海南省普通住宅和非普通住宅标准,并明确取消该标准后,涉及的土地增值税、住房交易契税按国家相关政策和我省相关政策执行。这预计会对开发商拿地、购房者有一定影响,非普通住宅的交易成本和土地投资成本由此更清晰,将直接利好改善型住房需求群体。二是支持多孩家庭购房,申请商业贷款购买商品住房时,对家庭拥有的套数认定核减一套,银行业金融机构按核减后的套数认定标准执行住房信贷政策,有助于释放多孩家庭的合理购房需求。同时,为着力满足引进人才住房需求,海南明确引进人才已享受各市县推出的专项购房补贴政策,可继续申领引进人才购房补贴;对租赁保障性租赁住房的给予住房租赁补贴。
在供给端,新政提出,支持盘活存量房地产用地和用房。一是加大专项债、公积金增值收益等政策工具支持力度,对收购存量商品房用作保障性住房、公共租赁住房以及保障性租赁住房等方面提出支持政策,如收购存量商品房用作保障性租赁住房的,可适当放宽收购面积标准。二是进一步盘活存量商服用地和商办用房,支持商服用地转型用于发展鼓励类产业,依法依程序调整为安居房、租赁住房等用地。三是鼓励商品住房去化期高的市县,在城市更新实施中优先采用房票安置或“以购代建”方式安置。
截至目前,海南省全省不限购产权式酒店和酒店式公寓(商业性质),澄迈、东方、文昌、乐东、定安全面取消限购、限售政策,不限户口年龄学历和套数;海口市宣布凡落户海南省的人员,自落户之日起享受本地居民同等购房待遇;海南中部生态核心区的五指山、保亭等市县也出台了相应楼市优化调整政策,此前只限当地居民购买的商品住房,优化调整为“面向本省户籍居民家庭销售”。
海南落户分为普通落户和人才落户两类,分别为长期居住居民和各类人才提供低门槛、高效率的落户通道。随着海南自贸港建设的深入推进,越来越多人关注落户海南的政策。作为全国唯一的省级自贸港,海南近年来持续优化户籍政策,为各类人才和普通居民提供了多样化的落户通道。目前,海南落户包括普通落户和人才落户两类,普通落户政策为低门槛的长期居住通道,面向无学历或职称但长期在海南生活的省外居民,拥有居住证明(需在社区登记满6个月后换领)、满足社保要求并提供合法住所(租房或购房均可)证明,即可办理落户;人才落户是高附加值的快速通道政策,具体分为学历型人才、职称技能型人才和创新创业人才,除企业投资落户外,其他人才需与海南本地企业签订3年以上劳动合同。

相较于上海、深圳、中国香港等地,海南自贸港人才落户政策的核心优势在于其更低门槛、更强税收激励、更灵活的价值认定机制及跨境便利化。在学历要求上,海南仅需大专学历,而上海要求本科(部分放宽至大专)、深圳要求本科且设年龄限制,中国香港需通过“优才/专才计划”。更突出的是海南设立“市场价值替代学历”机制,允许年收入≥30万且纳税≥5万、60周岁以下的群体作为高收入人才落户,无需额外学历或技能证明。这是其他区域未覆盖的群体。税收方面海南自贸港提供全球竞争力个税优惠,所有中国籍高端人才实际税负封顶15%,且连续三年免征境外所得,而上海、深圳仅提供补贴且限特定人群。配套方面海南推行“零成本集体户”,无房产可以落社区公共户,并赋予外籍人才工作许可与居留“两证合一”审批、港澳专业人士备案执业等跨境便利。这些政策形成“低门槛准入 离岸特权 税负兜底”组合,显著区别于上海深圳的产业导向型限制或中国香港的精英筛选制。
自2022年以来,海南连续四年在省外大规模举办“四城同办”校招活动,推进《百万人才进海南行动计划(2018—2025年)》。该计划年底收官后,未来5年将实施“百万英才兴海南”计划,计划再为海南新增100万名人才,为自由贸易港建设提供强劲的人才支撑。
海南出台了一系列有关人才方面的政策,构建“1 N”人才政策体系:“1”即《海南自由贸易港全方位引进培养用好人才的若干政策措施》;“N”包括《海南省支持人才发展“授权松绑”清单(2024)》和《海南省省本级高层次人才周转编制池使用办法(试行)》。2025年5月30日《海南自由贸易港人才发展促进条例》发布,涵盖人才引进培养、人才使用评价激励、人才服务保障等多项措施。
针对外国来琼务工人员,海南省于2019年底出台了《外国人来海南工作许可管理服务暂行办法》,将在海南工作的外国人分为外国高端人才(A类)、外国专业人才(B类)和其他外国人员(C类)三类,实行分类服务和管理,外国高端人才(A类)是指本省经济社会发展急需的科学家、科技领军人才、国际企业家、专门特殊人才等“高精尖缺”外国人,年龄不受限制;外国专业人才(B类)是指属于本省经济社会事业发展急需,具有学士学位或具有专业资格证书的外国人才,年龄不受限制;其他外国人员(C类)是指根据国家政策规定,结合本省自贸区(港)建设所需,满足劳动力市场需求的各类技能实用型人员,年龄不超过65周岁。外籍人才来海南自由贸易港工作,应当按照有关规定办理取得工作许可和工作类居留许可证件。用人单位或委托专门机构在“外国人来华工作管理服务系统”注册账号,在线提交许可申请,经批准后在线打印《外国人工作许可通知》。外国人凭《外国人工作许可通知》及其他所需材料到中华人民共和国驻外使领馆申请Z字签证、F字签证或R字签证。凭有效签证入境后15日内,用人单位在线申领《外国人工作许可证》,并到所在地外国人工作管理部门领取证件。凭有效签证入境后30日内,外国人需到用人单位所在地公安机关出入境管理机构办理工作类居留证件。
不仅如此,海南民生保障水平持续提高。目前海南学前教育毛入园率等多项教育指标超过全国平均水平,基础教育引进国内外知名学校88所,培育优质学位17万个,人均预期寿命达80.5岁,“家门口上好学”“小病不进城、大病不出岛”正成为现实。封关政策对海南人口结构的影响主要体现在三个方面:人才流入加速、城镇化进程深化以及人口素质提升。政策红利释放推动产业升级,形成人才集聚效应,省发展改革委数据显示,2024年四大主导产业增加值合计5232.1亿元,占全省GDP的67%,较2020年提高13.9个百分点。2025年上半年占全省GDP比重进一步提高到68.6%,为高素质人才提供就业载体。航天航空、海洋经济等新兴产业崛起,叠加“零关税”政策延伸产业链条,进一步强化人才吸引力。城镇化进程因封关政策显著提速。基础设施与公共服务资源向海口、三亚等中心城市集中,2025年上半年数据显示,城镇人口占比同比提升2.3个百分点。农村人口向城镇迁移趋势明显,带动第三产业从业人员规模扩大,服务业占就业人口比重突破45%。人才引进政策持续优化人口素质结构。上海财经大学等智库机构深度参与自贸港建设,金融大模型、离岸金融等前沿领域合作增强高端人才储备。现代农业与海洋经济潜力释放,生物制造等科技前沿产业吸引专业人才流入,形成“产业升级—人才集聚—结构优化”的正向循环。

海南城镇化率在2020年至2024年间实现了2.81个百分点的提升,达到63.08%。同期城镇人口增长51.15万人达到661.08万人。根据2022年出台的《海南省“十四五”新型城镇化规划(公开版)》,到2025年,海南常住人口城镇化率达到65%,新增城镇就业75万人,引进高层次人才5万人,转移农村劳动力45万人。到2035年,城镇化率将达75%。基于海南封关政策及最新人口数据,结合落户放宽、免签扩容、产业红利等变量,可对2026–2030年人口增长规模进行多情景量化测算。

2024年末海南常住人口为1048.31万人,自然增长率3.06‰,乐观情况下,封关运作有关政策全面落地,产业快速集聚,人口增速趋向2023年峰值,落户人数年均增量达6-8万人;悲观情况下,外部经济下行、生活成本抑制人口迁移,落户人数年均增量2-3万人。



2024年海南旅游经济稳健发展,全省接待游客9720.78万人次,同比增长8%,创历史新高;游客总花费突破两千亿元大关,达到2040.14亿元,同比增长12.5%。2023年海南省接待国内外游客9000.62万人次,旅游总收入1813.09亿元,分别同比增长49.9%和71.9%,对比2019年分别增长8.3%和71.4%。说明海南旅游发展已恢复并超越疫情前水平。乐观情况下,免签国扩容、国际航班增密,来港消费人数显著增加,带动游客增速5年累计达35%-40%;悲观情况下,受国际地缘冲突或中国香港分流加剧等影响,游客增速5年累计达10%-12%。

风险提示:(1)特朗普政府关税政策出现超预期大幅调整,如推翻中美经贸联合声明形成的共识,推行更高幅度“对等关税”,或出台其他对华贸易限制性政策,进一步冲击中美贸易,抑制中国对美出口。(2)中国国际经贸关系大幅恶化,除美国外,其他国家跟风采取贸易限制措施,增加贸易壁垒,阻碍中国产品出口。(3)全球贸易保护主义持续抬头,部分国家以产业保护等为由,针对中国出口商品设置技术、环保等各类严苛标准,影响中国产品国际市场份额。(4)地缘政治冲突升级,影响全球供应链稳定,干扰中国出口产业链正常运转,削弱出口竞争力。
胡玉玮 SAC编号:S1440522090003
SFC 编号:BWP409
周之瀚 SAC编号:S1440524090001
一、海南封关的核心定位与政策背景
(一)封关的核心定义与战略意义
1、封关运作的官方界定
海南自贸港封关是指将海南岛全岛建成一个海关监管特殊区域,实施以“‘一线’放开、‘二线’管住、岛内自由”为基本特征的自由化便利化政策制度。“一线”放开,就是将海南自贸港与我国关境外其他国家和地区之间作为“一线”,实施一系列自由便利进出举措,显著提高通关便利化水平。除依法需要检验检疫或者实行许可证件管理的货物外,海关将对进口“零关税”货物、保税货物等按规定实施径予放行。“二线”管住是指海南自贸港与内地之间的关口实行精准管理。在“二线口岸”,海关设置监管通道与非监管通道:对“零关税”货物、享受加工增值政策的货物及放宽贸易管理措施的货物,通过监管通道实施“分批出岛、集中申报”模式,企业可先行办理出岛手续再集中补报,大幅提高通关效率;其他国内流通货物则经非监管通道通行,由海南省按现行国内流通规定管理,最大限度便利海南与内地贸易往来。岛内自由则强调在海南自贸港内部,资金、货物、人员等要素实现相对自由流通,形成高效便捷的境内开放环境。这一制度设计通过分级监管,既保障了对外开放的深度,又确保了与内地经济衔接的有序性。
海南自贸港是对接国际高标准经贸规则的制度型开放试验田,是国内国际双循环的战略连接点。2018年4月13日,习近平总书记在庆祝海南建省办经济特区30周年大会上首次提出,海南要着力打造全面深化改革开放试验区、国家生态文明试验区、国际旅游消费中心、国家重大战略服务保障区。2024年,在听取海南省委和省政府工作汇报时,总书记再次强调,要紧紧围绕建设“三区一中心”的战略定位,“努力把海南自由贸易港打造成为引领我国新时代对外开放的重要门户”。2025年11月6日,习近平总书记在海南省三亚市听取海南自由贸易港建设工作汇报后,要求海南省结合实际科学编制“十五五”规划,紧紧围绕建设“三区一中心”的战略定位,全面提高海南经济社会发展水平。海南自贸港“三区一中心”战略定位体现了党中央赋予海南在深化改革开放、生态文明建设、国际旅游消费和重大战略服务保障领域的国家使命。
海南自贸港“三区一中心”战略定位以“全面深化改革开放试验区”探索制度型开放,以“国家生态文明试验区”践行绿色发展,以“国际旅游消费中心”推动消费升级,以“国家重大战略服务保障区”强化南海资源开发与区域安全支撑,最终服务于国家构建新发展格局的战略目标。具体而言,全面深化改革开放试验区旨在大力弘扬敢闯敢试、敢为人先、埋头苦干的特区精神,在经济体制改革和社会治理创新等方面先行先试。国家生态文明试验区要求牢固树立和践行绿水青山就是金山银山的理念,坚定不移走生产发展、生活富裕、生态良好的文明发展道路,利用自然保护地以及森林、湿地等自然资源开发旅游项目,加强对自然资源和生物多样性的保护。国际旅游消费中心大力推进旅游消费领域对外开放,积极培育旅游消费新热点,下大气力提升服务质量和国际化水平,打造业态丰富、品牌集聚、环境舒适、特色鲜明的国际旅游消费胜地。国家重大战略服务保障区深度融入海洋强国、“一带一路”建设、军民融合发展等重大战略,全面加强支撑保障能力建设,切实履行好党中央赋予的重要使命,提升海南在国家战略格局中的地位和作用。
2025年7月23日,国新办举行新闻发布会介绍海南自由贸易港建设有关情况,宣布经党中央批准,定于2025年12月18日正式启动封关运作,这一日期与党的十一届三中全会重合,成为海南自贸港封关启动的核心标志。财政部、商务部、海关总署以及海南省等相关部门随后发布了一系列与封关运作相关的政策文件,封关政策制度体系得以逐步确立。

海关总署于2025年11月18日举行记者通报会,据有关负责人介绍,在总署指导下,海口海关就“零关税”货物及适用加工增值免关税政策的货物等实施全流程监管、“分批出岛、集中申报”便利化措施、口岸监管等细化制定了12项关级配套制度,均以海口海关公告对外发布,海南自由贸易港封关海关监管制度体系已建成。软硬件准备方面,2025年上半年,已组织国家验收组对10个“二线口岸”完成正式验收,9月15日,进一步支持海南省对10个“二线口岸”启动试运行。2024年3月,总署建设上线海关智慧监管平台,完成与海南国际贸易“单一窗口”、海关相关全国性监管系统以及港口(机场)作业系统等协同对接,实现平稳高效运行。海南国际旅行卫生保健中心、智慧监管业务技术用房、技术中心实验室建设、海口植物隔离检疫中心文昌和三亚苗圃升级改造等4个海关封关运行保障项目全部建设完工,已于2024年9月底全部投入使用。封关运作软硬件条件已经具备。同时,海南自贸港稳妥有序开展封关运作压力测试。按照“三不限”原则推进“一线放开、二线管住”压力测试,推动岛内129家企业获批加工增值业务试点资格,截至2025年9月,累计监管内销货值110.8亿元,减免关税8.6亿元。
海关总署会同有关部门、海南省一体谋划、一体部署、一体推进政策实施和风险防控。聚焦海南自由贸易港封关运作全要素风险,提炼23大类、89个海关监管场景风险,细化针对性防控风险措施221条,通过大数据、人工智能等新技术赋能,建立包含147个特征的风险特征库,研究构建93个大风险甄别模型,积极构建智能风控体系。坚决打击“套代购”走私等违法行为,今年5月以来,离岛免税高风险金额占比连续6个月控制在2%以下。
2、政策出台的底层逻辑
国内背景:破解区域发展不平衡、探索高水平对外开放新模式的需求。海南自贸港建设旨在通过制度集成创新破解中国区域发展梯度差难题,为高水平对外开放提供“压力测试区”。传统沿海开放模式面临要素流动壁垒、跨境数据流通受限、政策协同碎片化等瓶颈,而海南依托岛屿地理单元的天然封闭性与独立监管优势,率先构建“‘一线’放开、‘二线’管住、岛内自由”监管体系。通过加工增值超30%免关税政策吸引高端制造产能转移,联动QFLP跨境投资自由化打通资本要素通道,实现从传统“商品流动开放”向“规则、管理、标准等制度型开放”的质变跃升。这种全域集成改革为粤港澳大湾区、长三角等区域提供可复制的制度经验,尤其通过保税维修再制造、启运港退税等政策联动,推动国内产业梯度转移与全国统一大市场建设。
国际背景:全球产业链重构下,打造跨境贸易与投资便利化新高地的战略考量。面对全球供应链区域化重构与单边主义挑战,海南自贸港通过打造跨境贸易便利化枢纽强化中国在新一轮国际竞争中的战略支点作用。核心政策工具形成三重突破:其一,“零关税”清单覆盖航空器零部件、生物医药材料等关键生产资料,降低国际供应链成本;其二,本外币一体化账户实现离岸贸易结算自由化,配合原产地规则简化提升转口贸易效率;其三,全国最短外商投资准入负面清单率先在医疗、教育等领域破冰。这些举措直接对标CPTPP数字贸易规则、DEPA数据跨境流动标准等国际经贸新规则,吸引国际航运企业、离岸研发中心等高端要素聚集。尤其在东盟市场形成“双向资源池”,既承接新加坡等地的金融专业服务转移,又输出新能源汽车、种业技术等创新资源,构建关键技术攻关的开放协同网络,有效对冲“小院高墙”式技术封锁风险。
从自由贸易试验区到自由贸易港,是习近平总书记亲自谋划、亲自推动的新时代改革开放重大战略举措。自2018年4月习近平总书记郑重宣布“党中央决定支持海南全岛建设自由贸易试验区,支持海南逐步探索、稳步推进中国特色自由贸易港建设,分步骤、分阶段建立自由贸易港政策和制度体系。”,海南自贸港已经走过制度框架搭建和封关准备攻坚两个重要阶段。
在制度框架搭建阶段(2018-2020),海南自贸港围绕“制度创新”这一核心目标,以自由贸易试验区建设为基点,全面展开了制度体系的规划与建设,重点推进了“‘一线’放开、‘二线’管住”的特殊监管制度安排,旨在简化通关流程,提高贸易效率,同时确保国家安全和社会稳定。《中共中央 国务院关于支持海南全面深化改革开放的指导意见》(中央12号文件)、《海南自由贸易港建设总体方案》(中央8号文件)先后印发,《中华人民共和国海南自由贸易港法》颁布实施,成为海南深化改革开放的“制度基石”。

《海南自由贸易港建设总体方案》公布实施后,海南自贸港转入更为复杂的封关准备工作(2021-2025)。此阶段的核心任务目标是实现2025年底全岛封关运作,意味着在海南自贸港与境外市场之间建立起更加紧密的经济联系,进一步放宽外资准入,促进货物、资金、人员等生产要素的自由便捷流动。为此,海南全力推进基础设施建设,包括优化港口、机场、高速公路等物流网络,提升冷链物流、跨境电商等现代服务业水平,以确保封关后的高效运转。海南将封关运作作为“一号工程”,聚焦任务清单、项目清单、压力测试清单全力开展攻坚行动,通过这一系列紧张而细致的准备工作,海南正稳步向建成高水平中国特色自由贸易港的目标迈进,并确定于2025年12月18日启动封关运作。启动封关运作、建设海南自由贸易港海关监管特殊区域,是实现贸易自由便利的重要举措,也是海南自由贸易港建设的核心任务之一。全岛封关运作作为海南自由贸易港建设的标志性工程和关键起点,是进一步扩大开放的重要举措,具有里程碑意义。

二、海南封关核心政策体系解析
(一)核心监管政策:“一线 二线”监管框架
海南自贸港“一线 二线”监管框架通过境外货物进岛“径予放行”与出岛货物“分批申报、精准管控”的双轨机制,实现对外开放自由便利与内地衔接安全高效的动态平衡。
1、一线监管:货物、资金、人员跨境流动的“放开”规则
海南自贸港货物进出口建设高标准国际贸易“单一窗口”。封关运作在“一线”将主要实施货物进出境负面清单管理制度、货物进口零关税负面清单管理制度、货物进口零关税政策、关于“四类措施”的特殊关税措施、“零关税”交通工具及游艇的特殊管理措施等开放制度措施。在确保履行我国缔结或参加的国际条约所规定义务的前提下,制定海南自由贸易港禁止、限制进出口的货物、物品清单,清单外货物、物品自由进出,海关依法进行监管。按照口岸管理制度,一线进出口的货物应通过对外开放口岸进出,海关并对符合条件的进口货物径予放行。目前,海南自由贸易港已设立8个对外开放口岸,其中5个水路口岸、3个航空口岸,经评估能满足全岛封关运作“一线”进出需要。
为支撑高水平的贸易与投资活动,资金流动自由便利成为海南打造离岸金融与跨境资本新高地的关键。海南正分阶段、分步骤推进资本项目可兑换,并开展了跨境贸易投资高水平开放外汇管理改革试点,便利企业在跨境融资、资金池管理等方面享有更高自由度。多功能自由贸易账户体系(EF账户)是金融基础设施的核心,为企业在岸和离岸业务提供了高效便捷的跨境金融服务,有力支撑了新型离岸国际贸易、跨境电商等新业态的发展。政策层面,海南正积极支持国际能源、航运、产权、股权等交易场所的建设,如海南国际清算所的建设,旨在形成大宗商品定价权和吸引各类金融机构集聚,从而推动离岸金融、财富管理、跨境投融资和金融科技等产业的蓬勃发展。
海南在人员进出自由便利方面出台了极具吸引力的人才政策。入境方面,逐步扩大入境免签覆盖范围,2018年对来自59个国家的人员实施入境免签政策,2025年6月扩大至85个国家,同时持续优化流程,为国际商务、旅游和交流打开方便之门。对于外籍人才,海南省公安厅会同有关单位全面梳理外籍人员在琼工作、生活、学习、旅游遇到的卡点堵点问题,联合省营商环境建设厅等14家单位推出16项便利化举措,涵盖入境通关、停留居留、办事指南、通信服务、支付服务、医疗就医、法律服务、纳税申报、社保参保、职业资格、投资兴业等多个方面,吸引国际顶尖人才和专业技能人才。对在海南自贸港工作并符合条件的境内外高端人才和紧缺人才,提供个人所得税优惠政策,其个人所得税实际税负超过15%的部分予以免征。这一政策直接对标国际发达地区,形成了强大的人才集聚效应,已吸引数万名高层次人才落户,为研发设计、总部经济、专业服务、会议展览以及高端医疗和教育等知识密集型产业注入了核心智力资源。
2、二线监管:岛内与内地之间的“管住”标准
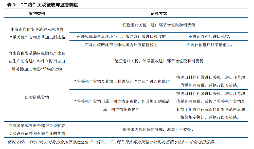
根据海南自贸港有关政策规定,在“二线”将主要实施口岸海关监管与申报制度、出岛货物运输物流信息管理制度、关税征收与监管制度以及加工增值免关税等制度措施。封关后货物由海南自由贸易港进入内地的,应经由“二线口岸”通行并接受相应管理,采取双轨制管理模式:一种针对“零关税”货物及其加工制成品、享受加工增值免关税政策的保税货物、自境外进入海南自由贸易港时放宽贸易管理措施的货物及其加工制成品,除特殊情形外,应从海关监管通道通行,并接受海关监管,在岛内环节已经验核的,不再重复验核。另一种则针对其他国内流通货物,经非海关监管通道通行,由海南省按现行国内流通规定管理。

3、监管创新:海南自贸港打造高水平开放的“样板间”
在塑造“环境高地”方面,海南重点推进营商环境改革。通过建立国际投资“单一窗口”,实现企业设立、税务登记等业务“一网通办”,审批时限压缩至最快2小时。创新实施“分批出岛、集中申报”通关模式,企业可先办理货物“二线”出岛手续,后续再集中办理报关申报手续,有效提高通关效率。此外,为进一步简化“二线”出岛申报手续,海关大幅压缩“二线”出岛申报项目,需企业申报的报关单项目,从105项压缩至42项。
“径予放行”模式覆盖关键生产资料进口。该政策适用于海南自贸港自境外进口的两类核心货物:一是列入“零关税”清单的交通工具、原辅料及生产设备,如航空器零部件、医疗检测仪器等;二是保税物流货物,如洋浦保税港区存储的保税油品、大宗商品等。除涉及检疫或许可证管理的货物外,企业凭提单即可提货,通关时效大幅压缩,显著降低集成电路、生物医药等产业供应链成本。“分批出岛、集中申报”聚焦加工增值货物监管。海南自贸港“零关税”货物及其加工制成品、享受加工增值免关税政策的保税货物、自境外进入海南自贸港时放宽贸易管理措施货物及其加工制成品经“二线口岸”进入中华人民共和国关境内其他地区时,企业可先分批办理货物实际出岛手续,再在规定期限内向海关集中办理报关手续的通关模式,显著减少申报频次。智慧监管平台构建全链条风险防控网络。该平台全面依托“智慧海关”建设成果,充分使用云计算、大数据、人工智能、移动应用等新技术手段有效提升海关监管的效率和精准度。同时,高效应用移动应用技术,依托“海易办”平台、海口海关12360微信公众号等互联网平台建设远程查验系统,企业可通过手机等移动终端对接联动远程查验系统,使用视频会议等方式按照海关查验作业指令完成远程查验,有效降低企业查验作业成本,提升海关查验作业效率。
(二)税收优惠政策:多维支撑体系
1、“零关税”政策
“零关税”是国际自由贸易港的重要特征,有利于降低企业进口原材料、通关时间等成本,促进贸易更加自由便利。全岛封关前,海南自由贸易港已出台实施了原辅料、交通工具及游艇、自用生产设备等3项进口“零关税”政策。


2025年11月7日,海口海关发布了《海口海关对海南自由贸易港进出“一线”、“二线”及在岛内流通货物税收征管办法》的公告,明确了全岛封关后的“零关税”商品范围及管理要求。与封关前相比,封关后的“零关税”政策主要有3个方面变化。一是显著提高的“零关税”商品覆盖面。全岛封关后,进口“零关税”商品将实行负面清单管理,“零关税”商品范围将由目前的1900个税目扩大至约6600个税目,约占全部商品税目的74%,比封关前提高了近53个百分点。二是明显扩大的享惠主体。目前,进口“零关税”政策仅允许在海南自由贸易港登记注册的独立法人企业、事业单位作为享惠主体,全岛封关后,享惠主体调整为在海南自由贸易港登记注册并具有独立法人资格的企业,海南自由贸易港内的事业单位,以及由科技部、教育部会同民政部核定或省级科技、教育主管部门会同省级民政部门核定的在海南自由贸易港登记的科技类、教育类民办非企业单位,将基本覆盖全岛有实际进口需求的各类企事业单位及民办非企业单位等。三是进一步放宽的政策限制条件。全岛封关后,进口“零关税”商品及其加工制成品不再局限于企业自用,可以在享惠主体间自由流通,免于补缴进口税收。
2、加工增值内销免关税
加工增值货物内销免关税政策是指对海南自由贸易港内鼓励类产业企业生产的含进口料件在海南自由贸易港加工增值达到或超过30%的货物,从海南自由贸易港进入内地免征进口关税,照章征收进口环节增值税和消费税。2021年7月9日海关总署关于印发《海关对洋浦保税港区加工增值货物内销税收征管暂行办法》的通知,率先在洋浦保税港区开展试点。4年多来,试点政策进行了多次优化调整,试点范围由仅2.3平方公里的洋浦保税港区扩大到了海南自由贸易港全域。2025年7月23日,海关总署制定并发布《中华人民共和国海关对海南自由贸易港加工增值免关税货物税收征管暂行办法》,在享惠门槛,货物范围、计算公式等方面作出新的调整。

3、企业与个人所得税优惠
在企业所得税方面,根据《海南自由贸易港建设总体方案》,封关后,对注册在海南自由贸易港并实质性运营的鼓励类产业企业,减按15%征收企业所得税,远低于内地25%的一般税率。对于一家符合条件的千万级应纳税所得额的高新技术制造企业,在海南注册运营可直接节省百万元税费,这一政策优惠极大降低了企业税负,增加了企业的利润留存,利于企业再投资、研发创新等,增强企业发展后劲。在个人所得税方面,在海南自贸港工作的高端人才和紧缺人才,其个人所得税实际税负超过15%的部分予以免征。这对企业吸引高端人才极为有利,企业能以相同的薪酬成本吸引到更优秀的人才,或者以更低的薪酬成本吸引到同等水平的人才,降低了企业的人力成本,提升了人才竞争力。同时,普通居民个人所得税按3%、10%、15%三档超额累进税率征收,这对于企业主及员工来说,整体个人所得税负担大幅减轻,提升了个人实际收入水平,间接提升了企业的吸引力。
2025年2月,《财政部 税务总局关于海南自由贸易港企业所得税优惠政策的通知》、《财政部 税务总局关于印发〈海南自由贸易港旅游业、现代服务业、高新技术产业企业所得税优惠目录〉的通知》以及《财政部 税务总局关于海南自由贸易港高端紧缺人才个人所得税政策的通知》先后将执行期限延长至2027年12月31日。这意味着企业所得税和个人所得税优惠将在封关运作后继续发挥作用,避免封关初期政策断层风险,助力海南自贸港招商引资吸才。
4、海南离岛旅客免税购物政策
为了支持海南自由贸易港建设,财政部、海关总署、税务总局联合印发公告,从2025年11月1日起,调整升级海南离岛旅客免税购物政策。一是扩大离岛免税商品范围,增加宠物用品、可随身携带的乐器、微型无人机、小家电等商品。优化后的离岛免税商品由45大类提高至47大类。二是允许服装服饰、鞋帽、陶瓷制品、丝巾、咖啡、茶等国内商品,进入离岛免税店销售,退(免)增值税、消费税。三是将离岛旅客免税购物年龄由年满16周岁调整为年满18周岁。四是允许离境旅客享受离岛免税政策,离岛且离境旅客购买离岛免税商品金额计入其每年10万元人民币免税购物额度,不限次数。离岛且离境旅客在规定的额度和数量范围内,在离岛免税店内或经批准的网上销售窗口购买免税品,免税店根据旅客离岛时间运送货物,旅客凭购物凭证仅能在机场、港口码头指定区域提货,并一次性随身携带离岛。五是对一个自然年度内有离岛记录的岛内居民,在本自然年度内可按“即购即提”提货方式有关要求,不限次数购买离岛免税商品。

(三)金融开放政策:跨境资金流动便利化
1、账户体系:EF账户(多功能自由贸易账户)的核心功能与运作机制
2024年4月3日,《海南自由贸易港多功能自由贸易账户业务管理办法》由人民银行海南省分行正式发布。明确了业务范围、资金划转规则以及业务监管要求等内容,要求海南自由贸易港多功能自由贸易账户遵循“一线放开、二线按照跨境管理、同名账户跨二线有限渗透”的总体原则。
建设海南自由贸易港多功能自由贸易账户是提升贸易投资自由化便利化的重大实践。一是“跨一线”可依法自由划转。海南自由贸易港多功能自由贸易账户与境外账户、OSA账户、NRA账户之间,以及多功能自由贸易账户之间“跨一线”资金可依法自由划转,凭收付款指令办理。除证券投资外,海南自由贸易港内注册机构使用多功能自由贸易账户与境外账户开展的资本项下业务不受投注差外债、全口径跨境融资、境外放款相关额度和审批限制。二是资金“跨二线”视同跨境管理。海南自由贸易港多功能自由贸易账户与境内居民非同名人民币银行结算账户之间的划转仅限于海关视同进出口管理的货物贸易相关资金结算,应使用人民币。三是同名划转在额度内实行有限“渗透”。海南自由贸易港内注册机构的多功能自由贸易账户与境内同名人民币银行结算账户之间按照“负面清单 额度管理”原则实行有限“渗透”。

2、资本项目开放
合格境外有限合伙人(QFLP)试点可以有效吸引想进入中国市场的外资基金,合格境内有限合伙人(QDLP)试点可以吸引有意投资国外的基金,跨境投资的双向渠道畅通,加大了海南跨境投资的便利,也不断吸引基金业态在海南集聚。
2020年10月27日,海南省地方金融监督管理局、海南省市场监督管理局、中国人民银行海口中心支行、中国证券监督管理委员会海南监管局联合印发了《海南省关于开展合格境外有限合伙人(QFLP)境内股权投资暂行办法》,使海南成为QFLP试点地区。相比于其他地区,海南QFLP制度取消了联席会议审核试点资格制度,采用“推荐函”形式予以代替,提高基金注册效率;对海南QFLP基金经营范围采取负面清单管理模式,拓宽了投资范围;在满足中国证券投资基金业协会基本要求的前提下,不另设要求,包括对企业注册资本或认缴出资数额、首次出资比例、出资期限均无设定限制,降低了基金注册门槛。2023年3月1日,海南省地方金融监督管理局会同外汇局海南分局、省市场监管局印发了《海南省关于开展合格境外有限合伙人(QFLP)余额管理制试点办法》,探索QFLP余额管理制,进一步便利外资投资海南自贸港。与针对单只基金申请规模相比的模式,海南的新政策给予了基金管理人总额度规模下自由调配的权利,允许在总额度范围内循环使用,而无须针对每只产品单独申请外汇规模。
推行QFLP试点,引导外资支持海南自由贸易港的建设,为实体经济发展、科技创新提供金融支撑动能,有利于企业拓宽融资渠道、降低融资成本,助力跨境资本的双向流动和金融市场的互联互通,为海南自由贸易港发展现代金融产业提供新动能。
2025年1月23日,国家外汇管理局海南省分局印发《跨国公司本外币一体化资金池业务试点管理规定》的通知,政策主要包括四个亮点:一是允许跨国公司境内成员企业间错币种借贷用于经常项目跨境支付业务,降低企业资金融资成本;二是简化备案流程及涉外收付款相关材料审核,提升企业跨境收支便利化水平;三是允许跨国公司根据宏观审慎原则自行决定外债和境外放款的归集比例,便利企业跨境资金运营管理;四是支持跨国公司主办企业通过国内资金主账户代境外成员企业办理其与境内成员企业或境外主体之间的集中收付,进一步提高资金使用效率。该资金池综合了现有人民币资金池和外汇资金池的政策优势,在适度提高准入门槛的同时,给予跨国公司本外币资金运营更多的自由便利,释放更大的政策红利。

海南自贸港跨境融资宏观审慎管理政策以“分阶段开放资本项目、构建风险可控的自由便利框架”为核心目标,通过统一宏观审慎管理体系逐步实现市场主体自主跨境融资,并依托多功能自由贸易账户(EF账户)、跨境资金集中运营中心(CTC)等创新机制提升资金流动效率。具体实践中,政策放宽金融机构真实性审核流程,允许合规银行凭支付指令为优质客户办理货物贸易和服务贸易结算,推动审核从事前转向事后核查,同时支持新型国际贸易跨境结算,强化客户分级管理以平衡便利性与风控需求。
3、后续政策规划
海南自贸港跨境资产管理试点正加速扩容开放,通过多元化产品供给与机制优化拓展资本项目高水平开放路径。2025年8月生效的《海南自由贸易港跨境资产管理试点业务实施细则》明确试点覆盖理财产品、私募资管产品、公募基金及保险资管产品等多类金融工具,允许符合要求的境外机构及个人投资者通过自贸账户体系参与投资。10月15日,海南证监局公布了首批参与海南自由贸易港跨境资产管理试点业务机构名单,共有2家证券公司、2家基金公司和2家银行销售机构入选,分别是金元证券、万和证券、汇百川基金、鹏安基金、兴业银行海口分行、浦发银行海口分行。首批名单公布,标志着6家机构已完成了业务和系统准备,海南自贸港跨境资管试点业务进入实质性操作阶段。后续推进方向聚焦动态调整试点规模上限、扩展试点机构范围至银行理财子公司及外资机构,并探索跨境资产转让、收益权互换等衍生业务模式,强化海南作为离岸人民币资产配置枢纽的功能。
海南自贸港跨境资金流动自由化改革的核心任务之一是优化跨境资金运营中心(CTC)认定标准与激励机制,以吸引跨国企业区域总部聚集。当前CTC政策依托EF账户体系,但认定门槛较高、适用主体有限。根据金融监管部门的规划,后续将重点简化CTC准入流程、扩大覆盖主体范围至民营企业和中小型跨国机构,并允许CTC主体开展更灵活的跨境资金归集、本外币一体化池运营及衍生品对冲操作。同时配套税收激励措施,如对CTC内部资金调拨产生的汇兑损益给予免税安排,强化与新加坡、香港等国际金融枢纽的竞争力。这一改革旨在2025年封关后形成“‘一线’放开、‘二线’管住”的跨境资金流动管理体系,为跨国公司财资中心落地提供制度保障。
(四)产业支持政策:重点领域导向
1、核心产业政策倾斜
海南自贸港聚焦旅游业、现代服务业、高新技术产业及热带特色高效农业四大核心主导产业,通过差异化政策赋能构建现代化产业体系。海南省委书记、省人大常委会主任冯飞在新闻发布会上表示,构建具有海南特色和优势的现代化产业体系,是实现高质量发展的最重要的工作。总体来看,封关运作之后,更有利于聚集全球要素、配置全球资源、促进产业发展。具体总结为“4532”,即推动旅游业、现代服务业、高新技术产业、热带特色高效农业四大主导产业补链延链、优化升级;坚持“向种图强”、“向海图强”、“向天图强”、“向绿图强”、“向数图强”,打造新质生产力重要实践地;做好离岛免税、医疗、教育“三篇消费文章”;建设人才荟萃之岛、技术创新之岛两个岛。
海南自贸港对旅游业的政策倾斜聚焦于市场开放与消费升级,通过制度性开放和强化免税优势加速国际旅游消费中心建设。旅游业依托制度型开放加速迈向国际化,新颁布的《海南自由贸易港旅游条例》成为关键引擎。该条例设立“旅游开放与国际化”专章,将国家赋予的政策红利转化为法规保障,例如放宽外资旅行社经营限制、支持设立中方控股的外商投资文艺表演团体、优化境外患者诊疗流程,并创新实施全国最优免签政策(覆盖85国人员),2024年海南接待中外游客9720万人次,入境游客同比倍增。同时,离岛免税额度为每人每年10万元,叠加跨境消费信贷试点等政策,打造具有全球影响力的免税购物目的地。推动邮轮游艇旅游创新发展,深化“旅游 ”产业融合,以满足个性化、沉浸式体验需求,进一步激活国际旅游消费中心功能。
现代服务业的政策支持以金融开放和数据流动为核心,构建高效跨境服务生态。海南构建了以跨境贸易和投融资自由化便利化为导向的金融政策体系,依托多功能自由贸易账户(EF账户)、跨境资金集中运营中心(CTC)等机制,推动信息传输、软件和信息技术服务等领域快速发展。政策率先推出数据出境负面清单,为跨境直播、游戏出海等新业态提供清晰的跨境数据流动规则,尤其在航运物流领域,通过优化国际船舶登记制度吸引航运要素聚集,助力现代服务业增加值实现增长,2025年前三季度达3515.9亿元,继续保持增长态势。服务业企业同样适用15%企业所得税优惠及境外直接投资所得免税政策,强化产业竞争力。
高新技术产业针对种业、深海、航天三大领域实施专项扶持,通过产业目录引导和税收杠杆驱动技术突破与产业化。政策将南繁种业、深海科技、商业航天纳入《海南自由贸易港鼓励类产业目录》,相关企业享受15%企业所得税优惠,且新增境外直接投资所得免征企业所得税。具体成效上,南繁种业及其关联企业达到2800余家,年产值突破180亿元。全国首个商业航天发射场建成并常态化发射,海洋生产总值4年平均名义增速13.9%,占2024年GDP比重达到34.1%。配套措施包括优化加工增值免关税政策中的海南自产货物认定标准,促进技术成果转化;数据跨境流动规则优先支持航天、种业研发合作。
海南热带特色高效农业依托“农业 自贸政策”深度绑定模式获得多维度政策支持。税收政策上,封关后进口“零关税”商品税目扩至约6600个,覆盖农业设备、农资等,享惠主体扩展至全岛各类有实际进口需求的单位,且“零关税”商品及加工品可在享惠主体间免补税流通。加工端,加工增值免关税政策既激励企业聚焦农产品深加工、通过技术与产品升级达标增值率,也重塑区域协同格局,推动形成“内地初加工 海南精加工”的分工体系。此外,《进口征税商品清单》中大量农产品和食品享受最惠国税率,可在海南本地加工后入市,助力扩大热带农业对外合作,吸引资本人才聚集,推动产业结构优化升级。种业领域,当前已出台专项法规,海关创新进境种苗快速通关、免于口岸检疫采样等政策,海南成为全国首个承接农作物种子和畜禽遗传资源入境审批权的省份,全力支撑南繁硅谷建设,通过制度红利降低生产成本、刺激产业升级与种业创新。
2、产业配套监管与支持措施
海南自贸港对保税加工业态的核心支持在于实施加工增值免关税政策与创新账册监管制度,显著降低企业合规成本并提升运营效率。政策规定鼓励类产业企业生产的含进口料件货物,在海南自贸港加工增值超过30%后经“二线”进入内地可免征进口关税。封关运作后将进一步放宽享惠门槛,即取消企业主营业务收入占比60%的限制,并扩大进口料件范围至“零关税”货物及各类保税货物。监管层面创新采用“一企一账”专用电子账册管理模式,依托智慧海关系统对区外保税加工货物实施全流程跟踪,简化备案与核销流程,同步优化“海南自产货物”认定标准以促进本地产业链整合。
转口贸易的监管框架以“一线放开、二线管住”为基础,通过灵活申报机制与零关税流通规则强化枢纽功能。货物经“一线”进出海南自贸港享受便捷通关,而转口至内地的货物则适用“分批出岛、集中申报”模式,允许企业将多批次货物先行出岛,再在30日内集中办理海关手续,大幅减少通关频次和物流滞留。岛内货物流转实施电子账册管理,零关税货物在享惠主体间可免税流转,但若转移至非享惠主体需补缴税款,确保监管闭环。同时,国际船舶登记制度优化及跨境结算便利化措施进一步降低转口贸易的合规与资金成本。
跨境电商及配套监管体系以“智慧化、一体化”为方向,集成通关、税收与数据流动规则以支撑新业态发展。跨境电商可适用加工增值免关税政策,进口料件加工后内销享受税收优惠,且通过海南自贸港“国际贸易单一窗口”实现报关、税务、支付一站式办理,压缩通关时间至小时级。对保税货物实施“智慧海关”全程追溯,对数据跨境流动采用负面清单管理,优先支持电商平台合规传输订单信息,并建立“宏观审慎 微观合规”风控体系动态监测资金流。封关后,“二线口岸”配备智能查验设备,实现货车平均过检时间缩短至15分钟,同步通过《口岸管理服务条例》明确各方权责,保障多业态高效协同。
三、政策影响与投资导向
(一)企业层面核心影响
海南自贸港封关运作政策的实施,对企业产生了深远而多维的影响。首先,在成本层面,封关政策通过“零关税”政策、加工增值内销免关税等措施,显著降低了企业的进口原材料和通关成本,尤其是对于依赖进口原材料的高端制造和生物医药企业而言,成本下降幅度尤为明显。同时,多功能自由贸易账户(EF账户)的设立,进一步便利了企业的跨境资金流动,降低了资金运作成本,提升了企业的国际竞争力。然而,政策红利并非无差别覆盖,企业在享受成本下降的同时,也面临着合规要求的提升。封关后,海南自贸港对企业的监管更加严格,尤其是在货物进出、资金流动、数据跨境等方面,企业需要建立更为完善的合规体系,以确保业务操作符合政策要求。此外,内外资企业在海南自贸港的竞争合作格局也发生了变化,政策红利吸引了大量外资企业入驻,本土企业需要在提升自身实力的同时,积极寻求与外资企业的合作机会,共同开拓市场。总体来看,海南自贸港封关政策为企业提供了前所未有的发展机遇,但同时也对企业提出了更高的合规要求和竞争力挑战。
(二)资本市场投资主线
海南自贸港封关政策的实施,为资本市场带来了新的投资主线。首先,政策直接受益领域成为资本追逐的热点。随着“零关税”政策、加工增值免关税等措施的落地,旅游业、现代服务业、高新技术产业等核心产业迎来了发展黄金期。旅游业依托免税购物政策和国际旅游消费中心建设,吸引了大量国内外游客,相关上市公司业绩持续增长,成为资本市场关注的焦点。现代服务业方面,金融开放和数据流动政策的推进,为跨境金融服务、信息技术服务等领域提供了广阔的发展空间,相关企业如普华永道、金杜律师事务所等专业服务机构的落地,进一步提升了海南现代服务业的国际竞争力。目前已有30余家全球知名专业服务机构落地,为4000余家区域总部企业提供高端服务。高新技术产业则依托种业、深海、航天、生物医药等领域的专项扶持政策,实现了技术突破和产业化。热带特色高效农业与先进制造业正在实现价值链跃升。南繁种业依托自贸港政策优势,建成占地5000亩的南繁科技城,隆平高科等2800余家关联科研机构和企业入驻,年示范推广新品种超200个。生物医药领域借助“零关税”进口研发设备政策,累计引进超过200种未在国内上市的创新药械。新材料与高端装备制造借力“零关税”进口设备政策,中国航发、中化橡胶等企业设立生产基地,海南矿业年产2万吨电池级氢氧化锂项目正式投产,填补了新能源材料领域空白。数字经济领域借力数据跨境流动试点,海南生态软件园已聚集字节跳动、金山云等数字企业超万家。
其次,产业升级红利成为资本市场投资的另一大主线。海南自贸港通过政策引导和支持,推动了传统产业转型升级和新兴产业培育。在热带特色高效农业领域,南繁种业、热带水果出口等产业借助政策优势实现了快速发展,依托全球动植物种质资源引进中转基地,海南正构建“育繁推一体化”种业体系。政策支持企业引进国际领先育种设备,推动热带果蔬品种改良,如燕窝果、榴莲蜜、网纹瓜等高附加值品种已实现规模化出口。海南橡胶可通过整合种植、加工、贸易全链条,利用自贸港加工增值免关税政策,将天然橡胶深加工产品销往东南亚市场,提升毛利率。在先进制造业领域,航空维修、新材料与高端装备制造等产业依托“零关税”进口设备政策,吸引了大量投资,产业规模持续扩大。得益于飞机零部件“零关税”政策,海口空港综合保税区已聚集霍尼韦尔、中国航材等企业,形成飞机保税维修产业集群,2025年相关产值增速将继续提高。全国首个国际碳排放权交易中心落户海南,推动光伏、海上风电项目加速落地。
最后,区域资产重估也为资本市场带来了新的投资机会。随着海南自贸港建设的深入推进,区域基础设施不断完善,营商环境持续优化,海南的资产价值得到了重新评估。房地产、基础设施等领域的相关企业如海南机场、海南发展等,在资本市场上表现活跃,成为投资者关注的重点。总体来看,海南自贸港封关政策为资本市场提供了丰富的投资机会。
风险提示:(1)特朗普政府关税政策出现超预期大幅调整,如推翻中美经贸联合声明形成的共识,推行更高幅度“对等关税”,或出台其他对华贸易限制性政策,进一步冲击中美贸易,抑制中国对美出口。(2)中国国际经贸关系大幅恶化,除美国外,其他国家跟风采取贸易限制措施,增加贸易壁垒,阻碍中国产品出口。(3)全球贸易保护主义持续抬头,部分国家以产业保护等为由,针对中国出口商品设置技术、环保等各类严苛标准,影响中国产品国际市场份额。(4)地缘政治冲突升级,影响全球供应链稳定,干扰中国出口产业链正常运转,削弱出口竞争力。
风险提示:国际环境变化对供应链的安全和稳定产生影响,对相关公司向海外拓展的进度产生影响;关税影响超预期;人工智能需求过快增长,供给紧张导致出货及业绩兑现不及预期;人工智能行业发展不及预期,资本开支不及预期,影响云计算及算力产业链相关公司的需求;市场竞争加剧,导致毛利率快速下滑;汇率波动影响外向型企业的汇兑收益与毛利率,包括ICT设备、光模块/光器件板块的企业;数字经济和数字中国建设发展不及预期;电信运营商的云计算业务发展不及预期;运营商资本开支不及预期;持仓较高带来的交易型市场波动等。
胡玉玮 SAC编号:S1440522090003
SFC 编号:BWP409
周之瀚 SAC编号:S1440524090001
免税:封关后离岛免税依旧是经济支柱,出入境迎接国货出海时代
全岛封关与离岛免税共存,免税运营商做好充足准备。2025年12月18日,海南自贸港全岛封关将正式启动。封关运作后,海南将实施以“‘一线’放开、‘二线’管住、岛内自由”为基本特征的自由化便利化政策制度。海关总署与海口海关已陆续发布多项配套制度,涵盖税收征管、通关监管、风险防控等环节,形成以“精准施策、创新监管、智慧信用、协同共管”为特点的监管体系。

【1】目前的封关政策更多针对的是进出口和制造业,即实施更加优惠的货物“零关税”政策。目前“一线”进口的“零关税”商品税目比例将由21%提高至74%,在岛内享惠主体之间可以免进口税收流通,加工增值达到30%的可免关税销往内地。这方面的“免税”政策与实际消费相关度较低,与离岛免税不相关。
【2】岛民免税目前的品类预计和离岛免税有一定差异,且目前研究方案是将多种税收集合为销售税(类似日本、新加坡的消费税模式),因此在核心品类上也会与离岛免税有一定价格差距。在购物方式上,离岛免税对于进出海南客户依旧需要对消费资格和提货方式进行特殊规定,岛民免税虽然可能同样减免一些税费,但是考虑到防止走私串货等行径,必然会匹配相应的监管措施。游客和本地居民的需求将会逐渐分化对应不同政策。
【3】根据目前海南省政府的规划,海南封关后目标依旧是加快建设国际旅游消费中心。一方面,加快打造独具影响力的文旅消费新场景。将建设一批国际文旅IP和项目,并且同时推进现有的景区景点焕新升级,为游客提供更加丰富多元的旅游体验。另一方面,进一步营造安心、放心、开心、舒心的旅游消费环境。海南省2024年社零总额为2406亿元,而海南离岛免税经营主体销售额470.3亿元(离岛免税部分为309.4亿元),离岛免税在海南经济中一直占有举足轻重的地位,因此,近期海南省出台了离岛免税岛民即买即提的优惠政策也凸显了鼓励态度:

从海南的游客结构可以看出,2020年前国际旅客占海南岛1.7%,但旅游创收占到5%~6%,消费能力是平均的3~4倍。至2025年国际旅客占比在快速恢复中,在封关之后,国际旅客政策放宽将更加有利于这部分客群的增长;离岛免税对国际旅客放开后,也将激发其购买力。假设后续国际旅客数量达到5%占比,有望为目前离岛免税销售贡献15%~20%的销售增量。

目前海南离岛免税2024年购物人数为568.3万人,按照游客总数的转化率计算仅约6-7%,且海南省目前常住人口1048.3万人,岛民购物政策以及将继续推动购物人次的持续增长,我们认为海南省制定的2027年离岛免税经营主体销售额超600亿元目标具有可实现性,市场对于离岛免税的空间将会再次打开。



五部委联合出台政策推动免税消费回流,鼓励国货进入免税店。10月30日财政部、商务部、文化和旅游部、海关总署、税务总局共同发布《完善免税政策支持提振消费通知》,通知提及引导消费回流,外加吸引入境消费,对具体政策,我们归纳为以下五个方面:
【1】鼓励加大采购国产商品(文创、非遗),视同出口,国内商品优化出口报关和退税流程。预计可以简化流程,降低成本。
【2】口岸 市内免税店国产品经营面积不少于25%,学习韩国免税为国产品牌提供更多展示空间。
【3】扩大品类到手机、微型无人机、运动用品、保健食品、非处方药、宠物食品等商品。电子产品可以迅速扩大销售规模,保健品、宠物用品等高毛利率产品可以优化结构,缓解香化价格竞争压力。
【4】免税店审批权限下放到省一级,经营面积可与经营主体协商再报海关,展业流程更加流畅。
【5】支持提供线上预订、线下提货。支持市内店预订后在出境再入境后时的入境口岸付款提货,视同入境免税店购买(限同一城市),为市内免税店打开空间。
走在入境旅游增长的前夜,布局核心枢纽商业价值的变现。由于中国游客出境消费增长迅速,国家发改委在2019年首次提出“消费回流”概念,并且相应的各类免税产业扶持政策陆续出台。参考日韩发展路径,我们认为目前中国消费者已经跨越了海外消费阶段,且越来越多的中国品牌已经能够讲好出海的故事,中国即将进入吸引外国游客,打造入境旅游经济的阶段。
日本制定旅游立国战略后同步放宽赴日旅游签证及做好各类配套基础设施,其入境旅客数量从2012年的836万人次提升到2024年的3687万人次,年化增速13%;对应入境旅客贡献消费从1.32万亿日元提升到8.12万亿日元,年化增速16%,并且日本政府还设立了2030年实现入境旅游创收15万亿日元的目标。
自2024年1月开始我国开始实施各项来华便利措施,通过“互免签证”、“单方面免签”和“过境免签”三套组合拳,中国已对75个国家实行了免签政策。中国2019年入境外国旅客数量为3188万人次,按照最新京沪国际航班旅客运输量预估2025年已接近2019年水平,按照中国幅员体量及旅游资源,入境外国旅客还有很大的提升空间,参考日本的情况,入境旅客的持续增长是长期有利于口岸免税店和市内免税店的长期发展的。

目前机场免税店的销售恢复明显弱于出入境客流,我们认为主要是因为原先的口岸免税店主要针对的是中国本土游客出入境需求,购买以国际品牌香化奢侈品为主,但是伴随品牌在抖音、天猫等渠道的激烈价格竞争,对国内香化价格体系造成长期扰动,免税的价格优势大幅削弱。但是对于入境外国旅客而言,国内电商的比较优势不能发挥作用,且目前政策鼓励的是引入国产品牌和新的消费品类,这有助于中国口岸和市内免税店将销售结构逐步调整到以外国游客为主,进而实现新的增长。资生堂、爱茉莉等国际香化品牌也是伴随日韩免税渠道漂洋过海,打开全球市场空间。由于国际旅行是因为无法被线上取代的体验,因此线下免税店作为入境旅游经济发展中至关重要的流量变现枢纽,其长期商业价值将再次被深度挖掘。

风险提示:1、美国降息进度和幅度可能与市场预期不同,导致相关度高的资产,诸如黄金、美债、美元指数再次大幅波动,影响到相关业务的经营。2、海南封关后政策磨合期,仍可能出现规划的变动,离岛免税及岛民免税发展进度存在不确定性。入境游客发展也可能受到国际形势变化影响。3、酒店供需紧平衡,商务需求持续较弱的趋势可能导致加盟商资金压力以及开店意愿可能受到影响,进而影响到酒店行业供给出清,头部加速发展的逻辑兑现。4、餐饮行业持续价格战在高线城市可能进一步加剧,在渠道获客成本上升的过程中,成本难以向上下游转嫁;副牌开发、产品创新、产业链延伸不及预期。5、化妆品行业流量转化效率不及预期,竞争落败于国际品牌。流量获取成本不断提升,国内品牌整体培育尚需时间,面临国际品牌直接竞争压力。6、医美获批产品过度导致行业同质化竞争加剧,医美机构外延拓张不顺,新机构盈亏平衡期较长等。7、贸易磋商可能因为美方反悔而再次出现纠纷。美国如果出现经济衰退,消费需求不足,可能带来部分经济体受损,导致全球贸易体系失衡,影响外贸需求恢复。8、黄金税收新政导致终端转嫁税负成本,金价大幅波动导致居民消费意愿受到影响,结婚人数和新出生人口的持续下降可能影响到庆典类黄金珠宝的终端需求。
刘乐文 SAC 编号:S1440521080003
SFC 编号:BPC301
陈如练 SAC 编号:S1440520070008
SFC 编号:BRV09


VIP复盘网