
海南封关政策是中国新一轮改革开放的重要举措,其制度设计深度和政策覆盖广度均达到前所未有的水平。本报告从改革力度、零关税政策、产业迁移潜力、自由贸易账户差异、消费拉动及人口迁移等多个维度,对海南封关政策的落地情况及未来发展趋势进行了全面分析。
海南以“全域性制度突破”为特征,通过“零关税、低税率、简税制”构建自贸港政策体系,显著降低企业运营成本。在金融领域,海南实施“一线放开、二线管住”的监管模式,推动跨境资金流动自由化便利化,EF账户体系的建立更是为金融开放提供了基础设施升级。
政策红利下,海南有望成为产业迁移的热土,高端制造、航空物流、数字经济等产业或将在海南集聚,形成新的经济增长点。同时,海南通过放宽免签政策、优化旅游环境等措施,有效拉动境外消费,提升国际旅游消费中心地位。
在人口迁移方面,海南落户政策放宽和人才引进计划显著推动人口结构优化和城镇化进程。高素质人才的流入为海南自贸港建设提供了强劲的人才支撑。然而,海南封关政策也面临国际经贸关系恶化、全球贸易保护主义抬头等风险挑战,制约海南人口迁移。
整体来看,海南封关政策将显著提升海南在全球价值链中的地位,为中国经济高质量发展注入新动力。未来,海南需继续深化政策落实,强化风险防控,推动自贸港建设不断取得新成效。

一、海南自贸港改革力度分析
(一)落地政策对比
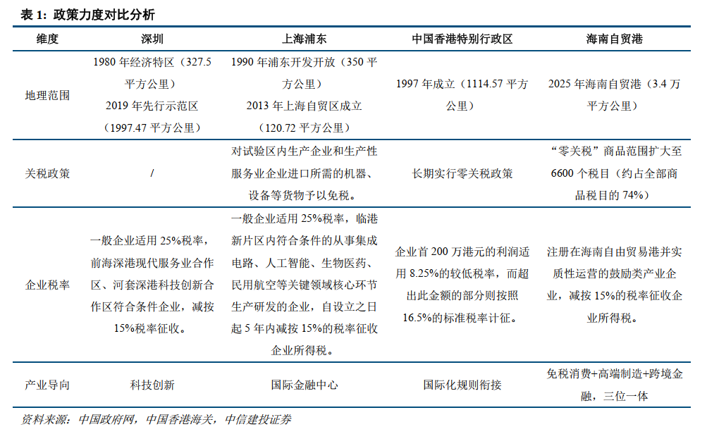
海南封关政策是中国新一轮改革开放的关键试验,其制度设计深度、政策覆盖广度不仅超出上海浦东与深圳的早期改革,更在核心定位、政策逻辑上区别于中国香港特别行政区的成熟自由港模式,形成独特的“全域性制度突破”特征。通过四地核心政策差异对比可见,浦东、深圳以“特定领域深耕 阶段性扩容”为改革路径,中国香港以“长期自由港规则延续”为核心,而海南则实现了“全域覆盖 制度集成 内外联动”的全方位升级。

1. 制度突破的独特性
海南构建的“零关税、低税率、简税制”政策体系,通过扩大税收优惠范围和优化金融监管模式,大幅降低企业运营成本。与上海自贸区和深圳示范区重点行业15%的企业所得税优惠相比,海南进一步扩大税收优惠适用产业范围和地域范围,直接降低企业运营成本。
在跨境资金流动领域,海南实施“一线放开、二线管住”的金融监管模式,允许符合条件的企业开展跨境证券投资、跨境资产管理等业务。2020年10月27日,海南省地方金融监督管理局、海南省市场监督管理局、中国人民银行海口中心支行、中国证券监督管理委员会海南监管局联合印发了《海南省关于开展合格境外有限合伙人(QFLP)境内股权投资暂行办法》,使海南成为QFLP试点地区。2023年3月1日,海南省地方金融监督管理局会同外汇局海南分局、省市场监管局印发了《海南省关于开展合格境外有限合伙人(QFLP)余额管理制试点办法》,探索QFLP余额管理制,进一步便利外资投资海南自贸港。2024年4月,《海南自由贸易港多功能自由贸易账户业务管理办法》发布,明确了业务范围、资金划转规则以及业务监管要求等内容,要求海南自由贸易港多功能自由贸易账户遵循“一线放开、二线按照跨境管理、同名账户跨二线有限渗透”的总体原则。2025年1月23日,国家外汇管理局海南省分局印发《跨国公司本外币一体化资金池业务试点管理规定》的通知,综合了现有人民币资金池和外汇资金池的政策优势,在适度提高准入门槛的同时,给予跨国公司本外币资金运营更多的自由便利,释放更大的政策红利。2025年8月《海南自由贸易港跨境资产管理试点业务实施细则》生效,明确试点覆盖理财产品、私募资管产品、公募基金及保险资管产品等多类金融工具,允许符合要求的境外机构及个人投资者通过自贸账户体系参与投资。
2. 错位竞争的差异化优势
相较于上海浦东的金融开放,海南自贸港更强调“服务实体经济”的金融创新。海南构建了以跨境贸易和投融资自由化便利化为导向的金融政策体系,依托多功能自由贸易账户(EF账户)、跨境资金集中运营中心(CTC)等机制,推动信息传输、软件和信息技术服务等领域快速发展。海南率先开展本外币合一银行账户体系试点,缩短企业开户时间,提高企业资金流转效率。
与深圳的科创扶持政策相比,海南在产业定位上避开与深圳的科创竞争,转而聚焦“旅游 消费”领域,通过制度性开放和强化免税优势加速国际旅游消费中心建设。旅游业依托制度型开放加速迈向国际化,新颁布的《海南自由贸易港旅游条例》设立“旅游开放与国际化”专章,放宽外资旅行社经营限制、支持设立中方控股的外商投资文艺表演团体、优化境外患者诊疗流程,并创新实施全国最优免签政策(覆盖85国人员),2024年海南接待中外游客9720万人次,入境游客同比倍增。同时,离岛免税额度为每人每年10万元,叠加跨境消费信贷试点等政策,海南力求打造具有全球影响力的免税购物目的地。海南还深化“旅游 ”产业融合,推动邮轮游艇旅游创新发展,以满足个性化、沉浸式体验需求,进一步激活国际旅游消费中心功能。
(二)重点改革量化分析
1. 零关税商品覆盖
“零关税”是国际自由贸易港的重要特征,也是海南自贸港封关运作的突出政策,有利于降低企业进口原材料、通关时间等成本,促进贸易更加自由便利。全岛封关前,海南自由贸易港先后出台实施了原辅料、交通工具及游艇、自用生产设备等3项进口“零关税”政策,坚持高水平开放,持续扩大自贸港政策效应。其中,海口海关12月1日发布数据,海南自由贸易港原辅料“零关税”政策落地实施五年来,政策享惠面持续扩大,红利加速释放,截至目前该关共办理“零关税”原辅料进口货值119亿元,减免税款超16亿元。截至今年9月,交通工具及游艇“零关税”政策项下进口货值98.34亿元,减免税款25.85亿元,享惠企业388家,享惠范围覆盖全岛。封关后,“零关税”税目将从当前的1900个增至6600个,覆盖商品比例从约21%提升至74%,比封关前提高了近53个百分点,税目将大幅扩展至民生消费、工业原材料等领域。


2. 加工增值政策扩容
加工增值政策从最初的粮油、肉类加工,扩展到医药、咖啡、珠宝等高附加值产业,推动“保税 制造”融合模式。截至2025年10月,海南自由贸易港加工增值货物内销免关税政策获批试点企业共129家,加工增值内销货值约110.96亿元,免征关税约8.6亿元。覆盖行业从最初海关特殊监管区内的粮油、肉类等产业,扩大到如今区外的医药、咖啡、珠宝等加工领域。预计封关运行后,政策有望扩大产业范围,优化增值计算方式,进一步降低企业合规成本。

二、“零关税”政策行业影响及扩容前景
(一)“零关税”政策覆盖范围调整
海南“零关税”商品覆盖74%税目大类,未纳入的26%征税品类主要包括部分奢侈品及高档消费品、资源性产品、受管制商品等类别,主要基于产业保护、国家安全等多重考量。根据《中华人民共和国进出口税则(2025)》和《海南自贸港进口征税商品清单》,我们可以对海南自贸港进口商品中大约74%的“零关税”商品税目大类和剩余26%的征税品类大类进行归纳。由于具体税目数量庞大且详细分类复杂,归纳主要是基于税则中的大类进行的概括性分析。74%的“零关税”商品税目大类主要包括活动物、动植物产品、食品及饮料、矿产品原材料、化工产品、塑料及橡胶制品、皮革及毛皮制品、纺织原料及纺织制品、金属及其制品、机电产品、交通工具及其零部件、光学、照相及电影用品、杂项制品等。剩余26%的征税品类暂未纳入“零关税”税目主要基于保护国内产业、防止资源浪费和环境污染、国家安全、贸易平衡和外交政策的考虑,大类主要包括特定消费品(如烟草制品、酒精饮料等)、奢侈品及高档消费品(如高档手表、珠宝首饰、名牌箱包等)、资源性产品(如部分矿产资源、能源产品等)、受管制商品(如武器弹药、麻醉品、有毒化学品等)、特定工业品(如部分高科技产品、关键零部件等)。
(二)“零关税”政策的行业影响
“零关税”政策按行业进口依赖度和成本敏感度划分受益层级,对高端装备制造、生物医药等行业的成本压降作用最为显著。海南自贸港的零关税政策将显著降低进口成本,提升国内企业的竞争力。“零关税”负面清单政策正式实施后,基于关税减免对进口成本的直接削减,以及产业链传导效应对下游行业的间接影响,受益行业可按直接受益程度和成本压降幅度分为三个级别。第一级受益行业具有关税高敏感性,“零关税”政策对企业成本压降显著。行业特征表现为高度依赖进口原材料、零部件或设备,关税占生产成本比例高于5%,政策直接覆盖税目占比超80%,且替代性较低。典型行业包括高端装备制造、生物医药与医疗器械、新能源汽车产业链等。第二级受益行业进口依赖度中等,关税占成本比例3%-5%,或通过产业链传导受益,政策覆盖税目占比50%-80%,存在部分替代品,典型行业包括化工新材料、精密电子元器件、海洋工程装备等。第三级行业进口依赖度低,关税占成本比例<3%,政策间接利好为主,政策覆盖税目占比<50%,或存在大量免税替代品,典型行业包括传统消费品制造、建筑建材等。
企业受政策影响的成本压降幅度可以综合考虑关税调整的直接成本压降、产业链传导系数影响的间接成本压降以及政策叠加效应。以生物医药制造企业为例,因享受15%企业所得税减免以及“零关税”政策利好带来的投入成本下降,综合成本有望达到15%-20%。然而,具体成本压降幅度和受益公司需根据实际情况进行判断。企业和个人如未能依法合规享受政策,可能面临一定的法律风险,因此,企业应深入理解“零关税”“加工增值免关税”等优惠政策的适用条件(如企业资格、货物清单、用途限制),确保自身经营活动符合政策要求。
(三)“零关税”政策的扩容前景
综合来看,“零关税”扩容不仅是税目数量的增加,更是通过主体拓展、制度松绑、区域协同“三维升级”,推动政策红利向实体经济深度渗透。随着封关后政策落地,预计将加速形成“原料—加工—消费”链条闭环,为高端制造、生物医药、免税消费等产业注入新动能。
海南自贸港“零关税”政策的扩容前景呈现出系统性深化与覆盖面大幅拓宽的显著趋势。“零关税”商品清单扩容至约6600个税目不仅限于商品数量,更通过负面清单管理模式简化管理流程,使企业更灵活地利用政策红利。“零关税”政策扩容后叠加加工增值等政策调整,将进一步放大降本增效作用。不仅如此,政策适用主体也同步扩展,封关后,“零关税”享惠主体从原有的注册企业,延伸至海南自贸港内的事业单位及符合条件的科技类、教育类民办非企业单位,显著拓宽政策辐射范围。扩容政策与区域战略的协同性正不断增强。海南正推动“零关税”与RCEP协定等国际规则集成,利用其地处东盟与中国市场枢纽的区位优势,强化区域产业链互补合作。例如,医药产业通过博鳌乐城“特许审批 零关税”双红利,加速引入国际先进药械,未来扩容将覆盖更多高附加值产品。此外,“零关税”货物岛内自由存放无期限等便利措施,将进一步降低企业仓储与物流成本,提升贸易自由度。从发展趋势来看,海南将持续对标国际一流自贸港的先进标准,“零关税”商品清单的扩容进程不会就此止步。
三、产业迁移潜力分析
“税收成本差 跨境效率差”是企业向海南迁移的核心驱动,叠加国家战略背书,海南将成为高端产业迁移的重要目的地。海南企业所得税降至15%、高端人才个税封顶15%,对比内地显著降低综合税负。跨境便利方面,海南自贸港依托“一线放开、二线管住、岛内自由”的政策框架,重塑区域经济格局并释放多层次产业机遇。“一线放开”使进口手续压缩70%以上,而“岛内自由”允许资金、货物无摩擦流动,提升供应链响应速度。封关后,“零关税”商品税目比例从21%跃升至74%,叠加加工增值免关税、多功能自由贸易账户等政策,将显著降低企业跨境贸易与运营成本,成为吸引产业迁移的核心动力。此外,国家战略背书增强长期信心,政策稳定性同样吸引龙头企业战略性布局。10月17日,2025中国产业转移发展对接活动(海南)在海口举办,当日共促成110个项目集中签约,为海南自贸港建设注入强劲产业动能。
(一)政策红利下迁移潜力行业分析
1. 高端制造与加工贸易:成本重构下的产能转移
加工制造业在海南原有产业基础薄弱,但封关政策破解了加工制造业供应链成本痛点,进口依赖型高端制造企业凭借零关税和加工增值免税政策获得显著竞争优势。除原材料“零关税”外,加工增值超30%的货物出岛可免关税,使进口依赖型高端制造企业获得显著成本优势。例如高端装备制造领域,2025年10月17日产业转移对接活动中已落地海洋装备、清洁能源装备等一批重点项目,其中船舶游艇维修企业因保税维修政策(进口零件免税、出境维修免保证金)加速聚集。生物医药产业则受益于“乐城政策 自贸港”双叠加,吸引创新药企设立研发及生产基地。2023年进博会上,进博会博鳌乐城与30余家国内外知名药械企业洽谈签约,海南乐城真实世界研究院与辉瑞中国签订战略合作协议。依托乐城先行先试政策带来的契机,封关运作后,优质的生物医药企业有更大动力推送创新产品在海南落地,例如2025年6月,罗氏诊断全自动质谱解决方案正式获得海南省药品监督管理局批准,作为临床急需医疗器械,落地上海交通大学医学院附属瑞金海南医院(海南博鳌研究型医院)。目前,在琼投资国家和地区达176个,与41个自贸区(港)建立伙伴关系。
2. 航空物流与临空经济:跨境便利化的核心枢纽
封关后海南机场作为跨境人流物流核心节点,其“航空枢纽 临空经济”模式将释放巨大潜力。政策赋予航空器维修免保证金、零件保税等优惠,吸引国际航司布局维修基地。作为临空经济和航空枢纽,海南机场在跨境运输中扮演重要角色,增长潜力突出,公司通过优化航线拓展与服务升级策略,实现了航空与临空经济收益的双赢,未来增长可期。依托物流优势,冷链物流、跨境电商等临空产业同步兴起。龙头企业如顺丰、京东正筹建区域分拨中心以及海南供应链总部,利用“二线管住”模式高效衔接内地市场。商业航天领域,文昌航天城依托“自贸港 航天基地”双重定位,吸引卫星制造、发射服务企业。中国产业转移发展对接活动(海南)中,文昌依托产业和政策优势,围绕航天领域签约9个项目,总投资额16亿元,助力构建“火箭链-卫星链-数据链”协同的商业航天产业生态。
3. 数字经济与未来产业:政策赋能的增量空间
海南将数字经济列为封关后重点发展领域,聚焦区块链、跨境数据流动等创新场景。封关后数据跨境传输安全管理试点扩大,为云服务、国际数据中心(IDC)企业创造机遇。2025年3月12日,海南华铁与智宇科技有限公司正式签署战略合作协议,向智宇科技交付首批DeepSeek大模型一体机。而智宇科技正是海南华铁实控人海南控股旗下高新技术企业和专精特新企业。在此次合作中,双方将依托海南省政策、区位等独特优势,共同拓展以海南省为中心的政务等领域DeepSeek大模型一体机推广,推动DeepSeek大模型一体机在政务、医疗、制造、城市等各领域的落地应用;全力扩展智算、组网设备运维及区域智算中心运营等合作,共同推进海南省智算产业链的发展。这种同体系内的资源整合与业务协同,为海南数字经济发展提供了可复制的企业合作范本,也为封关后产业政策的高效落地筑牢了市场基础。
(二)迁移浪潮的阶段演进与规模预测
海南自贸港产业迁移浪潮的演进与规模预测需置于封关运作的时间轴与全球产业链重构的双重背景下审视。当前至2025年底封关前的培育期,政策试点与基础设施优化已为大规模迁移奠定基础。加工增值免关税政策历经四年优化,覆盖行业从粮油、玉石拓展至医药、珠宝、石化等,通过“合并统计产业链增值”机制降低30%增值门槛,推动企业利用进口原料完成深加工,截至今年10月,海南省获批加工增值免关税试点企业共129家,加工增值内销货值约110.96亿元,免征关税约8.6亿元,验证“政策红利—产能迁移—营收跃升”路径的可行性。此阶段虽以单点突破为主,但政策框架的成熟加速了企业决策节奏,为封关初期的爆发蓄势。
2025年12月全岛封关运作启动后,“一线放开、二线管住、岛内自由”的监管框架落地,将触发资源导向型与制度依赖型行业的首轮迁移高峰。资源导向型产业如航空维修、保税加工依托零关税原材料和加工增值内销政策,在儋州洋浦等航运枢纽形成集群;制度依赖型产业则受益于数据跨境流动与金融开放,2023年底,邓白氏顺利通过国家网信办的数据出境安全评估,成为海南省首家通过此项评估的企业。至今,已有超15万家中国企业通过邓白氏编码服务,实现与全球买家的无缝对接;离岛免税升级为“全球免税购物中心”吸引奢侈品牌区域总部入驻,2020年9月25日,瑞士著名国际奢侈品零售商奇士霍夫集团以“云签约”方式正式进入亚太市场,并将中国区总部落地海南,成为境外首家将中国区总部落户海南自贸港的国际奢侈品零售集团。2023年4月13日,在第三届中国消费品博览会期间,美妆界巨头雅诗兰黛集团与海南国际经济发展局、海口综合保税区管委会签署合作协议,宣布成立雅诗兰黛旅游零售服务(海南)有限公司作为中国区旅游零售总部主体,将雅诗兰黛旅游零售亚太物流中心及中国区总部落地海南。
中长期来看(2028-2030年后),产业迁移将从政策驱动转向集群创新驱动,高附加值制造与科技产业占比显著提升。这一转型依赖两大核心条件:一是产业链深度整合,高端装备与新材料产业在海口高新区、澄迈数字基地等载体集聚,例如海口整合50亿元投资构建“汽车制造—消费—物流”全链,澄迈则聚焦数字经济推动开放枢纽升级;二是离岸功能拓展,民营企业依托海南建立跨境资金池和研发中心,全国工商联报告显示海南已成民企国际化关键节点。
迁移浪潮的深层影响在于重构亚太价值链分工体系。海南通过“加工增值内销”与“免税中转贸易”双通道重塑区域供应链,更通过制度型开放成为国际规则接轨试验场,ESG注册、供应链评价等标准可能倒逼国内企业升级合规能力。这种重构本质是将海南从“政策洼地”升级为“功能高地”,推动我国在亚太价值链中从“世界工厂”转向“创新中枢”。然而需要警惕同质化竞争分流制造企业的风险,政策落地效能也可能因监管协同不足而衰减。建议通过建立“海南自产”认证体系强化本地价值链不可替代性,并将绿色科技纳入新型加工增值试点以扩大压力测试范围。
四、自由贸易账户差异对比
2023年8月,中国人民银行海南省分行公布了《海南自由贸易港多功能自由贸易(电子围网)账户业务管理办法(征求意见稿)》,并使用全新术语“EF账户”,EF即电子围网Electronic Fence。同日,人行广东省分行也公布了适用于横琴粤澳深度合作区的EF账户管理办法。2024年4月,《海南自由贸易港多功能自由贸易账户业务管理办法》发布,海南自由贸易港多功能自由贸易账户自2024年5月6日正式上线。在封关运作的背景下,EF账户体系的建立是金融开放的基础设施升级,也是实现“一线放开、二线管住”制度设计的核心支撑。
(一)EF账户与传统FT账户的差异
FT账户即自由贸易账户,是2014年最先在上海自贸区推出的账户体系。2015年4月,中国人民银行上海总部宣布启动自由贸易账户外币服务功能,实现账户本外币一体化;2018年9月,自由贸易账户复制推广至海南自贸区;2019年11月,进一步复制推广至天津、广东自贸区。目前全国已有上海、广东、天津、福建等21个自贸区。是一个本外币一体化、账户内可自由兑换的银行账户体系。它独立于传统账户体系,实行分账核算,是人民银行探索资本项目可兑换、扩大金融开放和防范金融风险的一项重要制度安排。其账户体系设计灵活,涵盖多种类型,包括区内个人自由贸易账户(FTI)、区内境外个人自由贸易账户(FTF)、区内机构自由贸易账户(FTE)、境外机构自由贸易账户(FTN)和同业机构自由贸易账户(FTU),各类账户均不得办理现金业务。
EF账户是FT账户的升级版,于2024年4月在横琴粤澳深度合作区和海南自由贸易港推出,目前仅限这两个区域的银行开立。该账户在FT账户基础上,为符合条件的经营主体提供更全面的跨境金融服务,包括资金结算、汇兑、投融资等。EF账户的种类根据适用主体不同而划分,个人层面为境外个人多功能自由贸易账户(EFF),主要面向在合作区学习、就业、生活的非居民个人,目前原则上限于港澳个人、境外高端人才和紧缺人才;机构层面包括港(区)内机构多功能自由贸易账户(EFE)、境外机构多功能自由贸易账户(EFN)和同业机构多功能自由贸易账户(EFU),各类机构账户对注册年限、合规记录等有相应要求。
相比于传统FT账户,EF账户在开户方面受到注册地点、注册资本、注册时间等方面的限制,两个账户不能同时拥有,若主体已开立FT账户且满足EF账户开立条件,需注销原FT账户,转而开立EF账户。

同时,EF账户在资本项下业务中的优势更加突出。EFE账户与境外账户开展证券投资以外的业务,不受投注差外债、全口径跨境融资、境外放款等额度和审批限制,无需前置登记、备案或开立专户,极大简化了业务流程,流程耗时从T n缩短至T 0。EF账户支持本外币一体化结算,企业可灵活选择离岸或在岸汇率结售汇,降低汇兑损失。综上,EF账户围绕自贸港和合作区的区域产业特色,可以为区内产业供应链上下游的资金流动提供了优惠政策和便利措施,更贴合区域经济发展需求。目前,海南自贸港EF账户资金划转应用较多的业务场景主要有跨境贸易结算、即期远期结售汇、流动资金贷款、境外放款、境外投资、外商投资等业务场景。
2025年11月28日,中国人民银行上海总部正式发布《上海自由贸易试验区自由贸易账户功能升级实施办法(试行)》,自12月5日起施行,意味着FT账户体系将全面升级,与EF账户之间的差异性有所消减。《实施办法》明确,升级账户可在“一线”与境外账户、离岸账户以及境外机构在境内开立的相关账户之间实现直接资金划转。试点企业开展证券投资以外的资本项下业务,不受投注差外债、全口径跨境融资、境外放款相关额度和审批限制,无须到外汇管理部门办理前置业务登记、备案或开立专户等。开展本外币一体化运营,跨境资金调拨可从原来的T 3缩短至T 0。这意味着新政策实行后,FT升级账户与EF账户的差异有所减小。
(二)海南EF账户与境外自贸港金融账户的区别
海南自贸港EF账户与中国香港、迪拜自贸港金融账户的核心差异,主要体现在跨境投融资功能的设计逻辑、资金流动效率的政策框架,以及与关税政策的协同性上。EF账户基于“电子围网”构建分账核算体系,采用“跨一线自由划转、跨二线视同跨境管理”的监管模式,资金在EF账户与境外账户(包括OSA、NRA账户)间可依法自由划转,支持本外币一体化结算和离岸汇率适用,截至2025年9月末,全省EF账户累计开立超600个,业务量突破2000亿元人民币,覆盖76个国家和地区。相较之下,中国香港作为完全开放的金融中心,其账户体系无“一线/二线”概念,在资金跨境流动自由的自由度上优于EF账户,但监管力度相对较弱,也缺乏与关税政策的直接联动;迪拜自贸港虽允许资本自由兑换和流动,但账户功能更多聚焦贸易便利化,与资本市场深度结合的创新不足。
在跨境投融资功能上,EF账户为企业提供了独特的“境内关外”金融环境。企业可通过EF账户直接进行境外融资,无需前置外汇审批,且融资资金可用于自贸港内的实体投资或跨境结算,例如中国香港企业可以因“地域优势”主动选择在海南开立EF账户开展汇率风险管理。与之相比,中国香港账户在投资业务上支持更广泛的全球资本市场操作,尤其是可以参与股票、衍生品的自由交易,但海南EF账户通过与“双Q”(QFLP/QDLP)试点联动,正逐步拓宽跨境投资渠道,为金融机构提供参与国际证券投资的便利路径。迪拜账户虽允许外资自由设立及资本汇出,但对境内资本市场渗透较浅,投融资工具相对单一。资金划转效率方面,EF账户依托分账核算体系实现“高速流通”,尤其跨一线划转实时到账。中国香港账户凭借成熟的国际清算网络具备更高时效性,但EF账户在“跨二线”资金调拨上更具灵活性,视同跨境管理但流程简化,海南企业通过EF账户向境内同名账户转账无需额外申报。迪拜账户虽无汇兑限制,但清算基础设施依赖国际银行中转,效率受制于代理行层级。
与零关税政策的联动性构成EF账户的突出优势。EF账户通过“电子围网”隔离资金风险,直接服务于自贸港“零关税、低税率”的贸易自由化目标,企业利用EF账户结算免税进口货物款项时,可同步完成外汇衍生品对冲,实现关税与金融政策的无缝衔接。而中国香港、迪拜本身为自由港,关税政策普惠所有账户,没有专门设计金融账户联动机制,缺乏针对性的政策叠加效应。
五、封关运作的消费拉动分析
(一)海南免签政策细节
目前,海南59国人员入境免签政策与全国适用的双边全面互免签证政策、单方面免签政策叠加,有86个国家持普通护照人员可免签入境海南。依次适用双边全面互免签证政策、单方面免签政策和海南59国人员入境免签政策。
1. 双边互免签证和单边免签(共75国)
截至目前,我国已与29个国家签署双边互免签证协定,向46个国家单方面开放免签入境。来自于这75个国家的持普通护照人员,可从我国包括海南在内的全部对外开放口岸免签入境。
双边互免共29国,分别为:阿尔巴尼亚、阿联酋、阿塞拜疆、安提瓜和巴布达、巴巴多斯、巴哈马、白俄罗斯、波黑、多米尼克、厄瓜多尔、斐济、格林纳达、格鲁吉亚、哈萨克斯坦、卡塔尔、马尔代夫、马来西亚、毛里求斯、塞尔维亚、塞舌尔、圣马力诺、苏里南、所罗门群岛、萨摩亚、泰国、汤加、新加坡、亚美尼亚,乌兹别克斯坦。免签入境事由和在华停留时间从其两国间《互免持普通护照人员签证的协定》规定。
单边免签共46国,分别为:安道尔、澳大利亚、奥地利、比利时、文莱、保加利亚、克罗地亚、塞浦路斯、丹麦、爱沙尼亚、芬兰、法国、德国、希腊、匈牙利、冰岛、列支敦士登、爱尔兰、意大利、日本、韩国、拉脱维亚、卢森堡、马耳他、摩纳哥、黑山、荷兰、新西兰、北马其顿、挪威、波兰、葡萄牙、罗马尼亚、斯洛伐克、斯洛文尼亚、西班牙、瑞士,巴西、阿根廷、智利、秘鲁、乌拉圭、沙特、阿曼、科威特、巴林。免签入境事包括来华经商、旅游观光、探亲访友、交流访问、过境。在华停留时间一般为不超过30天。当前,海南与泰国、新加坡、阿联酋、澳大利亚、新西兰、日本、韩国、马来西亚、沙特和哈萨克斯坦开通了直飞航线,以上10国人员可从本国直飞免签入境海南。
2. 仅适用于海南59国免签(共11国)
2024年2月9日起,59国人员可从海南省所有对外开放口岸入境(海口美兰国际机场、三亚凤凰国际机场、琼海博鳌国际机场、洋浦港、海口港、清澜港、八所港、三亚港),因旅游、商贸、访问、探亲、医疗、会展、体育竞技等事由,免签入境海南,停留不超过30天。在海南免签59国中,有11个国家不在双边互免签证和单方面免签范围内,仅适用于海南免签,分别为:加拿大、捷克、印度尼西亚、立陶宛、墨西哥、菲律宾、俄罗斯、瑞典、美国、英国和乌克兰。其中,海南与俄罗斯、英国和印度尼西亚开通了直飞航线,以上三国人员可从本国直飞免签入境海南:其余8国人员,可从中国香港、中国澳门、新加坡和曼谷等与海南直航的非中国大陆城市转机免签入境海南。
(二)境外游客增量及消费拉动
2024年海南入境游数据飘红。来自同程旅行的《2024海南旅游市场分析报告》显示,2024年前三季度,同程旅行平台海南进出港国际航班预订热度同比增长超200%,其中,入境海口、三亚的旅客主要来自中国香港、中国澳门、越南、新加坡、马来西亚、印度尼西亚、俄罗斯、日本、韩国、柬埔寨等地。

在海南自贸港建设持续推进的背景下,入境旅游市场呈现结构性变化。首先,免税消费体系成为拉动境外消费的核心引擎。三亚免税市场已形成“平台优惠 品牌加码 政府补贴”的三重刺激机制,免税新政实施首月,全市4家免税店销售额达16.3亿元,同比增长24.3%,创下今年以来单月增速新高,并拉动全年累计增速提升1.9个百分点。进店人数、购物人数、客单价分别增长9.8%、7.0%和15%。文旅活动对免税消费的带动效应显著,年终文旅活动密集登场,ELLE风尚大典、明星演唱会、国际体育赛事等吸引大量游客,为免税消费持续引流。在政策与市场的双重驱动下,三亚作为国际旅游消费中心核心区的集聚效应日益凸显,也为海南自贸港全岛封关运作预热蓄力、营造了浓厚的氛围。其次,政策创新为旅游消费注入新动能。《海南自由贸易港旅游条例》于12月1日正式施行,通过立法形式明确放宽外资准入、推动业态融合等举措。条例专设“旅游开放与国际化”章节,提出逐步取消外商投资旅游业在准入资格、投资占比等方面的限制。在消费业态方面,鼓励开发夜间旅游产品,允许重点旅游区内设置通宵营业场所,推动旅游产品体系向高品质、多样化升级。12月18日启动的全岛封关运作将为旅游业开辟更广阔的发展空间,有助于将政策红利转化为稳定的制度优势。
从消费结构来看,境外游客在海南的消费已从传统观光购物向多元化体验转变。文旅体融合项目如环三亚公路自行车赛、VAC跨年电音节等活动的陆续登场,正在塑造更具吸引力的国际旅游消费场景。这种转变与海南省旅游和文化广电体育厅提出的“旅游 文化 体育 康养”深度融合发展方向相契合,拉动海南消费。
六、海南落户政策与人口迁移
房地产市场作为国民经济的重要组成部分,一直是社会各界关注的焦点。特别是海南作为中国重要的旅游目的地和国际自由贸易港,房地产市场的调控显得尤为重要。2025年8月15日,海南发布《关于进一步优化调整有关调控政策的通知》,涉及存量资产盘活、财税金融支持、取消普通住宅和非普通住宅标准、加大人才住房保障等多个维度。
在需求端,文件有两点突出变化:一是取消海南省普通住宅和非普通住宅标准,并明确取消该标准后,涉及的土地增值税、住房交易契税按国家相关政策和我省相关政策执行。这预计会对开发商拿地、购房者有一定影响,非普通住宅的交易成本和土地投资成本由此更清晰,将直接利好改善型住房需求群体。二是支持多孩家庭购房,申请商业贷款购买商品住房时,对家庭拥有的套数认定核减一套,银行业金融机构按核减后的套数认定标准执行住房信贷政策,有助于释放多孩家庭的合理购房需求。同时,为着力满足引进人才住房需求,海南明确引进人才已享受各市县推出的专项购房补贴政策,可继续申领引进人才购房补贴;对租赁保障性租赁住房的给予住房租赁补贴。
在供给端,新政提出,支持盘活存量房地产用地和用房。一是加大专项债、公积金增值收益等政策工具支持力度,对收购存量商品房用作保障性住房、公共租赁住房以及保障性租赁住房等方面提出支持政策,如收购存量商品房用作保障性租赁住房的,可适当放宽收购面积标准。二是进一步盘活存量商服用地和商办用房,支持商服用地转型用于发展鼓励类产业,依法依程序调整为安居房、租赁住房等用地。三是鼓励商品住房去化期高的市县,在城市更新实施中优先采用房票安置或“以购代建”方式安置。
截至目前,海南省全省不限购产权式酒店和酒店式公寓(商业性质),澄迈、东方、文昌、乐东、定安全面取消限购、限售政策,不限户口年龄学历和套数;海口市宣布凡落户海南省的人员,自落户之日起享受本地居民同等购房待遇;海南中部生态核心区的五指山、保亭等市县也出台了相应楼市优化调整政策,此前只限当地居民购买的商品住房,优化调整为“面向本省户籍居民家庭销售”。
海南落户分为普通落户和人才落户两类,分别为长期居住居民和各类人才提供低门槛、高效率的落户通道。随着海南自贸港建设的深入推进,越来越多人关注落户海南的政策。作为全国唯一的省级自贸港,海南近年来持续优化户籍政策,为各类人才和普通居民提供了多样化的落户通道。目前,海南落户包括普通落户和人才落户两类,普通落户政策为低门槛的长期居住通道,面向无学历或职称但长期在海南生活的省外居民,拥有居住证明(需在社区登记满6个月后换领)、满足社保要求并提供合法住所(租房或购房均可)证明,即可办理落户;人才落户是高附加值的快速通道政策,具体分为学历型人才、职称技能型人才和创新创业人才,除企业投资落户外,其他人才需与海南本地企业签订3年以上劳动合同。

相较于上海、深圳、中国香港等地,海南自贸港人才落户政策的核心优势在于其更低门槛、更强税收激励、更灵活的价值认定机制及跨境便利化。在学历要求上,海南仅需大专学历,而上海要求本科(部分放宽至大专)、深圳要求本科且设年龄限制,中国香港需通过“优才/专才计划”。更突出的是海南设立“市场价值替代学历”机制,允许年收入≥30万且纳税≥5万、60周岁以下的群体作为高收入人才落户,无需额外学历或技能证明。这是其他区域未覆盖的群体。税收方面海南自贸港提供全球竞争力个税优惠,所有中国籍高端人才实际税负封顶15%,且连续三年免征境外所得,而上海、深圳仅提供补贴且限特定人群。配套方面海南推行“零成本集体户”,无房产可以落社区公共户,并赋予外籍人才工作许可与居留“两证合一”审批、港澳专业人士备案执业等跨境便利。这些政策形成“低门槛准入 离岸特权 税负兜底”组合,显著区别于上海深圳的产业导向型限制或中国香港的精英筛选制。
自2022年以来,海南连续四年在省外大规模举办“四城同办”校招活动,推进《百万人才进海南行动计划(2018—2025年)》。该计划年底收官后,未来5年将实施“百万英才兴海南”计划,计划再为海南新增100万名人才,为自由贸易港建设提供强劲的人才支撑。
海南出台了一系列有关人才方面的政策,构建“1 N”人才政策体系:“1”即《海南自由贸易港全方位引进培养用好人才的若干政策措施》;“N”包括《海南省支持人才发展“授权松绑”清单(2024)》和《海南省省本级高层次人才周转编制池使用办法(试行)》。2025年5月30日《海南自由贸易港人才发展促进条例》发布,涵盖人才引进培养、人才使用评价激励、人才服务保障等多项措施。
针对外国来琼务工人员,海南省于2019年底出台了《外国人来海南工作许可管理服务暂行办法》,将在海南工作的外国人分为外国高端人才(A类)、外国专业人才(B类)和其他外国人员(C类)三类,实行分类服务和管理,外国高端人才(A类)是指本省经济社会发展急需的科学家、科技领军人才、国际企业家、专门特殊人才等“高精尖缺”外国人,年龄不受限制;外国专业人才(B类)是指属于本省经济社会事业发展急需,具有学士学位或具有专业资格证书的外国人才,年龄不受限制;其他外国人员(C类)是指根据国家政策规定,结合本省自贸区(港)建设所需,满足劳动力市场需求的各类技能实用型人员,年龄不超过65周岁。外籍人才来海南自由贸易港工作,应当按照有关规定办理取得工作许可和工作类居留许可证件。用人单位或委托专门机构在“外国人来华工作管理服务系统”注册账号,在线提交许可申请,经批准后在线打印《外国人工作许可通知》。外国人凭《外国人工作许可通知》及其他所需材料到中华人民共和国驻外使领馆申请Z字签证、F字签证或R字签证。凭有效签证入境后15日内,用人单位在线申领《外国人工作许可证》,并到所在地外国人工作管理部门领取证件。凭有效签证入境后30日内,外国人需到用人单位所在地公安机关出入境管理机构办理工作类居留证件。
不仅如此,海南民生保障水平持续提高。目前海南学前教育毛入园率等多项教育指标超过全国平均水平,基础教育引进国内外知名学校88所,培育优质学位17万个,人均预期寿命达80.5岁,“家门口上好学”“小病不进城、大病不出岛”正成为现实。封关政策对海南人口结构的影响主要体现在三个方面:人才流入加速、城镇化进程深化以及人口素质提升。政策红利释放推动产业升级,形成人才集聚效应,省发展改革委数据显示,2024年四大主导产业增加值合计5232.1亿元,占全省GDP的67%,较2020年提高13.9个百分点。2025年上半年占全省GDP比重进一步提高到68.6%,为高素质人才提供就业载体。航天航空、海洋经济等新兴产业崛起,叠加“零关税”政策延伸产业链条,进一步强化人才吸引力。城镇化进程因封关政策显著提速。基础设施与公共服务资源向海口、三亚等中心城市集中,2025年上半年数据显示,城镇人口占比同比提升2.3个百分点。农村人口向城镇迁移趋势明显,带动第三产业从业人员规模扩大,服务业占就业人口比重突破45%。人才引进政策持续优化人口素质结构。上海财经大学等智库机构深度参与自贸港建设,金融大模型、离岸金融等前沿领域合作增强高端人才储备。现代农业与海洋经济潜力释放,生物制造等科技前沿产业吸引专业人才流入,形成“产业升级—人才集聚—结构优化”的正向循环。

海南城镇化率在2020年至2024年间实现了2.81个百分点的提升,达到63.08%。同期城镇人口增长51.15万人达到661.08万人。根据2022年出台的《海南省“十四五”新型城镇化规划(公开版)》,到2025年,海南常住人口城镇化率达到65%,新增城镇就业75万人,引进高层次人才5万人,转移农村劳动力45万人。到2035年,城镇化率将达75%。基于海南封关政策及最新人口数据,结合落户放宽、免签扩容、产业红利等变量,可对2026–2030年人口增长规模进行多情景量化测算。

2024年末海南常住人口为1048.31万人,自然增长率3.06‰,乐观情况下,封关运作有关政策全面落地,产业快速集聚,人口增速趋向2023年峰值,落户人数年均增量达6-8万人;悲观情况下,外部经济下行、生活成本抑制人口迁移,落户人数年均增量2-3万人。



2024年海南旅游经济稳健发展,全省接待游客9720.78万人次,同比增长8%,创历史新高;游客总花费突破两千亿元大关,达到2040.14亿元,同比增长12.5%。2023年海南省接待国内外游客9000.62万人次,旅游总收入1813.09亿元,分别同比增长49.9%和71.9%,对比2019年分别增长8.3%和71.4%。说明海南旅游发展已恢复并超越疫情前水平。乐观情况下,免签国扩容、国际航班增密,来港消费人数显著增加,带动游客增速5年累计达35%-40%;悲观情况下,受国际地缘冲突或中国香港分流加剧等影响,游客增速5年累计达10%-12%。


(1)特朗普政府关税政策出现超预期大幅调整,如推翻中美经贸联合声明形成的共识,推行更高幅度“对等关税”,或出台其他对华贸易限制性政策,进一步冲击中美贸易,抑制中国对美出口。(2)中国国际经贸关系大幅恶化,除美国外,其他国家跟风采取贸易限制措施,增加贸易壁垒,阻碍中国产品出口。(3)全球贸易保护主义持续抬头,部分国家以产业保护等为由,针对中国出口商品设置技术、环保等各类严苛标准,影响中国产品国际市场份额。(4)地缘政治冲突升级,影响全球供应链稳定,干扰中国出口产业链正常运转,削弱出口竞争力。


VIP复盘网