蚂蚁阿福1.0.72体验
在全民健康意识觉醒与AI技术深度渗透医疗健康领域的当下,单一功能的健康工具已难以满足用户从日常管理到专业咨询的全场景需求。海外健康AI工具多聚焦于特定领域(如慢病监测、影像分析),而国内市场则呈现“功能聚合 本地化服务”的竞争态势。蚂蚁集团推出的AI健康管家“蚂蚁阿福”,以“全生命周期健康服务”为核心定位,整合了问诊咨询、健康管理、医保服务、药品管理等多元功能,凭借“技术 医疗资源 本地化服务”的三重优势,在健康AI赛道中构建了差异化竞争力。

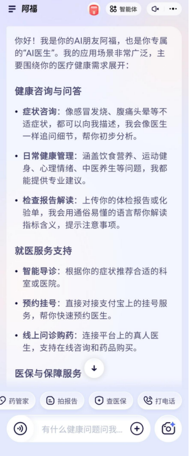
2025年12月,蚂蚁集团旗下AI 健康助手独立App AQ 更新版本,正式启用中文名:“蚂蚁阿福”。定位为"AI健康朋友",提供专业健康咨询服务。目前支持安卓、ios与网页在线体验。该产品是蚂蚁集团开发和运营的医疗健康AI 应用,为用户提供各类健康咨询、图片解读 (报告、病历、处方、药盒均支持)、个人和家庭健康档案管理及各类医疗健康服务,如预约挂号、云陪诊等。
从“工具集合”到“健康服务闭环”
蚂蚁阿福的核心突破在于打破了健康管理场景的碎片化壁垒,构建了“日常养护-咨询问诊-资源对接-药品管理”的全流程服务闭环。其1.0.72版本延续了“AI医生朋友”的亲民定位,同时通过功能模块化设计,让不同需求的用户都能快速找到适配服务。
双模式响应 全场景覆盖:兼顾效率与精准度
不同于同类产品单一的交互模式,蚂蚁阿福首创“深度思考 极速模式”双选项,系统智能判断,精准匹配不同用户的需求场景:
深度思考模式:针对“睡前哪些习惯有益健康”“吃姜有哪些健康益处”等需要专业支撑的问题,系统会从科学依据出发,拆解睡眠环境、饮食禁忌、作息规律等多维度给出详细建议,甚至考虑老年人、孕妇等特殊人群的适配性,回答兼具专业性与全面性;

在功能覆盖上,蚂蚁阿福实现了“从日常到应急”的全场景渗透:
日常健康管理:通过“健康小目标”模块引导用户记录饮食、打卡步数,积累健康福气值,以游戏化方式培养健康习惯,同步运动步数、睡眠监测、心率血压等数据(需绑定设备),生成个性化健康仪表盘;

即时咨询需求:AI诊室提供“选咨询人-描述症状-获取诊疗建议”的标准化问诊流程,支持本人咨询、新增家人咨询人,适配家庭健康管理场景;

专项检测工具:AI拍皮肤功能支持无痕拍摄检测、毛发/舌苔/肤质分析,兼顾隐私保护与精准检测,解决用户“轻医美咨询”“皮肤问题初步判断”的刚需;

实用辅助功能:拍报告、拍药盒识别、药管家(收录11.5万种药品)提供用药咨询、比价、溯源服务,医保智能助理“依保儿”可查询医保政策、消费余额,覆盖就医用药全链条。

本地化医疗资源整合:打造“身边的健康管家”
蚂蚁阿福的核心竞争力之一,在于其深度绑定的本地化医疗与医保服务,这也是区别于海外健康AI工具的关键优势:
数字家医覆盖:接入黑龙江数字家医、黄浦区数字家医等本地化服务,为签约居民提供24小时在线健康咨询,覆盖儿童、中青年、老年全生命周期,其中黑龙江数字家医已服务5.7万人,黄浦区数字家医服务8755人;

医保服务适配:针对不同地区推出专属医保助理(如昆明医保、新疆依保儿),解决医保政策地域差异带来的咨询痛点,新疆依保儿累计服务4.4万人;
专科医生资源:汇聚三甲医院AI医生分身,如浙江大学医学院附属第二医院王建安院士团队(心血管内科,37.6万人咨询)、海军军医大学第二附属医院廖万清院士团队(皮肤性病科,28.2万人咨询),让用户足不出户即可获取权威专科建议。

隐私与实用性兼顾:细节设计提升用户信任
在健康类工具中,隐私保护与实用性同等重要。蚂蚁阿福在细节设计上充分考虑用户顾虑:
隐私保护机制:AI拍皮肤功能设置“隐私皮肤检测”“无痕拍”模式,针对私密部位检测提供专属保护,健康档案明确标注“仅供本人使用,严格保护隐私安全”;

操作便捷性:支持一键绑定监测设备、同步健康数据,拍药盒、拍报告功能简化信息录入流程,即使是老年用户也能轻松操作;

语音对话:可语音直接对话,满足家庭整体健康监测需求,尤其适配有老人、儿童的家庭。

健康AI赛道群雄逐鹿:蚂蚁阿福的差异化突围

与国内垂直工具对比:从“单点功能”到“闭环服务”
国内多数健康AI工具聚焦单一领域:饮食管理工具仅提供热量计算,问诊APP缺乏健康数据联动,医保查询工具功能单一。而蚂蚁阿福整合了“健康管理 问诊咨询 医保服务 药品管理”四大核心场景,形成服务闭环:

与海外综合健康平台对比:本地化服务是核心壁垒
海外健康AI平台(如Apple Health 、Fitbit Health)虽具备健康数据整合能力,但缺乏适配中国医疗体系的本地化服务:

蚂蚁阿福接入的数字家医、地方医保助理,精准匹配中国“分级诊疗”“医保地域差异”的现状;

与同类综合平台对比:蚂蚁生态加持提升用户粘性
不同于其他独立健康平台,蚂蚁阿福依托蚂蚁集团生态,具备天然的用户基础与数据联动优势:
可与支付宝内的医保支付、医疗缴费功能联动,未来有望实现“咨询-挂号-缴费-用药”全流程打通;
健康福气值、任务打卡等游戏化设计,结合蚂蚁生态的积分体系,提升用户长期使用粘性。

AI 健康的“服务为王”时代:蚂蚁阿福的未来展望
随着居民健康管理需求从“疾病治疗”向“预防养护”转变,健康AI工具正从“辅助工具”升级为“核心健康管家”。蚂蚁阿福的未来发展,可聚焦三大方向:
深化服务闭环:打通“咨询-挂号-就医-报销”全流程
当前蚂蚁阿福已覆盖“咨询-用药”环节,未来可依托蚂蚁生态,进一步联动线下医院挂号、就医缴费、医保报销功能,实现“线上咨询-线下就诊-医保结算”的全流程打通,真正成为“一站式健康服务平台”。
强化个性化与智能化:基于大数据提供精准服务
通过积累的健康数据(步数、睡眠、饮食、问诊记录),进一步优化个性化推荐算法:例如根据用户的血压变化趋势,提前预警慢病风险;结合饮食记录,精准推送营养补充建议;针对慢病患者,提供定制化慢病管理方案(如糖尿病患者的饮食、运动、用药提醒)。
扩大本地化服务覆盖与资源整合
目前数字家医、医保助理仅覆盖部分地区,未来可逐步拓展至全国更多省市,让更多用户享受24小时在线家庭医生服务;同时深化与三甲医院、药企的合作,增加专科AI医生分身数量,拓展药品库覆盖范围,提升服务的全面性与权威性。
探索“AI 中医养生”特色赛道

不止是AI医生,更是全家的健康管家
蚂蚁阿福以“全场景闭环服务 本地化权威资源 隐私安全保障”为核心,成功打破健康AI工具的碎片化困境。它不仅解决了用户“日常健康管理、即时咨询、用药医保”的核心需求,更通过家人健康管理、游戏化打卡等设计,适配家庭整体健康需求。
在健康AI赛道竞争白热化的当下,蚂蚁阿福的差异化优势在于“不只是技术工具,更是整合了医疗资源、适配本土需求的服务平台”。随着后续版本在服务闭环、个性化推荐、本地化覆盖上的持续优化,有望成为全民健康管理的核心入口,真正实现“值得托付的健康管家”定位。我们期待在未来版本中,看到更深度的生态联动、更精准的智能服务,以及更全面的地域覆盖,让AI健康服务惠及更多家庭。
目前支持安卓、ios与网页在线体验,体验网址:https://www.antafu.com/?cid=wap_dc


VIP复盘网