扫码体验VIP
网站公告:为了给家人们提供更好的用户体验和服务,股票复盘网V3.0正式上线,新版侧重股市情报和股票资讯,而旧版的复盘工具(连板梯队、热点解读、市场情绪、主线题材、复盘啦、龙虎榜、人气榜等功能)将全部移至VIP复盘网,VIP复盘网是目前市面上最专业的每日涨停复盘工具龙头复盘神器股票复盘工具复盘啦官网复盘盒子股票复盘软件复盘宝,持续上新功能,目前已经上新至V6.5.3版本,请家人们移步至VIP复盘网 / vip.fupanwang.com

扫码VIP小程序
返回 当前位置: 首页 热点财经 微逆龙头持股5%+股东已将所持76.18%股份质押

股市情报:上述文章报告出品方/作者:草根光伏;仅供参考,投资者应独立决策并承担投资风险。

微逆龙头持股5%+股东已将所持76.18%股份质押

时间:2026-01-16 21:24
上述文章报告出品方/作者:草根光伏;仅供参考,投资者应独立决策并承担投资风险。
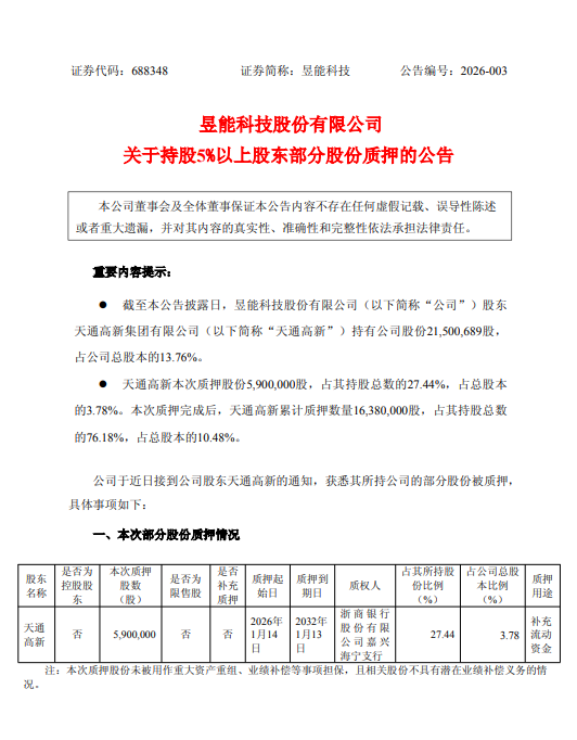
116日,昱能科技688348)发布关于持股5%以上股东部分股份质押的公告。

公司于近日接到公司股东天通高新集团有限公司(简称天通高新)的通知,获悉其所持公司的部分股份被质押。

天通高新将590万股质押给了浙商银行嘉兴海宁支行,占其持股27.44%,占公司总股本的3.78%,质押用途为补充流动资金。

天通高新持有公司股份21,500,689股,占公司总股本的13.76%。本次质押后,累计质押数量16,380,000股,占其持股总数的76.18%,占总股本的10.48%

股票复盘网
当前版本:V3.0