【报告导读】
1.佳讯飞鸿:全面布局智慧指挥调度产业链,研发投入维持较高比例。
2. 多领域AI场景化落地,民航空管布局提速。
3. 铁路固定资产投资维持高位,积极开拓国内外铁路市场。

核心观点
佳讯飞鸿:全面布局智慧指挥调度产业链,研发投入维持较高比例。公司是国内领先的智慧指挥调度全产业链综合解决方案提供商:依托“场景落地 技术深耕”双轮驱动策略,将人工智能、5G、云计算、物联网等新ICT技术与行业场景深度融合,构建“智慧指挥调度全产业链”,为轨道交通、国防、能源等领域提供智能化解决方案,赋能垂直行业的数字化、网络化与智能化转型升级。面向人工智能、5G等前沿领域的战略性研发投入持续加大:公司保持远高于行业平均的研发投入强度,构筑长期技术优势。2025年前三季度研发费用突破1亿元,占营业收入的17.76%。
多领域AI场景化落地,民航空管布局提速。公司聚焦信创国产化替代,以“AI 铁路”为核心,推动人工智能、5G、大数据等新质生产力与行业场景深度融合。公司当前围绕“AI 铁路”、“AI 民航”等方向的战略性投入,重点对“飞鸿云”平台、铁路智能视频分析系统、轨道交通智能知识问答助手“飞鸿问道”、全自动集装箱空箱检测系统等核心产品进行AI升级,赋能轨道交通、海关、民航等领域,加速其数字化与智能化转型升级进程。公司在民航领域具备完全自主能力,加速数智化转型升级进程:公司实现了国产化自研产品在民航通信调度领域的市场拓展,并加速拓展机场、空管、航司等细分市场,推动国产通信调度系统在民航场景的规模化应用,持续开拓市场空间。
铁路固定资产投资维持高位,积极开拓国内外铁路市场。2025年上半年,我国铁路投资创同期历史新高,完成固定资产投资3,559亿元,同比增长5.5%。2025年1月,中国国家铁路集团有限公司提出2025年计划投产新线2,600公里,较2024年计划增长160%。公司积极参与海外项目建设,相关市场占据主导份额:承接雅万高铁、中老铁路等多项“一带一路”和中欧班列重大铁路项目,未来将在海外业务中释放出更强劲的市场活力,解决方案已应用于埃及、尼日利亚、肯尼亚、莫桑比克等国家的400多个铁路及城轨车站。

风险提示
新业务拓展不及预期的风险;市场竞争加剧的风险等。


正文
一、佳讯飞鸿:全面布局智慧指挥调度产业链
(一)公司发展历程及股本结构
专注专网通信领域创新,赋能智慧指挥调度全产业链。1995年1月,北京佳讯飞鸿电气股份有限公司成立。2004年8月,支持GSM-R铁路无线调度技术的新产品“FH98-G数字调度通信系统”和“FH-V088应急通信系统”成功中标青藏铁路项目。2006年7月1日,青藏铁路全线通车,标志着佳讯飞鸿产品的技术性能指标达到了新的高度。2008年8月,为北京奥运会安保指挥中心提供多媒体调度指挥通信保障。2011年5月,佳讯飞鸿(股票代码:300213)在深圳创业板成功上市。至2014年初,佳讯飞鸿调度通信设备已实现了铁路局集团公司全覆盖。2014年先后成立北京佳讯飞鸿技术有限公司和北京飞鸿云际科技有限公司两家子公司,并全资收购深圳市航通智能技术股份有限公司。同年,成功注资北京臻迪科技有限公司,切入无人机领域。参股北京捷思锐科技有限公司,在指挥调度领域实现强强联合。2017年,佳讯飞鸿进军工业物联网,利用人工智能、大数据、云计算、物联网等技术,自主研发从智能感知到云端应用的整套产品解决方案,为制造企业提供设备自动化巡检、故障预测与健康管理等工业SaaS服务。2025年2月,佳讯飞鸿与华为基于华为昇腾算力集群,成功完成了千亿参数大模型DeepSeek多版本的全栈本地化部署,实现了客户需求场景与创新AI技术的深度融合,为铁路行业智能化发展注入新动能。专注专网通信领域创新赋能三十年,公司现已成为智慧指挥调度全产业链综合解决方案提供商,目前旗下拥有多家分子公司及参控股公司,综合运用新ICT技术,围绕智能调度、智能安全、智能运维等核心业务应用场景,助力铁路、国防、能源、政府等行业客户实现数智化转型升级。

股权结构较为分散,子公司部署多业务领域。截至2025Q3,公司前十大股东合计占总股本比例20.96%,第一大股东为林菁,持股比例为9.09%。公司及核心子公司(济南天龙、六捷科技、航通智能、智能研究院等)均为国家高新技术企业,形成了强大的创新集群。佳讯飞鸿在稳固和加强铁路、国防、能源等板块业务的基础上,深入探索细分领域、积极拓展战略合作,通过战略并购、全资收购、成立子公司等全新业务部署,实现了铁路信号控制、海关监控、数据分析及无人机等市场领域的拓展。基于优质企业的协同发展、资源互补、强强联合,佳讯飞鸿通过多策略多渠道整合上下游资源,提升智慧指挥调度领域的业务专业性、多样性,进一步打造企业市场综合竞争优势。

(二)布局智慧指挥调度全产业链,提供多领域智能化解决方案
公司是国内领先的智慧指挥调度全产业链综合解决方案提供商。公司以“人工智能 ”为核心创新引擎,依托“场景落地 技术深耕”双轮驱动策略,将人工智能、5G、云计算、物联网等新ICT技术与行业场景深度融合,为轨道交通、国防、政府、能源、金融等领域提供智能化解决方案及专业服务,赋能垂直行业的数字化、网络化与智能化转型升级。公司坚持“数智驱动、场景应用双向赋能”的发展路径,聚焦主业,把握市场机遇,通过持续创新投入、提供优质服务和拓展产业合作,自主研发了系列功能强大的基础平台与应用平台,构建了具备智能感知、传输、决策与分析能力的“智慧指挥调度全产业链”:
1.“飞鸿云”私有云平台:保障数据安全存储与算力资源高效管理。
2.“飞鸿数”大数据平台:凭借卓越的数据处理与分析能力,为企业精准决策提供支撑。
3.“飞鸿安视”智能视觉平台:运用先进视觉识别技术,赋能安全监控与智能管理。
4.“飞鸿物联”物联网平台:实现设备互联互通与智能协同。
核心产品与解决方案涵盖:智能融合调度通信系统、军事通信网通信设备、应急通信系统、综合视频监控系统、智能综合防灾安全监控系统、智能现场作业管理系统、道岔缺口监测系统、智能监管系统、通信安全监测系统等,有效助力行业客户实现智慧化运营、运维与管理,显著提升效率与安全水平。在众多产品中,营业线作业安全智能视觉监测系统、铁路安全管控平台、邻近营业线施工安全防护系统、铁路桥智能防护系统等,实现了人工智能等前沿技术与业务的深度融合。通过对算法模型进行标准化,公司实现了智能视觉能力的动态管理,并基于海量视频数据资源构建了丰富的预训练模型库,具备强大的模型算法扩展能力。这不仅显著提升了产品在不同业务场景的适应性与市场竞争力,也为客户价值创造和公司自身增长带来双赢。此外,公司深度融合铁路行业标准与专业知识,创新应用语言大模型技术,自主研发并推出了国内首个铁路行业大模型产品——铁路知识智能助手。

(三)前三季度营收短期承压,研发投入维持较高比例
2025年前三季度佳讯飞鸿实现营业收入5.66亿元,同比下滑23.17%;归属于上市公司股东的净利润为-1,472.24万元,同比下滑140.06%。按单季度数据看,公司25Q3营业收入2.38亿元,同比下滑13.54%;实现归属于上市公司股东的净利润-299.61万元,同比下滑129.43%。公司期间费用较稳定,2025年Q1-Q3销售费用率为13.93%,管理费用率为12.06%,财务费用率0.90%,三大期间费用率合计26.89%。公司经营活动产生的现金流量净额由负转正,达到625.09万元,同比增长108.28%;在手订单10.1亿元,同比增长34.85%,再创历史新高。当前业绩波动属于公司发展进程中的阶段性现象,主要受以下几方面短期因素共同影响:
1.部分战略性项目执行进度延缓,阶段性影响收入确认:为保障长期交付质量并深化与客户的协同合作,报告期内部分战略性项目的执行周期有所延长,相应收入确认时点延后,对本期的营业收入及利润产生暂时性影响。
2.面向人工智能、5G等前沿领域的战略性研发投入持续加大:科技创新作为高新技术企业的发展源动力,始终被公司置于战略核心地位。自创立伊始,公司即高度专注于自主研发与持续技术创新,长期保持远高于行业平均水平的研发投入强度。回顾过去四年,公司年度研发投入占营业收入的比例均稳定保持在14%以上,2023年该比例首次突破15%,达到15.57%。为巩固技术领先优势,构建面向未来的技术壁垒,公司积极把握人工智能、5G等技术在轨道交通、民航、国防等垂直行业深度融合的战略机遇,显著加大了对相关核心技术与解决方案的研发投入。2025年前三季度研发费用突破1亿元,占营业收入的17.76%,是公司为构筑长期技术优势所采取的主动且必要的战略举措。
3.个别子公司处于业务转型关键期:公司子公司深圳市航通智能技术有限公司、北京六捷科技有限公司主动调整部分传统业务,聚焦于更具增长潜力的新兴市场领域,目前正处于业务结构战略性转型与升级的关键阶段。传统业务收入主动收缩,新兴业务尚处于市场拓展初期。

(四)国内指挥调度领域领先,积极开拓海外铁路市场
公司为国内铁路领域、国防军工领域、能源领域等众多行业提供优质的产品及解决方案。公司凭借对国内轨道交通领域的深度洞察、技术与场景的创新融合、灵活组网方式及快速响应服务等优势,其相关产品已实现国铁集团全覆盖。同时,公司已在北京、广东、上海、江苏、浙江、重庆等多个城市轨道交通以及市域(郊)铁路、城际铁路项目中提前布局并深度参与建设。公司相继参与了北京大兴机场线、重庆地铁、成灌快速铁路、广珠城际、莞惠城际、佛莞城际以及山东济莱市域、青连城际等众多市域、城际铁路项目建设,积累了丰富的市场拓展经验,打造了一系列成功应用案例。公司承担了多项国家级重大项目的通信保障任务,包括但不限于“神舟系列、天宫系列、嫦娥系列”载人航天飞行及交会对接通信保障、国庆70周年阅兵通信保障、京张铁路、京沪铁路、浩吉铁路、京雄铁路、海南环岛铁路、粤海线、青藏铁路等重大项目的建设。
“一带一路”布局加速,海外铁路建设机遇广阔。“一带一路”沿线国家间合作意愿的不断增强及项目稳步落地,进一步促进全球铁路需求的迅速释放,为海外铁路建设带来巨大发展机遇。2025年4月中越联合声明指出,双方将发挥中越铁路合作联委会机制作用,有效落实跨境标轨铁路合作项目政府间协议,推动中越跨境标准轨铁路联通,尽快开展老街-河内-海防标准轨铁路项目科研。2025年2月,中泰铁路二期工程开工建设,预计2031年竣工通车。2025年《政府工作报告》要求推动高质量共建“一带一路”走深走实,统筹推进重大标志性工程和“小而美”民生项目建设,保障中欧班列稳定畅通运行,加快西部陆海新通道建设。2025年6月,国铁集团党组会议指出,要扎实推进中亚铁路重点项目建设,高标准高质量推进中吉乌铁路建设,将其打造成为共建“一带一路”合作新的示范项目。
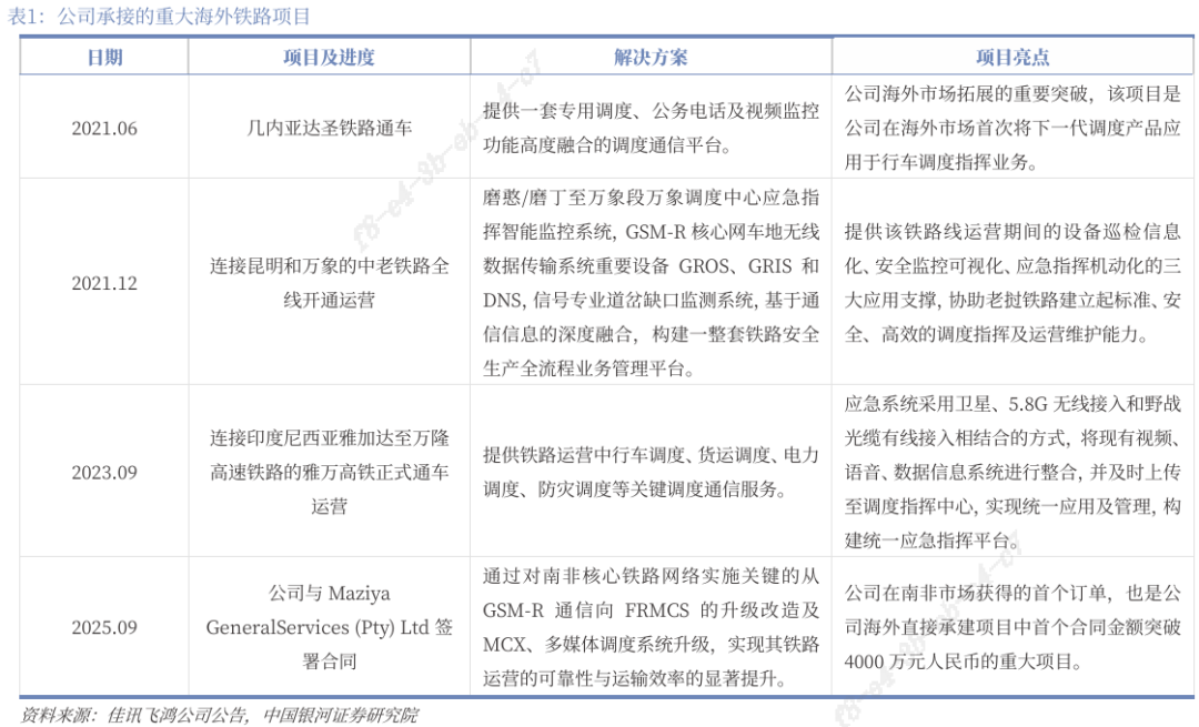
公司积极参与海外项目建设,相关市场占据主导份额。近年来,公司承接了雅万高铁、中老铁路等多项“一带一路”和中欧班列重大铁路项目,且部分产品和解决方案在相关市场占据主导份额,未来将在海外业务中释放出更强劲的市场活力,迎来更多的发展机遇。佳讯飞鸿紧跟“一带一路”国家战略指引,充分发挥公司在智慧指挥调度领域深耕多年的技术优势,解决方案已应用于埃及、尼日利亚、肯尼亚、莫桑比克、安哥拉、埃塞俄比亚、吉布提、几内亚、赞比亚、乌兹别克斯坦、土库曼斯坦、蒙古、越南、老挝、印尼、古巴等国家的400多个铁路、城轨车站,以及赞比亚机场项目。公司海外项目包括:全线采用中国标准的铁路——中老铁路;中国高铁全系统、全要素、全生产链走出国门的第一单——印尼雅万高铁;西非首条货运专线铁路——几内亚达圣铁路;肯尼亚蒙内铁路通信系统项目;尼日利亚阿布贾城铁通信系统集成项目;莫桑比克CFM铁路南线LTE-R综合调度通信系统项目等。

二、多领域数智赋能,AI场景化落地
(一)推进人工智能产品矩阵,AI赋能自主研发领域
公司聚焦信创国产化替代,以“AI 铁路”为核心、以“场景落地 技术深耕”双轮驱动,推动人工智能、5G、大数据等新质生产力与行业场景深度融合。根据七部门联合印发的《关于“人工智能 交通运输”的实施意见》,到2027年,人工智能在交通运输行业典型场景广泛应用,人工智能成为引领交通运输创新发展的重要动力;到2030年,人工智能深度融入交通运输行业,智能综合立体交通网全面推进,智慧交通与智慧物流领域关键核心技术实现自主可控。公司当前围绕“AI 铁路”、“AI 民航”等方向的战略性投入,全面推进人工智能赋能产品矩阵,覆盖智能运营、运维与管理等环节;重点对“飞鸿云”平台、铁路智能视频分析系统、轨道交通智能知识问答助手“飞鸿问道”、全自动集装箱空箱检测系统等核心产品进行AI升级,并创新推出多款自主研发新品,赋能轨道交通、海关、民航等领域,加速其数字化与智能化转型升级进程。
(1)基于DeepSeek的铁路行业智能化解决方案:公司携手华为,依托昇腾算力集群 FusionCube A3000训/推超融合一体化方案,共同推出面向铁路行业“生产运维、应急指挥、检测监测、职培职教”4大核心业务场景的智能化解决方案。该方案深度融合DeepSeek大模型与昇腾硬件能力,实现轻量化部署、多模态融合与风险评估预判的全面优化。通过重塑铁路智能边界,穿透底层硬件壁垒,充分发挥双方优势的乘数效应,共同构建了面向铁路客户的端到端能力,是铁路行业与AI大模型技术领域的一次深度融合,为行业数智化转型注入强劲动能。
(2)铁路智能视频分析系统:该系统通过对传统视频监控的AI升级,创新构建“场景需求-算法迭代-价值验证”闭环演进机制,实现多模态SOTA算法的场景化重构,有效攻克复杂环境下的视频理解难题,为铁路智能化升级与高质量发展提供坚实支撑。作为“看得见、看得清、看得懂”的全栈式视觉智能体系,该系统已在陇海线部署试用,显著减少异常事件对运输秩序的干扰,有效降低安全风险,并获得兰州铁路局科技成果技术认证,充分彰显了公司在智能化领域的技术实力与创新能力。
(3)海关电子围网系统:全资子公司航通智能创新推出以大模型技术为核心的海关电子围网系统。该系统深度融合大模型多模态智能体,构建虚拟化、无形的智能围网,为口岸、园区等多样化场景提供“无感通关、无界协同、无忧安全”的一体化解决方案,助力打造高效、精准、安全的现代化海关监管体系。
(4)全自动集装箱空箱检测系统:针对全球贸易扩张对口岸监管效能提出的挑战,航通智能创新推出基于多模态AI大模型与智能体协同决策的全自动集装箱空箱检测系统。该系统以突破性科技能力赋能海关监管数字化转型。目前已在多个国内重点口岸成功部署,持续优化智慧口岸服务效能,助力货物通关效率大幅提升。
(5)民航领域多款自研新品:控股子公司佳讯智航携语音通信交换系统VCS8800、记录仪 NDR8800等多款自研产品亮相2025第四届民航技术装备及服务展,集中展示其在航空通信与信息化技术领域的最新成果。VCS8800系统采用软交换架构实现媲美电路交换架构产品的语音质量,达到国际标杆同等水平,具备自主可控、高可靠性等优势,充分满足民航关键通信需求,助力空管指挥效率提升。除自主创新产品研制外,佳讯智航还在语音通信与自动化系统互联互通、基于5G AeroMACS网络的无线集群及融合通信系统、前后舱协同应用试点等领域开展创新研发,助力提升民航管制与运行效率,增强安全运营防线。其多款核心产品已通过行业测试,获测试单位及用户高度认可,并在北京大兴机场、贵阳龙洞堡机场、山西长治机场、海南海口美兰机场等项目实现应用落地。

(二)轨道交通领域:政策与投资双轮驱动,数智化铁路建设加速
铁路网扩张目标明确:固定资产投资高位运行,并维持同比稳定增长。2025年上半年,我国铁路投资创同期历史新高,完成固定资产投资3,559亿元,同比增长5.5%。2025年1月,中国国家铁路集团有限公司(简称“国铁集团”)提出,2025年计划投产新线2,600公里,较2024年计划增长160%。国家规划明确了铁路网持续扩张目标,国务院印发的《“十四五”现代综合交通运输体系发展规划》指出,2025年全国铁路营业里程达到16.5万公里,其中高铁5万公里;交通运输部、国家铁路局等联合印发的《加快建设交通强国五年行动计划(2023-2027年)》目标为2027年达17万公里,其中高铁5.3万公里;中共中央、国务院印发的《国家综合立体交通网规划纲要》设定2035年目标为约20万公里,其中高铁约7万公里。这意味着未来十一年(2025年-2035年)我国需新增铁路约3.8万公里,年均约3455公里(其中高铁约2.2万公里,年均约2000公里)。


政策支持交通运输设备更新,推进通信设备自主替代行动。国务院《推动大规模设备更新和消费品以旧换新行动方案》提出,到2027年交通等领域设备投资规模较2023年增长25%以上;推进重点行业设备更新改造,支持交通运输设备更新。2025年《政府工作报告》强调深入实施制造业重大技术改造升级和大规模设备更新工程。国铁集团也将“以科技创新引领新质生产力发展,不断塑造铁路高质量发展新动能新优势”列为2025年十大重点工作之一。国铁集团于2025年1月印发《铁路设备更新改造行动方案》(下称《方案》),部署开展运输生产设备更新改造、运输服务设备更新升级、信息通信设备自主替代、绿色低碳设备推广应用、存量设备高效循环利用五大行动,推动铁路设备更新换代,扩大先进设备应用、提升先进产能,促进铁路高质量发展,有力支撑国民经济循环质量和水平提升。信息通信设备自主替代行动方面,将加快推进北斗主用设备应用替代,有序推进无线通信设备升级换代,统筹推进信息通信设备更新换代;存量设备高效循环利用行动方面,将着力提升设备运维管理水平,合理安排老旧移动设备运用,完善设备循环利用管理机制。根据《方案》设定的目标,到2027年,设备本质安全水平显著提升、系统韧性进一步增强,设备服役性能明显增强、系统功能持续完善,设备数字化水平大幅提升、自动化程度明显提高,铁路设备更新取得显著成效。
积极推进“四网融合”发展,重视地方铁路建设。国家政策高度重视地方铁路和企业自有铁路建设,地铁与城际、市域铁路的互联互通及融合需求日益增加。中共中央、国务院印发的《交通强国建设纲要》明确提出“建设城市群一体化交通网,推进干线铁路、城际铁路、市域(郊)铁路、城市轨道交通融合发展”。中共中央办公厅国务院办公厅关于加快建设统一开放的交通运输市场的意见指出,健全多式联运运行体系,加快铁水、公铁等多式联运发展;支持符合条件的企业自主运营城际铁路和市域(郊)铁路,支持地方控股铁路企业自主选择运营管理模式。佳讯飞鸿在深耕国有铁路市场的基础上,关注大型企业自有铁路和地方铁路客户的个性化需求,量身定制特色化的“智慧指挥调度全产业链”综合解决方案,充分满足铁路更安全、更高速以及更智能化的运营需求。
公司积极布局数智铁路领域,已成功研发出基于5G-R的指挥调度相关产品及解决方案。目前,公司拥有包括智能融合调度通信系统、综合视频监控系统、智能综合防灾安全监控系统、铁路线路安全环境巡防解决方案、智能巡检机器人在内的多类智能化产品与解决方案。随着数智化铁路建设深入推进,市场对公司高稳定性、高可靠性和高安全性的数智化产品与解决方案的需求将持续显著提升。这不仅为公司拓展万物互联时代的行业应用场景奠定坚实基础,也带来更为广阔的市场机遇与发展空间。
(1)MDS6800铁路多媒体调度通信系统基于IMS架构、全IP网络设计,除传统的行车指挥语音通信外,还支持各类丰富的视频、数据信息通信等功能,实现与行车指挥相关人员的实时可视化联络,与铁路5G IN、GIS互联应用,更可直观、动态地呈现运行列车的车次、车号、行驶位置等信息,有效提升了运输调度指挥效率,为铁路下一代调度通信系统的全面升级做好准备。系统以高清音视频技术为核心,融合了网络化、数字化、智能化等ICT技术,为铁路运输生产数字化目标提供了信息基础设施和业务应用创新的双重保障。
(2)MCS6800无线宽带集群通信系统遵循3GPP标准,满足5G-R系统MC设备技术条件,采用IMS技术架构,实现了应用和承载网络的进一步分离,支持LTE、5G等全IP化的通信网络。系统具有标准化、高性能、微服务和多级安全等特点,提供MCPtt、MCVedio、MCDate多媒体通信,同时支持铁路运输调度的功能码、可视位置通信等5G-R专用业务,为运输指挥、运营运维人员提供可靠、畅通、高质量的无线通信保障。
(3)铁路公专网融合应急通信系统以飞鸿融合调度通信平台为基础,融合GIS、北斗时空定位、应急大数据等ICT技术构建,因地制宜,支持4G/5G公网、高通量宽带卫星、自组网及铁路专网快速接入,现场采用轻量化应急装备,即开即用,从而构建空天地一体、敏捷高效、极限通信的应急通信保障系统,为各级部门提供随时随地可见、可指挥、可决策的应急指挥服务。系统符合国铁集团铁工电157号文《基于公专网融合应用的铁路应急通信系统总体技术要求》,满足国铁集团、路局、站段三级联动的应急指挥通信保障,并具备应急指挥事前预防、事中处置、事后总结等全过程电子化、信息化、智能化各项业务功能。

(三)民航空管领域:智慧民航加速融合,空管自主可控战略核心
民航固定资产投资创新高,空管系统国产化进程加速。中国民用航空局、国家发改委、交通运输部联合印发的《“十四五”民用航空发展规划》明确提出了发展目标:民用机场数量将从580个增至770个;保障起降架次由905万架次提升至1,700万架次,年均增长12.9%;运输总周转量由799亿吨公里增至1,750亿吨公里,年均增长17.0%;旅客运输量由4.2亿人次增至9.3亿人次,年均增长17.2%。中国民用航空局发布的《2024年民航行业发展统计公报》显示,2024年全国民航保障起降架次1,240万架次,运输总周转量1,485亿吨公里,旅客运输量7.3亿人次,仍有较大的发展空间。工信部、科技部、财政部和中国民航局印发的《通用航空装备创新应用实施方案(2024-2030年)》提出到2030年,通用航空装备将成为低空经济增长的强大推动力,形成万亿级市场规模。民航固定资产投资2024年达1,350亿元,连续五年超千亿元。2025年全国民航工作会议进一步明确,将力争维持年度固定资产投资千亿规模,并将大力推动通用航空与低空经济发展、统筹传统通用航空转型升级、夯实低空飞行安全管控基础列为重点任务。2025年7月,民航局成立通用航空和低空经济工作领导小组,此外,民航局与国铁集团共同印发《推进“空铁联运”高质量发展重点工作任务清单(2025-2027)》,重点包括加强衔接协同的空铁联运规划及建设融合一体的空铁联运设施等。
空中交通管理作为保障民航安全高效运行的中枢,其系统实现自主可控已成为行业发展的战略核心。中共中央、国务院印发的《国家综合立体交通网规划纲要》要求发展新一代空管系统,推动空中交通服务、流量管理和空域管理智能化。中国民用航空局、国家发改委、交通运输部联合印发的《“十四五”民用航空发展规划》亦提出:强化空管资源能力保障;推进空管保障设施建设;完善传统通信、导航、监视、气象、情报设施,按需推进新技术应用,建立空地一体的空管保障设施设备体系;推动国产空管技术和装备产业化发展,实现空管设备技术自主可控;明确到2025年,我国空管系统新增主要装备国产化率将从2020年的60%提升至80%。

公司在民航领域具备完全自主能力,加速数智化转型升级进程。公司中标东方航空某保障基地网络通信建设项目,为其提供通信调度系统。此次中标,不仅是公司进军民航领域的关键里程碑,实现了国产化自研产品在民航通信调度领域的市场拓展,更标志着国产自主可控的通信解决方案在民航核心调度系统应用中取得重大进展,打破了该领域长期由进口设备主导的局面。公司加速拓展机场、空管、航司等细分市场,通过技术创新与生态协同,推动国产通信调度系统在民航场景的规模化应用,持续开拓市场空间。
2023年,紧跟民航领域数智升级与自主可控的趋势与机遇,基于公司在智慧指挥调度领域的深厚品牌积淀,佳讯飞鸿发力民航空管领域,成立了北京佳讯智航科技有限公司,致力于为空管部门、机场、航空公司以及飞机制造商等用户提供自主研发生产和自主知识产权的“双自主”专业通信、信息化系统和解决方案,立志成为航空通信、信息化领域的领军企业。制定智慧机场建设、安全监管与应急能力提升等智慧民航发展目标,佳讯智航在做好当前自主创新产品研制的同时,还在语音通信交换系统与自动化系统的互联互通、打造基于5G AeroMACS网络的无线集群通信系统与融合通信系统、前后舱协同应用试点等业务领域开展创新尝试与研发探索,助力管制与运行效率提升、增强安全运营防线。经过两年的潜心研发与创新积淀,公司旗下多款核心产品已通过行业相关测试,产品质量得到了测试单位和试用用户的高度认可,并已在北京大兴机场、贵州贵阳机场、山西长治机场、海南海口机场等相关项目中实现产品落地应用。例如,机场内通系统由MDS6800多媒体调度通信系统、一体化调度台及设置于各业务处室的IP可视电话、IP电话构成,主要为值机岛柜台、登机口柜台、车队等各业务部门提供一键直通式的语音通信,并支持与本地市话、机场广播、无线集群等系统互通,调度业务信息传递迅捷。系统还可扩展高清视频通信、即时消息、视频会议、智能调度台等功能,可为智慧机场建设打下良好的基础平台。

(四)其他领域:为国家级重大活动和航空航天任务提供通信保障
国防领域:作为国防高科技领域内的先驱企业,公司深度融合智能科技、信息通信技术与军工科技,长期致力于为国防信息化建设提供针对性的研发方案和全方位服务。凭借深厚的技术积淀与丰富的行业经验,构建了坚实的技术壁垒,拥有较高的客户忠诚度和稳固的市场地位。目前,公司已成长为我军军事通信网通信装备的主要供应商之一,旗下某类军用通信设备覆盖了战略通信网、战役通信网和战术通信网等,产品在军事通信网同类产品中占有较高的市场份额。国防信息通信相关产品覆盖全战区及全军种,细分领域领先;指控类领域,公司研制的多项自主可控产品已完成签约与交付。公司参与了“问天”实验舱、“天和”核心舱、“天舟”货运飞船发射及对接、“天问一号”火星探测、“天问二号”探测器、长征五号B首飞,以及“神舟系列、天宫系列、嫦娥系列”等载人航天工程的通信保障任务,并承担了建军90周年、国庆70周年、抗战胜利70周年阅兵的通信保障。系统解决方案广泛应用,形成显著竞争优势,持续为我国国防信息化建设贡献力量。未来,随着国防信息化和智能化建设的深入推进,公司产品与解决方案将迎来更为广阔的应用前景,获得更多市场机遇和更快速的业务增长。

其他领域:公司在海关领域多种产品市场占有率领先,是海关总署互市统一版本唯一开发商;在能源领域,优质产品赢得用户广泛信赖,成功实施了中海油集团海上通信融合系统试点、中石油应急指挥调度系统等项目。公司的工业互联网平台及智慧工厂解决方案在交通、能源等领域成功试点应用,成效显著。


VIP复盘网