CZ12A火箭(长征十二号甲)计划本周在酒泉卫星发射中心首次发射,并同步尝试一级火箭垂直回收技术。

作为中国航天科技集团研制的新一代中型可重复使用运载火箭,发射计划将加速我国低轨卫星星座组网进程,激活从核心元器件到整星制造的全产业链发展。
今天重点梳理 卫星制造 。

卫星制造基本介绍
卫星的定义与核心功能
卫星,指环绕行星运行的人造天体,通过搭载各类载荷与分系统,在太空中实现特定任务目标。它既可以捕捉地球及空间环境数据,构建天地通信链路,实现信号中继与数据分发;还可以提供全球范围内的定位、导航与时间基准服务。

卫星制造的流程
卫星制造首先要进行需求分析与方案设计,明确组网适配的功能、轨道等参数;之后进行核心部件制造,涵盖卫星发射平台(姿控、能源等)与载荷(通信、导航等)研发。

下一步进入总装集成阶段,将各部件精准组装调试。再通过环境(高低温、真空)、性能、可靠性测试,确保卫星符合组网运行要求,最终交付发射。

卫星制造的关键技术
1)轻量化结构制造技术
卫星轻量化包括一体化成型工艺、增材制造技术(3D打印)及拓扑优化设计。例如,通过钛合金、铝合金复杂结构的3D打印,可以实现卫星承力部件的一体化制造,减少装配接口与重量;还可以采用碳纤维增强复合材料桁架结构。

2)热控技术
热控技术用于应对太空中极端温差(-270℃至100℃以上)环境,保障卫星设备正常工作。核心技术包括被动热控(隔热涂层、多层隔热组件、相变材料)与主动热控(电加热器、流体回路、热管)两类。

3)抗辐射加固技术
卫星采用抗辐射芯片、高可靠元器件,并在系统中引入辐照监测与故障自修复机制,确保卫星在复杂辐射环境下的长寿命可靠运行。

卫星组网及相关技术
卫星组网是指通过多颗卫星在太空中按特定轨道布局,结合地面测控系统、用户终端,形成的覆盖全球或特定区域的通信、导航、遥感等功能的综合信息网络系统。

1)星间链路技术
通过星间链路,卫星可实现数据中继、轨道测量与修正、时间同步等功能,减少对地面站的依赖,常用技术包括微波星间链路、激光星间链路。

2)星地协同测控技术
星地协同测控技术包括了地面测控站、测控船、测控飞机等组成的测控网络,实现对卫星的轨道测量、姿态控制、状态监测、指令下发等功能。

3)抗干扰与安全保障技术
卫星组网在太空环境和地面应用中面临多种干扰和安全威胁。因此需采用加密通信、抗干扰天线、自适应调制解调、卫星自主故障诊断与修复等技术,保障网络的稳定运行与数据安全。

卫星制造产业链
卫星制造产业链概览
卫星制造产业链的上游主要包括:铝合金、碳纤维等原材料供应;射频芯片、处理器、存储器等核心元器件制造;以及各类卫星分系统(如能源系统、姿态控制系统、推进系统、热控系统、通信系统等)。

中游主要负责卫星的集成与制造。卫星平台制造,提供了结构支撑和基本功能;卫星的有效载荷安装,赋予卫星通信、遥感、导航等特定功能;整星总装包括了组装、系统集成和严格测试。

下游主要是卫星应用与服务。卫星发射服务将卫星送入预定轨道;地面设备制造,包括地面站、终端设备等;卫星运营与数据服务,则提供通信广播、导航定位、遥感监测等应用,广泛服务于通信、气象、农业、测绘、国防等领域。

卫星制造的材料与分系统
1)关键材料
卫星用到的特种金属合金包括钛合金、铝合金、高温合金、镁锂合金等,具备轻质、高强、耐高温、抗腐蚀等特性;先进复合材料以碳纤维增强聚合物(CFRP)、陶瓷基复合材料为代表,用于太阳能帆板基板、天线反射面、卫星桁架等,可显著降低结构重量。

功能薄膜材料,如聚酰亚胺耐辐照薄膜、纳米多层隔热膜、导电导热薄膜等,用于电子器件封装、热控防护与电磁屏蔽。半导体材料以砷化镓(GaAs)、氮化镓(GaN)等化合物半导体为主,用于制备高效率太阳能电池与抗辐射电子器件。

2)零部件与分系统
电源系统包括太阳能电池阵、蓄电池组、电源控制器,是卫星能量供给核心。

姿态控制系统由陀螺仪、星敏感器、动量轮等组成,负责维持卫星姿态稳定与轨道调整,决定卫星任务执行精度。

推进系统分为化学推进(液体/固体推进器)与电推进(离子推进器、霍尔推进器),用于轨道转移与姿态修正,电推进系统具有高效、长寿命优势。

测控与数传系统包含收发天线、调制解调器、数据存储器等,构建天地通信链路,实现指令接收与数据下传。

载荷设备要根据卫星用途配置,如遥感卫星的相机、光谱仪,通信卫星的转发器,导航卫星的原子钟等,是卫星实现任务目标的核心执行部件。

全球卫星组网系统案例
1)通信卫星组网
以美国星链(Starlink)为代表的低轨通信星座,通过大量低轨卫星组网构建全球宽带通信网络;美国的Amazon Kuiper已启动发射,将与云服务深度集成。英国OneWeb完成第一代全球覆盖,正规划数千颗Gen2卫星升级。

中国星网规划约13,000颗卫星,拟2030年前完成主要组网;千帆星座分三期部署,最终规模15,000颗;鸿雁星座规划超10,000颗,提供通信与导航增强服务。

2)导航卫星组网
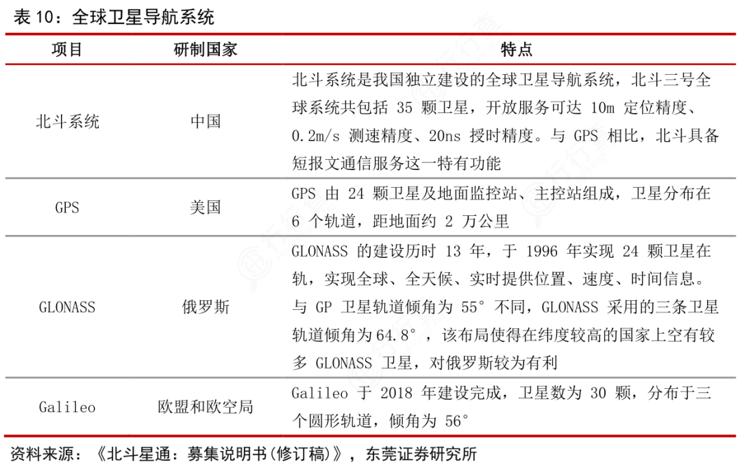
导航卫星组网的典型案例包括美国GPS、俄罗斯GLONASS、欧盟Galileo、中国北斗(BDS)四大全球系统,及印度NAVIC、日本QZSS等区域系统,通过中高轨卫星组网实现全球或区域导航服务。

3)遥感卫星组网
遥感卫星组网系统包括美国NASA的Terra/Aqua卫星组网、欧洲哨兵卫星系列,以及中国的高分系列卫星组网。它们通过多颗遥感卫星协同组网,实现全球对地观测数据的连续获取。

卫星制造市场规模
全球市场规模
根据美国卫星行业协会(SIA)和PrecedenceResearch数据,2024年全球卫星制造收入增长至200亿美元,比2023年增长17%。预计2030年全球卫星制造市场规模将达到570亿美元。

(数据时间:2025-9)
中国市场规模
中商产业研究院发布的数据显示,2024年中国卫星制造行业总收入达到132亿元。入轨卫星总数257颗,以通信、遥感卫星为主。2024年中国发射500公斤以下商业微小卫星超过200颗,占国内总发射卫星数量超过70%。

(数据时间:2025-2)
从产业链角度看,卫星制造可分为卫星平台(结构、电源、姿控、热控、测控等分系统)和有效载荷(通信、遥感、导航等功能模块)两大核心部分。
国内外企业在整星集成与关键配套环节各有侧重。
海外重点企业
SpaceX:全球商业航天龙头,自研“星链”低轨通信卫星,实现高通量、低成本批量化制造,覆盖平台 载荷 发射全链条。
OneWeb:专注低轨通信星座,早期由空客代工批量生产卫星,推动标准化、流水线式制造模式。
O3b(SES旗下):聚焦中地球轨道宽带通信卫星,强调高吞吐与低延迟能力。
Maxar Technologies:美国遥感卫星整星制造商,提供高分辨率光学载荷及平台,服务于政府与商业客户。
Thales Alenia Space:欧洲主力卫星制造商,参与伽利略导航、Copernicus遥感等重大项目。
国内重点企业
整星总体制造
中国卫星:航天科技集团旗下核心平台,主导小/微小卫星研制,具备星座组批生产能力。
银河航天:民营头部企业,已发射我国首颗低轨宽带通信卫星,推进柔性产线建设。
天仪研究院:专注低成本微小遥感卫星,累计发射超百颗,在轨规模居国内民营首位。
长光卫星:依托中科院长春光机所,主打“吉林一号”遥感星座,整星 数据应用一体化。
上海垣信(G60星链主体):推进千颗级低轨通信星座,背靠上海国资,定位国家卫星互联网基础设施。
九天微星、微纳星空、格思航天:新兴民营整星制造商,聚焦通信或遥感细分赛道。
卫星平台关键分系统
姿控与轨道控制系统:康拓红外、航天智装、天银机电、航宇微
能源系统(电源):中国卫星、航天科技811所、电科18所
测控与数传系统:航天电子、理工雷科、海格通信、上海瀚讯
结构与热控系统:铂力特、菲利华、宝钛股份、光威复材、上海沪工
有效载荷核心供应商
通信载荷(相控阵、射频前端):铖昌科技、臻镭科技、国博电子、雷电微力、亚光科技、盛路通信、国光电气
遥感载荷(光学/红外/SAR):航天宏图、欧比特、中科院长春/西安/上海光机所、航天五院508所
导航与时频系统:天奥电子、航天电子、航天二院203所


VIP复盘网