中国医疗器械投融资趋势与国产替代机遇深度解析
时间:2025-12-12 07:52
上述文章报告出品方/作者:医药魔方;仅供参考,投资者应独立决策并承担投资风险。
在当前医疗健康产业创新与转型并行的关键时期,医疗器械作为“大健康”领域的重要组成部分,正迎来资本投向与产业逻辑的深度重构。一方面,融资总额逆势增长、资本向中后期头部企业集中的趋势愈发明显;另一方面,AI医用软件、脑机接口植入设备、有源植入器械等新兴赛道快速崛起,正在改写传统器械行业的价值评估体系。如何在看似“内卷”的市场中识别真正具备国产替代实力与技术壁垒的潜力企业?又如何理解器械领域与药品领域在融资模式与商业逻辑上的本质差异?一、医疗器械一级投融资市场边际变化
2025年上半年,中国医疗器械与体外诊断(IVD)领域一级市场共发生277起投融资事件,同比减少13.17%;但融资金额总计达166.95亿元人民币,同比上涨17.01%。虽然全年趋势尚未出现根本性改善,但市场资金总量急剧下降的趋势已有所缓和。当前市场正从过去“广撒网、低成本试错”的阶段,转向“重金培育、市场验证”的新阶。资金正流向那些经过初步验证、具备明确市场前景的成熟项目,典型标志如瑞桥鼎科、联影智能等头部企业获得单笔高额融资。- 2021-2023年(“两头热”期):资本一方面涌入技术前沿的早期天使/A轮项目,另一方面则集中于Pre-IPO及行业龙头项目,以寻求确定性。
- 2024-2025年(“向中部集中”期):资本明显向B轮以后的中后期及战略融资阶段聚集。在集采等政策涤荡后,各细分赛道“头雁”企业已然浮现,投资更青睐商业模式得到验证的头部公司,呈现“强者恒强”的态势。
此外,2025年一个显著趋势是产业资本的深度介入。受IPO退出渠道收窄影响,战略融资轮次增加,各地政府资本、园区资本积极参与中后期投资,旨在促进本土产业链布局与培育。一个值得关注的现象是,2025年上半年医疗器械股权融资金额在统计上实现了对创新药的反超。然而,这并非简单的“械进药退”,而是两大赛道迥异的资金融入方式所致。近年来,创新药领域的投资渠道已高度多元化,知识产权交易(License-in/out) 规模持续扩大,甚至可能超越单纯的股权交易,形成了生物科技公司(Biotech)与跨国药企(MNC)之间紧密的“知识产权供应链”。然而,以医疗器械为代表的其他大健康板块并未形成同等特点,主流融资方式仍集中在股权赛道。通过梳理2025年已披露的医疗器械领域商务拓展(BD)交易案例,可以发现其合作模式仍以传统的经销代理、商业化权益转让为主,纯粹的知识产权授权交易罕见。这表明,医疗器械商务合作的价值评估,更侧重于产品的注册证获批进度、临床科室的产品矩阵丰富度以及未来的医保支付前景,而非单一的技术专利。这也解释了为何大量交易发生在产品获批上市的前后阶段。那么,医疗器械领域是否存在类似药品的License-out授权呢?有,但数量极少。例如2024年8月,健世医疗将其经导管主动脉瓣膜系统的海外权益授权给Edwards Lifesciences;更早的2021年,健世与Shockwave Medical通过设立合资公司进行技术授权,远大医药则通过并购FastWave Medical获得相关技术权益。可见,器械领域的知识产权往往与具体的生产工艺、诀窍(Know-how)乃至销售渠道深度绑定,难以像药品管线一样被清晰分割和独立授权。因此,对于医疗器械企业而言,收并购仍是实现整合与扩张的主流交易方式。若考虑到药品企业通过BD授权获得的首付款等现金流入,并将其加回股权融资金额进行修正,那么药品领域的总资金融入规模仍明显高于医疗器械,二者比值约为 2.11:1。这一水平大致回到了2020至2021年的状态,也与市场普遍认知的“药械投入七三开”的格局基本吻合。换言之,尽管从表面股权融资数据看医疗器械有所超越,但由于药品领域广泛采用了更灵活的知识产权交易模式,投资人的参与渠道更为多元。医疗器械企业更依赖股权融资的核心原因可能在于其产品研发与迭代逻辑与药品不同。相较于药品研发的“颠覆性创新”长周期、高风险特性,医疗器械的进步更多是 “微创新式迭代” ,周期相对较短,风险也更分散。企业的核心竞争力体现为持续的医工结合能力、工艺改进及渠道掌控力,这种综合能力难以像药品研发管线一样被剥离并进行资产化交易。因此,股权融资成为覆盖器械企业整体价值、支持其持续迭代与市场拓展的更适配方式。从投融资事件的区域分布来看,无论是事件数量还是金额,上海、江苏、广东均稳居全国前三,北京暂未进入第一梯队。具体到产业园区层面,江苏无锡(惠山)生命科技产业园、江苏医疗器械科技产业园、上海张江科学城等地表现尤为活跃,吸引了大量融资。这种高度集中的格局,与中国医疗器械产业 “小而散” 、但供应链需求强的特点密切相关。长三角和粤港澳大湾区凭借其深厚的工业基础、齐全的产业配套和活跃的民营经济,形成了强大的供应链协同优势与产业集群效应,能够高效满足医疗器械企业从研发、试制到规模化生产的多环节需求。从融资热点分布观察,血管介入类器械、影像处理软件、手术机器人、心血管植入物及医用内窥镜是资本长期关注的五大赛道。2025年上半年,前三者尤为突出。
资本关注点正从国产化率高、集采成熟的冠脉介入领域,转向国产化率仍低、机会更多的外周血管介入和神经介入领域。国内企业在冠脉领域积累的技术与工程经验,正加速向外周、神经等更复杂的血管疾病领域延伸。投资逻辑也随之升级。从融资项目来看,B轮以后的中后期轮次占比已超过50%。讲故事的重点已不能仅限于“国产替代”,而需强调 “技术超越” 与构建 “全球化商业能力” 。瑞桥鼎科和博迈医疗是其中的典型代表。然而,机遇伴随挑战。以外周介入为例,尽管市场空间广阔,但核心产品如外周支架、覆膜假体的国产化率仍很低。更大的挑战在于临床证据的积累。进口产品往往拥有长达5-10年的长期随访数据,而国内产品为获批进行的临床试验随访期通常为1-1.5年。 “获证仅是起点” ,要真正赢得临床医生的信任并实现进口替代,需要持续投入,开展高质量、长周期的上市后临床研究,构建扎实的循证医学证据体系。AI与医疗软件的结合已进入全面落地阶段。趋势呈现两种路径:一是向硬件设备集成,二是构建面向全域的影像平台。早期AI1.0时代,对于AI应用软件的投资主要是看算法的先进程度(灵敏度、特异度),但随着考核商业化落地之后,市场发现硬件厂商切入到AI应用软件领域具有一个巨大的主套/配套优势。例如联影智能获得10亿元人民币融资,其背后是母公司联影医疗强大的高端影像设备制造能力作为支撑。从注册数据看,国内已获批的医用软件中,声明应用AI技术的产品占比已近三成。但真正的挑战在于与高端硬件设备的深度绑定。无论是手术机器人还是高端放疗设备,其核心软件系统往往与进口硬件深度集成,形成封闭生态。国产软件的突破,需要更深入的医工合作与生态构建。手术机器人市场在持续好几年的投资热潮期后,也日趋理性,增速与总量有所下降。需要明确的是,手术机器人获得国家药监局批准仅是起点。目前国内监管审批标准相对宽松,多数仅要求非随机对照单臂临床试验即可获批。要实现对外资品牌(如达芬奇)的市场替代,需要构建更扎实的临床证据体系和医生培训体系。从近期获得融资的企业可以发现其大部分转向差异化竞争,如脑机接口植入机器人、康复机器人、经自然腔道柔性机器人等新兴方向。二、医疗器械注册分析及国产替代机会
纵观中国已获批的全部医疗器械,国产化率最低的领域主要集中在:有源植入器械、无源植入器械、输血/透析/体外循环器械。其中,有源植入器械(国产化率约28.57%)是技术壁垒最高、替代难度最大的“硬骨头”,仍待广大国产玩家去突破。
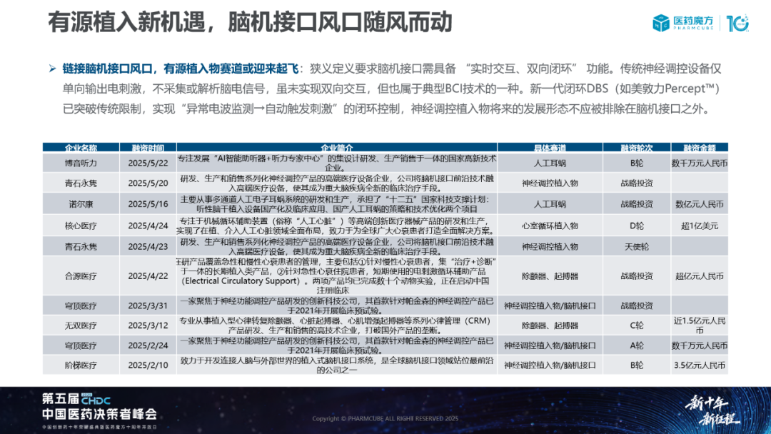
进一步细分有源植入物领域,心脏节律管理设备(起搏器/除颤器)、神经调控植入物(脑起搏器DBS)、心室循环辅助装置(人工心脏)这三类产品的平均国产化率仅为 27.36% 。这些领域长期被美敦力、雅培、波士顿科学等国际巨头垄断,其护城河建立在数十年的研发积累、复杂的机电一体化技术、庞大的临床数据以及成熟的医生使用生态之上。尽管攻坚艰难,但国内资本与企业从未放弃。2025年,核心医疗(人工心脏)、无双医疗(心脏节律管理)、穹顶医疗(神经调控)等企业相继获得重要融资,显示出国产品牌正在奋力追赶。一个潜在的突破方向是与脑机接口(BCI)技术浪潮融合。传统神经调控设备被视为单向电刺激装置。然而,新一代闭环脑起搏器(如美敦力Percept™)已能实时监测脑电信号并自动调整刺激参数,初步实现了“监测-刺激-反馈”的交互闭环。这模糊了传统神经调控与脑机接口的界限。随着脑机接口在医疗康复等场景的探索日益深入,相关政策与研发资源有可能向更广义的BCI领域倾斜,从而为有源植入这一最难攻克的赛道带来新的技术融合机遇与发展窗口。三、总结
总而言之,中国医疗器械产业正处在一个关键的转型期。投融资市场更加理性与务实,资金向经过验证的头部企业和中后期项目集中。药械两大赛道的投资逻辑已然各不相同。在血管介入、AI医疗软件、手术机器人等热点赛道,企业面临的共同命题是:“获证仅是获得了市场准入的资格,真正的价值实现,依赖于持续的高质量临床验证与成功的商业化落地。”国产替代的征程已步入攻坚阶段,尤其是在高端有源植入领域,需要长期不懈的技术积累、临床坚持以及可能的跨界技术融合。我们相信,通过对行业趋势的系统梳理与洞察,能够助力各位更清晰地把握医疗器械领域的投资脉络与发展机遇,共同挖掘这一充满潜力的黄金赛道。