在空天地一体被确立为通信网络演进的确定方向之际,低轨卫星(LEO)正从“技术试验品”跃升为“核心基础设施”,成为大国科技竞赛与商业航天价值兑现的主战场。Starlink星座依托庞大的在轨规模、极具竞争力的单星成本等优势,率先验证了规模化组网的盈利模式;全球资本与产业链由此迅速达成共识:谁能以更低成本、更高效率完成大规模星座部署,谁就能在新赛道抢占先机。中国随即按下“快进键”——国家星网(GW)、上海“千帆”已进入密集组网阶段;政策端将商业航天列为战略性新兴产业和新增长引擎,发射端的多星堆叠、可复用火箭等关键技术进一步突破,单星制造成本随之大幅降低;需求端的海量应用场景同步爆发,行业正全面加速。
本篇报告将立足行业全局,回溯中国卫星研发的技术积淀,解析低轨卫星产业的核心驱动因素与发展现状,深度梳理产业链关键环节的技术要点与竞争格局,并聚焦细分领域相关企业的核心优势,全方位呈现低轨卫星产业的发展逻辑与发展机遇,为把握这一战略性新兴产业的发展脉络提供全景式参考。
01
行业概述
1、卫星通信前景广阔,空地一体通信来临
卫星通信是利用人造地球卫星作为中继载体,实现地面通信站之间无线信号传输的通信方式。从系统结构来看,卫星通信主要由空间段、地面段和用户段三大部分组成。空间段是指部署在不同轨道的通信卫星,构成卫星星座,用于承载信号的转发与处理;地面段包括地球上的卫星地面站、控制中心、发射基地等,负责与卫星之间的链路连接、信号调度和姿态控制:用户段则包括各种终端设备,如便携终端、车载设备、船载站等,是最终信息的接收与使用方。卫星通信具有可靠性高、覆盖范围大的特点,在军事、应急等移动通信及互联网接入领域有着广泛的应用。

相较于传统的地面通信,卫星通信在覆盖范围、部署灵活性和极端场景适应性方面具备显著优势。传统的地面通信通过建立的基站向周围的区域发送指定类型的电磁波信号,传输给附近的终端设备,工作流程为“数据中心-核心汇聚接入-基站-手机”。在典型的卫星互联网架构中,信息流动路径为“数据中心—核心网—地面站—通信卫星—卫星间中继—接收终端”。其中,用户基带信号经上变频后由地面站发射至卫星,卫星完成变频、放大等处理后再转发至另一地面站,最终还原为基带信号供用户使用。与传统地面通信系统依赖密集基站不同,卫星通信通过部署在轨卫星提供跨区域、无缝接续的广域覆盖,尤其适用于地面网络覆盖薄弱的偏远地区、海洋以及应急通信场景,具备部署速度快、抗灾能力强、资源调度灵活等优势。
随着全球天地一体化通信网络的加速构建,卫星通信产业呈现出量质并进的快速增长态势。根据美国卫星产业协会(SIA)发布的《2023年卫星产业报告》,全球太空经济总收入已达4000亿美元,同比增长约4.17%;其中卫星相关产业贡献达2850亿美元,占比高达71%,并呈现出明显的“下游占优”金字塔式格局,产业重心正持续向应用与终端价值侧迁移。根据Research and Markets测算,2025年全球卫星互联网市场规模将达65.1亿美元,2030年有望增长至113.5亿美元,年复合增长率达14.9%。中国市场在政策支持与技术成熟度提升的双轮驱动下,产业链条快速完善,商业化运营加速推进,有望成为全球卫星通信产业的重要增长极。自2020年“国网”计划提出以来,国家在低轨通信卫星领域加速布局。2022年,星网集团启动卫星地面网络部署与商业火箭发射基地筹建,卫星互联网明确纳入“新型基础设施”,并与导航、遥感共同构建中国天地一体化信息系统。根据QYResearch数据,2021年中国卫星互联网市场规模已达292.48亿元,2025年前后中国卫星通信市场整体体量将迈入千亿元人民币级别,未来十年增长潜力巨大。


2、低轨卫星:未来卫星互联网的重要组成部分
根据轨道高低,卫星可被分为高、中、低轨卫星。低空轨道卫星(LEO),指运行于距地球表面200-2000公里轨道的人造卫星,因其轨道低,信号传播时延较短,链路损耗较小,且对用户终端的要求较低,能够支持微型卫星与手持用户终端,适用于低延迟、高频次的全球通信需求。
低轨道卫星在低时延、高信号强度、广覆盖和低成本等方面具备明显优势,已成为各国发展的主力。低轨卫星距离地面较近,信号传播时延显著缩短,能够实现50ms以内的低时延,几乎与地面光纤网络相当。其次,由于距离地面较近,低轨卫星的信号强度较强,这使得地面终端设备能够更加小型化、轻量化,降低了用户接入的门槛。在低轨卫星系统中,由多个卫星组成的星座能够实现全球无缝覆盖,形成结构一体化的大型卫星网络平台,为用户提供全球覆盖的互联网接入服务。低轨卫星采用蜂窝通信、多址、点波束、频率复用等先进技术,进一步提高了网络的容量和效率,确保了在全球范围内的高效通信。低轨卫星轨道资源较为宽松,卫星数量可大规模部署,且批量生产显著降低了单颗卫星的成本,使得低轨卫星相较于传统的中高轨卫星更具经济性和可持续性。当前,全球多个国家和公司纷纷布局低轨卫星通信系统,如SpaceX的Starlink、Oneweb等,预计将在未来几年内为全球通信提供强有力的支持。


低轨卫星通信在覆盖盲区、应急响应和边际成本控制等方面表现出色,是地面通信网络的有效补充。传统地面通信资源集中于城市和人口密集地区,覆盖能力高度依赖基础设施建设,难以覆盖高原、沙漠、海洋等偏远地区。相比之下,低轨卫星凭借轨道低、覆盖广、无需地面铺设等特性,可实现全球连续覆盖,天然适用于“通信孤岛”场景。从成本结构看,地面通信在城区具备带宽优势,但在低密度区域边际成本陡增。低轨星座则不依赖地面基础设施,具备更优成本结构。此外,低轨星座具备灵活部署能力,遇到灾情可快速恢复通信服务。2023年土耳其地震后,Starlink于48小时内完成灾区应急接入,验证了在极端场景下低轨卫星的实用价值。
LEO卫星也存在局限性:由于单星覆盖区域有限,需通过大规模卫星组网才能构建完整通信网络;运行周期短、单星可视时间受限,通信过程需频繁执行波束切换与星间切换操作,对卫星间协同控制、数据路由技术要求较高,系统控制复杂度大幅提升。
由于中地球轨道(MEO)、地球静止轨道(GEO)卫星的轨道特性存在差异,其应用定位与技术优势也呈现出差异化特征。就性能而言,MEO卫星轨道高度8000-12000公里,传输时延提升至110-130ms,运行周期6-12小时,兼顾覆盖范围与传输效率,常用于全球卫星导航系统;GEO卫星位于35786公里高空,相对地面静止,对地视场广、单星覆盖面积大,然而250-280ms的传输时延限制了实时性应用,其15年的超长设计寿命则显著高于LEO的5-7年和MEO的12年。因此LEO适用于低时延通信,MEO平衡导航需求,GEO侧重广播与固定通信领域。
02
中国卫星研发历程
1、20世纪50-70年代:技术储备阶段
我国于1958年正式提出人造卫星研制任务,标志着中国航天事业自主发展的开端。1958年党的八大二次会议上明确指示“中国也要搞人造卫星”。随后,首颗人造卫星“581”任务被列为当年国家首要科研项目,由钱学森担任项目组长。但受限于当时科研基础条件,以及中苏关系变化,我国决定暂缓卫星研发,转向立足自主的探空火箭研制路径。
随着技术积累与条件改善,人造卫星计划以“651”任务代号于1965年重新启动,首颗卫星方案也在同年确定。在历时数年的技术准备和运载火箭能力提升基础上,1965年“651任务”获得批准,人造卫星研制工作正式重启。同年11月,“东方红一号”卫星方案正式确定,以“上得去、抓得住、听得到、看得见”为总体目标,由中国科学院与第七机械工业部分别承担卫星本体和运载火箭的研制任务。
1970年,我国首颗人造卫星“东方红一号”发射成功,具有重要战略意义。经过四年技术攻关,中国空间技术研究院于1970年4月24日成功将“东方红一号”送入太空,使我国成为全球第五个独立发射人造卫星的国家。该卫星重量较世界首颗人造卫星“斯普特尼克一号”增加一倍,升空后各仪器实际在轨工作时间均超过原定20天的设计寿命。据航天五院总设计师范含林指出,该卫星的成功研制为后续航天事业发展奠定了坚实技术基础,并构建起完整的航天工程体系。
2、20世纪70-80年代:试验探索阶段
航天发展初期阶段,卫星研制工作由科研院所绝对主导,核心目标聚焦于实现从无到有的技术突破与试验。该阶段主要由美苏两国在冷战背景下的太空竞赛所驱动,以达成国家战略目标与科学探索为首要任务。在此阶段,政府作为唯一的投资方、开发方和使用方,全面主导航天产业进程。

本阶段我国成功发射多颗实验性卫星,实现多项关键技术突破。早期受限于技术条件,军事侦察与国土普查所需的高清晰度影像需依赖底片拍摄,使返回式卫星成为不可或缺的技术路径。航天五院于1966年启动返回式卫星研制工作,并于1975年11月26日成功发射我国首颗返回式卫星。该卫星按计划于12月2日顺利返回地面,使我国成为全球第三个掌握卫星返回技术的国家。与此同时,“实践一号”“东方红二号”试验星先后升空,逐步弥补了我国在多项卫星技术领域的空白,推动中国航天稳步追赶美苏技术发展进程。

3、20世纪80年代末至20世纪末:工程应用阶段
东方红系列引领我国卫星通信高速发展,成为卫星水平标杆。1986年2月1日,我国首颗实用通信广播卫星东方红二号成功发射,标志着卫星通信正式从试验阶段迈入实用阶段。为匹配国民经济发展不断增长的通信需求,同年我国正式启动第二代通信卫星——“东方红三号”的研制工作。1997年5月12日,“东方红三号”卫星成功发射,其携带的C频段转发器数量由4个增长到24个。东方红三号一举扭转了“九五”之后我国主要依赖国外通信卫星的尴尬局面,还作为公用平台带动了“天链”等多型通信卫星的蓬勃发展。
我国卫星研制目标逐步由技术验证向实际应用转变,初步形成多系列卫星体系。在气象卫星领域,航天八院前身(上海航天局)自1977年起开展风云系列气象卫星研制,并于1988年成功发射风云一号卫星。此外,“资源一号”卫星与1999年成功发射,开启了传输式遥感卫星的新时代。多个卫星系列不断拓展我国的卫星应用领域,共同构建起我国早期应用卫星体系。

4、21世纪初至今:商业航天阶段
商业航天蓬勃发展,民营企业成为重要力量。以美国太空探索技术公司(SpaceX)为代表的私营航天企业迅速崛起,中国卫星制造产业也由此逐步从政府主导向市场驱动过渡。目前,我国已形成以航天五院旗下中国卫星等传统国家科研院所及央企,与上海垣信、银河航天、长光卫星、微纳星空等新兴商业公司共同推进我国低轨卫星星座建设的新格局。

03
驱动因素
1、低轨竞赛成中美空间实力的关键战场
低轨卫星竞赛构成全球空间竞争的主旋律,并直接拉大了中美在轨载荷的整体规模差距。截至2023年5月1日,统计在轨Elliptical型59颗、GEO型590颗、LEO型6768颗、MEO型143颗,LEO(低轨)型卫星占比89.5%。在LEO卫星中,通信卫星共5524颗,占比73%,体现出应用方向的高度集中。国家层面,美国在低轨领域的存量优势尤为突出,其4,932颗的LEO卫星数量与中国(508颗)形成近十倍量级的差距,这清晰揭示了低轨卫星是中美空间实力对比的关键差距所在。

高轨域卫星以其“覆盖优先”的特性,成为卫星通信早期的研发重点。在2010年之前,地球静止轨道卫星(地轨卫星)凭借其覆盖广、位置固定的特点,在通信、广播及气象等领域长期占据主导地位。高轨卫星只需三颗即可实现全球覆盖,可满足此阶段通信广播、国际通信等普遍应用场景。此外,高轨卫星轨道定位精准,技术复杂度相对较低,因而成为早期航天发展的主流方向。2000至2009年间,全球共发射158颗高轨卫星,占总发射量的46.5%,进一步印证了其阶段性的主导地位。
StarLink的成功实践验证了低轨星座的技术可行性,推动卫星通信竞争重心向低轨领域“性能优先”转变。随着市场需求的演进,用户不再局限于传统广播与语音通信,低轨卫星凭借低时延、路径损耗小等性能优势逐步成为市场主流。SpaceX的StarLink计划不仅证明了大规模低轨星座的技术可实现性,更开创了商业航天企业实现盈利的先行模式。2021至2022年间,全球低轨卫星发射占比已分别达到98%与99%,标志着卫星产业的发展核心全面转向以高性能为导向的低轨领域。

低轨星座组网对卫星数量需求庞大,工业化生产带来广阔盈利空间。中高轨星座(如中国北斗、美国GPS)一般只需要数十颗卫星就能提供全球服务,技术路径体现为“以高致广”。但低轨卫星由于单颗覆盖范围小,且相对于地面高速移动,必须部署上千颗卫星组成的庞大星座才能满足全球无缝覆盖。这种“以量取胜”的模式,直接催生了对低轨卫星的工业化制造要求,从而为上游的卫星制造、发射服务乃至整个产业链开创了新的终端需求,且规模化优势带来的大幅降本空间也将需求下沉到民用市场。
2、手机直连与卫星通讯加速落地拉动需求上升
通信卫星下游应用场景呈现多元化发展,其中手机直连卫星(D2C)市场前景明朗。2025年8月28日,工信部发布《关于优化业务准入促进卫星通信产业发展的指导意见》,重点提出到2030年,手机直连卫星及其他新模式、新业态实现规模应用,发展卫星通信用户超千万。随着D2C技术逐步成熟,未来全球数十亿部智能手机有望成为通信卫星的潜在终端入口。目前,苹果、华为等主流终端厂商已在高端机型中率先部署卫星通信功能。据Counterpoint Research统计,2025年第一季度全球手机销量前十机型中,iPhone16系列占据四席,三星GalaxyS25系列同样位列前十,反映出卫星直连手机具备较强的市场拓展潜力。

卫星互联网在偏远地区通信领域展现出显著优势。据英国Avanti测算,地面宽带连通最后1%人口的建设费用是连通前95%人口的40倍,而根据国际电信联盟(ITU)统计,2023年全球仍有约三分之一人口处于未联网状态,区域间数字鸿沟问题依然突出。低轨卫星网络凭借其不受地理条件限制的天然特性,在实现普遍服务方面具备显著成本效益,能够以较低边际成本扩展覆盖范围,有效支撑全球广域无缝通信体系的构建。
航空机载方面,空中上网服务市场潜力充足。空中上网服务现已成为继机票价格、航班时刻后影响乘客选择的第三大因素。中国民航网数据显示,超过73%的旅客旅途中第一意愿就是上网,当飞行时间超过4小时后,这一意愿接近100%。中国移动研究院预测,到2030年,中国民航互联网业务客户规模将达到0.95亿人次/年,显示出空中通信市场蕴含巨大增长潜力。

3、上层政策催化商业航天起步,不断激励其快速发展
自2014年起,中国商业航天逐步进入公众视野并步入快速发展轨道。2014年11月《国务院关于创新重点领域投融资机制鼓励社会投资的指导意见》首次明确提出鼓励民间资本参与国家民用空间基础设施建设,随后2015年10月发布的《国家民用空间基础设施中长期发展规划(2015-2025年)》进一步明确鼓励商业航天发展,为行业提供了明确的政策指引。在此背景下,翎客航天等一批民营火箭企业率先进入市场,标志着我国商业航天进入高速发展阶段。
2023年以来,国家与地方政府密集推出一系列激励政策,“中央+地方”政策体系进一步提高商业航天地位。2023年中央经济工作会议将商业航天定位为“战略性新兴产业”,2024年政府工作报告提出打造商业航天等“新增长引擎”,商业航天在在国家产业布局中的地位进一步提升。2025年8月,工信部《关于优化业务准入促进卫星通信产业发展的指导意见》提出有序扩大低轨卫星互联网市场开放等重点方向。在此基础上,各主要航天产业基地所在省市也结合区域实际,相继出台针对性配套政策,与国家层面政策协同发力,共同构建起支撑中国商业卫星产业高质量发展的“中央 地方”政策体系。

04
低轨卫星现状及技术趋势
1、低轨频谱“先登先占”引发各国激烈竞争
低轨空间频段资源日趋紧张,抢占优质频段具备重要战略意义。随着在轨卫星数量持续增加,空间频段资源也逐渐稀缺,在卫星宽带的通信频段中,C频段(5GHz)、Ku频段(12-18GHz)、Ka频段(20-30GHz)都逐渐饱和。因此,Q/V频段(39-46GHz/46-75GHz)由于带宽大、容量高等特性,是目前通信卫星领域主要布局的方向。各国积极推进低轨星座建设,承担着为本国“占频保轨”的战略任务。

Q/V频段优势明显但开发难度大,目前阶段Ku、Ka仍为主要竞争频段。Q/V频段的频率宽度要远大于其他频段,可为宽带互联网应用提供良好的资源基础;且该频段在地球静止轨道卫星上很少使用,高、低轨道卫星相互干扰的可能性较小。但Q/V频段的雨衰和大气吸收比Ka频段更加严重,甚至需要激光中继来穿透障碍物,因此其开发仍面临技术成熟度低与核心器件成本高等现实挑战,研发和部署周期较长。
目前阶段Ku、Ka仍为主要竞争频段,低轨星座计划尽快抢占市场。与Q/V频段相比,Ku与Ka频段作为当前主流频段,在技术成熟度与产业化部署方面仍占据主导地位。并且Ku、Ka等高频波段的可用带宽是L、S等波段的数倍。以StarLink为代表的低轨通信星座出于“抢占市场、快速商用”的战略考量,优先选择技术成熟、成本可控的Ku/Ka频段实现快速组网与市场覆盖,以确立先发优势并构建商业闭环,为后续引入Q/V等更先进频段奠定基础。

2、低轨星座“一超多强”:星链领跑,中国三大星座奋起直追
低轨通信星座市场呈现“一超多强”格局,美国星链已确立绝对优势并持续推进大规模部署,中国以GW(中国星网)和G60(千帆星座)等计划奋起直追。截至2025年9月,马斯克打造的StarLink卫星在轨活跃数量为8371颗,占全球低轨互联网星座总量的89.6%,依托其成熟的卫星量产与可回收火箭发射能力,SpaceX计划将星座规模扩展至4.2万颗卫星,进一步巩固其市场主导地位。此外,OneWeb、Kuiper等国际星座也计划部署数千颗卫星,加剧卫星市场资源竞争。
我国已申报星座总量超5万颗。低轨星座部署需遵循国际电信联盟(ITU)的频轨资源协调机制,遵循“先登先占”原则。根据ITU规则,申报主体需在获得许可后2年内完成10%的卫星部署、5年内完成50%、7年内完成全部部署,否则已申报但未实现的资源将自动失效。据不完全统计,目前我国向ITU申报卫星总数已超5万颗,万颗级大型项目包括:
中国星网“GW星座”(规划1.3万颗):2021年国家发改委正式批复“星网”工程,计划发射12992颗卫星,构建覆盖全球的低轨通信网络。该系统采用“国家队 商业航天”的建设模式,中国卫星网络集团有限公司统筹总体设计,航天科技、航天科工等集团承担主要研制任务,银河航天、微纳星空等商业航天企业参与关键技术攻关。
上海垣信“千帆星座”(规划1.5万颗):千帆星座由上海垣信卫星科技有限公司“(上海国资控股)建设运营,是我国首个进入正式组网阶段的巨型低轨商业卫星星座。三期规划超过1.5万颗卫星,现已完成五个批次的组网卫星发射,全面进入常态化发射组网阶段,并正在开展卫星宽带网络业务性能测试及服务功能应用示范。
蓝箭航天“鸿鹄星座”(申请1万颗):2024年上海蓝箭鸿擎科技向国际电信联盟提交预发信息,启动“鸿鹄三号”卫星星座组网计划,将在160个轨道平面上总共发射10000颗卫星,成为国内继星网GW计划和千帆星座后实体计划的第三个超万颗卫星巨型星座。
我国重点聚焦千帆星座与GW星座,央企与民营企业协同发力助推巨型星座建设。根据 ITU 频轨资源申报规则, 我国主要低轨星座项目需在 2035 年前至少完成约 2.8 万颗卫星的发射任务,当前GW星座和千帆星座在轨卫星均超百颗,低轨卫星互联网进入密集组网期。此外,两大星座均在运营、制造等环节与民营企业达成了不同程度的合作,形成了“央企 民营企业”同时发力建设巨型星座的协同体系,预计后续发射进程将进一步加快。中国依靠规划的星座计划是目前唯一能在数量上与美国竞争的国家。


3、LEO-HTS卫星技术发展前景广阔,成为主要研究方向
(1)高通量卫星可满足卫星互联网容量需求,成为近期发展重点
高通量通信卫星(HTS)大幅提升了容量并降低了单位带宽成本,是通信卫星未来的重要发展方向。HTS卫星概念由“宽带卫星”演化而来,也称高吞吐量通信卫星,可以工作于Ku或Ka频段。与传统通信卫星相比,高通量卫星采用多点波束、频率复用等技术,能提供传统卫星数十倍甚至上百倍的容量,从不到10Gbit/s提升到几十Gbit/s甚至上百Gbit/s,平均速率已基本与4G持平,可以提供更丰富的应用场景和更完善的通信保障。

点波束和频率复用技术是HTS的两大核心特征。通信卫星采用多点波束可提高天线的发送、接收增益,并能实现频率复用,但需要大量点波束以实现大范围覆盖。另一方面,点波束的应用使得距离较远的波束可以复用同一段频率,提升卫星频谱利用效率,优化数据吞吐容量。二者相互结合,可提升天线增益、频谱利用效率、数据传输速率及系统容量,天线增益增加10倍,系统容量增长4倍。

(2)低轨高通量卫星(LEO-HTS)是各国目前主要研制方向
LEO-HTS较高轨卫星优势明显,已逐渐传统高轨通信市场。低轨互联网系统凭借其广覆盖、高带宽、低时延及不受地域限制的特点,能够为全球用户提供高效的宽带通信服务。随着低轨高通量卫星技术的不断成熟,其正在逐步挤占传统高轨卫星通信市场份额。受星链低成本、低资费服务的冲击,北美两大高轨通信运营商用户数量显著下滑:HughesNet用户数从2020年的150万下降至2022年的122万;同期,Viasat用户也流失约10万户。

低轨宽带互联网支持用户数量大、覆盖能力强,成为发展主流。20世纪传统高轨卫星通信系统只支持互联网应用,其互联网模式通常采用星状网或星状网状混合架构,支持远端用户群经过用户站、中心站到互联网的访问。而新兴的低轨宽带卫星互联网需要多地面关口站互联或者星间互联,系统建设成本高。但因卫星轨道低,信号空间衰减小,同等条件下可提供更高的用户站接入速率和单用户站支持的上网用户数,同时对高纬度地区具有更好的覆盖能力,因此成为近几年全球发展热点。

(3)星链已在低轨高通量卫星领域超前布局,中国追赶紧迫性提升
StarLink在LEO-HTS各应用领域均领先,中国紧迫开展相关技术性试验。低轨高通量卫星在物联网(LoT)、机上连接(IFC)等领域均有广阔应用前景。2022年6月SpaceX公布了采用薄型相控阵天线的星链航空版本使用终端,到2023年初美国JSX航空公司就已经实现了机载星链的免费服务,下载速度在76~135Mbps之间,上传速度为6.34Mbps,时延54ms。相比之下,我国于2023年1月才首次在民航客机上完成高速互联网机载接入试验,且仍依赖地球静止轨道通信卫星。这表明我国在机载卫星通信方面仍处于高轨卫星试验阶段,700ms的时延对航空运行安全存在一定不利影响,相关场景应用整体仍处于落后状态。
05
低轨卫星关键环节
卫星通信产业链包含卫星制造、卫星发射、地面设备、卫星运营和服务四大环节。其中,产业链上游主要为卫星制造及发射。卫星制造环节包括卫星平台和卫星载荷,卫星发射环节包括火箭制造和发射服务。产业链中游主要为地面设备,包括固定地面站,移动式地面站以及用户终端。产业链下游的卫星的运营及服务主要包括卫星移动通信服务、宽带广播服以及卫星固定服务等。

1、卫星制造
卫星上游主要是卫星制造,大卫星制造主要是中国航天科技集团、中国航天科工集团、中国卫星等国有企业完成,民营企业多参与小卫星及微小卫星;一般卫星包括卫星平台和卫星载荷。
在制造端,依托于体系完整、链条齐全的工业基础,中国已在海南、上海、武汉等多地布局规模化卫星制造工厂。其中,海南卫星超级工厂配套建设国际星箭协同研发中心,卫星在出厂前即完成与火箭的组合测试,以“星箭组合体”的状态就近发射,显著加速了卫星研制与市场应用的衔接进程。
国内卫星制造工厂设备配套体系完善,产能有望持续提升。设计年产能位居全国首位的海南卫星超级工厂于9月17日宣布累计完成形象进度90%。此外,时空道宇以及上海垣信持股的格思航天均已建成具备数百颗卫星年产能的制造基地。我国卫星工厂产能规模持续攀升,规模化与柔性化生产水平稳步推进。

当前,我国卫星制造产能已形成适度超前布局,为后续大规模星座组网提供了必要的产能储备。数据显示,2024年全国共执行火箭发射68次,2025年截至9月19日累计发射56次;然而,适用于一箭多星发射所需的卫星堆叠与集成技术尚未实现规模化应用。综合测算表明,当前卫星产能已超出火箭发射体系的现有承载能力,待发射节奏进一步提升并实现有效匹配后,卫星产能将全面释放,支撑各低轨通信星座的快速组网需求。因此,我国目前低轨卫星制造的主要发展方向在于降本而不是增产。

(1)卫星制造成本主要分为卫星载荷与卫星平台
卫星载荷是完成特定任务的功能设备。卫星载荷是卫星入轨以后发挥其核心功能的部件,是在卫星平台上安装一些设备而满足特定任务或功能的需求。载荷主要分为两大子系统:天线(占价值75%)和转发器(占价值25%)。天线负责空间电磁波与馈电电缆电信号的互转;转发器完成信号的接收、处理与重发。在天线子系统中,T/R组件价值占比达50%,是整个载荷单价最高的核心器件。此外,载荷还涵盖星间链路等部分。
卫星有效载荷相关民营企业有航天环宇/天箭科技(星载天线)、铖昌科技/臻镭科技(芯片)、国博电子/通宇通讯(T/R组件)、富士达/陕西华达(连接器)、国光电气(行波管)、上海瀚讯(整个载荷)等;

卫星平台是每颗卫星有效载荷的支持系统。卫星平台是为有效载荷在轨正常工作提供支撑、保障和服务的所有分系统的集合。根据系统功能划分,卫星平台通常包含姿态控制、电源、结构、测控、热控与星务管理等分系统(返回式卫星另含着陆系统)。其中,姿态控制系统价值占比最高,约占卫星平台总成本的40%,是平台中价值最大的分系统。

卫星平台控制分系统核心组件有星敏感器、加速度传感器、飞轮和SoC芯片,相关企业有天银机电、航天科技、芯动联科、国机精工和航宇微;测控分系统相关企业有星图测控、航天电子和鸿远电子;供配电分系统趋势是三结砷化镓太阳电池-锂离子蓄电池,相关民营企业有乾照光电;结构分系统中,光威复材、楚江新材、应流股份等民营企业可提供结构材料;热控分系统中,瑞华泰可提供热控材料;数管分系统相关民营企业有智明达、航天智装和鸿远电子。
卫星载荷通常针对特定航天任务进行定制化开发,卫星公用平台是规模化生产的主要方向。由于卫星功能稳定性与任务目标紧密相关,载荷往往需根据任务需求从零开始设计,在实现大规模量产前基本属于定制型项目。相比之下,无论搭载何种有效载荷,卫星平台的基础功能均保持一致。因此,当前卫星平台产品普遍注重集成化与通用化设计,遵循“卫星公用平台”的研发理念。在我国卫星生产尚未规模化的背景下,卫星载荷的大幅降本难以实现,成本优化压力主要集中于平台的通用化设计与规模化生产环节。
推进规模化生产可增加卫星载荷成本占比,“以应用为中心”是低轨通信卫星的理想标准。根据艾瑞咨询的数据,一般情况下定制卫星的成本结构中,平台以及载荷两个部分各占50%;在定制卫星形成一定规模的批量生产时,平台成本被分摊,在单个卫星中的成本占比可以下降到30%;而对于商业卫星公司而言,理想情况下平台占卫星总成本的比例低至20%左右。

(2)规模化部署带来降本空间
目前国内卫星平台尚未形成规模化生产,成本有待进一步摊薄。我国卫星平台主要研制方为航天五院旗下的中国卫星,其成功开发了CAST10、CAST20、CAST2000、CAST3000、CAST4000等多个具有国内领先、国际先进水平的小/微小卫星公用平台,形成了覆盖1kg~1000kg小/微小卫星的公用平台型谱。美国卫星研制起步早,卫星平台的规模化进度比中国快,因此其卫星平台成本占比较低,中国后续形成规模化生产后,有望将卫星平台的成本价值比降低至较小区间,进而将主要制造成本集中于有效载荷。
优化卫星总装流程,可进一步提高卫星生产效率。根据卫星整星总装、集成和测试过程(assembly,integration and test,AIT)的工作流程,AIT工作一般可划分为总装、电测试和各项环境试验三大工作包。通过总装流程优化,最终可将批产星AIT周期由1年以上缩减为3个月,将发射场工作周期由35-55天缩减为20天。

星链的经验借鉴在前,卫星降本空间较大。2023年11月,马斯克在X上发文表示星链计划已经实现了现金流平衡,证明该模式在商业层面的可行性。马斯克声称星链单颗卫星的制造成本已低于50万美元1,相比之下,我国商业卫星制造成本仍处于千万量级——以微纳星空中标10颗遥感小卫星、总价8亿元2为例,单星成本约为星链的10倍以上,显示我国在卫星制造环节仍存在显著的降本空间。
中国有能力在生产端复用星链的规模化生产模式。星链在成本与规模上的突破,得益于其深入贯彻“制造优先、集约高效”的敏捷制造理念。该模式高度契合低轨卫星低成本、大规模制造的需求,中国卫星制造企业可借鉴并复制这一路径,充分融合技术、管理与组织优势,加速推动卫星产能扩张。

美国超前布局低轨卫星领域,其多项专利技术为国内发展提供了参考路径。2008年SpaceX的猎鹰1号火箭首次成功入轨,而到2015年中国商业航天正式起步之际SpaceX已实现猎鹰9号一级火箭的首次成功回收。美国凭借其在卫星领域的超前布局,在卫星在轨规模和成本控制方面建立起显著领先优势。SpaceX在低轨通信卫星领域已布局多项技术专利,其卫星轨迹规划、抗干扰及星间链路等技术已成为行业标杆,也为国内低轨卫星领域的技术突破提供了清晰的技术演进路径。

中国在卫星制造领域持续推动成本优化,于制造端快速缩短与美国差距。长光卫星研制的“吉林一号”低轨遥感卫星系列,通过贯彻“星载一体化”设计理念,在维持高分辨率性能的基础上,依托持续技术迭代实现卫星重量与制造成本的显著下降,并逐步形成规模化制造能力。该降本增效的技术路径与商业模式正延伸至通信卫星领域,千帆星座等低轨通信卫星,通过推进标准化平台设计与工业化批量生产,进一步验证了这一发展逻辑。基于此可判断,中国低轨通信卫星的单星制造成本应呈现出与“吉林一号”相似的快速下降趋势。

(3)相控阵天线可保证低轨通信质量,T/R组件是其功能核心
有源相控阵天线凭借其波束灵活控制能力,已成为低轨通信卫星广泛采用的关键技术。该天线通过调控阵列中各辐射单元的馈电相位与幅度,实现波束指向与形状的重构。由于低轨卫星相对于地面高速移动,要求通信系统具备快速跟踪与精准波束指向能力。有源相控阵天线可以通过改变每一天线单元通道传输信号的相位与幅度,从而实现天线波束的快速扫描与形状变化,来满足通信卫星波束指向的快速迭变。这一技术优势使其逐步成为低轨通信卫星天线的主流方案。

相控阵系统最核心的部件为T/R组件(价值占分系统50%)。T/R组件由发射(Transmit)和接收(Receive)通道组成,是雷达或通信系统实现信号收发放大的核心组件。它接收微波信号放大后输出,并将发射信号经功率放大后由天线发射出去。一颗卫星可能搭载数百至数千个T/R组件,目前低轨通信卫星对T/R组件的要求是体积小、重量轻、同时需要更高效率降低发热量。

(4)激光通信成为星间互联的优先选择
星间链路是互联网星座从“接入网络”到“空间网络”的核心技术。低轨卫星通信网络包括空间段、地面段和用户段三部分,其中空间段内卫星与卫星之间的通信链路被称为星间链路。低轨互联网星座通常包含庞大的卫星规模与多个轨道面,单颗卫星的覆盖范围有限,需要通过星间链路实现与同轨面、跨轨面的卫星间数据信息的交换、转发。通过引入星间链路,星座可扩大通信覆盖范围,并增加通信稳定性、降低通信时延,最终实现空间网络的连接需求。

星间激光通信较传统微波通信优势明显,成为主流技术路径。目前主要的星间链路通信介质为微波与激光。星间激光通信是一种利用激光束作为载波在空间进行图像、语音、信号等信息传递的通信方式相比传统的微波通信,空间激光通信以其大通信容量、小体积、高保密性等优点,成为星间组网的首选方案。该通信方式可在实现设备轻量化的同时提供极高传输带宽,显著降低卫星星座系统对地面网络的依赖,从而有效减少地面信关站的建设数量与整体部署成本。
据太空与网络公众号2024年6月统计,当时StarLink发射的5600余颗活跃卫星中有近3000颗星带有星间激光通信,比例超50%。

(5)霍尔电推进技术能实现卫星的高性能姿控需求
霍尔推力器凭借其高推力密度与高安全性等优势,在航天器推进领域展现出显著的应用价值。霍尔电推进属于电推进技术的一种,基于霍尔效应,利用静电场对离子进行加速并产生推力。该类型推力器具有运行电压低、安全性高的特点,适用于大功率推进场景。其推力密度可达1–3mN/cm²,与传统的化学能推进相比,能够大幅节约航天推进剂消耗,进而提升卫星有效载荷承载能力。此外,由于卫星升空后处于微重力环境,需要微小推力,而霍尔电推进具备推力波动小、输出一致性好等特点,有助于提高航天器的姿态稳定度。

在航天任务中,霍尔电推进已获得广泛应用,成为姿态控制系统的主流技术路径。随着新型航天器对载荷占比及姿态控制精度要求的不断提高,高性能空间动力需求日益凸显。霍尔电推进技术所具备的综合性能优势,能够较好地契合上述发展趋势,近年来已在多项航天工程中实现应用。据统计,截至2016年12月,国外已有556台霍尔推力器部署于117颗航天器。以美国LS-1300平台卫星为例,其所采用的SPT-100型霍尔电推进系统,将姿态误差较原有水平降低约80%,体现出其在卫星姿态控制方面的显著提升效果。
为应对低轨卫星星座的大规模部署需求,霍尔电推进系统正围绕“降本增效”展开持续迭代。由于元素周期表0族稀有气体(氩、氪、氙等)的化学惰性与电离特性,霍尔电推普遍采用氙气作为推进剂。但全球氙气年产量有限、价格居高不下,难以支撑低轨卫星的规模化应用。为降低工质成本,SpaceX率先在其卫星推进系统中采用氪气,其成本较氙气下降约40倍。此后,在第二代星链卫星V2 Mini版本中,其霍尔电推进一步创新引入氩气作为推进剂。氩气不仅更易获取、价格低廉,据国外估算,此举可使单星成本降低3–5万美元。在性能方面,SpaceX V2 Mini所搭载的霍尔电推进器推力已提升至初代的2.4倍,比冲亦提高至1.5倍,显著增强了卫星的轨道调整效率与全生命周期机动能力。因此,在兼顾系统可靠性的基础上,通过推进剂替代与性能提升实现“更优成本-性能比”,已成为当前霍尔电推技术发展的明确趋势。

(6)柔性太阳翼以轻量化特点高度适配低轨微小卫星
柔性太阳电池阵技术正成为国内外航天器能源系统的主流发展方向。与传统刚性太阳电池阵相比,传统方案受限于结构机构重量及铝蜂窝夹层基板的厚度与收拢间距限制,其质量比功率和收拢状态下的体积比功率均存在明显瓶颈。而柔性太阳电池阵采用柔性薄膜基板,电路与基板总厚度不足1毫米,收拢时电池板之间呈压紧状态,不仅大幅提升了质量比功率,也显著优化了收拢体积下的功率密度。同时,该技术具备优异的结构适应性,能够贴合航天器复杂外形展开布局,从而更高效地利用航天器表面空间,提升整体发电能力。基于上述优势,柔性太阳翼已被视为航天器能源系统演进的关键路径之一。
柔性太阳翼的实现依赖于多项关键技术的协同突破,其结构设计亦呈现出多元化框架并行的应用趋势。在微重力、大温变等空间环境下,柔性太阳翼的结构部件需同时满足尺寸稳定性、结构刚度与轻量化的严苛要求,对翼上组件提出了极高标准。在材料与工艺层面,薄膜封装需具备优良的耐候性能以抵御原子氧等空间环境侵蚀;柔性电路及其接点须兼具高机械柔韧性与抗疲劳特性;而砷化镓等柔性电池则需在卷绕、展开及长期在轨过程中保持电性能稳定,这对电池材料与封装工艺提出了持续挑战。目前,空间柔性太阳翼主要发展出手风琴式、扇形展开式与卷绕式三类主流构型。各类构型在展开可靠性、功率体积比与适应性等方面具备不同特点,已逐步适配于差异化的航天任务与平台需求。

2、卫星发射
(1)运载火箭的技术、成本与产业格局
运载火箭指的是将卫星等航天器推向太空的载具。运载火箭依靠自身携带的推进剂(燃料 氧化剂)燃烧产生高速喷射气流获得反作用力推进,不依赖外界空气,因此可以在大气层内外飞行。其主要由箭体结构、推进系统、制导控制系统、安全自毁系统等构成,一般由2~4级组成,末级设仪器舱与有效载荷,外部配整流罩。按照级数,运载火箭可分为单级火箭和多级火箭;按所用推进剂来分,可分为固体火箭、液体火箭和固液混合型火箭合(如长征一号前两级液体、第三级固体)三种类型;根据是否可回收,分为一次性使用火箭、部分重复使用火箭和完全重复使用火箭。可重复使用运载火箭指运载器从地面起飞完成预定发射任务后,全部或部分返回并安全着陆,经过检修维护与燃料加注,可再次执行发射任务。

火箭是低轨卫星组网的核心基础设施。随着低轨星座规划数量大幅上升、组网节奏显著加快,火箭在多星搭载、批量发射能力和入轨精度等方面的技术门槛持续抬升,成为制约低轨卫星系统建设效率与成本的核心因素之一。运载火箭研发技术门槛极高,当前全球仅有约13个国家具备独立研发运载火箭的能力。中国近年来在运载火箭领域持续突破,标志性型号包括长征系列、快舟系列、以及近年来研发的多种商业运载火箭。火箭作为航天产业链的上游支柱,不仅承担着卫星发射、深空探测等国家级任务,也成为商业航天市场爆发的关键支撑,带动了相关材料、动力、制造与系统集成等高技术产业的发展。

运载火箭主要由结构系统(箭体结构)、动力装置系统(推进系统)和控制系统三部分组成,这三大系统称为运载火箭的主系统。结构系统为“躯体”,需维持外形、连接分系统并承受外力,核心部件含有效载荷整流罩、推进剂贮箱等。控制系统保障弹道稳定,含制导系统(测参数、控关机以保入轨精度)、姿态控制系统(测角速率、维飞行稳定)、供配电时序系统。动力系统分两类:固体发动机结构简单、发射周期最短24小时、储存周期数年,但比冲低(2000~3000牛秒/kg),适配小卫星。液体发动机比冲更高(2500-4600牛秒/kg)、运载能力强、可控性好。
运载火箭的硬件成本主要包括发动机、箭体结构、电气设备、阀门机构、火工品、推进剂等。发动机、箭体结构为成本占比最高。在一级火箭硬件成本中,发动机成本占54.3%,箭体结构占23.5%,在二级火箭硬件成本中,箭体结构占29.5%,二级发动机占28.6%,电气设备占27.2%,阀门机构、火工品、推进剂成本占比相对较小。因此,箭体结构占火箭硬件总成本的比例仅次于发动机。而推进剂占总硬件比例较小,其中一级占比仅0.7%,二级占比仅0.2%。考虑复用火箭成本,一子级能够实现回收复用。

固体发动机是指使用固体推进器的化学火箭发动机。液体火箭发动机是使用液体推进剂作为能源和工质的化学火箭发动机。液体发动机具备推力可调、比冲高、可重复点火等优势,成为可重复使用火箭的主流选择:
按使用的推进剂组元的数量分类,可分为单组元、双组元和三组元动力装置。单组元液体推进剂是单一液体化学物质或几种液体化学物质混合物,在一定的条件下能够通过自身分解或燃烧。如无水肼(N2H4)、高浓度过氧化氢(H2O2)、硝酸异丙酯,以及由无水肼与硝酸肼及水等组成的单推-2(DT-2),单推-3(DT-3)等。由于单组元推进剂能够简化推进剂供应系统,并且能够催化分解而发生自燃,使推进系统的结构和控制系统比较简单。双组元动力装置使用最广,其推进剂由氧化剂(例如液氧、四氧化二氮等)和燃料(例如液氢、煤油等)两种组元组成,氧化剂和燃料贮存在各自的贮箱中,如四氧化二氮/偏二甲肼、液氧/煤油、液氧/酒精、过氧化氢/煤油、红烟硝酸/油肼等组合。三组元动力一般由一种氧化剂组元和其它两种燃料组元组成,如液氧/液氢/碳氢化合物、液氧/液氢/氢化锂、液氟/液氢/锂等。
液氧甲烷发动机具有推进剂资源丰富、无毒无污染、变推力特性好、冷却特性好和维护使用方便等优点,虽然密度、比冲不如液氧煤油,但比冲性能略高,在发动机性能方面与液氧煤油基本持平,且液氧甲烷发动机在使用成本及性能维护方面具有明显的优势。与液氧液氢相比,甲烷价格仅为液氢的三十分之一,且可以实现空间中长期贮存,能有效减小发动机尺寸和质量。因此,液氧甲烷推进剂更加适宜于重复使用、低成本运载器的使用要求,已成为下一代液体运载火箭的理想动力选择。

运载火箭的制造“国家队”有航天科技集团、航天科工集团,民企第一梯队有星河动力、中科宇航、星际荣耀和蓝箭航天等。具体而言,与运载火箭结构件相关的民营企业有斯瑞新材/宝钛股份/博云新材(发动机原材料)、超捷股份(整流罩、贮箱等)、铂力特/华曙高科(火箭零部件打印工艺)、钢研高纳(其他结构件)、航天电器(高端连接器)、高华科技(火箭发射传感器)、九丰能源(甲烷燃料);从事运载火箭整箭制造的民企包括:星河动力、蓝箭航天、星际荣耀、零壹空间等。
我国整体火箭运载能力仍需补短板,民营火箭公司份额仍低,未来有望成为重要运力增量。当前我国商业火箭发射服务主要分为国有企业、混合所有制运载火箭公司、民营商业运载火箭公司,当前能够提供商业发射服务的主流机构有12家,提供商业发射服务的在役及规划的火箭型号达27个。2024年,我国68次航天发射任务中商业航天发射(含拼车和搭载)43次,约占我国全年发射总数63.2%;民营火箭公司发射12次,占全国发射总数的17.6%。2024年的43次商业发射中,“长征”系列运载火箭24次、“快舟”系列运载火箭5次、“谷神星”一号运载火箭5次、“力箭”一号运载火箭4次、“捷龙”三号运载火箭2次、“引力”一号和“朱雀”二号改运载火箭各实施1次、“双曲线”一号运载火箭1次。发射形式以一箭多星为主,约占商业发射总次数的79.1%,“千帆”极轨01组卫星首次实现了我国平板式卫星一箭18星的堆叠发射。

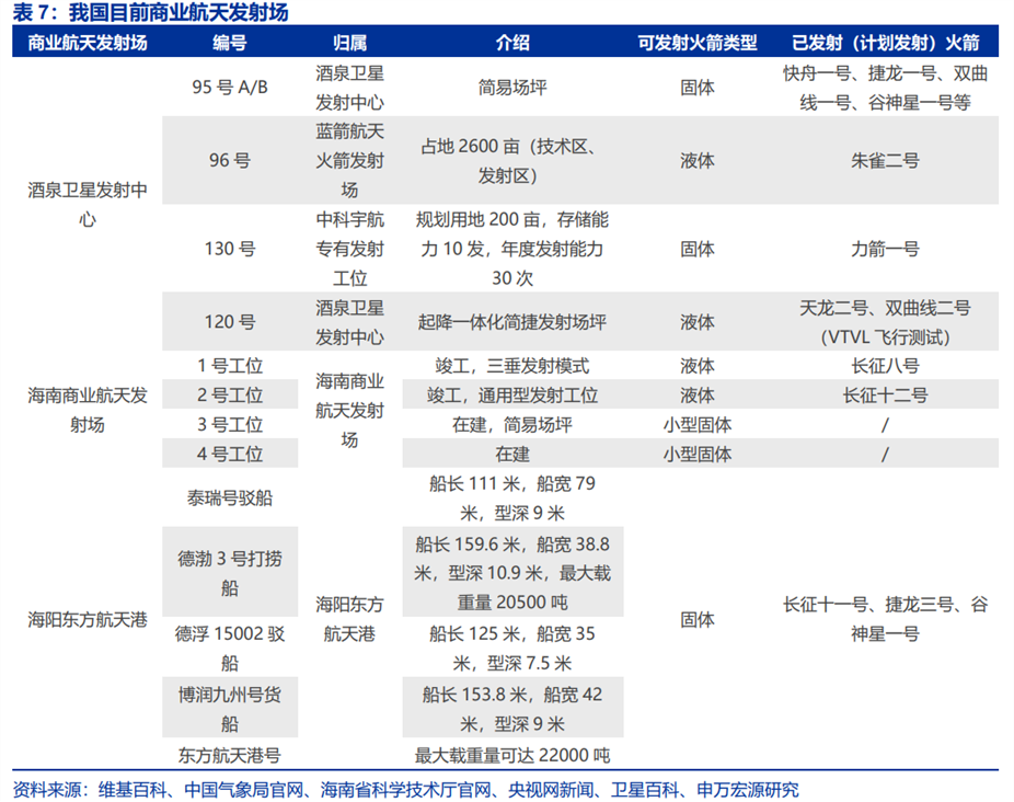
(2)航天发射场加速建设,推动商业航天发射能力将进一步提升
目前我国商业航天发射工位紧张,预计未来将加快建设商业航天发射场,提高商业运载火箭发射能力。中国现有四个陆上航天发射场,包括酒泉卫星发射中心、西昌卫星发射中心、太原卫星发射中心和文昌航天发射场。目前四大陆上航天发射场酒泉卫星发射中心设有商业航天发射工位,海阳东方航天港是我国运载火箭海上发射母港。为进一步提升中国商业运载火箭发射能力,2022年7月海南省文昌市开工建设中国首个商业航空发射场——海南商业航天发射场,2024年11月30日,长征十二号运载火箭在海南商业航天发射场点火起飞,顺利将卫星互联网技术试验卫星及技术试验03星分别送入预定轨道,完成我国首个商业航天发射场发射任务。后续海南商业航天发射场1、2号工位形成常态化发射能力,同时将加快推动3、4号工位建设。

(3)我国运载火箭与全球领先技术仍存在较大差距,发展空间巨大
我国运载火箭仍以前三代为主,与全球领先技术存在代际差距。根据《中国运载火箭型谱发展》论文,长征火箭的研制情况可分为五代,其中1)第一代:解决有无,主要由战略武器型号改进而来,典型火箭为CZ-1等,完成“东方红一号”等系列卫星发射任务;2)第二代:任务牵引,采用常规动力的一次使用火箭,典型火箭为CZ-2、CZ-3、CZ-4等,完成“北斗二号/三号”等发射任务;3)第三代:提升效能,采用新型动力的一次使用火箭,典型火箭为CZ-5、CZ-6、CZ-7等,完成“载人空间站”等任务;4)第四代:重复使用,典型火箭为猎鹰-9,国内尚无工程化型号,商业航天公司有数款可复用火箭正在研制中。


可重复使用火箭具有低成本、高频度、大规模、高可靠等优势,将逐渐成为国际航天发射市场的主力。回收复用是通过对发射出去的火箭的主要部分进行回收,继续用于下一次发射活动,以此来实现降低发射成本、提升快速响应时间的目的。火箭回收从地面起飞完成预定发射任务后,火箭的全部或部分结构件返回并安全着陆,经过检修维护与燃料加注,可再次执行发射任务。根据国家航天局官网,SpaceX猎鹰9号如果能回收并重复使用第一级,可节省资金80%;如果第二级也能回收并重复使用,发射成本将降至目前的1%。目前世界上三2025年11月14日种主流的火箭回收方案包括:伞降回收、垂直回收和带翼飞回。其中,垂直回收飞行载荷小、着陆精度高,并且对火箭自身结构设计的改动最小,在三种回收方式中经济应用价值最高。

根据《猎鹰-9运载火箭发射成本研究》论文数据,保守估计,可复用10次情况下猎鹰9号单次发射的平均成本可降低至2145万美元,仅一子级回收多次重复使用即可降低发射成本的65.4%。根据《猎鹰-9运载火箭发射成本研究》论文,1)猎鹰9号合同价约为6200万美元;2)整流罩、推进剂、氦气、维修一子级等成本约500万美元,二子级制造成本约为1240万美元;3)截至2025年10月猎鹰9号已实现一子级最高重复使用31次、一子级累计回收超400次的纪录。

我国可复用火箭研发加速推进。美国SpaceX的猎鹰9号火箭于2015年通过垂直回收的方式成功实现第一级火箭回收,成为全世界首个实现第一级火箭回收的轨道飞行器,Blue Origin(蓝色起源)于2025年11月14日成功实现一子级海上垂直着陆回收,成为继SpaceX(太空探索技术公司)之后第二家成功完成火箭回收的商业火箭公司。国内一些航天国企和民企目前陆续开始尝试重复使用和火箭回收实验试车,但研究进程尚落后于国外航天公司。全国人大代表、中国航天科技集团研究发展部部长王巍院士4日在北京接受媒体采访时表示,中国航天科技集团正在加速研制4米级、5米级可重复使用火箭,计划分别于2025年和2026年首飞;中科宇航成功在山东海阳进行了海上垂直回收演示验证飞行试验,为我国火箭海上回收任务提供了技术攻关和技术积累。

(4)国内卫星星座发射计划加速部署
截至2030E年,预计我国卫星发射数量有望达16300颗。根据ITU(国际电联)及新华网数据,G60星座计划2027E年底将发射1296颗卫星,2030E年底前将15000颗卫星全部发射完成,2028-2030E年均超4000颗。根据新华网,GW星座计划在2030E年之前完成10%的卫星发射,到2030E年后,平均每年发射量将达1800颗。

(5)运载火箭发射次数有望快速增长,一箭多星技术日趋成熟
我国“一箭多星”技术发展迅速,有望实现“一箭18星”常态化发射。根据NASA SpaceFlight(美国宇航局航天资讯网),2023年SpaceX公司发射火箭96次,总计发射了1984颗卫星,平均一次发射20.7颗卫星。我国“一箭多星”发射技术快速发展,2024-2025年多次实现“一箭多星”,2024年8月6日长征六号改运载火箭在太原卫星发射中心点火升空,将上海垣信卫星科技有限公司“千帆星座”首批18颗商业组网卫星送入预定轨道。目前天兵科技正在探索“一箭36星”发射,根据天兵科技,天龙三号“一箭36星”地面验证试验已全部完成,有望大幅提升国内商业航天规模化发射能力,为卫星互联网基础设施建设提供坚实保障。

(6)预计2030E年我国运载火箭市场空间超千亿元
预计到2030E我国运载火箭市场空间达632亿美元。1)假设一:根据星网及垣信卫星发射规划,截至2030E年预计我国卫星发射数量有望达16300颗。2)假设二:我国“一箭多星”技术发展迅速,有望实现“一箭18星”常态化发射。3)假设三:以SpaceX公司公布猎鹰9号报价为准,火箭单次发射成本为6975万美元。基于以上假设,预计至2030E我国运载火箭发射次数将达906次,火箭单次发射费用为6975万美元,因此最终测算得预计到2030E我国运载火箭市场空间达632亿美元。

3、地面设备
地面设备主要包括固定地面站(即地球站,包括信关站、数据中心和运营中心等)、移动站(动中通车/船/机载站等)、可搬动站(静中通车载站、便携站、背负式等)以及终端设备(包括手持终端以及移动终端)。根据美国卫星产业协会(SIA)发布的《2023年卫星产业状况报告》,地面设备制造业价值量在全产业链中占比37.76%,占比较高。根据上海北斗导航创新研究院援引的赛迪顾问物联网产业研究中心&新浪5G联合发布《“新基建”之中国卫星互联网产业发展研究白皮书》,固定地面站包括天线系统、发射系统、接收系统、信道终端系统、控制分系统、电源系统以及卫星测控站和卫星运控中心等;移动站主要由集成式天线、调制解调器和其它设备构成;用户终端包含设备上游关键零部件及下游终端设备。
我国地面设备的竞争格局是以科研院所为主导、民营企业广泛参与。地球站、移动站及其配套的主要设备厂商包括中国电科39所及中国电科54所,基站设备的提供商包括:灿勤科技、盛路通信、信维通信、复旦微电等;终端芯片及设备的提供商包括:海格通信、华力创通、电科芯片、盟升电子、星网宇达等。
4、卫星运营
通信卫星运营是指运营商通过运营管理通信卫星,为用户提供通信、视频、数据等传输服务。
通信卫星运营服务类型:根据《电信业务分类目录(2019修订)》,卫星通信业务类型包括:第一类卫星通信业务(A13)项下的卫星移动通信业务和卫星固定通信业务;第二类卫星通信业务(A-23)项下的卫星转发器出租、出售业务,以及国内甚小口径终端地球站通信业务。卫星通信业务均属于基础电信业务,但其中的国内甚小口径终端地球站通信业务参照增值电信业务管理。卫星通信业务中,卫星转发器出租、出售业务属于运营卫星业务,意思是指将自有或租用的卫星转发器资源向卫星使用者出租出售,以供卫星使用者利用该卫星转发器资源进行相应应用的业务。卫星移动通信业务、卫星固定通信业务及国内甚小口径终端地球站通信业务均属于卫星应用业务,即运营者利用合法使用(自有或租用)的卫星转发器资源,组建相应类型的卫星通信网设施或通信系统,为用户提供话音、数据、多媒体通信等通信业务。
目前我国有中国卫通、中国电信、中国移动、中国联通、中信卫星、中交通信等6家企业取得卫星通信相关的基础电信经营许可证,其中有中国卫通、中国电信和中信卫星取得转发器出租、出售业务经营资质。取得国内甚小口径终端地球站通信业务(增值电信经营许可证)的企业数量则相对较多。
06
相关公司
1、航天电子
航天电子是中国航天科技集团公司旗下从事航天电子测控、航天电子对抗、航天制导、航天电子元器件专业的高科技上市公司,亦是航天九院唯一上市平台,主营业务包括航天电子信息产品和无人系统装备产品。公司2025年前三季度实现营收88.35亿元,同比减少4.32%,实现归母净利润2.09亿元,同比减少62.77%,实现扣非归母净利润1.7亿元,同比减少15.17%。
航天电子信息系统龙头,有望受益于卫星互联网与商业航天蓬勃发展。1)惯导系统:经过2016年重大资产重组,公司形成了平台式惯导、激光惯导、光纤惯导系列化元器件和系统生产能力,有望受益于制导武器放量和商业航天蓬勃发展。2)激光通信终端:Starlink卫星自V1.5代星起标配激光通信终端,单星配套3-4个;2025H2我国卫星互联网建设提速,公司突破了多项关键技术,已做好批产准备,有望充分受益。3)航天测控:我国商业火箭发展正处于蓬勃发展阶段,多型商业火箭研发成果斐然,即将步入首飞和商业运营阶段,公司航天测控业务有望充分受益。
公司忠诚僚机、察打一体、巡飞弹、航弹谱系完整,积极拥抱装备无人化智能化发展趋势。1)无人机作为现代空袭作战体系中的重要元素,逐渐走入战场中央,“弹簧刀”巡飞弹等装备战场表现突出。2)公司飞鸿系列产品型谱规划完整,航天飞鸿公司订单饱满:已具备“远中近结合”“高低速互补”“固定翼旋翼兼具”的特点,从300克到8吨级超近程、近程、中远程、巡飞作战四大系列30余型产品,多次亮相重大军事活动。3)飞鹏公司积极打造“三系列”“三段式”产品,拥抱低空经济发展浪潮。
筹划资产置换持续瘦身健体,推进募投项目建设打造新质生产力。1)剥离低效资产瘦身健体:2024年8月公司转让子公司航天电工51%股权完成其出表,剥离接连亏损的电线电缆业务,盈利能力有望提升。2)资产置换提升公司价值:公司于2025年9月12日公告,拟推动资产置换,置入西安太乙电子67%股权、北京遥测技术研究所和上海科学仪器厂的相关技改资产,置出航天兴华100%股权、航天长征火箭密码与信息安全类业务资产和上海航天深空探测类业务相关资产,初步测算拟置入资产账面价值约8-10亿元。
2、臻镭科技
国内低轨卫星载荷元器件核心配套商,核心技术保持领先。公司主要产品包括射频收发芯片及高速高精度ADC/DAC芯片、电源管理芯片、微系统及模组等,为客户提供从天线到信号处理之间的芯片及微系统产品和技术解决方案,可应用于数据链、电子对抗、无线通信终端、新一代电台、相控阵通信等特种领域;及移动通信系统、卫星互联网等民用领域。公司产品全面覆盖商业低轨卫星需求,是国内卫星通信领域射频、电源和ADC/DAC芯片的核心供应商,目前已与行业内主流核心科研院所及多家优势企业开展合作,卡位和份额优势显著。2024年公司新研2款星载地面宽带终端产品及3款星载通信载荷抗辐照产品,适用于手机直连卫星通信载荷,目前已为数十家客户提供试样并获意向订单。公司已在射频收发、高速高精度数模转换、电源管理等高端模拟芯片领域形成了核心技术优势,产品在集成度、功耗、可靠性等方面已达到国内一流,国际先进水平。国内低轨卫星组网密集期已经到来。公司作为国内低轨卫星载荷元器件的核心供应商,随着遥感卫星和低轨卫星的批量发射和组网应用,部分产品已从2024年的小批量、实验星阶段转入持续批量交付阶段。
2025年Q1-Q3公司实现营收3.02亿元,同比增长65.8%;实现归母净利润1.01亿元,同比增长598.1%。
3、铂力特
金属3D打印龙头企业。铂力特成立于2011年,是一家专注于工业级金属增材制造(3D打印)的高新技术企业,业务涵盖金属3D打印设备的研发及生产金属3D打印定制化产品服务、金属3D打印原材料的研发及生产、金属3D打印工艺设计开发及相关技术服务,覆盖金属增材制造全产业链。公司目前已发展成为国内最具产业化规模的金属增材制造企业,在金属3D打印工艺技术与生产能力方面处于世界一流水平,尤其在大型精密复杂零件打印方面处于领先地位。
开展商业航天金属3D打印规模化应用,推进新兴行业的应用拓展。1)航空航天:公司市场占有率领先,与空客等国际企业达成深度合作,实现从供应商到联合开发伙伴的角色升级。公司已助力多个商业航天客户完成发射、飞行任务,多个商业航天项目已进入批量生产阶段。2)其他新兴行业:公司将金属增材制造技术拓展至新能源汽车模具、3C电子、人形机器人等新兴领域,推动金属3D打印技术从定制化小批量走向规模化批量生产。通过自主研发大型多光装备、自动化产线、专用粉末材料及智能控制系统,公司不断提升打印效率、降低生产成本,强化产业链协同创新能力,实现从技术突破到产业应用的广泛覆盖。
在航空航天领域,公司掌握选择性激光熔化(SLM)、激光立体成形(LSF)、电弧增材制造(WAAM)等多项主流金属增材制造工艺,具备复杂异形、高温耐热、大尺寸结构零件的高质量打印能力。当前公司已与蓝箭航天、星际荣耀、东方空间、星众空间等30余家商业航天公司建立深度合作,广泛参与朱雀二号、双曲线二号、原力-85、JD-2等液体火箭发动机的关键部件制造,以及“大连一号”“智星二号A星”等卫星项目结构件开发,覆盖推力室、燃气发生器、涡轮泵、星体框架等核心零部件。随着商业航天步入批产与可重复使用阶段,零件轻量化、制造柔性、研发迭代效率成为关键竞争要素,铂力特有望依托增材制造在成本、周期与质量上的综合优势,巩固其在商业航天零部件研制中的地位。
2025Q1-Q3公司实现应收11.61亿元(yoy 46.47%),实现归母净利润1.56亿元(yoy 234.83%)。

4、上海瀚讯
持续加大军用宽带 卫星 数据链研发投入,开拓新业务增长点。公司传统业务覆盖专网宽带通信芯片、通信模块、终端、基站、应用系统等,已形成“芯片-模块-终端-基站-系统”全产业链布局。低轨卫星互联网方面,公司已启动通信分系统设备研制工作,参与相关低轨卫星星座项目建设,并研制供给卫星通信载荷、信关站、卫星通信终端多个关键设备。目前上海松江已形成卫星制造、测控、运营全产业链集群,G60产业基地年产值预计超百亿,并带动相控阵终端、星间激光通信等核心环节技术突破。2024年4月,公司与关联方共同投资设立瀚联九霄,主要从事新一代数据链装备研发、生产和销售,公司新一代数据链产品将支持多个无人机集群宽带通信。美国军方用于指控与情报分享的战术数据链已发展到第16代(link16),数据链作为信息化作战的关键互联技术,覆盖装备品类及范围将持续拓展。
公司2025年Q1-Q3实现营收3.05亿元(yoy 72.72%),归母净利-4815.76万元(yoy 47.25%),扣非净利-6719.45万元(yoy 33.53%)。
5、国博电子
公司系有源相控阵T/R组件龙头企业。公司主要从事有源相控阵T/R组件和射频集成电路相关产品两大业务,是目前国内能够批量提供有源相控阵T/R组件及系列化射频集成电路相关产品的领先企业。
公司背靠五十五所、技术积累深厚,产品具备较强竞争优势。1)T/R组件:公司由中电科五十五所孵化并控股,承接了其T/R组件业务,技术积淀深厚、定型产品丰富,具备100GHz以下有源相控阵T/R组件研制生产能力,定型或技术水平达到固定状态产品数十项。同时公司积极进行产品研发并拓展下游市场,在商业航天领域已开始交付产品。2)射频模块:公司是全球少数具备GaN射频模块量产能力的企业之一。与前两代相比,第三代半导体具有宽禁带宽度、高电子饱和速率、较高热导率等优点,更适用于高温、高频、高功率等环境,是6G的理想选择。公司GaN产品主要应用于4G/5G,已在5G-A移动通信崭露头角,并积极布局6G。3)射频芯片:公司聚焦5G、5G-A、U6G基站和终端应用,基于新型半导体工艺开发手机PA等新产品,逐步开始向客户供货;针对卫星通信和感知领域,公司开展多款射频芯片产品的开发,部分产品已实现小批量交付。
公司2025Q1-Q3实现营收15.69亿元(yoy-13.5%),实现归母净利润2.47亿元(yoy-19.4%)。
6、斯瑞新材
高端铜基合金领军企业。公司以铜基特种材料的制备技术为核心,从中高压电接触材料及制品业务起步,着力开展高强高导铜合金材料及制品的技术应用,并积极开发液体火箭发动机、高性能金属铬粉、医疗CT和DR球管零组件、光模块芯片基座材料和新一代铜铁合金材料。
筑牢核心产业技术优势,高端合金材料市场构建基本盘。1)高强高导铜合金材料及制品:公司掌握高强高导铜合金核心制备技术,材料主要供应航空航天、新能源汽车等高端连接器市场,制品用于牵引电机等关键部件,我国轨道交通建设进程推进与新能源汽车市场需求将驱动需求扩张。2)中高压电接触材料及制品:公司位于中高压电接触材料产业链上游,研发的铜铬与铜钨材料可广泛用于多种电气设备中高压开关,电网建设扩张将提升市场潜在需求。3)高性能金属铬粉:公司已实现高性能金属铬粉产业化,产品可用于高端高温合金、高纯靶材等高端制造领域,下游国产替代进程加速有望打开增量空间。
积极布局医疗、航空航天,高附加值新兴领域驱动成长。根据公司公告,公司重点推进多个新兴产业项目建设:1)液体火箭发动机推力室项目:一阶段计划投资2.30亿元,达产后预计年产500套火箭发动机推力室内、外壁等零组件。截至25H1期末,项目已累计投资4723.27万元,并成功研发铜铬铌大推力液体火箭发动机推力室内壁热等静压近净成型技术,已向客户交付样件;2)年产3万套医疗影像装备产业化项目:项目规划投资4亿元,达产后将实现年产30,000套CT球管零组件、15,000套DR射线管零组件、500套直线加速器零组件等产品的生产能力,截至25H1期末,项目新厂房建设完成,已累计投入1.51亿元。
商业航天核心供应商,构建全工艺链护城河。根据公司公告,公司已成为蓝箭航天、九州云箭、深蓝航天等国内商业航天头部企业的重要供应商,其高强高导铜合金产品已应用于“朱雀三号”等关键项目的多次发射验证,产品可靠性得到证实。为应对下游旺盛需求,公司启动“液体火箭发动机推力室材料、零件、组件产业化项目”,同时25H1公司成功研发铜铬铌(CuCrNb)大推力液体火箭发动机推力室内壁热等静压近净成型技术并交付样件,该技术能显著提升性能、提高材料利用率并降低成本,进一步构筑了从材料到组件的“全工艺链”护城河。
2025Q1-Q3,公司实现营业收入11.74亿元( 21.74%),归母净利润1.08亿元( 37.74%),扣非归母净利润1.02亿元( 41.39%)。
7、九丰能源
作为清洁能源服务商,积极拓展特种气体业务并深度参与商业航天燃料供应。江西九丰能源股份有限公司是一家以清洁能源为核心,涵盖液化天然气(LNG)、液化石油气(LPG)及特种气体业务的综合性能源服务企业。在特种气体领域,九丰能源重点布局氢气、液氢、高纯液态甲烷等产品,其中氢气作为火箭推进剂的关键成分,已成为公司战略性业务方向。公司通过BOG提氦、管道气提氦等技术,具备国产氢气供应能力,并积极构建“自产气氦 进口液氦”双资源池,为商业航天提供高纯度、高可靠性的特种气体支持。
公司已实现商业航天发射场特燃特气配套,成为国内航天领域重要气体供应商。九丰能源在商业航天领域的参与具体体现在其海南商业航天发射场特燃特气配套项目中。公司海南项目已于2024年实现部分装置试产成功,并于2025年3月12日海南商业航天发射场一号工位首次发射中,其液氢产品实现独家配套供应,产品品质通过发射验证。此外,公司还为中国长征火箭有限公司、中国航天科技集团第八研究院等相关航天项目提供供气服务,初步构建了航天特气供应链与服务链。

8、*ST铖昌
公司是国内少数能够提供T/R芯片完整解决方案的企业之一,早期致力于星载相控阵技术和产品,参与多项国家重点项目,推出的星载T/R芯片产品在多系列卫星中实现了大规模应用;近年来公司依托前期建立的技术优势将产品和业务拓展至机载、弹载、地面相控阵领域,行业地位和口碑持续提升,也有效扩大了公司的业绩增长点。
相控阵雷达领域,1)星载:公司延续核心供应商优势地位,部分规模量级多系列遥感星座项目已陆续进入持续批量交付阶段;2)机载:前期布局的多个项目已逐步进入批产,期内客户陆续下达了新的需求订单及合同,推动营收阶梯式的高速增长;3)地面雷达:第三代半导体氮化镓功率放大器芯片已规模应用,同时积极进行备货及生产交付。低轨卫星通信领域,公司领先市场推出星载和地面用卫星通信T/R芯片全套解决方案,随着卫星的大规模发射与组网应用快速推进,低轨卫星通信业务将成为公司的第二增长点。
通过精细化管理和规模效应实现成本结构优化。公司通过进一步提高研发效率,降低研发成本进行降本增效;在生产端,公司持续优化工艺流程,自动化测试能力的提高以及规模效应带来的成本优化同时带动了毛利率的提升;另一方面,随着需求计划的快速恢复,产品价格体系保持平稳。
2025年前三季度,公司销售毛利率达69.72%,同比提升17.68个百分点,销售净利率为29.52%,较去年同期亏损大幅改善。
07
发展趋势分析
1、技术创新将引领发展
技术创新正驱动中国低轨卫星产业加速发展。在星间链路方面,激光通信技术持续迭代,以“千帆星座”30GB/s的传输速率为代表,未来性能将更上一层楼。结合1550nm激光与超导纳米线单光子探测器,系统在实现纳秒级低时延和量子级安全的同时,也拓宽了通信覆盖面。在用户终端侧,得益于AI波束成形算法与多频段复用,相控阵天线正迈向轻量化与低功耗。华为Mate系列手机已集成灵敏度达-128dBm的高性能天线,预示着手机直连卫星将加速普及,为行业打开广阔的消费级市场。
2、扬帆出海角逐全球市场
在国际舞台上,中国低轨卫星产业正凭借技术与成本的双重优势,依托“数字丝绸之路”等战略框架,积极向全球市场拓展。以“千帆星座”为例,其全球化布局已迈出关键一步:2024年11月,该星座与巴西通信部签署谅解备忘录,计划在两年内完成本地关口站的部署并启动商业服务。此举不仅有望打破SpaceX在拉美地区高达45.9%的市场份额垄断,更彰显了中国商业星座的强劲竞争潜力。
展望未来,随着“千帆”与“GW”等星座的发射组网持续加速,中国低轨卫星产业将逐步形成显著的规模效应。这不仅会推动产业链生态的日臻完善,更将从根本上提升我国在全球航天市场中的整体竞争力与话语权。
3、产业生态更加完善
政策将持续鼓励民营资本进入卫星通信领域。如《关于优化业务准入促进卫星通信产业发展的指导意见》明确向民企开放新型业务,此举将极大激发其在技术创新与商业模式上的活力,使其成为产业发展的主力军。同时,产业链上下游的协同将更加紧密,卫星制造、发射企业将与运营商、服务商深化合作,共同开拓智慧城市、智能交通等新市场。此外,产学研用平台的作用将进一步凸显,加速技术成果转化,为整个低轨卫星产业的稳健前行提供动力。
08
参考研报
1.国泰海通证券-商业航天行业专题研究:低轨卫星加速部署,商业火箭应势启航
2.国泰海通证券-产业深度:商业航天系列二,大时代的序章,卫星互联网新机遇
3.爱建证券-电子行业周报:低轨卫星市场正处于持续爆发周期
4.国海证券-商业航天行业报告:商业航天方兴未艾,低轨卫星星座建设加速
5.光大证券-低轨卫星行业研究系列之三:商业航天发射需求增长,运载火箭景气度有望持续提升
6.国泰海通证券-主题风向标9月第2期:商业航天,启航空天经济新纪元
7.中泰证券-商业航天行业深度报告:深空经济启新篇,火箭发射迎机遇
8.申万宏源-国防军工行业星耀强国系列之九暨商业火箭系列报告之一:可复用技术引领变革,商业火箭开启千亿蓝海市场


VIP复盘网