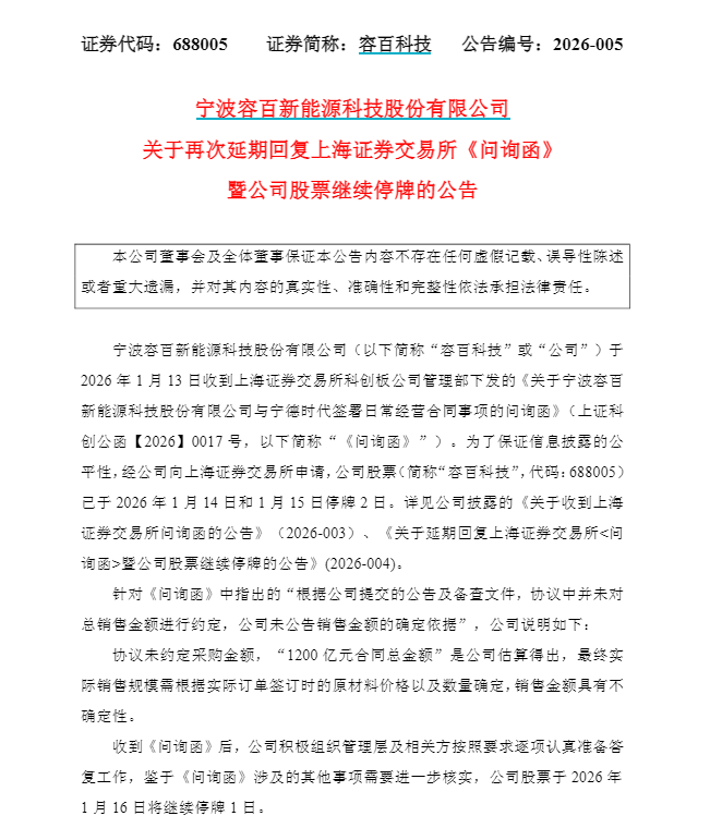
1月15日晚间,容百科技发布再次延期回复上海证券交易所《问询函》相关公告。公告称,公司于2026年1月13日收到上交所问询函,涉及与宁德时代签署的日常经营合同事项。由于《问询函》涉及的其他事项需要进一步核实,公司股票于2026年1月16日继续停牌1日。
针对《问询函》中指出的“根据公司提交的公告及备查文件,协议中并未对总销售金额进行约定,公司未公告销售金额的确定依据”,容百科技表示,协议未约定采购金额,“1200亿元合同总金额”是公司估算得出,最终实际销售规模需根据实际订单签订时的原材料价格以及数量确定,销售金额具有不确定性。

1月13日容百科技公告称,公司与宁德时代签署了《磷酸铁锂正极材料采购合作协议》,自今年第一季度开始至2031年,将向宁德时代国内区域供应磷酸铁锂正极材料305万吨,总销售金额超1200亿元。有业内人士评论称,如此大的订单量和协议金额,在锂电行业罕见,或将对容百科技未来的业绩产生积极影响。具体可戳:A股公司,拿下1200亿锂电大单!
当晚,上交所火速下发问询函,要求其就信息披露准确性、协议内容、内幕交易防控等事项进行自查并补充披露,并要求容百科技明确说明是否存在借大额合同进行股价炒作的动机。在问询函中,上交所表示,后续将结合容百科技回复情况启动纪律处分程序。随后,容百科技股票于1月14日起停牌。


VIP复盘网