1月7日,工信部等八部门公布《"人工智能 制造"专项行动实施意见》,计划到2027年,推动3-5个通用大模型在制造业深度应用,培育2-3家全球影响力生态主导型企业,推广500个典型应用场景。

国家大力发展“AI 制造”,也是希望通过大模型、工业智能体与物理生产系统的深度融合,推动中国制造业的转型,重塑全球制造业竞争格局、实现产业高质量发展
“AI 制造”的基本介绍
“AI 制造”的概念
“AI 制造”,是将人工智能技术深度融入制造业的研发、生产、管理、供应链协同等全流程,通过数据驱动实现生产要素的优化配置、生产过程的智能决策与制造效率的大幅提升。

“AI 制造”与传统制造的差异
传统制造以“人控机器、经验驱动”为核心,生产流程固定、响应能力薄弱,难以应对多品种、小批量的市场需求。
而“AI 制造”以“数据驱动机器、智能决策”为核心,具备三大显著优势:生产过程的实时感知与动态调整,质量控制的精准化与全流程覆盖,资源配置的全局优化与高效协同。
从本质上解决了传统制造的效率瓶颈与柔性不足问题。

(图片由AI生成)
“AI 制造”的技术体系
基础数据技术:工业大数据的采集与治理
工业大数据是“AI 制造”的核心燃料,采集环节覆盖生产设备、工艺参数、环境数据等多维度信息,依赖传感器、物联网等硬件设备实现实时捕获;而数据清洗与治理则通过去噪、标准化、关联分析等手段,提升数据质量。

核心算法支撑:制造业专用AI算法
不同于通用AI算法,制造业专用机器学习/深度学习算法更适配工业场景的复杂环境,比如针对小样本数据的工艺优化算法、针对动态场景的实时调度算法等,能精准解决生产中的个性化问题,提升算法落地的实用性与稳定性。

核心引擎:工业大模型的构建与优化
工业大模型采用“通用基础模型 行业微调”的技术架构,通过海量工业数据训练形成通用能力,结合特定行业数据优化适配场景;训练依赖分布式计算框架,适配工业场景的实时性需求,实现“单点智能”到“全局智能”的跃升。

执行环节:工业智能体与机器人协同
工业智能体具备“感知-决策-执行”全链路能力,核心由感知模块、决策算法模块与执行控制模块组成;通过与工业机器人的协同,实现生产任务的自主规划与精准执行,比如柔性生产中的多机器人协作,大幅提升生产灵活性与效率。

虚拟映射:数字孪生工厂构建技术
数字孪生工厂通过三维建模技术构建物理工厂的虚拟镜像,依托物联网实现物理实体与虚拟模型的实时映射,结合仿真推演技术模拟生产全流程,可用于生产流程优化、虚拟调试等场景,降低实体试错成本,提升生产规划效率。

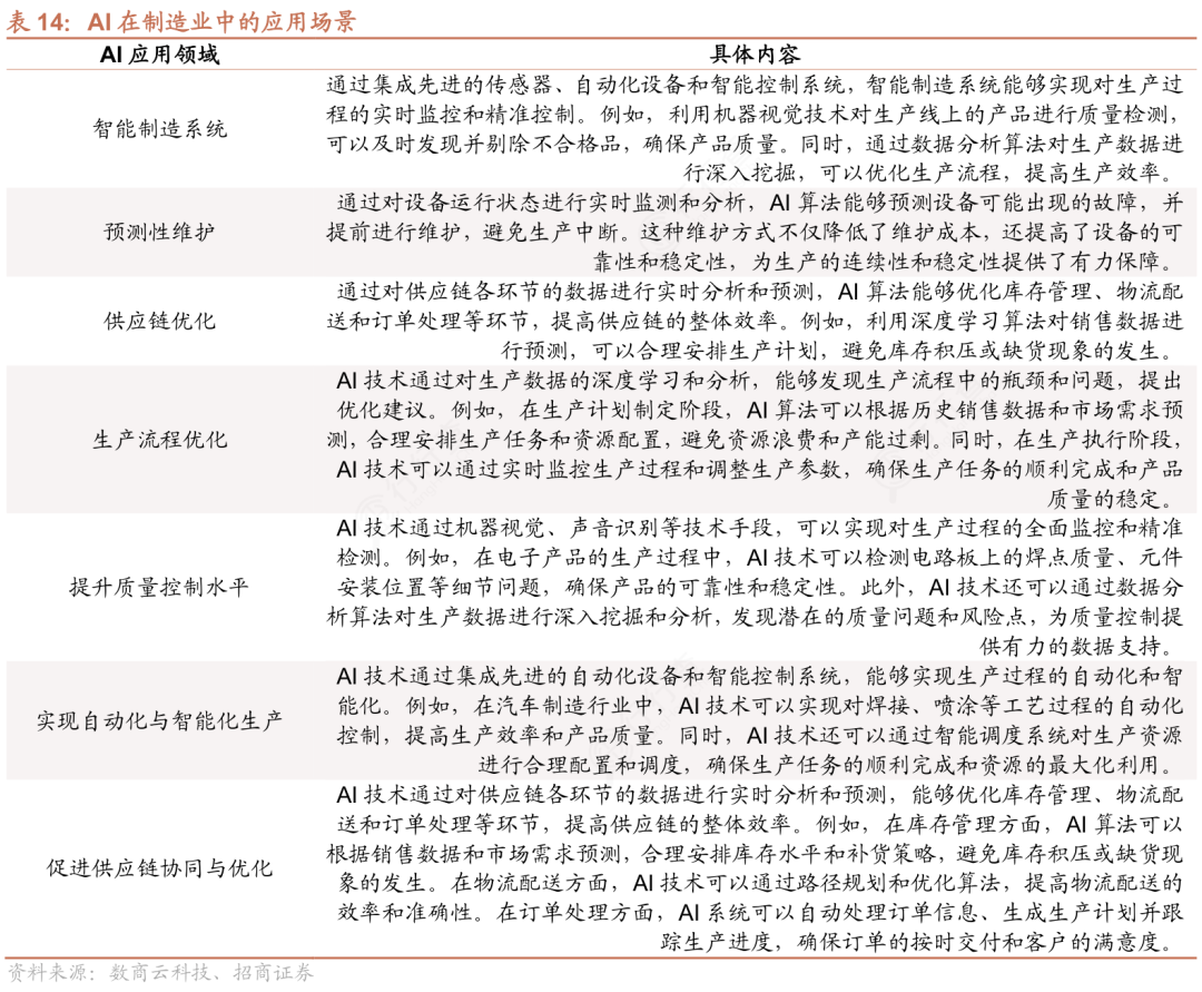
AI赋能制造业全流程
AI技术已深度渗透制造全流程,通过精准赋能解决传统制造的核心痛点,提升生产效率与质量。
工艺优化与决策支持
依托工业大模型分析历史工艺数据,精准识别影响产品质量与生产效率的关键参数,实现工艺参数的智能优化;同时为生产计划制定提供数据支撑,如基于市场需求预测的生产排程优化,提升生产决策的科学性与前瞻性。

柔性生产与多设备协同
工业智能体根据生产任务动态规划生产流程,协调多设备、多环节的协同作业,适配多品种、小批量的生产需求;通过实时感知生产状态,动态调整生产节奏,避免生产瓶颈,提升生产流程的柔性与高效性。

仿真调试与运维管理
借助数字孪生工厂的虚拟仿真能力,可在生产前完成生产线的虚拟调试,降低实体调试成本;在运维阶段,通过虚拟模型实时监控设备状态,模拟运维方案,提升运维效率,减少生产停机时间。

质量检测与缺陷识别
结合工业视觉与AI算法,实现产品质量的全流程、高精度检测,可精准识别传统人工检测难以发现的微小缺陷;通过实时反馈检测结果,联动调整生产参数,从源头降低缺陷率,提升产品质量稳定性。

设备预测性维护
通过AI算法分析设备运行数据,精准预测设备潜在故障与寿命周期,提前制定维护计划,将传统的“事后维修”转变为“事前预防”,减少设备突发故障导致的生产中断,降低维护成本。

供应链智能协同
基于AI技术分析供应链全链路数据,实现需求预测、库存优化与物流调度的智能协同;通过实时监控供应链状态,提前预警风险,提升供应链的抗波动能力与响应速度。

“AI 制造”的行业实践
“AI 制造”的行业实践
“AI 制造”已在多个重点行业形成规模化落地,同时针对中小企业特点探索轻量化路径,推动智能制造的全面普及。
1)汽车:全链条智能升级
在汽车制造领域,AI技术覆盖冲压、焊接、装配等全流程,如焊接环节的智能质量检测、装配环节的机器人协同作业;同时依托数字孪生工厂优化生产流程,提升产能与质量,适配新能源汽车的个性化生产需求。

2)3C电子:精准制造与柔性生产
3C电子行业因产品迭代快、精度要求高,成为“AI 制造”的重要应用场景。AI技术用于精密部件的质量检测、芯片封装的工艺优化,同时通过柔性生产系统适配多品种、小批量的生产需求,提升产品迭代效率。

3)高端装备制造:精准控制与运维
在航空航天、海洋工程等高端装备制造领域,AI技术用于核心部件的加工精度控制、设备运行状态监控;通过预测性维护保障高端装备的稳定运行,降低运维难度与成本,提升装备可靠性。

(图片由AI生成)
4)中小企业:轻量化落地路径
针对中小企业资金、技术、人才不足的问题,“AI 制造”采用轻量化方案,如模块化的AI检测设备、SaaS化的智能运维平台,降低技术接入门槛;通过产业集群共享AI能力,实现低成本的智能升级。

(图片由AI生成)
“AI 制造”的核心痛点
当前“AI 制造”在技术落地过程中面临多重核心阻碍。
首先,工业大模型不仅研发与落地成本居高不下,还受困于行业训练数据的短缺;工业智能体则存在跨场景适配能力不足的短板,难以在不同行业、不同企业间快速复用。

数据安全与隐私风险也成为制约AI 制造发展的关键因素,工业数据中包含企业核心生产工艺、商业机密等敏感信息,在数据采集与共享过程中存在泄露隐患,严重制约了数据的高效流通与价值挖掘。

另外,传统制造企业的智能化改造更是挑战重重,这些企业普遍存在生产设备老旧、信息化基础薄弱的问题,与AI技术的衔接难度较大,影响了智能化升级的实际效果。
“AI 制造”市场规模
2025年全球工业AI市场规模已达到约4,600亿元,预计2025-2030年均复合增长率为超过20%。
从细分市场来看,汽车制造行业在工业AI领域市场规模约占全部行业的二分之一,2025年市场规模或超过2,300亿元。其次为3C电子、半导体及包装行业。

(数据时间:2026-1)
作为全球最大的制造业国家,2025年中国工业AI市场规模预计将达到1860亿元,约占全球总市场规模的40%。预计2025-2030年中国市场规模将从1870亿元增长至6329亿元。其中汽车制造、半导体和3c电子行业的年复合增长率分别达到31.3%、31.5%、24.9%。

(数据时间:2026-1)
“AI 制造”代表性企业
“AI 制造”覆盖多个细分领域,中外代表性企业及核心方向如下:
智能质检(视觉检测/缺陷识别)
全球(康耐视、基恩士,高精度视觉检测标杆);中国(商汤科技、海康威视,工业AI视觉落地领先)。
预测性维护(设备故障预警)
全球(GE、西门子,工业互联网平台核心服务商);中国(徐工信息、树根互联,本土设备运维场景深耕)。
数字孪生(虚拟仿真/产线优化)
全球(西门子、达索系统,全生命周期解决方案领跑);中国(宝信软件、海尔卡奥斯,行业定制化方案突出)。
工业机器人(柔性操作/自动化)
全球(发那科、安川电机,高精度智能机器人龙头);中国(美的集团、新松机器人,产线适配性与本土化优势显著)。
工业大模型(生产调度优化)
全球(西门子、微软,工业云与AI融合标杆);中国(百度、华为,本土工业场景算法适配领先)。
柔性生产(个性化定制)
全球(特斯拉、阿迪达斯,大规模柔性生产典范);中国(酷特智能、尚品宅配,C2M模式深度落地)。
供应链优化(需求预测/物流调度)
全球(甲骨文、SAP,全球供应链管理服务商);中国(阿里云、京东科技,数智化供应链闭环服务)。
工艺设计(生成式AI优化):
全球(GE、波音,高端制造设计优化标杆);中国(华为、上汽集团,汽车/工业设计AI赋能突出)。
能源管理(节能减排)
全球(西门子、施耐德,工业能效优化龙头);中国(宝武集团、金风科技,绿色制造AI解决方案领先)


VIP复盘网