上周指25年12 月29 日-26 年1月4日(下同),本周指26年1月5-11日(下同)。
近日,国家发展改革委等七部门印发《再生材料应用推广行动方案》,明确到2030年,废弃物循环利用体系进一步健全,再生材料推广应用等标准和认证体系逐步建立。《再生材料应用推广行动方案》是我国首个专门部署再生材料应用推广的政策文件,聚焦发展基础较好的钢铁、有色金属、塑料、纸等重点领域,以及规模化应用再生材料条件较好的汽车、电器电子产品、电池、纺织、包装等重点行业,明确了应用推广再生材料的主要目标、重点任务、保障措施和工作要求。
本周重点产品价格跟踪点评
本周WTI油价上涨3.1%,为59.12美元/桶。
重点关注子行业:本周尿素/电石法PVC/醋酸/DMF/乙烯法PVC/轻质纯碱/乙二醇/钛白粉/橡胶价格分别上涨3.6%/2.4%/2.1%/1.7%/1.7%/1.3%/0.8%/0.8%/0.7%;烧碱/VE/聚合MDI/重质纯碱/纯MDI/TDI价格分别下跌2%/1.8%/1.7%/1.6%/1.1%/0.7%;液体蛋氨酸/粘胶短纤/粘胶长丝/有机硅/氨纶/VA/固体蛋氨酸价格维持不变。
本周涨幅前五化工产品:丁二烯( 8.3%)、氟化铝( 5.4%)、液化气(长岭炼化)( 5.3%)、丁苯橡胶( 5.2%)、二乙二醇( 4.9%)。
尿素:本周国内尿素市场价格呈现连续上涨。上半周期货大幅上行提振现货情绪,部分工厂限量收单并多次上调报价,下游阶段性补货带动成交好转,价格逐日推涨。然而随着价格持续走高,下半周市场跟进力度明显减弱:高价货源抵触情绪增强,复合肥工厂仅维持刚需采购,贸易商追涨意愿下降。
丁二烯:本周丁二烯市场价格持续上行。元旦假期归来后下游用户存一定补货空间,需求面存一定利好支撑,同时外盘市场行情走势坚挺,对国内市场气氛带来利好指引,丁二烯市场气氛明显向好,加之合成橡胶盘面宽幅拉涨,消息面带动产业链上下游产品市场情绪,供方价格连续上调,支撑商家出货报盘情绪,虽部分下游用户在丁二烯价格上涨后略持观望情绪,多优先消耗库存为主,市场成交表现相对僵持,但国内出口预期偏强,业者对后市看好情绪相对集中,场内低价货源难寻,支撑丁二烯市场行情不断推高,在节后归来重上高位。
本周化工板块行情表现
基础化工板块较上周上涨5.63%,沪深300指数较上周上涨2.79%。基础化工板块跑赢沪深300指数2.84个百分点,涨幅居于所有板块第11位。据申万分类,基础化工子行业周涨幅较大的有:橡胶助剂( 26.96%),改性塑料( 11.1%),无机盐( 10.98%),钾肥( 10.63%),氨纶( 9.09%)。
重点关注子行业观点
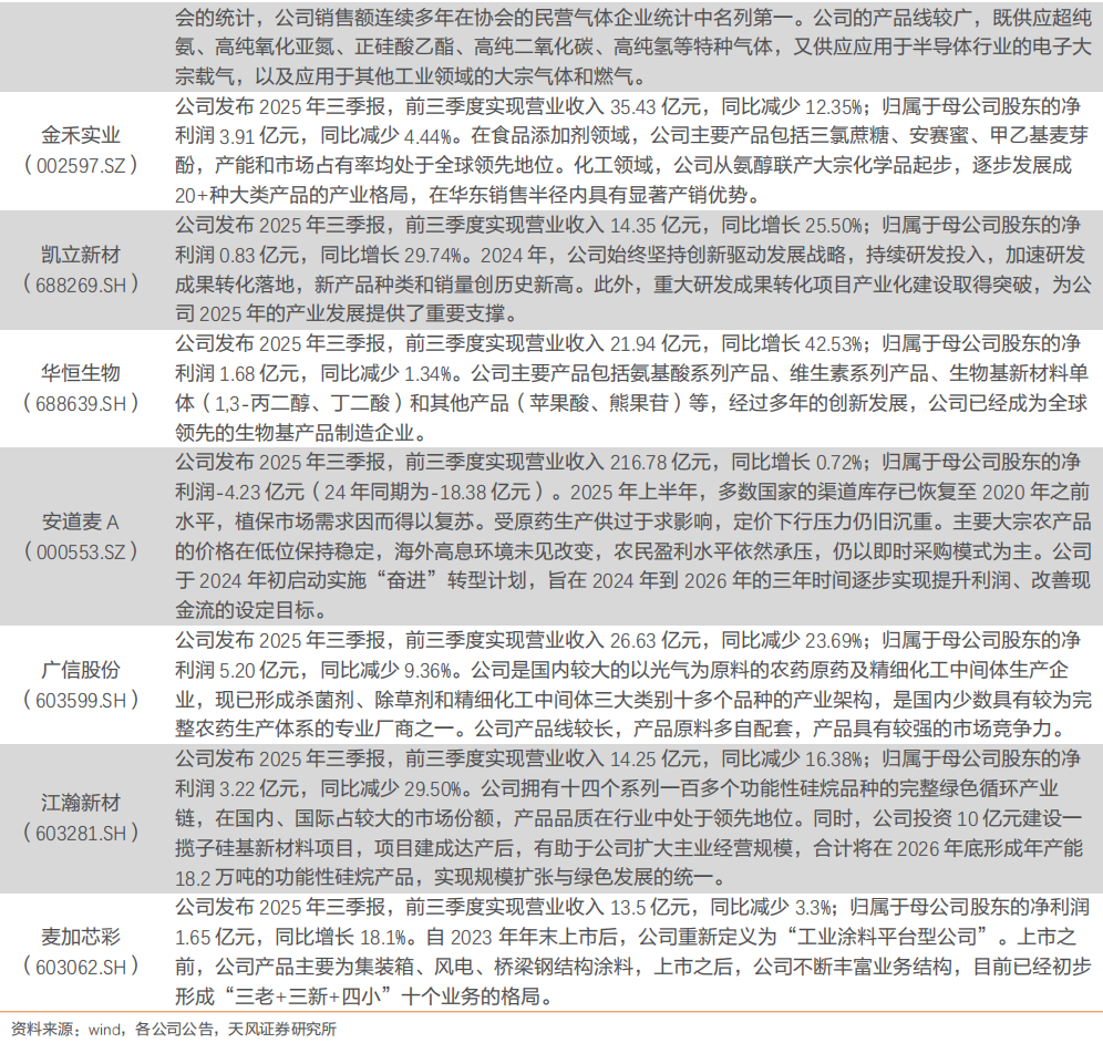
供需逆转:2025年政策、资本开支拐点已现;“反内卷”的提出提供了对后续行业盈利改善、长期走向更健康发展的预期。煤化工(重点推荐:华鲁恒升、华谊集团;相关标的:鲁西化工、湖北宜化);有机硅(重点推荐:新安股份;相关标的:合盛硅业、东岳硅材、鲁西化工);氨纶(相关标的:华峰化学、新乡化纤);农药(重点推荐:扬农化工、润丰股份;相关标的:利尔化学、湖南海利、泰禾股份);代糖(推荐:金禾实业)。
产业重构:化工行业迎来战略窗口期:海外高成本边际产能退出,全球化工秩序重构。MDI(重点推荐:万华化学);钛白粉(相关标的:龙佰集团);轮胎(相关标的:赛轮轮胎、中策橡胶、森麒麟);OLED材料(重点推荐:莱特光电、奥来德、瑞联新材、万润股份);吸附树脂(重点推荐:蓝晓科技);催化材料(重点推荐:凯立新材;相关标的:中触媒);电子大宗气(相关标的:华特气体、金宏气体、广钢气体)。
价值重估:供需格局重构与产业属性升级共同促使传统化工企业价值重估、资源价值重估、产品属性重估。磷化工(相关标的:新洋丰、云图控股、川恒股份、川发龙蟒、云天化、芭田股份);草酸(重点推荐:华鲁恒升);PVDF(相关标的:华谊集团、昊华科技、东岳集团);制冷剂(重点推荐:巨化股份;相关标的:三美股份、东岳集团、昊华科技);钾肥(相关标的:亚钾国际、东方铁塔)。



1
重点新闻跟踪
1)2026.1.5 近日,国家发展改革委等七部门印发《再生材料应用推广行动方案》,明确到2030年,废弃物循环利用体系进一步健全,再生材料推广应用等标准和认证体系逐步建立。《再生材料应用推广行动方案》是我国首个专门部署再生材料应用推广的政策文件,聚焦发展基础较好的钢铁、有色金属、塑料、纸等重点领域,以及规模化应用再生材料条件较好的汽车、电器电子产品、电池、纺织、包装等重点行业,明确了应用推广再生材料的主要目标、重点任务、保障措施和工作要求。
2)2026.1.5 1月4日,国务院印发的《固体废物综合治理行动计划》提出,到2030年,重点领域固体废物专项整治取得明显成效,固体废物历史堆存量得到有效管控,非法倾倒处置高发态势得到遏制,大宗固体废弃物年综合利用量达到45亿吨,主要再生资源年循环利用量达到5.1亿吨,固体废物综合治理能力和水平显著提升。
3)2026.1.5 2026年1月1日,欧盟碳边境调节机制(CBAM)正式结束过渡期,进入全面征收阶段,这标志着全球首个与国际贸易紧密绑定的碳定价规则正式落地。作为欧盟绿色新政的核心工具,CBAM旨在通过对进口产品征收与欧盟碳价等额的税费,防止碳泄漏现象,确保欧盟内部产品与进口产品承担相同的碳成本。正式征收阶段要求进口商必须购买与排放量对应的CBAM证书,证书价格直接挂钩欧盟碳市场价格。
4)2026.1.6 2026年1月2日,西方石油公司宣布,已完成收购西方石油的化工子公司OxyChem,交易价格为97亿美元。据悉,OxyChem是北美最大的氯碱和聚氯乙烯生产商之一,在美国、加拿大和拉丁美洲开展业务。2024年,OxyChem收益为11亿美元,销售额为49亿美元。西方石油公司总裁兼首席执行官Vicki Hollub表示:“此次交易加速了西方石油加强资产负债表的战略,并专注于已经转型的深度和多样化的石油和天然气投资组合。”
5)2026.1.9 近日,工业和信息化部、国家发展改革委、国务院国资委、市场监管总局、国家能源局等五部门联合印发《工业绿色微电网建设与应用指南(2026—2030年)》,引导工业企业和园区推进工业绿色微电网建设与应用,扩大工业领域绿电应用,促进工业重点行业领域节能降碳。
2
板块及个股行情
2.1 板块表现
基础化工板块较上周上涨5.63%,沪深300指数较上周上涨2.79%。基础化工板块跑赢沪深300指数2.84个百分点,涨幅居于所有板块第11位。


本周基础化工涨幅居前十的个股有:普利特( 42.59%),三孚股份( 32.29%),国风新材( 30.63%),彤程新材( 30.54%),呈和科技( 30.1%),华融化学( 28.18%),*ST亚太( 27.66%),万凯新材( 26.69%),ST嘉澳( 26.44%),卓越新能( 23.68%)。

本周基础化工跌幅居前十的个股有:恒大高新(-13.05%),嘉必优(-12.16%),杭州高新(-11.24%),飞鹿股份(-5.23%),佛塑科技(-5.1%),百龙创园(-4.91%),福莱蒽特(-4.67%),同大股份(-4.57%),壶化股份(-4.42%),联合化学(-3.89%)。

2.3 板块估值
截至本周五(1月9日),本周基础化工板块PB为2.72倍,全部A股PB为1.79倍;基础化工板块PE为30.92倍,全部A股PE为18.16倍。

3
重点化工产品价格、价差监测
在我们跟踪的345种化工产品中,本周85种产品环比上涨,71种产品环比下跌,189种产品环比持平。
在我们跟踪的65种价差中,本周31种产品价差环比上涨,29种产品价差环比下跌,5种产品价差环比持平。









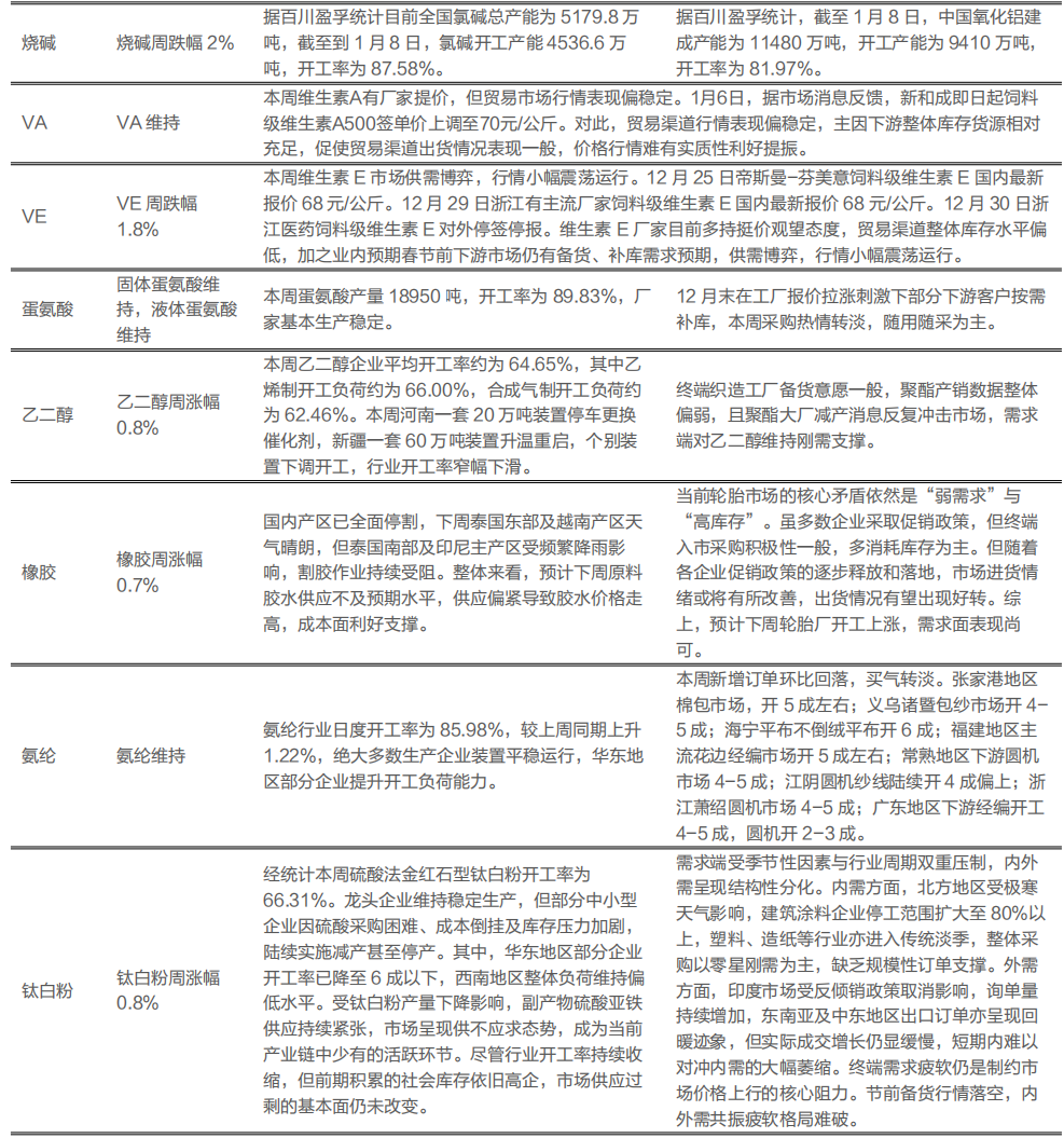
化 纤


农化


聚氨酯及塑料

纯碱、氯碱

橡 胶


钛白粉

制冷剂

有机硅及其他

4
重点个股跟踪



5
行业观点
供需逆转:2025年政策、资本开支拐点已现;“反内卷”的提出提供了对后续行业盈利改善、长期走向更健康发展的预期。煤化工(重点推荐:华鲁恒升、华谊集团;相关标的:鲁西化工、湖北宜化);有机硅(重点推荐:新安股份;相关标的:合盛硅业、东岳硅材、鲁西化工);氨纶(相关标的:华峰化学、新乡化纤);农药(重点推荐:扬农化工、润丰股份;相关标的:利尔化学、湖南海利、泰禾股份);代糖(推荐:金禾实业)。
产业重构:化工行业迎来战略窗口期:海外高成本边际产能退出,全球化工秩序重构。MDI(重点推荐:万华化学);钛白粉(相关标的:龙佰集团);轮胎(相关标的:赛轮轮胎、中策橡胶、森麒麟);OLED材料(重点推荐:莱特光电、奥来德、瑞联新材、万润股份);吸附树脂(重点推荐:蓝晓科技);催化材料(重点推荐:凯立新材;相关标的:中触媒);电子大宗气(相关标的:华特气体、金宏气体、广钢气体)。
价值重估:供需格局重构与产业属性升级共同促使传统化工企业价值重估、资源价值重估、产品属性重估。磷化工(相关标的:新洋丰、云图控股、川恒股份、川发龙蟒、云天化、芭田股份);草酸(重点推荐:华鲁恒升);PVDF(相关标的:华谊集团、昊华科技、东岳集团);制冷剂(重点推荐:巨化股份;相关标的:三美股份、东岳集团、昊华科技);钾肥(相关标的:亚钾国际、东方铁塔)。
6
风险提示
原油价格大幅波动风险:
化工行业受原油价格影响较大,产品价格对原油波动较为敏感,若原油价格出现大幅波动,行业内公司业绩将面临不确定性影响。
安全环保风险:
近年来化工生产企业安全环保问题频发,化工企业安全、环保事件对企业生产运营将产生较大影响。
化工品需求不及预期:
若未来全球化工品的需求改善较少,化工品价格和行业企业的盈利水平均可能受到影响。
新增产能释放造成行业竞争加剧:
22 年以来化工行业固定资产投资虽有放缓但同比仍在增长,在建工程余额亦处于历史相对高位水平,伴随行业新增产能持续释放,若未来需求端持续低迷或复苏阶段需求改善不及预期,行业竞争格局或因新产能的增加有所恶化,行业企业盈利水平亦或难有显著改善。


VIP复盘网