本周产业趋势主要集中在存储芯片产业与人形机器人两个方向。存储芯片产业方面,2025年下半年以来,存储芯片行业正迈入一个被广泛称为“超级周期”的新阶段。这次,随着AI对算力近乎无限的渴求,尤其是大模型、推理加速与高带宽需求的爆发,内存的价值得以重新定义,行业逻辑得以重构,周期特征也正发生根本性变化。人形机器人方面,特斯拉11月7日在股东大会公布Optimus擎天柱机器人最新量产计划;11月5日,小鹏发布女性机器人IRON,全面展示其在“物理AI”领域的最新布局;乐聚智能“夸父”亮相全运会,AI与机器人融合已显现加速迹象,人形机器人产业化进程加速。
核心观点
【主题与产业趋势】存储芯片产业正迎来结构性繁荣期。HBM、HBF等高带宽存储技术的快速发展,加之产能优先向高端产品倾斜,使得供应商掌握定价权,传统DRAM与NAND供给紧张,价格持续上行。行业巨头如SK海力士与三星电子在HBM市场的领先地位进一步强化其盈利能力,同时带动上游设备、材料、封装厂商及下游AI服务器、云计算与终端设备的配套增长。人形机器人产业化进程加速,特斯拉、小鹏、乐聚智能等公司先后发布新款人形机器人。人形机器人产业链整体可分为“大脑—身体—整机集成”三大环节。上游集中于AI芯片、算法与运动控制系统;中游涵盖传感器、电机、减速器、丝杠、轴承、结构件等核心机械零部件;下游由整机厂完成软硬件集成、算法训练与应用落地,覆盖制造、物流与服务等场景。整体来看,产业链价值主要集中于中游核心部件环节,而上游算法系统构成了未来差异化竞争的关键。
【重要资讯】国务院调整对美关税。根据《中华人民共和国关税法》、《中华人民共和国对外贸易法》等法律法规和国际法,经国务院批准,自2025年11月10日13时01分起,调整《国务院关税税则委员会关于对原产于美国的进口商品加征关税的公告》规定的加征关税措施,在一年内继续暂停实施24%的对美加征关税税率,保留10%的对美加征关税税率。谷歌正在推出其最强大的AI芯片Ironwood,未来几周将全面上市。Ironwood是谷歌第七代张量处理单元(TPU),最初于4月推出进行测试。据谷歌称,Ironwood的速度比其前身快四倍多。新的 Ironwood TPU 在单个吊舱中连接多达 9,216 个芯片,消除了“要求最苛刻的型号的数据瓶颈”,并使客户“能够运行和扩展现有最大、数据最密集的型号”。
【短期产业趋势关注及建议】从短期角度,10月重点关注五大具备边际改善的赛道:AI应用、AI硬件、电力设备、有色金属、创新药。
【中长期产业趋势关注及建议】从中长期角度,我们建议以周期为轴,供需为锚。关注新科技周期下,全社会智能化的进展(大模型的持续迭代、算力基础设施与AI生态的完善、AI商业模式的落地、以及AI对消费电子、机器人等赋能),国产替代周期下相关产业链的自主可控(国产大模型、国产AI应用与算力、国产集成电路产业链),以及“双碳”周期下碳中和全产业链的降本增效(光伏、风电、储能、氢能、核电),电动化智能化大趋势下电动智能汽车渗透率增加。
【全球股市表现】上周全球股市涨跌互现,能源表现较好,电信服务和信息技术表现不佳。
风险提示:经济数据不及预期,政策理解不全面,海外政策超预期收紧。
目录

01
核心关注与投资建议
1、 本周重要事项前瞻

2、 市场交易热点
上周,A股涨幅居前的重要主题指数为锂电电解液、磷化工、氟化工。

注:本文所涉及个股均为列示或者代表与相关产业链有关联,不代表个股投资建议,也不代表招商行业研究观点,具体个股推荐请以招商各行业研究组推荐为准。
3、 主题与产业趋势变化:存储芯片“超级周期”强势回归叙事,人形机器人产业化进程加速
(1) 存储芯片“超级周期”强势回归叙事,供给结构性缺口揭示产业重构
随着AI驱动的高端存储需求持续攀升,存储芯片产业正迎来结构性繁荣期。HBM、HBF等高带宽存储技术的快速发展,加之产能优先向高端产品倾斜,使得供应商掌握定价权,传统DRAM与NAND供给紧张,价格持续上行。行业巨头如SK海力士与三星电子在HBM市场的领先地位进一步强化其盈利能力,同时带动上游设备、材料、封装厂商及下游AI服务器、云计算与终端设备的配套增长。整体来看,这一轮超级周期不仅带来价格与利润的短期增长,更是在技术升级、产能布局和产业生态重塑方面产生强势影响,促使存储芯片从“被动配件”跃升为AI基础设施的核心模块。
▶ “超级周期”:供需格局与价格趋势
2025年下半年以来,存储芯片行业正迈入一个被广泛称为“超级周期”的新阶段。过去,内存价格的起伏往往被视为传统的资本开支与库存游戏:厂商扩产、库存消化、再下行,如此循环。但这次,随着AI对算力近乎无限的渴求,尤其是大模型、推理加速与高带宽需求的爆发,内存的价值得以重新定义,行业逻辑得以重构,周期特征也正发生根本性变化。
AI的性能不仅取决于计算单元,更在很大程度上依赖于存储数据的方式、访问数据的速度以及可储存数据的规模。当前,整个AI基础设施领域都处于芯片的卖方市场。硅谷巨头们掀起的第二波AI基建热潮,不仅消耗了所有可用的GPU,也使得高带宽内存(HBM)陷入严重短缺,例如SK海力士明年的HBM订单早已售罄。价格走势也从此前的低迷恢复,并出现转折性信号:DRAM和NAND Flash价格进入了全面且持续的上行通道。UBS研究指出,2025年第四季度DDR内存合同价格谈判呈现积极势头,预计环比涨幅将达到 21% 或更高。与此同时,该研究报告强调“DRAM 供应商显然掌握了上风”。 另外,根据 TrendForce 的数据,第四季度传统DRAM合同价格被上调至 18-23% 的环比涨幅范围。同时,NAND Flash合同价格也预期在2025年第三季度上涨约 5-10%,而最大的上涨集中在 512 Gb 以下产品。另外,10月份的PC DDR4和DDR5合同价格走势预示着若该月价格在第四季度剩余时间内保持稳定,则整个季度的平均环比涨幅将分别达到25%和26%。移动设备DRAM方面,供应商的部分报价要求涨幅甚至接近40%,尽管机构预计最终的成交价涨幅可能在25%左右。
这些数据显示,不仅是单个产品类别的上涨,而是整个存储产业的上行趋势正在逐渐成形。这轮涨势已持续超过半年,以上种种供需失衡、价格上涨和供应商议价权增强的结构性背景预示着,此次由AI驱动的“超级周期”将比以往任何一次繁荣都更持久、更强劲。“超级周期”这一术语已然强势回归,成为存储半导体市场的新叙事逻辑。不同于过去周期性的库存回补——本轮更多地被结构性需求与产能错配所驱动。


▶ 技术路线:HBM、HBF与存算一体引领架构之变
驱动本次存储芯片“超级周期”的关键之一,在于技术路线的迅速升级。以高带宽内存HBM(High Bandwidth Memory)为例,它已成为AI服务器和加速器芯片配套的标配模块。HBM通过3D堆叠、TSV(硅通孔)封装和垂直集成方式,带宽远高于传统DDR类型内存。在AI训练和推理场景中,内存的读写速度、访问延迟及可同时处理的数据规模,成为性能瓶颈。因此,HBM正被视为重塑内存价值的核心。相关分析指出,“HBM Boom may lead to DRAM shortages”——即因HBM产能占用挤压了标准DRAM产量。
另一例证是 HBF(High Bandwidth Flash),它代表着NAND Flash向更高带宽、更大容量方向的演进。对于AI推理中海量“热数据”访问场景,传统DRAM/HBM之外的存储层次也在被重构。NAND 从简单存储向高带宽、高速访问角色转变,令整个“内存 存储”系统架构将内存层次化、带宽优化。技术演进中,3D NAND堆叠层数突破400 层、QLC/PLC技术加速商用,都是为HBF形态铺路的突破性举措。
更为前沿的是“存算一体”架构(Compute in Memory)。在某些推理场景下,为了极度降低延迟、减少数据搬移、提升能效,一些初创公司正在将计算单元直接集成至内存或其近旁,实现“在内存里就能做运算”。这一趋势表明,未来存储不仅是被动数据容器,更成为主动运算节点。由此,存储芯片产业的技术壁垒、附加值和战略地位都发生了质变。借助这些技术路线,厂商能够实现更高附加值、更强议价能力,从而进一步支撑“超级周期”的延续。


▶ 严重短缺:多维需求共振下的供给侧挤压
目前严重短缺是本产业的标志性特征。多项报告指出,厂商已基本锁定未来产能,客户抢订订单,缺货成为常态。而结构性的供需失衡导致此轮存储芯片价格飙升,AI是其中的关键变量。结合瑞银分析,严重短缺主要由四大因素驱动。首先是由AI驱动的强劲HBM需求激增,产能向HBM的倾斜直接导致了传统DDR内存的供应紧张。随着大模型训练、推理服务、云-端及边缘AI模型部署规模扩大,HBM作为高带宽、高速访问的关键内存形态,其需求增速远超传统DDR内存。有分析指出,HBM需求增长率在2025年可能接近甚至超过100%,2026年预计增长67%。这种高端内存的优先产能分配直接压缩了传统DRAM的产能空间。更全面来说,HBM4预计2025年第四季度开始初步出货、2026年大规模量产,将采用单层24Gb DRAM器件、12层或16层堆叠,单颗容量从HBM3e的36GB提升至48GB。据估计,到2025年底,用于HBM生产的前端DRAM产能将占到行业总产能的20%,到2026年底,这一比例将进一步上升至25%。如此,将导致DDR内存的供应不足状况至少持续到2026年第四季度,而NAND闪存的供应不足则持续到2026年第三季度。
其次,稳健的传统服务器更新换代周期也在为内存需求提供增长动力。云计算、大数据中心、AI基础设施建设加速,企业正在通过服务器更新提升内存容量、切换至DDR5或高规格模块,从而拉动DRAM需求上升。与此同时,这种服务器更新与AI培训、推理所需的大容量内存叠加,导致传统DRAM产品供给受限。
第三,企业级固态硬盘(SSD)由于AI和传统机械硬盘(HDD)短缺也产生额外需求。AI推理系统中,热数据、高速缓存、键值(KV)存储等环节对SSD的依赖增强。传统HDD供应链瓶颈加剧,使得部分存储需求转向高容量SSD,从而推动NAND需求同步上调。这一方面催生了存储潜层(比如HBF)需求,另一方面也使得内存与存储的边界模糊、需求体系更为复杂。
第四,有限的晶圆产能增量被优先用于HBM生产。全球主要内存厂商在资本开支和产能扩张策略上更偏向高利润、高增长的HBM产品,而非传统DDR或低端NAND。这导致标准DRAM或消费级产品的产量提升受限。相关报道指出,DDR5供应短缺、DDR4退出、HBM优先生产是供给紧张的关键因素。
综上所述,此轮严重短缺、价格上涨的背后,是AI驱动的HBM需求激增,叠加传统服务器的稳健更新周期。同时,企业级固态硬盘(SSD)因AI训练数据和应用对高速存储的需求大幅增加,加之传统硬盘(HDD)供应不足,也出现了额外采购压力。由于制造商将有限的晶圆产能优先分配给利润更高的HBM,导致传统DDR内存的供应受到挤压,加剧了市场供不应求的局面。

▶ 产业展望:巨头盈利、结构性机会与产业重构
在本轮周期中,产业巨头正迎来显著受益。根据 UBS 的报告,韩国两大内存芯片制造商,即 SK海力士与三星电子(Samsung Electronics)被定位为存储领域“首选”标的。UBS 将 SK海力士的12 个月目标价从 640,000 韩元上调至 710,000 韩元,维持“买入”评级;将三星电子的目标价从 118,000 韩元上调至 128,000 韩元。同时,也上调了两家公司2026年和2027年的营收与盈利预测,预期其将在AI驱动下释放更强的盈利能力:对于SK海力士,2026年收入和营业利润预测分别上调3%和5%;2027年的预测分别上调9%和16%;并强调其在HBM市场的领先地位,预测其在2026年将保持51%的市场份额。对于三星电子,2026年收入和营业利润预测上调2%和7%;2027年的预测分别上调5%和23%;且以上更新后的营业利润预测,比市场普遍预期(Visible Alpha consensus)在2026年和2027年的分别高出24%和15%,显示出对三星盈利能力的信心。
值得关注的是,SK海力士与三星电子的2026年HBM产能已基本被预订完毕。SK海力士2025年全年HBM产能较2024年翻倍,M15X新工厂专门生产面向HBM4的第五代10nm级DRAM芯片。而三星计划2025年下半年量产HBM4,采用4nm逻辑工艺与10nm DRAM制程,目标良率突破80%。
展望未来,上涨周期有以下几个重要判断:一是供应商掌握定价权,预计 DRAM 合同价格将在2025年第四季度环比上涨约 21% 以上(此前预期为17%),并延续至 2026 年至 2027 年初。二是结构性缺口将长期存在。尽管产能在增长,但由于技术升级、优先产能流向高端产品、客户锁定订单,供给释放相对滞后,预计DRAM市场2026年的供应缺口将维持在3%左右水平。三是整个行业影响将远超存储芯片本身。上游设备、材料、封装厂商将迎来配套增长机会;下游AI服务器、云计算、终端设备厂商需重新审视内存成本与架构。存储不再是简单的成本项目,而是成为AI架构体系中核心模块。
最后,从整体角度看,这一轮存储芯片超级周期不仅影响内存芯片供应商,还将引发整个电子产业、数据中心基础设施、云服务与终端设备等多环节的转变。在 AI 时代,存储芯片从曾经的“被动配件”变为“性能瓶颈”,产业地位飞跃性上升。对于各方利益相关者例如投资者、厂商和研究者而言,把握这一周期意味着认识到不只是“价格上涨”的机会,更是“技术重构 产业重塑”的窗口期。



(2)人形机器人:大脑与材料是终局叙事的核心卡点,灵巧手与总成是量产率先受益的环节
▶ 特斯拉股东大会公布Optimus擎天柱机器人最新量产计划
特斯拉11月7日在德州奥斯汀召开年度股东大会,股东以超75%赞成票通过马斯克新一轮潜在价值约1万亿美元的薪酬激励方案,确保其未来十年对公司发展的掌控。会上,马斯克集中展示了包括FSD、Robotaxi、Cybercab以及人形机器人Optimus在内的核心技术进展,并明确特斯拉正从电动车制造商加速向“AI 机器人”驱动的智能制造平台转型。
人形机器人方面,马斯克表示,Optimus将是“特斯拉有史以来最大规模的产品”,市场容量可达数十亿台,个人与工业用途比例约为1:3至1:5。目前试生产线已投入运行,特斯拉计划在弗里蒙特工厂建设年产100万台的生产线,并在德州超级工厂建设年产1000万台的产线,未来还计划建设一亿台级别的生产线,可能部署于火星。2026年将启动GEN3大规模量产,2027年、2028年分别推出GEN4与GEN5,每代产品均有重大技术升级,量产后单台成本将控制在2万美元以内。

Optimus融合特斯拉在电池、电机与AI领域的核心技术,采用腱绳驱动与多自由度手部设计,具备灵巧的操作能力,现场样机已能完成舞蹈展示。马斯克称特斯拉已解决人形机器人三大关键难题:灵巧手部结构、现实世界AI和规模化制造能力。未来,Optimus将用于月球和火星基地建设,特斯拉车辆可改装为外星探测车。马斯克还透露,未来20年内,人类意识快照有望通过Neuralink上传至机器人,实现意识延续。

▶ 小鹏科技日女性机器人IRON走猫步引热议
11月5日,小鹏汽车以“涌现Emergence”为主题在广州小鹏科技园举办2025小鹏科技日,全面展示其在“物理AI”领域的最新布局。活动现场发布了四项核心应用——第二代VLA大模型、Robotaxi、全新一代人形机器人IRON及汇天飞行体系,构建出小鹏汽车在AI驱动下的具身智能生态。董事长何小鹏宣布公司定位升级为“物理AI世界的出行探索者,面向全球的具身智能公司”,并提出“物理AI”将推动数字世界与物理世界的深度融合。
全新一代人形机器人IRON成为本次发布会焦点产品。IRON采用类人骨骼与仿生肌肉结构,外覆柔性3D网格皮肤,具备高度拟人化外观与自然动作表现。整机身高约1.78米、重70公斤,全身拥有65个自由度,脊柱可模拟人类运动轨迹,双手采用微型谐波关节,拥有22个自由度,可完成叠衣、擦桌等精细任务。IRON由三颗小鹏自研图灵AI芯片驱动,总算力达2250 TOPS,集成VLT、VLA、VLM三大认知模型,实现视觉感知、语言理解与动作决策的统一。其头部为3D曲面显示屏,可进行自然人机交互,能源系统采用全固态电池以实现轻量化与高安全性。

在商业化路径上,小鹏计划于2026年底实现IRON的规模量产,首批将应用于展厅导览、接待与工业巡检等场景。公司将开放IRON的SDK接口,携手全球开发者共建人形机器人应用生态,并已确定宝钢集团为首批合作伙伴,共同探索工业巡检等垂直领域落地。何小鹏指出,全球汽车市场规模约10万亿美元,而人形机器人产业潜力可达20万亿美元,小鹏将以“物理AI”为核心驱动力,布局下一代智能产业链,抢占具身智能时代的先机。
▶ 乐聚智能“夸父”亮相全运会,携鸿蒙与盘古大模型加速人形机器人商业化进程
11月2日,第十五届全运会火炬传递在深圳举行,全球首款5G-A人形机器人“夸父”以深圳站“0号”火炬手身份亮相,成为全场焦点。凭借稳定的5G-A连接与全新运动控制算法,“夸父”首次实现无人工远程操控、无陪跑自主奔跑,顺利完成火炬传递全流程任务。

该机器人由乐聚智能(深圳)股份有限公司研发,是全球首款搭载5G-A技术、国内首款支持跳跃与多地形行走的开源鸿蒙人形机器人,在运动控制算法上重点提升了动态平衡与动作“黏性”,实现更接近人类的自然奔跑姿态。“夸父”搭载华为盘古具身智能大模型5.0与开源鸿蒙操作系统,形成从底层系统到上层应用框架的全链路自主可控技术体系,标志着我国在机器人操作系统层面实现了实质性突破。乐聚智能已与华为云、中国移动、海尔、江苏亨通等多家行业龙头达成战略合作,产品布局覆盖科研教育、智慧医疗、工业制造、智能家居与重型运载等多个领域,技术路线聚焦“机器人关键共性技术 具身智能算法”融合发展。
在资本进程上,乐聚智能成为继宇树科技之后第二家启动A股上市进程的人形机器人企业。公司9月完成股改,10月22日完成近15亿元Pre-IPO轮融资,并于10月30日正式在深圳证监局备案上市辅导,辅导机构为东方证券,预计将在2026年上半年完成辅导。随着“夸父”亮相与上市推进,乐聚智能正加速迈入具身智能商业化新阶段,标志着中国人形机器人产业链在核心算法、操作系统与资本市场层面的全面突破。
京东创始人刘强东在世界互联网大会乌镇峰会上宣布,明年4月京东将建设全球首个全无人配送站,实现“上层无人机起降、中层机器人装载、下层无人车配送”的一体化运营体系,标志着智能物流全面迈向无人化、系统化阶段。优必选科技在专利与订单层面双线突破,公布机器人遥操作专利,实现兼容多动捕设备的统一控制映射,显著提升系统适配性与开发效率;并中标自贡数投人形机器人数据采集中心项目,合同金额1.59亿元,推动其Walker系列机器人年度订单总额突破8亿元。宇树科技创始人王兴兴在世界互联网大会及虹桥国际经济论坛上多次发声,指出具身智能的发展阶段相当于ChatGPT发布前1–3年,模型与数据仍是行业瓶颈,但AI与机器人融合已显现加速迹象。他预计,未来两年人形机器人产业将迎来更多技术与商业化突破。王兴兴还表示,具身智能通用模型是最有望实现AGI效果的路径,未来行业竞争焦点将转向通用模型与多模态数据融合。
▶人形机器人产业链:大脑与材料是终局叙事的核心卡点,灵巧手与总成是量产率先受益的环节
人形机器人产业链整体可分为“大脑—身体—整机集成”三大环节。上游集中于AI芯片、算法与运动控制系统;中游涵盖传感器、电机、减速器、丝杠、轴承、结构件等核心机械零部件;下游由整机厂完成软硬件集成、算法训练与应用落地,覆盖制造、物流与服务等场景。整体来看,产业链价值主要集中于中游核心部件环节,而上游算法系统构成了未来差异化竞争的关键。
在上游层面,AI与运动控制系统构成人形机器人的“大脑”,是整机智能化水平的决定因素。AI芯片通过多模态感知和逻辑推理实现任务决策,运动控制系统则执行精确动作并实时反馈,从而形成高稳定性闭环控制。目前行业仍处于算法验证与算力优化阶段,如何在保持动作稳定性的同时实现更强的泛化与学习能力,是技术发展的关键。具备自研算法、芯片与控制架构的厂商,将在未来量产化阶段掌握主导地位。
在中游环节,传感与执行系统构成整机的价值核心。根据行业测算,一台中高端人形机器人(以Optimus Gen2为例)在不含软件成本情况下,单机物料成本约为5–6万美元。其中,传感器、丝杠、电机、减速器等机械核心部件合计占比接近九成。具体来看,传感器价值占比最高,约为37%,是实现多模态感知与力控反馈的关键环节;丝杠与电机分别占比约20%,前者负责线性传动,后者提供驱动力矩并驱动各关节动作;减速器约占12%,通过降速增扭提升关节精度与运动稳定性。其余部件如编码器、芯片、轴承、电池等合计占比不足10%,但在系统反馈与能量管理中发挥重要辅助作用。总体而言,中游环节技术门槛高、产业集中度强,是产业链利润的主要集中区。

从功能维度拆解成本结构,腿部与手部是成本最高的两个系统,合计超过四成。腿部系统成本约占26%,涉及多自由度驱动与平衡控制,是整机运动能力的核心;手部约占17%,对应精密操作与灵巧手结构,是最复杂的机械子系统。肩部成本约14%,与手臂、腰部、骨盆等结构协同,实现灵活的上肢运动;脚部约占12%,主要用于动态平衡与地面反馈。头部部分集成了摄像头、传感器与计算单元,约占4%;腰部与骨盆承担结构支撑与重心调节,合计约15%。整体结构表明,人形机器人造价集中于运动驱动与操作执行系统,而轻量化材料与模块化设计将成为后续成本下降的主要方向。
下游的整机厂商在产业链中处于统筹位置,负责软硬件系统集成与算法适配。当前主流企业多聚焦于工业制造与仓储物流场景,通过模块复用、算法训练与结构优化加速商业化落地。随着AI算法持续迭代与供应链成熟,量产化节点预计将在2025年后逐步显现。

4、 投资建议
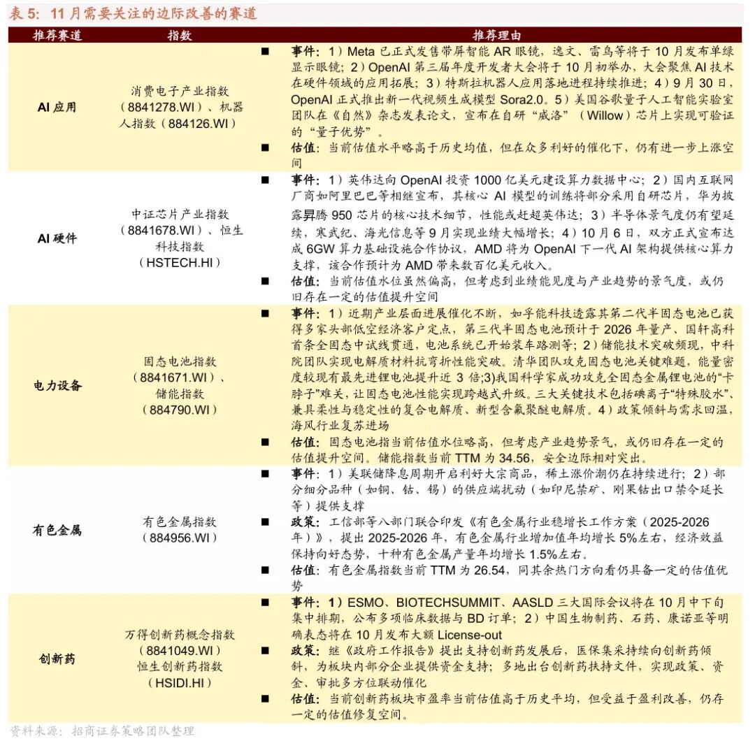
11月重点关注五大具备边际改善的赛道:AI应用、AI硬件、电力设备、有色金属、创新药。

展望11月,我们认为科技成长风格仍将占优。具体而言,电力设备、有色金属方向存在一定的主题投资机会。电力设备领域,近期产业催化密集,如孚能科技第二代半固态电池获头部低空经济客户定点,第三代产品预计2026年量产、国轩高科首条全固态中试线贯通并开启装车路测等。并实现了多个储能关键技术突破,固态电池储能效率大幅提升。估值层面,固态电池指数当前PE(TTM)为31.59,较其他热门赛道具备明显安全边际。有色金属板块,美联储降息周期开启利好大宗商品,稀土涨价潮持续演绎,部分细分品种(如铜、钴、锡)发生供应端扰动如印尼禁矿、刚果钴出口禁令延长等。估值层面,有色金属指数当前PE(TTM)为26.54,相较科技成长板块仍处估值洼地。
除主题机会外,业绩能见度与产业高景气方向仍是配置核心。AI领域,AI应用端事件催化明确,Meta已正式发售带屏智能AR眼镜,逸文、雷鸟等也将于10月发布单绿显示眼镜,OpenAI第三届年度开发者大会将于10月初举办,聚焦AI技术在硬件领域的应用拓展,特斯拉机器人应用落地进程正持续推进。其当前估值虽略高于历史均值,但产业趋势支撑估值提升空间。AI硬件端景气度延续,英伟达向OpenAI大额投资建设算力数据中心,国内互联网厂商如阿里巴巴等相继宣布,其核心AI模型的训练将部分采用自研芯片,华为披露昇腾950芯片的核心技术细节,性能或赶超英伟达,寒武纪、海光信息等9月半导体产业链企业实现业绩大幅增长。当前估值水位虽然偏高,或仍旧存在一定的估值提升空间。与此同时,创新药即将进入BD密集催化期,ESMO、BIOTECH SUMMIT、AASLD三大国际会议10月集中排期,公布多项临床数据与BD订单,同时中国生物制药、石药、康诺亚等明确表态将在10月发布大额License-out,叠加医保集采倾斜及地方政策资金联动支持,当前估值虽略高于历史平均,但仍存一定增长空间。
02
全球观察:全球市场跟踪
1、 全球股市行业表现
上周全球股市涨跌互现,能源表现较好,电信服务和信息技术表现不佳。具体来看,美股涨多于跌,能源小幅领涨,信息技术明显拖累指数;欧股跌多于涨,日常消费上涨最多,信息技术明显领跌;英国股市涨跌互现,日常消费领涨,信息技术下跌最多;日本股市跌多于涨,公共事业小幅领涨,电信服务下跌突出,信息技术亦下跌显著;港股涨多于跌,能源强势拉升,医疗保健有一定回调;A股涨跌互现,能源上涨明显,医疗保健领跌。



2、 全球强势股与异动股简析
过去一周领涨的200亿美元以上市值公司中,资本货物居多;过去一周领跌的200亿美元以上市值公司中,软件与服务居多。
异动股简析
【派克汉尼汾】此次异动上涨受业绩超预期 盈利预测上调的典型利好因素驱动:11月6日,公司公布了截至9月30日的 2026财年第一季度业绩:营收约 50.84 亿美元,同比增长约3.7%;调整后每股收益(EPS)为 7.22 美元,超出市场普遍预期的约 6.62 美元;同时,2026财年全年度 EPS 指引上调至 29.60-30.40 美元。上述这些利好信号表明公司在其运动控制与液压系统市场中需求持续增强、运营效率提升、行业地位稳固,投资者信心随即回升,故拉升了公司本周表现,主力资金大幅流入,股价一周累计上涨近9.5%,构成“业绩超预期”驱动下的全球重点异动上涨股之一。
【软银】导致公司本周异动下跌的利空事件源于估值回调 AI投资回报疑虑上升的结构性利空因素:受全球AI概念股普遍重挫影响,公司股价单日下跌超10%,两日累计跌幅接近20%,市值蒸发约320亿美元。此番下跌的核心导火索在于其所处的AI核心赛道因估值过高而遭遇市场自发修正。近期市场普遍认为,以软银旗下Arm为代表的AI芯片、算力及相关生态投资短期内估值被推高过快,AI硬件与基础设施端盈利兑现周期仍偏长,资金开始从高估值AI资产撤离至现金流稳定板块。由于软银在AI投资链条中的高杠杆、高集中度特征尤为突出,其股价成为此次估值修正中受冲击最明显的代表之一。与此同时,投资者对其未来盈利增长的可持续性产生疑虑:尽管公司在AI和基础设施布局方面动作频繁,但市场担忧其巨额投入尚未转化为实质收益,叠加利率维持高位、科技股估值偏高的宏观背景,其短期盈利能力与资本回报空间正或将受到压制。上述利空信号表明,公司虽仍处于AI与新兴科技赛道核心,但估值过热与盈利兑现不确定性叠加引发市场避险情绪上升,投资者信心跌落、主力资金集中撤离,导致该股在本周出现累计近20%的显著下跌,成为“估值修正 预期降温”驱动下的全球重点异动下跌股之一。


03
重要资讯速递
1、 国内重要资讯与产业政策
(1)中美贸易 - 国务院关税税则委员会调整对原产于美国的进口商品加征关税措施
财联社11月5日电,为落实中美经贸磋商达成的成果共识,根据《中华人民共和国关税法》、《中华人民共和国海关法》、《中华人民共和国对外贸易法》等法律法规和国际法基本原则,经国务院批准,自2025年11月10日13时01分起,调整《国务院关税税则委员会关于对原产于美国的进口商品加征关税的公告》(税委会公告2025年第4号)规定的加征关税措施,在一年内继续暂停实施24%的对美加征关税税率,保留10%的对美加征关税税率。
新闻来源:https://www.cls.cn/detail/2191523
(2) 航母列装 - 我国第一艘电磁弹射型航空母舰入列 习近平出席入列授旗仪式并登舰视察
财联社11月7日电,据新华社报道,我国第一艘电磁弹射型航空母舰福建舰入列授旗仪式5日在海南三亚某军港举行。中共中央总书记、国家主席、中央军委主席习近平出席入列授旗仪式并登舰视察。宽阔的飞行甲板上,4道阻拦索、3个弹射起飞位格外醒目,歼-35、歼-15T、空警-600等新型舰载机依次停放。习近平听取甲板功能布局介绍,不时驻足察看装备设施。习近平同舰载机飞行员亲切交流,详细询问飞机技战术性能和电磁弹射特点优势,观看舰载机弹射放飞流程演示。身着多种颜色马甲的航空保障人员看到习主席到来,纷纷围拢过来,向习主席问好,报告各自岗位和主要职责。习近平勉励大家不断提升专业技能和打仗本领,为福建舰战斗力建设贡献力量。福建舰是我国第一艘电磁弹射型航空母舰,也是我国第三艘航空母舰,舷号为“18”,2022年6月下水命名。福建舰由我国完全自主设计建造,其电磁弹射技术处于世界先进水平。
新闻来源:https://www.cls.cn/detail/2193998
(3) 人工智能 – Kimi K2 Thinking 模型发布并开源,全面提升 Agent 和推理能力
11月6日月之暗面发布 Kimi K2 Thinking —— Kimi 迄今能力最强的开源思考模型。Kimi K2 Thinking 是我们基于「模型即 Agent」理念训练的新一代 Thinking Agent,它原生掌握「边思考,边使用工具」的能力。在人类最后的考试(Humanity's Last Exam)、自主网络浏览能力(BrowseComp)、复杂信息收集推理(SEAL-0)等多项基准测试中表现达到 SOTA 水平,并在 Agentic 搜索、Agentic 编程、写作和综合推理能力等方面取得全面提升。Kimi K2 Thinking 模型无需人类干预,即可凭借持续稳定的深度思考能力自主实现高达 300 步的工具调用,从而帮助用户解决更复杂的问题。这是我们在 Test-Time Scaling(测试时扩展)领域的最新进展,通过同时扩展思考 Token 和工具调用的步数,实现更强的 Agent 和推理性能。
新闻来源:
https://mp.weixin.qq.com/s/oQp1kFpoYFhYQ8GzbwZLyA
(4) 海南自贸港 - 习近平:认真学习贯彻党的二十届四中全会精神 高标准建设海南自由贸易港
习近平指出,党中央决定,今年12月18日海南自由贸易港正式启动全岛封关,这是我国坚定不移扩大高水平对外开放、推动建设开放型世界经济的标志性举措。各级各有关方面要精心准备,确保平稳有序。习近平强调,建设海南自由贸易港的战略目标,就是要把海南自由贸易港打造成为引领我国新时代对外开放的重要门户。要锚定这个战略目标不动摇,全面落实海南自由贸易港建设总体方案,深入实施海南自由贸易港法,解放思想、改革创新,分步骤、分阶段构建与高水平自由贸易港相适应的政策制度体系。要稳步扩大制度型开放,进一步提高贸易投资自由化便利化水平。深入推进商品和要素流动型开放,更好促进生产要素跨境流动。构建更加开放的人才机制,为自由贸易港建设提供有力人才支撑。深化行政体制改革,优化政务服务,着力打造市场化法治化国际化一流营商环境。
新闻来源:https://www.cls.cn/detail/2192956
(5)人形机器人 – 小鹏IRON人形机器人亮相,预计将于2026年底量产
财联社11月7日电,11月5日,小鹏汽车在2025小鹏科技日活动上发布了全新一代人形机器人IRON。全新一代IRON作为小鹏最拟人的人形机器人,拥有仿人脊椎、仿生肌肉、全包覆柔性皮肤等,将于2026年底量产。
新闻来源:https://www.cls.cn/detail/2193767
(6)算力 - 华鲲振宇:搭载最新昇腾910C芯片 HuaKun AT958 B3服务器上市
人民财讯11月7日电,11月7日晚间,华鲲振宇官微披露,全面智能化时代,模型规模不断扩大、应用场景持续深化,企业对高性能、高可靠、易扩展的AI算力基础设施提出了前所未有的迫切需求。在此背景下,华鲲振宇正式发布搭载最新昇腾910C芯片的HuaKun AT958 B3服务器,带来标准与超节点两种形态,匹配多元算力需求。实测性能为上代2.2倍,单机即可满足DeepSeek满血版部署。
新闻来源:
https://www.stcn.com/article/detail/3484803.html
(7)AI应用 - 首创沪语交互AI应用 上海银行携手财跃星辰、阶跃星辰共创智慧养老金融服务新范式
财联社11月4日电,今日,上报集团旗下界面财联社子公司上海财跃星辰智能科技有限公司、上海阶跃星辰智能科技有限公司与上海银行股份有限公司举行战略合作签约仪式,率先推出首个支持完整沪语交互全链路的应用案例,实现从语音唤醒、多轮对话到业务办理的全流程方言智能化服务。该系统突破性地解决沪语“听得懂”“说得准”的核心难题,针对习惯使用方言的老年群体进行专项优化,成为国内银行业首个实现完整方言交互的AI应用。此次开通的沪语语音大模型打通了从语音唤醒、识别、理解到反馈的完整链条,让客户能够“用沪语办银行业务”。
新闻来源:https://www.cls.cn/detail/2190410
(8)消费电子 - 苹果中国区收紧渠道:严禁线下经销商线上售产品 防止打乱价格体系
财联社11月4日电,从一位苹果线下经销商处获悉,近日苹果中国区再次向授权经销商发布通知,要求所有线下授权经销商不得与任何电商平台合作,严禁在电商、社交、直播等线上平台进行产品展示、推广或销售,含一件达、小时达等服务。深圳某苹果经销商负责人也向记者透露,相关规定此前已存在,只是近期再次要求严格执行,核心目的是防止打乱价格体系。
新闻来源:https://www.cls.cn/detail/2190877
(9)能源 - 国家能源局:加快发展矿区光伏风电产业,积极推动矿区用能清洁替代
财联社11月7日电,国家能源局出台《关于推进煤炭与新能源融合发展的指导意见》,《指导意见》提出,加快发展矿区光伏风电产业。有效盘活矿区土地资源,加快推进光伏电站建设,鼓励具备条件的产煤地区规划建设大型光伏基地,创新“光伏 ”多元业态发展模式,提升新能源规模化开发水平。在风力资源充沛的矿区及周边区域,有序推进集中式、分散式风电开发。积极推动矿区用能清洁替代。加快煤炭生产重点环节电气化改造,推进矿区运输设备新能源替代,支持矿区建设充换电站、加氢站,鼓励建设“光储充放”多功能综合一体站。因地制宜推广先进锅炉,降低矿区自用煤消耗。
新闻来源:https://www.cls.cn/detail/2194342
(10)AI - 工信部:扎实推进人工智能产业高质量发展 推动人工智能更好服务全球发展、增进人类福祉
财联社11月7日电,2025年11月5日,第八届中国国际进口博览会暨虹桥国际经济论坛在上海开幕。工业和信息化部与商务部共同举办虹桥国际经济论坛“人工智能产业高质量发展”“智能制造助力中国式现代化”“合规与全球制造业共赢发展”等分论坛。工业和信息化部副部长熊继军出席开幕式及相关活动。在“人工智能产业高质量发展”分论坛上,熊继军表示,在各界共同努力下,我国人工智能产业基础日益坚实,产业生态持续完善,赋能应用更加深入,发展环境逐步完善,国际合作不断深化。工业和信息化部将继续与各方一道,共促创新合作,共拓应用场景,共推标准合作,共商治理规则,扎实推进人工智能产业高质量发展,高水平赋能新型工业化,推动人工智能更好服务全球发展、增进人类福祉。
新闻来源:https://www.cls.cn/detail/2194199
2、 国外重要资讯与产业政策
(1)美国宏观—美国政府“停摆”进入第35天 追平史上最长纪录
财联社11月4日电,据央视新闻报道,随着美国东部时间进入11月4日,美国联邦政府“停摆”进入第35天,追平美国史上最长“停摆”纪录。在过去的30多天里,美国民主、共和两党僵持不下,在国会参议院的13次投票中均未能通过共和党提出的一项临时拨款法案。据悉,国会参议院还将于当地时间今天(11月4日)举行第14轮投票。美国总统特朗普11月3日再次呼吁国会共和党领袖修改参议院规则、取消“冗长辩论”机制(即阻挠议事)以结束政府“停摆”,但这一要求在共和党内部遭到强烈反对。受此轮美国政府“停摆”影响,美国民航、食品、医疗等领域面临持续压力。美国国会预算办公室日前表示,根据联邦政府“停摆”持续时间的长短,预计今年四季度美国实际国内生产总值的年增长率将下降一至两个百分点。这意味着“停摆”持续4周,美国经济将损失70亿美元;持续6周,损失将上升至110亿美元;持续8周,损失则将高达140亿美元。
新闻来源:https://www.cls.cn/detail/2190428
(2)芯片半导体—谷歌瞄准英伟达定制芯片推出其最强大的人工智能芯片
财联社11月6日电,谷歌正在推出其最强大的AI芯片Ironwood,未来几周将全面上市。TPU已经开发了十年。Ironwood是谷歌第七代张量处理单元(TPU),最初于4月推出进行测试。据谷歌称,Ironwood的速度比其前身快四倍多,主要客户已经在排队。谷歌表示,人工智能初创公司Anthropic计划使用多达100万个新TPU来运行其Claude模型。谷歌表示,新的 Ironwood TPU 在单个吊舱中连接多达 9,216 个芯片,消除了“要求最苛刻的型号的数据瓶颈”,并使客户“能够运行和扩展现有最大、数据最密集的型号”。谷歌正处于一场超高风险的竞赛中,与竞争对手并肩作战Microsoft、亚马逊和Meta,构建未来的人工智能基础设施。虽然大多数大型语言模型和 AI 工作负载都依赖于英伟达的图形处理单元 (GPU),谷歌的 TPU 属于定制芯片类别,可以在价格、性能和效率方面提供优势。
新闻来源:https://www.cls.cn/detail/2193598
(3)人工智能—亚马逊与OpenAI签署380亿美元协议
财联社11月3日电,今天,亚马逊网络服务(AWS)和OpenAI宣布建立多年战略合作伙伴关系,提供AWS世界一流的基础设施,以立即开始运行和扩展OpenAI的核心人工智能(AI)工作负载。根据这项价值380亿美元的新协议,该协议将在未来七年内持续增长,OpenAI正在访问包含数十万个最先进的NVIDIAGPU的AWS计算,并能够扩展到数千万个CPU以快速扩展代理工作负载。AWS在安全、可靠和大规模运行大规模AI基础设施方面拥有非凡的经验,集群芯片超过500K。AWS在云基础设施方面的领先地位与OpenAI在生成式AI方面的开创性进步相结合,将帮助数百万用户继续从ChatGPT中获得价值。
新闻来源:https://www.cls.cn/detail/2189973
(4)人工智能—苹果公司新款Siri语音助手预计明年春季推出
财联社11月6日电,苹果正在敲定一项协议,新款Siri语音助手预计明年春季推出,将每年向谷歌支付约10亿美元。谷歌公司人工智能(AI)大模型Gemini将从2026年开始帮助运行苹果公司语音助理Siri的那些功能。
新闻来源:https://www.cls.cn/detail/2192393
(5)减肥药—美国政府、礼来制药、诺和诺德宣布关于降低GLP-1减肥药价格的协议
财联社11月7日电,美国政府、礼来制药、诺和诺德宣布关于降低GLP-1减肥药价格的协议,两家公司定价每个月245美元。两家公司将得美国食品药品管理局(FDA)优先审查券(PRV);两家公司的GLP-1s价格还从MedicAid(医疗补助计划)和Medicare(国家老年人医疗保险制度)层面降低价格。此外,美国总统特朗普表示,礼来公司将在美国投资270亿美元,诺和诺德将投资100亿美元,两家公司将在美国新建工厂。Zepbound和Wegovy价格将下调,医疗保险和医疗补助将涵盖这些减肥药物;许多应用广泛的药品将实施60%的折扣。
新闻来源:https://www.cls.cn/detail/2193591
(6)人工智能—DeepMind人工智能天气预测模型超越传统物理模型,成为飓风预测新领军者
2025年大西洋飓风季即将结束,谷歌DeepMind的AI气象模型表现优异,远超美国国家气象局的传统GFS模型。尽管GFS依赖先进超级计算机进行全球预报,但其路径预测误差大约为360海里,而DeepMind的误差为165海里,差距显著。AI模型不仅在路径预测上领先,还在强度预测上表现出色。专家称,这种基于数据驱动的AI模型能更快生成预报,并且能够实时纠正错误,标志着未来飓风预测将依赖于这种更为高效的技术。
新闻来源:
https://www.chinastarmarket.cn/detail/2194318
(7)人工智能—英国研究团队开发新型AI模型实现类人视听感知
英国利物浦大学开发的一种新型计算机模型借鉴昆虫大脑感知运动机制,将视觉与听觉信号融合,实现机器像人类一样自然感知世界。该模型基于多感官相关检测原理,可处理视频和音频的真实输入,模拟人类、猴子和老鼠在69项实验中的行为,甚至优于现有贝叶斯因果推断模型。其简洁高效、无需大规模训练的特点,使其在AI感知、注意力预测及神经科学研究中具有广泛应用潜力,为下一代人工智能提供新的设计蓝图。
新闻来源:
https://www.chinastarmarket.cn/detail/2192272
(8)智能驾驶—马斯克:特斯拉已审核智能辅助驾驶芯片AI 5进度
《科创板日报》3日讯,TeslaAI在微博发文称,马斯克刚刚在社交媒体上表示:他和特斯拉芯片工程团队审核了智能辅助驾驶芯片AI 5的进度,非常棒。同时AI 6和AI 7也会紧随其后推出;AI 8的惊艳程度将超出想象。
新闻来源:https://www.cls.cn/detail/2189377
(9)AI基建—微软与Lambda达成数十亿美元的人工智能基础设施协议
财联社11月4日电,据报道,微软与Lambda达成数十亿美元的人工智能基础设施协议。作为Lambda公司与微软合作协议的一部分,Lambda将部署由英伟达(NVDA.O)提供技术支持的人工智能基础设施。
新闻来源:https://www.cls.cn/detail/2190042
(10)生物医药—美国启动人体移植基因编辑猪肾规模化临床试验
财联社11月4日电,美国生物技术企业联合治疗公司3日表示,该公司在纽约大学兰贡医学中心完成了将基因编辑猪肾移植至人体的首例临床试验手术,标志着这一手术的规模化临床试验正式启动。据美国媒体报道,这是继此前多项“同情用药”个案移植手术后,首项由美国食品和药物管理局(FDA)批准的人体移植基因编辑猪肾规模化临床试验,旨在系统评估基因编辑猪肾用于终末期肾病患者的安全性和有效性。


VIP复盘网