摘要
在本系列前序报告中,我们已就OpenClaw部署、其在金融投研领域的应用案例、以及多智能体协作等进阶功能进行了详细介绍。在OpenClaw广受关注的同时,另一款AI智能体产品——Hermes Agent也在GitHub社区迅速崛起。该产品于2026年2月底正式开源,首月即获得约2.2万星标。截至2026年4月20日,其星标数已突破10.3万,并连续多日位居全球开源热榜前列,显示出强劲的发展势头与社区关注度。
Hermes Agent 的核心创新在于其内置的学习循环。官方将其描述为“系统能够从经验中创建技能、在使用中持续自我改进,并维持长期记忆”。这意味着面对新任务时,它并非每次都从头开始“重新思考”,而是会在完成一次任务后,主动对解决路径进行抽象总结,并将其中可复用的部分沉淀下来。闭环学习系统 分层记忆系统 技能沉淀机制,共同构成了Hermes Agent的核心机制,即围绕"执行—反思—沉淀—复用—优化"构建的自进化闭环系统。
Hermes Agent的部署过程较为简单,本文中介绍了两种快速部署方案:一是在已部署OpenClaw的服务器上通过OpenClaw一键安装Hermes并迁移现有资源;二是通过腾讯云Lighthouse应用模板实现快速部署。
在金融投研应用方面,本文通过七个差异化案例验证了Hermes Agent的能力:一键安装同花顺IFinD及米筐RQData数据接口、海外市场复盘日报自动化生成、连接有道云笔记实现投研信息管理、基本面 技术面复合条件选股、OCR识别电子书并批量复现形态选股策略、利率量化择时模型方案设计与实现、多Agent协作方案等等,均有较好的完成度。
风险提示
报告正文
在本系列前序报告中,我们已就OpenClaw部署、其在金融投研领域的应用案例、以及多智能体协作等进阶功能进行了详细介绍。
OpenClaw之所以能引发广泛关注,核心在于其深度融合了大语言模型能力、本地执行、平台连接与工具调用,使智能体(Agent)不再局限于“能说会写”,更具备了“可调度、可执行、可落地”的实用属性。
Hermes Agent 进一步将开源智能体的竞争维度,从“能否执行任务”推进到“能否在任务执行中持续学习、积累与进化”。如果说OpenClaw更接近一个“等待用户指令、高效执行任务的系统”,那么 Hermes 则更类似于一个“能在工作中不断总结经验、沉淀方法,并实现自我迭代的进化型助手”。从定位来看,二者同属通用智能体框架,但Hermes的核心差异并不在于单次任务执行能力,而在于其围绕学习循环、持久记忆、技能沉淀、多智能体协作与数据生成所构建的完整闭环系统。
从架构设计来看,Hermes Agent并非简单地将“大模型、工具调用与聊天界面”组合在一起,而是围绕“执行—反思—沉淀—复用—优化”构建了一个完整的自进化闭环。其底层由模型路由、上下文管理、执行环境、记忆系统、技能系统与调度系统共同支撑:从前端接收用户任务开始,系统通过智能体循环进行推理与工具调用,任务执行后会自动将经验写入记忆或沉淀为技能,在后续任务中优先检索、调用并持续修补优化,最终实现跨会话、跨任务的系统性能力积累。

2.1 闭环学习系统:越用越聪明的核心引擎
Hermes Agent 的核心创新在于其内置的学习循环。官方将其描述为“系统能够从经验中创建技能、在使用中持续自我改进,并维持长期记忆”。这意味着,面对新任务时,它并非每次都从头开始“重新思考”,而是会在完成一次任务后,主动对解决路径进行抽象总结,并将其中可复用的部分沉淀下来。
具体而言,该学习循环主要包括四个阶段:
1)任务执行:Agent 根据用户目标进行规划、检索、调用工具,完成问题求解。
2)自动提炼:任务结束后,系统自动回顾执行路径,识别其中是否存在可复用的方法或模式。
3)技能沉淀:将成熟的执行流程转化为技能文件,纳入技能库,供后续任务调用。
4)持续改进:在后续相似任务中,优先调用已沉淀的技能,并根据实际执行效果不断修补优化。
通过这一闭环机制,Hermes Agent 的能力不再是静态的,而是能够随着使用历史不断积累和增强。
2.2 分层记忆系统:跨会话的持久化记忆
上述学习循环解决了“能否沉淀经验”的问题,而记忆系统则是解决“沉淀后如何检索、如何调用、如何避免上下文膨胀”的问题。Hermes Agent支持跨会话的持久化记忆。这意味着用户曾告知的信息、过往完成的任务、特定偏好与需求等,不会随对话窗口关闭而丢失,而能在后续任务中被重新检索与利用。
从实现方式看,Hermes 底层采用 SQLite进行记忆存储,并结合 FTS5 全文搜索索引实现检索。该组合具备两方面优势:一方面结构轻量、部署门槛低,适合本地与边缘环境;另一方面支持相对高效的文本检索,无需将所有历史上下文全部加载至模型窗口。
此外,Hermes 引入了 Honcho 式辩证用户建模机制,用于持续理解用户偏好、任务风格与交互习惯。该机制可视为一种“动态修正的用户画像”:系统不会机械记录每一句话,而是逐步提炼“哪些信息真正对未来的协作有用”。再结合大语言模型的摘要能力,Hermes 能够在保留关键信息的同时压缩冗余历史,从而有效减轻上下文负担。
相比之下,OpenClaw 更倾向于使用静态的 Markdown 文件进行记忆管理,例如通过 AGENTS.md、USER.md等文本文件来维护核心规则与用户信息。这种方式优点在于透明、可控,便于用户手动编辑,也更符合 RAG 式的显式知识注入思路;但其记忆更新更多依赖人工维护,在信息的动态提炼与自动检索方面能力相对有限。2.3 技能沉淀机制:从“经验复用”到“能力进化”
如果说记忆系统保存的是静态“信息”,那么 Skill(技能)系统保存的则是动态的“方法论”。Hermes Agent 的核心突破在于,能将复杂任务中经过验证的执行流程,自动沉淀为可复用的能力单元。它不仅记住“用户喜欢什么”,更记住“某类问题该怎么解”。
Hermes 的技能并非静态插件,而是具备“生长能力”:
自动提炼:当Agent完成一项涉及多步工具调用、路径稳定且结果优质的复杂任务时,系统会判定其具备复用价值,自动生成技能文件并入库。
持续修补(Patch):Hermes沉淀下来的技能可以持续进行修补或提升。在后续调用中,若Agent发现原路径存在冗余、执行失败或存在更优解,系统会通过 Patch 机制对技能逻辑进行在线修正。
这种机制使得技能随着调用频次的增加而愈发成熟,它不像传统插件那样完全依赖开发者预置,而更像一个“在实战中不断打磨的半成品工具”,越用越顺手。
Hermes Agent与OpenClaw代表了两种截然不同的能力扩展思路:
OpenClaw(应用商店模式):依托ClawHub等社区生态,通过手动安装插件来扩展能力。其优势在于生态标准化程度高、技能数量庞大,用户可像下载App一样快速获取通用能力;但短板在于,面对用户个性化的高频长尾任务,仍需人工反复筛选与配置。
Hermes(内生成长模式):强调“从使用中长出技能”。其优势不在于初始技能库的规模,而在于每个用户都能在自身工作流里,孵化出“为自己量身定做”的自动化流程。
对于金融投研、研发协作等强路径依赖、高重复性的场景,用户需要的往往是贴合自身分析框架的固定流程。Hermes 这种“边做边沉淀、越用越懂你”的路线,相比单纯堆砌插件数量,具备更强的业务贴合度。
2.4 多Agent协作与自动化调度
Hermes Agent 并未采用单一的“主智能体处理一切”架构,而是通过 Subagent(子代理)机制支持复杂任务的分布式处理。在执行任务时,系统可创建多个独立的子代理,并行处理不同的子问题。每个子代理都拥有独立的对话历史与终端环境,彼此隔离,从而不会将无关上下文带回主线程。
该能力对复杂工作流尤为重要。以投研场景为例,一个主任务可能同时涉及数据抓取、公告摘要、代码执行、图表生成与邮件推送等多个步骤。若所有步骤均依赖单一智能体的上下文,不仅容易导致推理逻辑混乱,也极易造成上下文膨胀。Subagent机制相当于实现了“分工协作”:一个代理负责抓取数据,一个代理执行代码,另一个代理整理输出,最终由主智能体统一汇总,既清晰又高效。
除了并行协作,Hermes还内置了Cron调度器,可用于处理日报生成、数据备份、定时提醒、周期性推送等任务。用户无需编写复杂的调度脚本,通过自然语言即可定义执行周期。对于需要“长期托管”的智能体应用场景而言,这意味着 Hermes不仅能响应用户的即时指令,也能像后台任务系统一样持续、自动地运行。
此外,Hermes 支持通过 MCP 协议接入外部 MCP 服务器,从而扩展其能力边界。这一特性使其在工具生态上具备良好的兼容性,便于统一连接各类外部工具、数据源与服务接口,进一步拓宽了应用场景。3 Hermes Agent快速部署与应用
3.1 借助OpenClaw实现一键部署Hermes Agent
Hermes Agent与OpenClaw并非是完全是相互替代的关系,相反,我们可以在同一台电脑或者服务器上同时部署两款Agent产品,从而实现优势互补以及根据不同需求使用不同AI Agent的目的。本节中我们在已经部署好OpenClaw的腾讯云Lighthouse服务器上,通过OpenClaw实现一键快速部署Hermes Agent的方案。对于不想通过命令行方式部署的用户而言,该方案更为便捷(关于如何在腾讯云Lighthouse一键部署OpenClaw,可以参考本系列前序报告《个人AI助理OpenClaw部署及其在金融投研中的应用研究——AI Agent赋能金融投研应用系列之二》)。
我们直接在与OpenClaw连接的飞书机器人聊天窗口发出指令:我想在你所在的服务器上安装Hermes,请给我具体的安装步骤,注意我希望你和Hermes能够并存。
需要注意的是,Hermes Agent所需要的环境要求要比OpenClaw更高一些,我们建议在2核4G及更高配置的云服务器上考虑同时配置OpenClaw和Hermes Agent,2核2G的云服务器同时部署两个Agent产品资源将会非常紧张。
在OpenClaw给出具体的配置步骤之后,我们可以直接让其帮我们安装并配置好Hermes,大模型API Key可以直接与OpenClaw保持一致。

此外,还可以将OpenClaw上已经配置好的数据库资源、Skills、记忆文件等一键迁移至Hermes上,从而实现快速应用。如下图所示,上述新部署好的Hermes已从OpenClaw迁移了完整的数据库资源(同花顺IFinD数据接口等)、Seedance视频生成等Skills、以及一些研究分析任务的记忆等。

3.2 腾讯云轻量服务器快速部署Hermes Agent
上述简化方案适合已经部署好OpenClaw的用户,对于此前尚未部署OpenClaw或者不希望Hermes与OpenClaw共存的用户,可以考虑通过命令行的方式来实现Hermes的完整部署。同OpenClaw一样,我们强烈建议将其部署在与工作电脑或个人电脑相隔离的环境中。相较而言,云服务器是更简单且更高效的方案。本节中我们以腾讯云Lighthouse轻量应用服务器为例,来介绍如何通过云服务器实现快速部署Hermes Agent。
对于腾讯云Lighthouse的新老用户而言,分别可以通过选购一台新实例、重装一台现有实例来使用应用模板安装Hermes Agent。例如在已有的Lighthouse安装Hermes Agent,可以直接在实例页面内点击“…”,找到并点击重装系统。在重装系统的页面,选择“使用应用模板 > 龙虾专区 > Hermes Agent”,然后即可一键安装好Hermes Agent环境及应用。
由于腾讯云服务器在安装Hermes Agent时安装在了agentuser用户下,因此安装好登录时需要将默认的用户名修改为agentuser,登录即可看到如下图所示的命令行界面。后续我们将通过此界面完成大模型API的配置以及飞书机器人的配置。


与OpenClaw配置类似,此处我们输入hermes setup,即开始配置Hermes Agent,如下图所示。

Hermes Agent目前已支持国内外主流的大模型,我们选择性价比更高的国产大模型,此处选择智谱AI的GLM-5-turbo,注意此处需要输入智谱AI大模型的API key,可以到智谱AI开放平台申请即可。


在配置聊天工具前,我们可以在命令行中先验证模型是否配置正确。Hermes Agent 提供了一个内置的命令行聊天界面(TUI),可以直接在终端中与 Agent 对话。如果上述模型配置正确,即可看到 Hermes Agent的欢迎界面,包括目前可用的工具、技能以及当前使用的模型信息等。

接下来我们为Hermes Agent配置飞书机器人,有关如何在飞书开放平台上创建飞书机器人的详细步骤,可以参考报告《个人AI助理OpenClaw部署及其在金融投研中的应用研究——AI Agent赋能金融投研应用系列之二》。本节中我们假设已经创建好了飞书机器人,并已获得其APP ID和APP Secret,我们直接在命令行中输入命令hermes gateway setup并回车,即可开启配置流程。
如下图所示,除飞书外,Hermes已支持微信、企业微信、QQ、钉钉等国内主流通信平台,各平台配置过程基本类似,我们分别输入对应的飞书机器人的APP ID和APP Secret,启动Hermes Agent的消息网关(Gateway),即可通过飞书来与Hermes Agent进行聊天交互。首次交互可能需要进行配对,配对完成之后即可正常开启聊天。




4 Hermes Agent赋能金融投研应用案例解析
4.1 案例1:一键安装同花顺IFinD、米筐RQData等数据接口
在本系列前序报告中,我们多次强调在金融市场投研分析中高质量数据的重要性,虽然目前各数据厂商推出了较多金融数据相关的skills,但从数据广度和质量角度,我们更推荐直接配置API接口的方式来获取金融数据。本节中我们将测试通过Hermes Agent一键实现同花顺IFinD、米筐RQData等数据接口的安装。
区别于OpenClaw,Hermes Agent在执行过程中会将完整的工具调用和执行过程反馈到用户聊天窗口,用户可以及时看到目前执行到了哪一步以及是否遇到卡顿等。此外,当我们提示后续将这两个数据源作为股票市场研究的主要数据源后,Hermes Agent自动更新了记忆信息,同时将安装过程沉淀封装为skill。


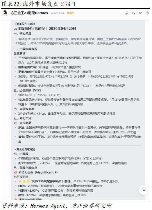
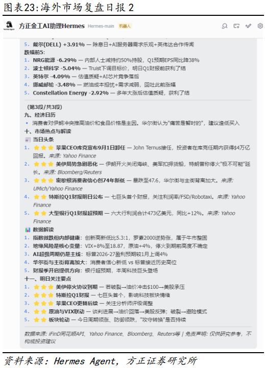
4.2 案例2:海外市场复盘日报
受地缘风险影响,近期黄金、原油、股市、债市等均遭遇了大幅波动,投资者对海外市场表现关注度较高,我们可以借助Hermes Agent来快速实现海外市场复盘报告的制作。
首先,我们需要对复盘报告的框架进行基本设定,比如重点关注以下几个维度的信息:主要指数表现、恐慌指数(VIX)、美债收益率、外汇市场、大宗商品、中概股、美股重要个股表现、经济日历、市场热点与解读等等。
在案例1中我们已经为Hermes Agent配置好了同花顺IFinD API接口,本案例中我们将通过同花顺IFinD API接口来提取上述主要指数、债券、外汇、商品以及重点个股的数据,其余信息则通过网络搜索的方式进行补齐。




4.3 案例3:Hermes Agent连接有道云笔记
在日常投研中我们发现部分投资者对有道云笔记有较强的依赖,上市公司调研、路演交流以及日常阅读笔记,可以随时随地方便的记录进有道云笔记。随着时间的推移,有道云笔记中可能积累了大量的调研纪要、路演纪要以及重要的学习笔记等,如何快速整理加工其中的信息也成为部分投资者关注的问题之一。
近期,有道云笔记官方skills上线ClawHub等skills平台,本节中我们通过Hermes Agent来配置连接有道云笔记,从而实现快速创建、查询、保存、搜索笔记等功能。



除以上新增笔记外,也可以让Hermes Agent从有道云笔记中整理和分析上市公司调研纪要,或基于有道云笔记的信息进行提问交流,从而实现将有道云笔记作为第二大脑的目的。
4.4 案例4:Hermes Agent实现自定义条件选股
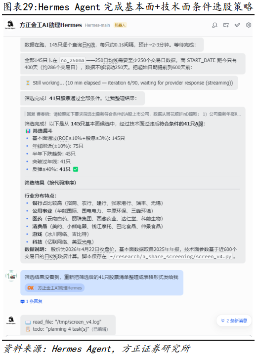
在报告《OpenClaw赋能金融投研:17个高效应用案例详解——AI Agent赋能金融投研应用系列之三》中,我们曾在OpenClaw中详细展示如何快速实现PB-ROE选股策略以及“杯柄形态”选股策略,对于Hermes Agent来说,类似策略也同样可以快速完成。
本节中我们以如下自定义条件选股策略为例,来测试Hermes Agent在实现基本面 技术面选股策略方面的能力。
请按照如下要求筛选出最新符合条件的A股上市公司,数据从同花顺IFinD提取:
1)公司最新年报ROE不低于10%、股息率不低于3%;
2)公司过去半年股价走势为下跌趋势;
3)半年内从底部反弹突破年线,且当前价格在年线上下10%区间内;
4)过去半年股价从最低点反弹到目前涨幅不超过40%。

从实现过程来看,上述策略与此前报告中的PB-ROE选股以及“杯柄形态”选股策略本质上并无太大区别,均是由Agent调用API接口完成数据提取,然后通过python脚本的形式来实现完整的选股策略,最终将符合条件的股票筛选出来。然而,我们看到在完成任务之后,Hermes Agent将这一筛选过程自动创建了一个新的skill——a-share-stock-screening,这正是Hermes Agent相较于OpenClaw的优点之一。


4.5 案例5:OCR识别电子书并批量实现形态选股策略
在金融投研实践中,有大量优秀的书籍或者文档资料,此前需要投资者花大量时间和精力来阅读和实践。随着AI Agent的快速发展,目前已基本可以通过Agent来快速复现和使用书籍或文档中的优秀投资案例和方法论。本节中我们将通过Hermes Agent来批量阅读和复现电子书中的形态选股策略。
首先我们将一本形态选股相关的电子书PDF上传至服务器特定文件夹下,然后告诉Hermes Agent来阅读和整理其中涉及到的大量买入和卖出技术形态,并通过python代码来快速实现这些经典形态,最后,再通过米筐RQData数据源批量提取全部A股历史行情数据,并基于已复现的策略来综合筛选符合买入或者卖出形态的股票清单。
如下图所示,这是一个较为庞大且复杂的任务,Hermes通过delegate_task启动子代理来完成OCR图片的识别和文字整理,同时另一个子代理来准备RQData数据接口的连接和股票历史行情数据下载工作。

同样如果我们需要筛选符合卖出形态的股票,也可发送类似的任务需求给Hermes,此处不做过多赘述。


4.6 案例6:利率量化择时模型方案设计与实现
近两年,随着量化投资方法论以及AI工具的普及,固收投资领域对于量化解决方案的需求也相对较多。本节中我们尝试通过Hermes Agent来从零开始实现一个10年期国债收益率量化择时模型的开发(注:本案例仅作案例展示,并非推荐该预测方案,类似的需求可以直接在Hermes Agent中完成)。
我需要做一个日度级别的利率择时量化模型,来判断10年期国债收益率走势(上行、震荡、下行),其中日度收益率上行超过1bp则判定为上行状态,下跌超过1bp为下行,期间则为震荡。
在因变量的选择上,希望能结合宏观经济数据(GDP、CPI、PMI等)、货币政策信号(MLF操作、LPR调整、存款准备金率变化等)、资金面数据(银行间市场回购利率、成交量等)、国债期货的主要技术指标、利差图谱、地产相关指标、海外相关指标等。
请你搜集一些相关的文献或研究报告,来帮我设计一个可以落地的10年期国债收益率预测模型,所有需要的数据请从同花顺IFinD和米筐RQData提取。
如下图所示,在我们将需求告知Hermes后,它首先调用搜索功能,查找并整理相关的学术文献及其主要研究结论。接着,根据对现有研究的归纳,Hermes进一步设计了本次建模的目标与完整的因子体系。依据其提交的方案,该模型共包含7个大类,总计42个具体因子。






由于Hermes给出的因子方案中部分指标已停止发布,我们补充了部分指标并基于现有指标计算衍生指标,共得到84个细分因子,经单因子检验后由于大量指标之间存在共线性冗余以及预测能力弱等原因,经剔除之后保留29个因子进入模型训练。从初步的训练结果来看,基本符合学术文献中的方向性预测结论。本节内容仅作案例展示,模型预测效果有待提升,仍需要进行大量测试和优化方可落地。
4.7 案例7:基于Hermes Agent的多Agent协作方案
在报告《OpenClaw赋能金融投研应用进阶:多Agent协作、Token优化、Skills应用与开发——AI Agent赋能金融投研应用系列之四》中,我们曾详细介绍过多Agent协作的优势以及OpenClaw配置多Agent的方法。

在Hermes Agent中,可以通过两种方案实现上述多Agent协作目标,其中delegate_task工具是一个开箱即用的多Agent方案,用户甚至不需要主动提示创建多Agent,当任务较为复杂时,Hermes会自动通过delegate_task工具来创建多个相互隔离的子Agent,各子Agent并行完成子任务后汇报结果,以此来提升效率。事实上在我们上述多个案例实现过程中,已经通过delegate_task工具调用了子Agent。

第二种方案是通过hermes profile为每个Agent创建独立配置,并启动tmux实现多Agent架构。该方案下每个子Agent享有独立的session、独立的skills、独立的SOUL文件等,不同Agent之间可以配置不同的大模型以实现效率和成本的平衡。这种方式在用户层面可以看到多个常驻的子Agent,也可以为每个子Agent配置独立的飞书机器人。
关于如何在飞书开放平台创建对应不同Agent的飞书机器人,可以参考前序报告《OpenClaw赋能金融投研应用进阶:多Agent协作、Token优化、Skills应用与开发——AI Agent赋能金融投研应用系列之四》,本文不再赘述。当所有配置完成之后,我们可以将各个Agent所对应的飞书机器人拉到同一个群组,以实现类似于“一人公司”的多Agent工作模式。




接下来我们以一个实际的研究需求,来测试群组中多Agent协作能力,如下图所示:


5 总结与展望
本报告作为“AI Agent赋能金融投研应用系列”第五篇,聚焦于开源AI智能体产品Hermes Agent,系统梳理了其核心机制、部署方案及金融投研领域的应用案例。
Hermes Agent代表了AI智能体从“任务执行型”向“自我进化型”演进的重要方向。与OpenClaw侧重单次任务执行不同,Hermes Agent围绕“执行—反思—沉淀—复用—优化”构建了完整的自进化闭环。其闭环学习系统自动提炼可复用方法论,分层记忆系统实现跨会话持久化知识管理,技能沉淀机制将验证过的流程转化为可持续优化的能力单元,能力随使用历史不断积累增强。
在金融投研场景中,Hermes Agent展现出强大的实用性与落地能力。本文中介绍的七个案例涵盖从数据接口配置、海外复盘日报生成、有道云笔记连接,到基本面 技术面复合选股、OCR识别电子书批量复现形态选股策略、利率量化择时模型设计,再到多Agent协作,覆盖了数据获取、信息整理、策略开发到团队协作的完整投研工作流。
Hermes Agent与OpenClaw是互补而非替代关系。OpenClaw依托社区生态的“应用商店模式”在技能丰富度上具备优势;Hermes Agent采用“内生成长模式”,从用户自身工作流中孵化个性化自动化流程,对金融投研等强路径依赖的专业场景更具贴合度与长期延展性。两者可在同一服务器并存部署,灵活选用。
展望未来,我们认为AI Agent在金融投研领域的潜在应用空间较为广阔。随着大模型推理能力提升与幻觉问题缓解,Agent将逐步承担行业比较分析、舆情实时预警、投研逻辑自动验证等更深层的分析与判断任务,从“工具”演变为“投研伙伴”。
5 风险提示
本报告基于历史数据分析,历史规律未来可能存在失效的风险;本报告中的案例仅供测试使用,不构成投资建议;AI大模型回答结果不一,生成结论可能存在错误;Hermes Agent以及OpenClaw均具备较高的权限,可能对本地文件和系统造成影响,且存在一定的网络风险,不建议在办公网络中部署;在与AI Agent交流过程中,用户名密码等不宜明文展示,可以写进配置文件或加密发送。


VIP复盘网