中金研究
量子计算作为新一轮科技革命与产业变革的前沿方向,正加速从实验验证走向商业化应用。随着全球科技巨头(谷歌、IBM、微软等)不断突破量子比特规模与纠错精度,中国在“祖冲之”“九章”等原型机实现多点超越,ICV预计全球量子计算市场规模在2024–2035年由50亿美元增长至8,000亿美元以上,CAGR超55%。其中,硬件环节先行受益,测控系统、稀释制冷机等核心设备有望早日进入量产周期。我们判断,量子计算正处于由科研突破向商业落地的关键拐点,硬件环节或将率先实现产业化突破。
Abstract
摘要
经典计算面临瓶颈,量子计算有望带来算力突破。随着制程持续微缩,经典计算在性能提升上遭遇算力瓶颈、量子隧穿效应、散热问题三大限制。而量子计算通过量子比特实现信息的叠加与纠缠,使得可编码信息量上呈指数级增长,从而能够快速高效求解经典计算难以处理的复杂问题。这一特性使量子计算在金融(组合优化)、生物制药(分子模拟)及工程材料(材料设计)等高复杂度领域带来了新的算力突破。
全球主要经济体正将量子信息技术列入国家战略布局。美国通过《国家量子倡议法案》将拨款上调27亿美元(2025-29财年),欧盟、日本相继推出量子旗舰计划;中国自“十三五”以来连续将量子科技纳入重点专项,“十五五”规划建议中量子科技被列入未来产业布局的首位,政策导向由科研突破转向工程化与商业化应用。
量子计算产业链正进入快速成长阶段,各环节同步突破、协同效应不断增强,未来行业发展势能强劲。上游稀释制冷机、测控系统等关键设备国产替代空间广阔;中游整机与软件算法生态逐步完善;下游应用在金融、生物医药、材料设计等高复杂度场景率先落地。ICV预计2035年全球量子计算产业规模有望突破8,000亿美元。
风险
技术路线突破缓慢;商业化落地滞后;国际竞争与出口限制风险。
Text
正文
行业概况:量子计算以量子力学为核心驱动力,引领全球算力体系迈向全新维度
计算原理:量子叠加与纠缠重塑算力边界
量子计算是一种基于量子力学原理的新型计算方式,在探索最优解过程中有显著优势。通过量子比特(Qubit)实现信息的叠加与纠缠,使得可编码信息量上呈指数级增长,从而能够快速高效求解经典计算难以处理的复杂问题。相较于传统计算机以0/1为基本逻辑单元,量子比特可同时处于0与1的叠加态,且能够通过纠缠实现非局域相关性。这一特性使量子计算在金融(组合优化)、生物制药(分子模拟)及工程材料(材料设计)等高复杂度领域带来了新的算力突破。
量子计算的核心在于量子力学的三大关键原理——叠加、纠缠与干涉。三者共同构建量子计算的物理基础,使系统能够实现并行计算及最优解筛选,从而突破经典计算机的逻辑极限。
► 量子叠加:量子叠加指量子比特可同时处于“0”和“1”的组合状态,使得系统可在一次运算中并行探索多种可能结果,大幅提升计算效率与信息密度。
► 量子纠缠:当两个或多个量子比特发生纠缠时,一个比特的状态会即时影响其他比特的状态,让多个比特之间形成相互关联的整体并协同变化,使量子系统的信息处理能力随比特数量呈指数级增长。
► 量子干涉:量子干涉是量子计算中筛选最优解的关键机制。量子态的波动性使不同计算路径的概率振幅能够相互叠加或抵消。通过精准控制干涉效应,量子计算能够放大正确结果出现的概率,削弱错误结果的可能性,从而快速收敛至最优解。
图表1:量子计算三大核心原理

资料来源:Analytics Drift,中金公司研究部
算力对比:从二进制到量子叠加,计算范式迎来全新跃迁
经典计算面临的物理瓶颈逐渐显现,而量子计算在算力提升与能效控制上实现关键性突破。随着制程持续微缩,经典计算目前在性能提升上遭遇三大限制:其一,算力瓶颈——传统比特依赖确定的0/1编码,计算效率受限于指数级增长,当问题复杂度(如分子模拟和组合优化)呈指数级增长时,即便是超级计算机也难以快速完成计算;其二,量子隧穿效应——当传统芯片的特征尺寸进入纳米级后,电子可通过极薄势垒自发穿越,导致漏电与逻辑失效,难以继续缩小晶体管尺寸以提升性能;其三,散热问题——伴随芯片性能的提升,发热量急剧增加,热量积聚难以及时散出,进而影响系统的稳定运行和寿命。
相较之下,量子计算利用量子比特的叠加与纠缠特性,实现大规模并行运算,可在同一运算周期内处理指数级的数据组合,大幅提升复杂问题的求解效率。不同于传统晶体管依赖物理微缩提升性能,量子计算则主动利用并精准调控“量子隧穿”效应,将其转化为实现量子态操控与计算的关键机制。同时,量子计算基于可逆逻辑门的运算方式能够保障在计算过程中不丢失信息,显著降低能耗与散热需求,在算力、能效与可扩展性方面凸显巨大潜力。
图表2:量子计算与经典计算的区别

资料来源:CB Insights,中金公司研究部
从应用场景看,量子计算与经典计算各有优势,形成差异化发展格局。对于大多数能够简单分解成一系列线性步骤的日常任务(如网页检索、文字处理、图像识别等),依托二进制架构和晶体管技术的经典计算机仍是最优选择,具备高稳定性、低成本与强通用性。然而当面对涉及海量变量与高度耦合关系的复杂问题时——例如模拟分子结构和生化反应以支持新药研发、在多因子金融建模中发现最优投资组合与风险对冲策略、或设计更高效且环保的化学反应路径——经典计算效率明显受限,而量子计算能够通过并行处理大幅缩短求解时间并高效完成任务。
技术路线:多路径并行推进,超导量子产业化进展领先
全球量子计算的硬件仍处于多种路线并行探索阶段,不同的技术路线基于对量子比特的不同物理实现方式展开。主流路线大致分为两类:一类是基于固态体系的“人造粒子“路线,如超导与硅半导体;另一类是基于原子体系的“天然粒子”路线,如离子阱、光量子与中性原子。各路线在稳定性、可扩展性和保真度等方面权衡取舍明显,目前尚无单一路线占据绝对主导地位。
多线路协同探索正引领量子计算技术向“高稳定性—高保真度—可扩展性”方向演进,共同推动未来量子计算机从实验验证步入商业化应用。从发展进度来看,超导量子凭借高保真度、易扩展性及成熟的制程工艺在产业化道路上保持领先,全球有效授权专利量达10,888项,位居首位,发展前景最为稳健;离子阱路线具备很高的保真度,但可扩展性较差,有效授权专利量3,049项,整体发展略逊色于超导技术;中性原子路线近年来突破显著,展现出更强的可扩展性,但在提高保真度上仍面临技术挑战,有效授权专利量为1,313项,发展进度相对落后于前两者。
图表3:量子计算不同技术路线对比

资料来源:中国信通院,智研咨询,中金公司研究部
图表4:量子计算不同技术路线全球专利情况(截至2025年8月)

资料来源:中国信通院,中金公司研究部
发展进程:全球加速迈向商业化,中国量子计算从跟跑到并跑再到部分领跑
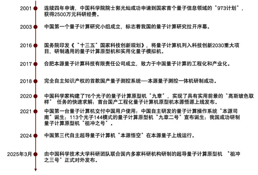
经过数十年的持续探索,量子计算正逐步由理论研究迈向商业化阶段。自量子算法确立以来,全球在量子比特操控、系统集成与制程工艺等方面持续取得突破,量子纠错与容错架构在近年来的新成果进一步加快了产业化进程。当前,超导、离子阱、中性原子等多条技术路线并行发展,量子比特数量与系统稳定性不断提升。中国量子计算研究起步虽晚,但发展迅速,自2003年成立量子计算研究小组,伴随“九章”“祖冲之”系列原型机的相继发布,我国在光量子与超导体系均达到国际先进水平。总体来看,全球量子计算正从实验验证向商业化快速推进,中国也在从“跟跑”到“并跑乃至部分领跑”的过程中持续巩固竞争地位。
图表5:全球量子计算发展进程

资料来源:Techtarget,中金公司研究部
图表6:中国量子计算发展进程

资料来源:智研咨询,中金公司研究部
政策格局:主要经济体加码量子战略布局,全球竞争加速升级
全球政策:美欧持续加大投入,强化量子科技战略主导权
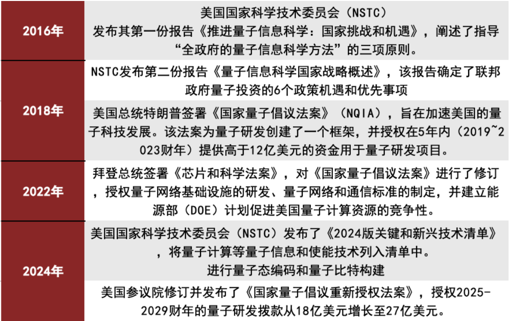
目前,全球主要经济体普遍将量子信息技术的发展上升至国家战略层面,欧洲、美国政府不断加大对量子计算产业的支持力度。自2016年以来,美国陆续发布多项利好政策推动量子科技创新,并持续扩大财政投入。2024年,美国国会预算办公室(CBO)修订并发布了《国家量子倡议重新授权法案》,授权2025-2029财年量子科技拨款额度由18亿美元上调至27亿美元( 50%),以强化其在全球量子竞争的领先地位。自上世纪90年代起,欧洲国家持续关注并推进量子计算发展,英、德、法等国相继出台量子战略与科研计划,带动量子科技产业体系化布局。欧盟层面则通过标准化与协同机制强化资源整合,助力提升欧洲整体竞争力。
图表7:美国量子计算相关政策

资料来源:NSTC,智研咨询,中金公司研究部
图表8:欧洲量子计算相关政策

资料来源:欧盟委员会,智研咨询,中金公司研究部
中国政策:从科研突破到产业落地,量子技术步入体系化发展阶段
伴随全球量子计算热潮兴起,中国政府近年来持续加大对量子科技的战略投入。中国量子信息产业政策的演进大致分为三个阶段。早期以技术研发为重点,2016年的《“十三五”国家科技创新规划》和2021年的《“十四五”数字经济发展规划》等政策均将量子科技列为战略前沿领域;中期阶段开始强调成果转化与应用示范,2022年中央经济工作会议提出要加快量子计算应用推广,标志着量子技术进入实用化探索期;目前,政策重心进一步转向产业生态建设与商业化落地,引领量子技术从科研突破走向经济赋能。近日,中共中央关于制定国民经济和社会发展第十五个五年规划的建议发布。其中指出,前瞻布局未来产业,探索多元技术路线、典型应用场景、可行商业模式、市场监管规则,推动量子科技等成为新的经济增长点。
图表9:中国量子计算相关政策

资料来源:中央人民政府网,亿欧智库,中金公司研究部
与此同时,自2018年以来,美国就持续强化对量子科技的出口与投资管控。2024年9月美国商务部工业和安全局(BIS)发布《临时最终规则(IFR)》,针对量子计算实施新的出口管制,进一步扩大限制范围,将稀释制冷机、低温电路及相关软件纳入出口限制清单,并禁止美国资本投资中国量子计算企业;中国科学院、合肥国家实验室及中科大等机构被列入“实体清单”。在外部技术封锁加剧的情况下,我国正加快推进核心设备国产替代,稳步提升在全球量子计算竞争格局中的核心地位。
市场空间:量子硬件加速突破,产业成长空间广阔
量子计算以量子比特为基本单位,基于量子叠加和量子纠缠等特性实现高效并行运算。全球量子计算机比特规模已迈入“百—千比特”阶段:海外代表机型包括IBM Condor(1121比特)、IBM Heron R2(156比特)、Google Willow(105比特)、Rigetti Ankaa‑3(84比特);国内代表机型包括“祖冲之三号”(105比特)、“天衍‑504”(504比特)、“云蒙”(156比特)。在这一背景下,世界主流技术路线持续朝着更高比特数、更高保真度和可扩展性演进。未来路线图方面,IBM与Google均指向本十年末实现百万物理量子比特的系统目标,其中Google进一步明确阶段节点为2027年10万、2029年百万比特;国内厂商本源量子规划2025年1024比特、2028年1万比特,并以百万比特为远期目标。
图表10:海内外量子计算机量子比特规模

资料来源:ICV,光子盒研究所,中金公司研究部
2024年全球量子计算市场规模已达50亿美元,美国、欧洲、北美为主要参与者。据ICV,2024年,全球量子产业规模达到50.37亿美元,2024至2029年的年平均增长率(CAGR)达到58.65%。2027年,专用量子计算机预计将实现性能突破,带动整体产业规模达到111.75亿美元。在2028年至2035年,产业规模将继续迅速扩大,受益于专用量子计算机在特定领域的广泛应用和通用量子计算机的技术进步,到2035年总产业规模有望达到8077.50亿美元。2024 年,量子计算北美、欧洲、中国规模占比分别为 29.8%、28.8%、25.2%,北美领跑全球,欧洲、中国紧随其后。受益于其深厚的研发基础、科研机构的活跃以及政策支持等因素,北美占比最大,反映了当前北美在量子计算领域的较为显著的影响力。
图表11:全球量子计算市场规模

资料来源:ICV,光子盒研究所,中金公司研究部
图表12:2024年全球量子计算各地区产业规模

资料来源:ICV,光子盒研究所,中金公司研究部
产业边际已启动、核心公司订单与收入快速增长。量羲技术与国盾量子双轮驱动,印证量子计算上游景气拐点:1)量羲技术方面,2025H1收入7080万元,已接近2024全年7435万元;2025年1—4月中标订单约5157万元,并承诺2025—2027年净利润不低于3500/5000/6500万元,收入预计分别增长35%/30%/28%至1.0/1.3/1.7亿元;同时2025H1合同负债4324万元,订单兑现能见度提升;2)国盾量子方面,2020至2024年量子计算业务收入CAGR高达82.7%,延续高景气与快速扩张态势。核心整机项目“天衍-504”完成验收、“巢湖明月”设备部分验收,并且2025H1合同负债6939万元,显示在手订单充足、确认节奏加快。
图表13:2020-1H2025国盾量子在量子计算行业营收

资料来源:iFinD,中金公司研究部
图表14:2022-1H2025量羲技术营收及增速

资料来源:公司公告,中金公司研究部
量子计算投融资市场持续活跃,硬件领域融资成主要方向。过去五年全球量子计算领域投资呈震荡上行趋势,2020-2024年融资额依次为4.72亿、19.17亿、20.45 亿、15.46 亿、20.15亿美元,期间复合增长率达 43.74%。2024年融资额较2023年增长约 30.34%,虽体现投资方信心回升与对行业未来的看好,但因增速基于 2023 年的大幅跌落,且总额未及 2022年水平,不宜过度乐观。这一反弹源于多方面,一是全球经济、利率等大环境趋稳,叠加技术进步与国家推动,投资者恢复信心;二是投资焦点从 2023 年向软件(如美国、澳洲软件投资占比分别超 70%、50%)转回硬件,带动整体融资增长,而这种资本与产业的自然演化,也让行业未来有望回归合理发展水平。
图表15:2020-2024年全球量子计算融资总额

资料来源:ICV,光子盒研究所,中金公司研究部
图表16:2024年全球量子计算软硬件融资额

资料来源:ICV,光子盒研究所,中金公司研究部
量子计算产业链主要分为上游、中游和下游三个环节。上游环节以核心器件与基础设施为主,涵盖量子芯片(如超导、光量子、离子阱、中性原子芯片)、稀释制冷机、低温组件、真空系统、激光器、测控系统、光学探测器等设备,以及关键材料和相关软件开发工具,是量子计算硬件研发的基础和保障。中游主要包括量子计算机整机制造和系统集成,以及软件层面的操作系统、编程语言、集成开发环境、量子算法和行业应用软件开发,具体涉及多种主流技术路线(如超导、离子阱、光量子等)。下游则聚焦于量子云平台与各行业的应用服务,通过云平台或本地部署向金融、化工、材料、生物医药、交通、能源等领域提供算力支持和行业解决方案,实现技术的商业化落地和推广应用。
短期内,中国量子计算企业将重点突破量子计算机硬件技术。量子计算产业链上中下游均不可或缺,但当前多数企业与科研机构的核心发力点仍是硬件,软件、算法依赖其提供的计算能力,上游配套设备与开发工具也需依托硬件提升才能更好发挥价值。这与经典计算机早期路径相似,后者先聚焦硬件升级,后续才逐步推进软件应用与算法优化,量子计算产业链短期内或也将延续这一硬件优先的发展逻辑。
图表17:量子计算产业链

资料来源:ICV,光子盒研究所,中金公司研究部
上游核心设备:稀释制冷机和测控系统为关键环节
2035E上游市场总规模有望达2,527亿美元,测控系统和低温环境的价值占比持续提升。量子计算上游核心环节包括量子比特环境、测量与控制系统及量子芯片,近年来整体市场规模快速增长。ICV预计从2023年至2035年,上游市场总规模预计将从不到20亿美元激增至千亿美元以上,其中量子比特测量与控制系统市场增长最为迅猛,2035年有望达到1,444亿美元。其中:
1)量子比特测控系统的市场规模增长最为迅猛,从2024年的几亿美元到2035年的996.20亿美元,主要系测控系统对于保持量子比特的相干性和实现量子计算任务至关重要,而技术的发展推动了对更为精密、高效的测控系统的持续需求增加,从而推动了市场规模的巨大增长;
2)量子比特在量子计算的演进中,提供稳定、可控的环境,技术的不断进步推动了对量子比特环境的不断增加的需求,包括低温环境、低噪声等。在这一过程中,投入在创造适宜的量子比特环境上不断增加;
3)量子芯片需求也因比特数与算力要求的提升而不断放大,成为实现量子计算核心任务的基础驱动力。
整体看,量子计算上游环节正持续突破环境稳定性、控制精度和大规模集成等技术瓶颈,为中下游产业化与应用落地提供关键支撑。
图表18:全球量子计算上游市场规模(单位:十亿美元)

资料来源:光子盒研究所,中金公司研究部
稀释制冷机
稀释制冷机为量子计算提供必需的低温环境。其主要原理是利用和两种同位素的混合物在接近绝对零度(毫开尔文mK量级)时发生相分离,从浓缩相向稀释相扩散时会吸收大量热量,实现环境降温。稀释制冷机由蒸馏室、混合室、热交换器、真空腔等核心部件组成,通过层层降温和连续的气体循环,将目标实验区域温度稳定在10mK或更低。由于量子比特对热噪声极其敏感,哪怕极微小的热扰动都可能导致量子态坍缩、破坏计算结果,因此稀释制冷机成为目前唯一能够为超导量子芯片等提供持续、稳定毫开尔文级极低温环境的器件,是量子计算机正常工作的不可替代的关键装备,具有极高的技术壁垒和战略必需性。
图表19:稀释制冷机内部结构

资料来源:Development of dilution refrigerators—A review,中金公司研究部
稀释制冷机需求持续增加,欧美厂商占绝大部分市场份额。目前,稀释制冷机早已从理论研究与实验验证阶段过渡至商业化与实际应用阶段。随着量子计算机的快速发展,稀释制冷机的需求也在持续增加。2024年10mK级稀释制冷机的全球市场规模为3.54亿美元,其中,欧洲市场规模约1.47亿美元,北美市场规模约1.15亿美元,中国市场规模约0.58亿美元,其他地区市场规模约0.35亿美元。
图表20:2022-2024年全球释制制冷机市场规模

资料来源:ICV,智研咨询,中金公司研究部
图表21:2024年全球稀释制冷机市场规模分布

资料来源:ICV,光子盒研究所,中金公司研究部
稀释制冷机逐步实现国产替代。美国主导的出口管制已使我国“稀释制冷机”(量子计算用稀释制冷设备)进口被严重限制、2024年已降至“零进口”,迫使产业链加速国产替代;国内竞争格局正从“进口主导”切换为“本土多点竞争、龙头占优”,量羲技术市占约30.8%领跑,合肥知冷与中电科16所等分列其后,整体性能在最低温度上已对标海外、制冷量逐步逼近,但大冷量/大空间机型仍有提升空间,行业进入高景气上行与格局集中的新阶段。
图表22:2021-2024年我国稀释制冷机进口数量

资料来源:ICV,光子盒研究所,中金公司研究部
图表23:2024年中国稀释制冷机企业格局

资料来源:ICV,光子盒研究所,中金公司研究部
图表24:国内稀释制冷机企业研发进度

资料来源:公司官网,中金公司研究部 注:统计时间截至2025.10
测控系统
测控系统实现容错量子计算的关键环节。测控系统是量子计算机不可或缺的关键核心设备,可类比于经典计算机的主板或CPU。量子计算测控系统是实现量子比特(Qubit)控制、测量和纠错的核心设备,具体包括:
► 控制(Control):将量子指令编译为脉冲序列与频率/幅度/相位/时序参数,驱动量子比特执行单/双比特门;要求高带宽、低相位噪声与多通道严同步。
► 测量(Measurement):触发读出谐振器,与量子态相互作用后反射/透射信号返回室温段,经放大、下变频与数字化,经典端完成解调、积分、阈值判别并给出态概率分布。
► 实时反馈与纠错(Feedback/QEC Ready):对测量结果进行超低时延闭环反馈与判决,为量子纠错循环提供可编程的实时控制能力,是从NISQ迈向容错的必备条件。
图表25:测控系统在超导量子计算机中的作用

资料来源:光子盒研究所,中金公司研究部
量子计算测控系统可按技术路线分为两类,一类是适配硅半导体等技术路线的微波测控系统,另一类是支撑超导等其他量子比特技术的专用测控系统。目前,中国在量子计算测控系统领域已实现从 “实验室定制” 到 “工程化量产” 的关键跨越,本源量子、国盾量子等头部企业均已推出性能稳定的商用化测控系统,有效打破了国外技术垄断。从发展趋势来看,我们预计未来量子计算测控系统将朝着自动化、低温化、混合化、集成化四大方向持续迭代,以进一步提升量子比特操控精度与系统运行效率。
图表26:测控系统整机发展趋势

资料来源:光子盒研究所,中金公司研究部
全球量子计算测控系统市场由美德主导,2035年规模有望达1,000亿美元。全球主要供应商包括德国罗德施瓦茨(收购瑞士苏黎世仪器)、美国是德科技、荷兰Qblox,以及中国的中微达信、本源量子、国盾量子等,其中罗德施瓦茨与是德科技占据绝大部分市场份额。据光子盒研究所预测,该领域全球市场总规模预计2030/2035年达217.4/996.2亿美元。
下游:应用百花齐放,落地尚待时日
现阶段量子计算应用探索聚焦三大领域。目前量子计算正从实验室迈向行业场景应用探索阶段,应用探索主要围绕量子模拟、量子组合优化、量子线性代数这三个方向。量子模拟应用于物理模型、生物制药、材料研究等领域;量子组合优化依靠量子算法解决组合优化问题,这类问题在经典计算里往往难以得到全局性最优解,主要服务于金融、交通规划、气象预测等涉及复杂多变量组合优化的领域;量子线性代数则借助量子计算机处理涉及矩阵和向量的线性代数问题,量子机器学习、密码破译等领域是其主要应用场景。
图表27:量子计算在各行业领域的具体应用场景及预计落地时间

资料来源:亿欧智库,中金公司研究部
量子计算行业应用合作覆盖多领域,麦肯锡预计2035年下游应用总规模有望达2026.7亿美元。量子计算的行业应用合作覆盖国防军工、金融服务、生物医药、化工材料、物流优化等多个领域,由各领域深耕多年的大型企业或行业巨头,联合量子计算软硬件公司开展合作,以解决实际问题与挑战。当前,全球量子计算机的应用场景以科研为主,高校院所、国家实验室及大型科技公司通过购买真机,学习其运作原理、开展研发活动,或用于数学、物理、化学等基础学科研究。参考光子盒研究所,未来,随着量子计算机及其他应用场景的成熟,科研市场占比将快速下降,但规模仍会显著提升,预计 2030 年达 77.92 亿美元,2035 年进一步增至 83.50 亿美元,较 2024 年的 0.70 亿美元有大幅增长。
图表28:2024年与2035年全球量子计算下游应用规模占比

资料来源:光子盒研究所,中金公司研究部
图表29:量子计算应用前景分析预测

资料来源:麦肯锡《2025 年量子技术监测》研究报告,中金公司研究部
图表30:量子计算应用前景具体案例

资料来源:中国信息通信研究院,中金公司研究部
海内外公司布局
海外:科技大厂积极布局量子计算前沿,技术路线各有侧重
谷歌:Willow 芯片是量子计算里程碑,为实用化发展奠定关键基础。2024年12月,谷歌宣布推出最新的量子芯片Willow,拥有105个量子比特。其核心价值体现在三方面:1)技术上,它首次实现随量子比特数量扩展而指数级降低错误率,破解了近 30 年的量子纠错难题,且相干时间较前代提升 5 倍、具备实时纠错能力;2)性能上,在随机电路采样测试中,仅用不到 5 分钟就完成当前最快超算需年才能处理的任务,量子优势显著;3)行业层面,它明确了超导路线可行性,推动领域从 “比特数量竞赛” 转向 “质量与实用化” 发展。尽管距商业应用仍有距离,但已为全球量子计算研究提供了技术范式与清晰路径。
微软:Majorana 1问世,全球首创、基于拓扑量子架构的量子芯片。其核心在于采用了由砷化铟与铝组成的新型拓扑导体,通过创造全新的物质状态,实现了对马约拉纳零模(Majorana粒子)的观察与控制,从而形成更稳定、高抗噪声的拓扑量子比特。Majorana 1芯片目前集成8个拓扑量子比特,并具备在未来扩展到百万量级量子比特的路线,为商业化量子计算机提供了极强可扩展性和容错能力。它以数字脉冲进行量子比特的测量和控制,极大简化了系统架构,使单芯片部署百万量子比特成为可能,有望在数年内解决传统计算机无法攻克的工业级复杂问题,开启量子计算实用化和跨行业创新发展的新纪元。
IBM:推出首台模块化量子计算机,量子开发路线图延至 2033年。IBM于2023年正式推出了133量子位的量子处理器——IBM Quantum Heron。该处理器采用全新模块化架构,基于可调谐耦合器,显著优化了量子比特的控制机制,最大限度地降低了噪声和误差率,是迄今为止IBM性能最强、误差率最低的量子芯片之一。与Heron处理器同步亮相的,还有IBM首台模块化量子计算机——IBM量子系统二号(IBM Quantum System Two)。这款系统整合了可扩展的低温基础设施、模块化量子比特控制电子设备和经典运行时服务器,实现了量子芯片的高效集成与互连。IBM量子系统二号能够同时配置多个Heron处理器,并为未来的量子计算节点互联和容错演进提供了技术平台,是从原型向大规模、商业级应用演进的关键步骤。依托硬件、理论和软件领域的持续突破,IBM将其量子开发路线图延长至2033年。
英伟达:与Quantum Machines联合推出全球首个加速量子系统。2023年3月,英伟达与以色列量子控制技术企业Quantum Machines联合推出全球首个GPU加速量子计算系统NVIDIA DGX Quantum,核心是融合英伟达 Grace Hopper 超级芯片、CUDA Quantum 编程模型与 Quantum Machines OPX 控制平台,实现QPU与GPU亚微秒级低延迟通信。该系统支持量子-经典计算深度融合,可推动量子纠错、混合算法等应用,目前已部署于欧洲 JUPITER 超算中心,为科研和工业提供量子加速基础设施。
国内:硬件多点突破、软件工具补全、产业协同推进
当前,国内量子计算发展呈现 “硬件多点突破、软件工具补全、产业协同推进” 的良好态势,近期更在硬件、软件与生态应用层面接连取得关键突破。硬件领域,中国科大成功研制 105 比特 “祖冲之三号” 超导量子计算机,上海团队则借助 AI 技术,高效制备出含 2024 个中性原子的无缺陷阵列,为大规模量子计算筑牢基础;软件层面,首款国产量子计算桌面软件 “东南・云霄” 正式发布,重点攻克数据安全与硬件兼容性难题;产业生态方面,“上海量子人工智能联合体” 成立并发布十大应用场景,持续推动量子计算与人工智能等前沿领域的融合落地,加速该领域从技术突破向生态构建转型。这些进展表明,我国量子计算正从前沿基础研究阶段,快速向技术应用与产业生态建设阶段迈进。
中科院成功构建105比特“祖冲之三号”超导量子计算机。2025年3月,中科大潘建伟团队联合科研院所构建 105 比特超导量子原型机 “祖冲之三号”,其 “量子随机线路采样” 速度比最快超算快15个数量级、超谷歌 2024 年成果6个数量级,刷新超导体系量子优越性纪录。该系统相干时间72微秒,单/两比特门保真度达 99.90%/99.62%,获《物理评论快报》盛赞,既验证我国量子计算领先地位,也为后续技术突破奠定基础。
风险提示
► 技术路线突破缓慢。量子计算等技术尚处早期,硬件研发面临量子比特数量提升难、退相干时间短等工程挑战,多种技术路线并行发展但尚未收敛,距离实现大规模通用量子计算仍有较大差距。
► 商业化落地滞后。目前多数量子技术应用场景有限且成本高昂,导致市场需求未被充分激发,从实验室到产业的转化路径较长。
► 国际竞争与出口限制风险。海外部分国家对量子计算设备及相关技术实施出口管制,并将部分中国量子企业列入实体清单,这些限制可能加剧技术壁垒,影响全球供应链合作与技术创新生态的开放性


VIP复盘网