摘要
东数西算:万亿级别产业趋势,算力调度潜力可期。1)截至2025年9月,我国“东数西算”工程实施以来,规模化效应不断显现,目前已形成8个枢纽节点和10个数据中心集群,覆盖东中西部14个省份,带动社会投资超过万亿元。2)政策高度重视,算力调度是“东数西算”大趋势下的重要发展方向。全国一体化算力网标准体系建设基本完善,同时各地算力调度发展不断加速。
长距离、低时延的算力调度:卫星互联网或具有重要优势。1)光纤传输方式下,光缆长度造成时延:光缆每200公里时延可达1ms,1000公里的光缆长度时延是5ms。同时,网络中设备的时延和节点数量等因素也在影响数据传输的时延。2)卫星互联网在长距离传输时延方面已经体现出自身优势:SpaceX使用美国互联网流量监测机构Ookla的Speedtest.net服务进行了两项基准测试,星链互联网延迟为18至19毫秒。Starlink卫星运行在低轨道上,距离地面仅550公里,在长距离数据传输方面有明显优势,适合需要低延迟的应用,如在线游戏等。
空天计算:“星算计划”预计实现数千颗卫星组网,三体计算星座等快速发展。1)“星算计划”:助力我国在全球率先建成太空智算基础设施,将由2800颗算力卫星组网,构建未来算力网络。2)三体计算星座等星座:2025年之江实验室将完成超50颗计算卫星的星座布局,2027年前至少完成100颗左右的卫星规模建设,远期看三体计算星座建成后总算力可达1000P。天算星座一期共6颗卫星,二期共24颗卫星,三期300颗卫星。
算力调度有望成为空天计算发展重点之一。1)星缆计划:以激光与微波一体化技术为核心,构建成熟的空天计算网络,建设全球领先的空天计算基础设施,核心目标是同步解决我国“东数西算”工程低时延需求、天基算力短板等关键问题。2)普天科技深度布局:公司与氦星光联科技有限公司、北京忆芯科技有限公司在之江实验室签署战略合作协议,正式成立联合创新中心。此次合作汇聚央企、民企与科研机构三方优势,将围绕"三体计算星座"建设展开多维创新:聚焦空天算力网络构建、高速数据传输技术攻关及商业化运营探索,共同打造新一代天地一体化信息基础设施,其发力方向包括空天传输通道升级、智能卫星平台研发、商业应用生态构建等。普天科技将与合作伙伴围绕突破激光-微波复合传输技术,提升星间、星地链路传输速率与稳定性,满足海量数据实时交互需求;结合存算传一体化技术,探索具备在轨数据处理能力的新型卫星架构。3)对卫星互联网算力调度长期内市场空间的测算:在保守/中性/乐观假设下,卫星互联网算力调度空间有望达到约504/756/1260亿元。
投资建议:政策大力支持下,卫星互联网行业迎来重要发展机遇,商业航天的“大航海时代”有望开启。我们预计天基算力与传输将开启数据基建与应用全新范式,建议重点关注天基算力核心标的普天科技、顺灏股份,以及天基基础设施能源分系统核心供应商上海港湾,关注中科星图、中科曙光、高华科技、陕西华达、开普云、软通动力、千方科技、佳都科技、中国软件等;同时,也建议重点关注具有核心卡位优势的卫星互联网细分领域领军企业通宇通讯、震有科技、航天智装、臻镭科技、上海瀚讯、创意信息、梅安森、六九一二等。
1 东数西算:万亿级别产业趋势,算力调度潜力可期
1.1 “东数西算”带动社会投资已超万亿元,西部地区发展算力产业优势明显
截至2025年9月,我国“东数西算”工程实施以来,规模化效应不断显现,已带动社会投资超过万亿元。“东数西算”工程在“十四五”期间全面启动,目前已形成8个枢纽节点和10个数据中心集群,覆盖东中西部14个省份,带动社会投资超过万亿元;为全国提供了约八成的智算算力,促进人工智能、智能制造、远程医疗等行业加快发展。在8个枢纽节点中,5个位于西部,实现了东部业务向西部风光水电丰富的区域迁移,带动甘肃庆阳、内蒙古乌兰察布等算力新城不断崛起。

以新疆地区为例:西部地区在发展算力产业方面具有优势。《中国(新疆)自由贸易试验区总体方案》提出推动新疆(含兵团)积极参与 “东数西算” 工程、融入国家算力网络体系,气候等优势明显:
1)兵团各垦区年平均气温4-13摄氏度,北疆师市冬季漫长、气温低,可减少数据中心冷却电耗;气候干燥、湿度低,能避免高湿度对算力设备的影响,实现低成本、低碳运营,具备算力产业绿色集约发展的自然条件。
2)能源优势:兵团各垦区年均日照时长2600-3400小时,全年太阳能总辐射量每平方米5000-6490兆焦耳,光伏新能源可开发规模约2.1亿千瓦;截至2024年底,兵团已建成新能源装机规模1408.6万千瓦。依托清洁能源禀赋与区域独立电网优势,既能为算力提供充足绿电,又能维持较低电价。

1.2 算力调度:“东数西算”大趋势下的重要发展方向
政策高度重视国内算力调度产业发展。2025年8月,全国数据标准化技术委员会秘书处面向社会公开征求《全国一体化算力网 智算中心算力池化技术要求》《全国一体化算力网 安全保护要求》2项技术文件意见。至此,全国一体化算力网9项技术文件已全部发布,全国一体化算力网标准体系建设基本完善。全国一体化算力网监测调度平台包括算力网运营层、算力网调度层、算力网资源层以及算力网监测层。其中算力网资源层通过资源并网将异属异构异地算力资源接入算力网,并依托于算力网服务用户业务需求。算力资源并网是通过网络连接实现算力资源的可达、可用,并通过API接口实现算力资源的管理、调度与计量。


2 长距离、低时延的算力调度:卫星互联网或具有重要优势
2.1 长距离调度中,光纤传输时延问题不可忽视
时延是算力调度发展的重要影响因素之一,算力调度的主要通信方式是光纤传输,但长距离传输则存在时延等方面的困难。
第一,光纤传输在远距离通信中不可避免要考虑到时延问题:根据广东省电信规划设计院有限公司,双活的数据中心对时延的要求很高,双活存储集群之间的光纤距离要求小于100km,一般企业的双活中心多在几十公里,基本都是ms级的时延。而影响时延的因素,主要在于光缆长度造成的时延:光在真空中的速度是3乘以10的8次方米每秒,光缆的氧化硅材料折射率大约在1.5,因此光缆每200公里时延可达1ms,1000公里的光缆长度时延是5ms。同时,网络中设备的时延和节点数量等因素也在影响数据传输的时延。
第二,光纤传输所造成的时延不可避免,并且随着距离加大,时延也将加大。2025年6月,重庆移动攻克6000公里超长距传输技术难关,通过创新性优化路径、突破关键技术,将乌鲁木齐至重庆的算力传输时延从55ms降至32.4ms,达到光纤理论极限值的90.7%,成功落地“疆算入渝”项目,创造了跨域算力协同新标杆。整体来看,光纤传输所造成的时延不可避免,并且随着距离加大(光缆氧化硅材料折射率、节点数量增加等因素),时延也将加大。

部分应用场景对时延有较高要求。根据《6G总体愿景与潜在关键技术白皮书》,部分场景对时延要求较高。1)云VR:现有的云VR系统对MTP时延的要求不高于20ms,而现有端到端时延则达到了70ms。面向2030年及未来,基于云化XR的总时延将至少低于10ms。2)智能体及智慧交互:为了实现智能体对于人类的实时交互与反馈,传输时延要小于1ms。因此,对于时延要求较高的场景,新兴的传输方式的普及长期看势在必行。
2.2 卫星互联网在长距离传输时延方面已经体现出自身优势
Starlink V2卫星是SpaceX公司推出的第二代星链卫星系统,相比于V1.5版本,时延由500ms以上缩减至30ms以下。根据雷峰网报道,在提交给美国联邦通信委员会(FCC)的一份演示文稿中,美国太空探索技术公司SpaceX披露了其星链互联网的两项重要测试结果,SpaceX使用美国互联网流量监测机构Ookla的Speedtest.net服务进行了两项基准测试,星链互联网延迟为18至19毫秒。Starlink卫星运行在低轨道上,距离地面仅550公里,因此在长距离数据传输方面,时延将有明显优势,特别适合需要低延迟的应用,如在线游戏等。

参考星链的B端、C端业务的发展,未来卫星互联网在长距离、低时延场景下具有重要潜力。在商业与行业应用领域,星链凭借低轨网络的移动性优势以及在时延方面的优势,在航空、海事、陆地交通等场景实现快速发展。

3 空天计算:“星算计划”预计实现数千颗卫星组网,三体计算星座等快速发展
3.1 “星算计划”预计将实现数千颗卫星组网,空天计算有望加速发展
政策高度支持卫星互联网产业发展。1)2025年《政府工作报告》中提出“深入推进战略性新兴产业融合集群发展。开展新技术新产品新场景大规模应用示范行动,推动商业航天、低空经济等新兴产业安全健康发展”。2)2025年,国家互联网信息办公室、国家发展改革委、工业和信息化部、公安部、海关总署、市场监管总局、广电总局联合发布《终端设备直连卫星服务管理规定》,自2025年6月1日起施行。政策提出支持终端设备直连卫星技术研究、卫星通信与地面移动通信融合发展,探索技术融合新应用新业态,构建系统完备的产业体系。根据卫星产业协会、弗若斯特沙利文报告的数据,国内卫星产业将保持快速发展态势,同时卫星发射成本有望持续下降,给产业加速发展带来利好。

空天计算领域,地方结合自身禀赋打造差异化发展路径。2025年6月,天津发布《天津市促进人工智能创新发展行动方案(2025—2027年)》,其中在重点任务中提出超前布局空天计算。浙江省发布《浙江省人民政府办公厅关于培育发展未来产业的指导意见》,提出“深化低轨卫星互联网、高精度导航定位、高分辨率遥感技术等研究,带动卫星火箭研发设计、空天装备制造、信息终端生产、空天信息应用全产业链发展”。

“星算计划”有望打造强大生态。1)“星算计划”发布:2024年11月,世界互联网大会乌镇峰会期间,国星宇航创始人陆川博士与合作伙伴在乌镇“三体计算星座”首发星座启动暨“星算计划star-compute”全球发布会上共同发布了“星算计划”。“星算计划”将助力我国在全球率先建成太空智算基础设施,将由2800颗算力卫星组网,构建未来算力网络。2024年9月,国星宇航成功发射全球首颗AI大模型科学卫星,并成功完成卫星在轨运行AI大模型技术验证。2)“星算计划”具有广泛的合作伙伴:国星宇航作为总体单位,与包括之江实验室、开普云、软通动力、千方科技、佳都科技、中国软件、复旦大学、北京航空航天大学、浙江大学、浙大城市学院、深圳市人工智能与机器人研究院、上海交大人工智能实验室、洪泰基金、深创投、东方富海、氦星光联、星移联信、天辅高分等首批54家公司、院校和机构建立全球合作伙伴关系。

3.2 三体计算星座等多个星座正处于快速发展阶段
三体计算星座
三体计算星座是国内首个整轨互联的太空计算星座,建成后总算力有望达到1000P。1)星座解决的问题:传统“天感地算” 模式下,卫星数据需传回地面处理,受地面站资源、带宽限制,仅有少数有效卫星数据能传回地面,且存在时效差问题,而构建“三体计算星座” 正是为解决这一问题。2)星座规模:2025年之江实验室将完成超50颗计算卫星的星座布局,2027年前至少完成100颗左右的卫星规模建设,远期看三体计算星座建成后总算力可达1000P,将在我国开创五个“第一次”:第一次实现整轨卫星互联,第一次实现所有卫星的天基模型加载和数据处理,第一次实现卫星的异轨激光接入,第一次通过“共商共建共享共发展”的方式构建一个全新的星座,第一次使用3D打印的方式研发一颗卫星。

三体计算星座实现首次成功发射,开启行业发展新篇章。2025年5月14日,太空计算卫星星座搭载长征二号丁运载火箭在酒泉卫星发射中心成功发射,标志着我国首个整轨互联的太空计算星座正式进入组网阶段。此次发射的一箭十二颗计算卫星是三体计算星座的首次发射。三体计算星座是由之江实验室协同全球合作伙伴共同打造的千星规模的太空计算基础设施,建成后总算力可达1000POPS(每秒百亿亿次运算)。
三体计算星座首发入轨的12颗计算卫星均搭载星载智算系统、星间通信系统,可实现整轨卫星互联,具备太空在轨计算能力,将构建天地一体化网络。计算卫星最高单星算力达744TOPS,星间激光通信速率最大可达100Gbps,12颗卫星互联后具备5POPS计算能力和30TB存储容量。卫星同时搭载80亿参数的天基模型,可对L0-L4级卫星数据进行在轨处理,执行异轨卫星激光接入、天文科学观测等在轨试验任务。

三体计算星座目前已经形成了良好的生态,之江实验室和国星宇航、氦星光联等多个合作方合作,共同推动三体计算星座的快速发展。

天算等重要星座
天算星座是一个开放开源的卫星研究平台,一期共6颗卫星,二期共24颗卫星,三期300颗卫星。其中,二期共计发射24颗卫星,将重点围绕空天计算、6G网络、智能遥感等多个前沿领域开展创新研发。
卫星发射后,将陆续开展卫星互联网前沿技术试验,包括星间大容量激光通信、星载激光通信载荷速率动态调谐、高光谱数据采集与传输一体化、太空服务器性能测试、太空操作系统部署、卫星语义通信、卫星云组件轻量化与容错机制、卫星软件动态重构与容器增量更新、6G星载核心网架构与轻量化UPF测试、星地星间链路协议性能测量、星地IP视频语音通话、能耗散热感知的卫星遥感图像实时推理、卫星基础测控与应用监控管理、基于卫星物联网平台的星地控制协同等任务。

天算星座二期的首批卫星已经发射。2025年5月,我国在东风商业航天创新试验区使用朱雀二号改进型遥二运载火箭,以“一箭六星”发射方式,成功将“北邮二号”与“北邮三号”卫星发射升空。“北邮二号”与“北邮三号”卫星是天算星座二期的首批卫星,由北京邮电大学牵头,联合长沙天仪研究院有限公司研制,集成了学校自主研制的星间大容量激光通信、快照式高光谱遥感相机、太空服务器、物联网实验平台、星地IP化网络等多项载荷及应用系统。

同时,国内其他星座也在积极取得进展:
梁溪星座:2025年7月31日,“星算”计划梁溪星座发布会暨国星宇航太空计算生态大会在江苏省无锡市梁溪区成功举办。会上,“星算”计划梁溪星座正式发布,共有54家单位共同发布了“星算”计划2025合作伙伴名单。
地方政府相关政策也高度支持产业发展。2024年《梁溪区空天产业生态圈发展三年行动计划(2023年—2025年)》《关于促进梁溪空天产业建圈强链筑峰的若干政策》出台,围绕重点打造商业火箭、卫星制造及应用、空间信息应用3个百亿级产业生态圈。成立无锡市梁溪空天科技集团,创新“政产学研用金”模式,出台“科技九条”“人才九条”“金融九条”等系列支持政策。
“星算”计划02组星座:目前已经进入设计研制阶段,国星宇航卫星团队正在加紧投入更强算力卫星型号的研发工作。2025年5月,国星宇航“星算”计划02组卫星发射服务采购招标公告发布,拟采购整箭发射服务,并对投标人有多项资质要求,其中一项为“投标人参与招标的运载型号(或该型号的参与招标的技术基线状态版本)须具有525公里太阳同步轨道且不低于1500KG运载的能力;在投标报名之前火箭有成功飞行经验,提供《飞行结果分析评审结论》”。
3.3 空天计算重要部件与生态持续成熟,为发展打下重要基础
星载智能计算机、星间激光通信机等空天计算核心产品研发持续推进。1)计算领域:以之江实验室星载智能计算机智加X2为例,能够实现在轨目标检测、图像智能压缩、云判等功能。一张4-5G的图像,经过智加X2的处理,在清晰度不变的情况下,大小可以压缩到十分之一,大大节省了传输带宽。同时,如果遇到云层遮挡,计算机会自动判别并选择不拍照,也可以在拍摄到的图片中自动筛除有云层遮挡的照片。智加X2拥有每秒32万亿次的算力,相比智加X1功耗降低了50%,重量降低了30%。

2)通信领域:氦星光联以三体计算星座为示范载体,构建 “主链 低链” 混合激光网络架构。主链卫星通过 100Gbps链路实现核心节点高速互联,低链卫星以 10Gbps/100Mbps 链路覆盖边缘节点,形成 “高速骨干 灵活接入” 的立体化通信网络。在此次“三体计算星座”首发12颗卫星发射中,氦星光联提供了24套激光通信终端,也是国内第一家同时完成11条星间链路在轨建链、在轨通信、在轨互联计算的激光终端制造企业。

星间链路:根据《中兴通讯技术》,星间链路技术主要采用微波通信和激光通信两种形式。1)微波通信:应用范围广、技术相对成熟,成为当前通信领域的主流选择。不过,其传输速率的提升会受到带宽、设备尺寸及成本等因素的制约,存在一定局限性。2)激光通信:其宽带特性能大幅提升卫星移动通信的潜在容量,同时还能缩减卫星负载的尺寸与重量。更关键的是,激光通信技术可在广域范围内实现高度单跳连接,大幅降低信号通信延迟,对于实时性要求较高的感知任务而言至关重要。

伴随着低轨卫星特别是计算卫星的发展,如何高效传输和处理海量感知数据,成为关键。根据《中兴通讯技术》发表的《通感算融合赋能的低轨卫星星座网络架构与关键技术》(窦成龙,吴远,钱丽萍,Tony Q. S. QUEK),通感算融合网络可以通过在低轨卫星星座网络有限的轨道资源内高效集成通信、感知和计算功能,可以极大地提升资源的利用效率,还为网络的综合服务能力提供了强有力的支撑;同时强化了网络的自主性和智能化水平,为未来空天地海一体化通信、多星组网遥感与在轨边缘计算等多维功能的协同演进打下了坚实基础。

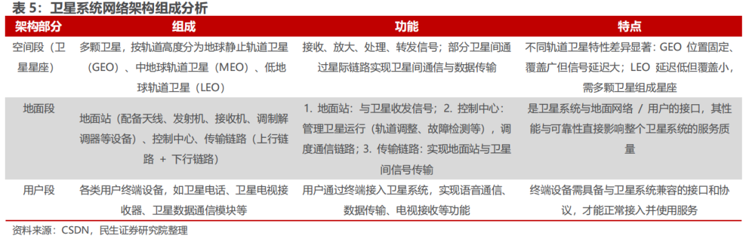
卫星系统网络架构通常由空间段、地面段和用户段三部分组成。1)空间段:由多颗卫星组成,根据轨道高度可分为地球静止轨道卫星(GEO)、中地球轨道卫星(MEO)和低地球轨道卫星(LEO),负责信号的接收、放大、处理和转发。2)地面段:包括地面站、控制中心和传输链路等,是卫星系统与地面网络或其他用户之间的接口,其性能和可靠性直接影响整个卫星系统的服务质量。3)用户段:包括各种用户终端设备,如卫星电话、卫星电视接收器、卫星数据通信模块等,用户通过用户终端设备接入卫星系统,实现语音通信、数据传输、电视接收等功能。

4 星缆计划:发力算力调度,强化关键基础设施布局
4.1 星缆计划:天基光网络有望大幅降低时延
“星缆计划”三大核心实施方向:1)构建低时延天基网络:直接响应“东数西算” 工程中数据传输、计算的时延刚需;2)创新“天数天算,以地补天” 模式:弥补特定场景下天基算力不足的短板;3)加速天算基础设施布局:完善我国在 6G 空天信息、太空云计算领域的基建体系。

“星缆计划”在国内东西部地区算力调度领域具有重要潜力。国内西部地区已经有多个重要的算力集群,和林格尔集群算力已经达近10万P,中卫集群全部建成后将具备12万标准机柜、310兆瓦IT负载能力,算力供给可达到28万GPU卡。因此,国内西部目前已经有充足的算力且未来算力建设仍将持续,“星缆计划”在算力调度领域具有重要潜力。

4.2 普天科技等上市公司深度参与空天计算生态建设
公司目前已经明确卫星互联网业务发力的重点方向:1)加快推动低轨卫星通信类相关产品研制、面向卫星终端、应用场景等领域推出自主产品,积极参与承接卫星运营商相关技术服务。在2024年年报中,公司披露了研发项目“手持机直连低轨卫星通信技术开发”,开展手持机直连低轨卫星通信技术研究,包括低轨卫星话音及短消息通信的技术体制、总体方案,研制一款直连低轨卫星实现通信的手持终端。2)持续深耕基于北斗的产品研发及应用,进一步提升综合位置服务能力;3)充分发挥航空级智能制造的领先优势,为卫星相关设备提供 PCB 设计和制造等高可靠产品组件。公司设置独立的创新研发机构,聚焦卫星互联网方向持续加大研发力度,逐步形成空天地一体能力体系。
"三体计算星座"建设领域,普天科技深度布局。6月25日,氦星光联科技有限公司与普天科技、北京忆芯科技有限公司在之江实验室签署战略合作协议,正式成立联合创新中心。此次合作汇聚央企、民企与科研机构三方优势,将围绕"三体计算星座"建设展开多维创新:聚焦空天算力网络构建、高速数据传输技术攻关及商业化运营探索,共同打造新一代天地一体化信息基础设施,其发力方向包括空天传输通道升级、智能卫星平台研发、商业应用生态构建等。普天科技将与合作伙伴围绕突破激光-微波复合传输技术,提升星间、星地链路传输速率与稳定性,满足海量数据实时交互需求;结合存算传一体化技术,探索具备在轨数据处理能力的新型卫星架构。

三体计算星座目前已经在空天计算领域形成了良好的生态,之江实验室和普天科技、国星宇航、氦星光联等多个合作方合作,共同推动三体计算星座的快速发展。1)三体计算星座计划构建一个覆盖全球的太空计算网络,通过星间激光高速互联、星座稳定组网、算力分布式调度,让数据在空中实时传输、运算,即时传回地球,打造开放共享的太空计算系统,构建天基智能计算基础设施,为未来的高级太空活动提供天基计算服务及大规模实时协同支持。2)之江实验室的两大重要参与者是浙江大学和阿里巴巴。中国工程院院士、全国政协委员、之江实验室主任、阿里云创始人王坚博士表示,人工智能跟制造业的结合是新的产业,将人工智能和航空航天产业结合则是发展的重要目标。
4.3 对卫星互联网算力调度长期内市场空间的测算
由于采用卫星互联网进行算力传输调度仍属于发展早期,因此我们从长期视角来考察相关空间。此处仅为对长期内行业空间的考察,并非对短期内所能实现的具体进展进行预测。
1. 卫星传输带宽费用:根据阿里云官网,带宽费用0.8元/GB(按使用量线性计费),华为云全动态BGP费用也为0.8元/GB,我们以这个收费标准作为卫星调度算力的通信成本的参考。
2. 卫星传输能力:截至2024年,星链累计发射7256颗卫星,在轨工作6538颗卫星,发射星链的总带宽容量(最大容量)将近350Tbps(1 Tbps = 1024 Gbps,350 Tbps=358400 Gbps;而1 GB/s=8 Gbps,因此358400 Gbps=44800 GB/s)。未来随着卫星互联网的发展,总带宽容量预计将持续提升,我们此处出于严谨原则,仅考虑当前的带宽容量水平。
“星算计划”将助力我国在全球率先建成太空智算基础设施,将由2800颗算力卫星组网,构建未来算力网络。考虑到长期内卫星互联网的广阔前景和东数西算等战略的重要性,因此假设除“星算计划”之外国内还有其他卫星计划从事算力调度,长期看,在保守/中性/乐观假设下,空天计算相关总带宽容量为20000/30000/50000GB/s。考虑到相关计划的卫星仍有其他计算、传输等用途,假设分配给算力调度的带宽容量比例为10%(相关卫星星座主要的定位是从事空天计算,算力调度是空天计算的重要目标之一),因此用于算力调度的总带宽容量为2000/3000/5000 GB/s。
3. 卫星互联网算力调度的空间:假设一年内每秒均发挥最大的传输能力,则按照一年约为3150万秒、0.8元/GB来测算,则在保守/中性/乐观假设下,对应卫星互联网算力调度的长期空间约为504/756/1260亿元。

5 投资建议
政策大力支持下,卫星互联网行业迎来重要发展机遇,商业航天的“大航海时代”有望开启。我们预计天基算力与传输将开启数据基建与应用全新范式,建议重点关注天基算力核心标的普天科技、顺灏股份,以及天基基础设施能源分系统核心供应商上海港湾,关注中科星图、中科曙光、高华科技、陕西华达、开普云、软通动力、千方科技、佳都科技、中国软件等;同时,也建议重点关注具有核心卡位优势的卫星互联网细分领域领军企业通宇通讯、震有科技、航天智装、臻镭科技、上海瀚讯、创意信息、梅安森、六九一二等。
6 风险提示
1)行业竞争加剧的风险。卫星互联网领域目前参与者较多,未来可能存在细分领域行业竞争加剧的风险。
2)技术路线变化具有不确定性。卫星互联网发展处于早期,部分细分领域技术路线正处于探索过程中,未来可能由于技术路线变化,导致部分公司竞争力出现变化。
3)产业进展存在不确定性。卫星互联网的发展基础是火箭发射等环节,但火箭发射节奏受到气候、技术等多方面因素影响,存在一定不确定性。
4)政策与监管的风险。目前卫星互联网行业属于发展初期,运用卫星互联网进行算力调度等也正处于探索阶段,未来有可能存在政策与监管的风险。


VIP复盘网