

今天重点梳理 服务器行业 。
公开资料整理,行业研究分享,勿做投资建议
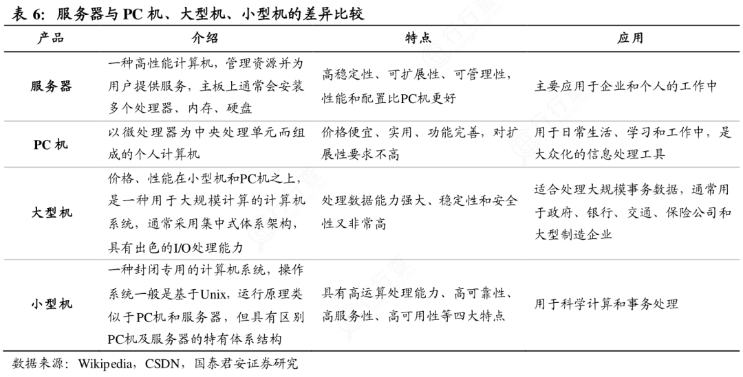
服务器基本介绍
服务器的核心作用
服务器是专门用于接收、存储、处理数据并提供计算服务的高性能计算设备集群单元。
与普通计算机相比,服务器追求高并发处理与多用户接入能力,采用多路CPU互联、ECC内存、冗余电源等可靠性配置,且具有高扩展性。另外,服务器需持续承载服务进程,年停机时间通常低于5分钟,而普通计算机的扩展能力受限于主板架构,存在频繁启停与较长的闲置周期。

对于当前火爆的人工智能,服务器是AI基础设施中的核心算力载体,支撑起千亿参数模型训练与实时推理。他的高带宽数据处理能力和算力调度系统,成为AI训练、推理及边缘计算场景的基石。
服务器分类体系
1)按CPU架构不同
CPU架构方面,服务器主要分为X86架构和非X86架构。X86架构是目前最主流的服务器架构,非X86架构则包括ARM、MIPS和Power等其他类型的处理器架构。

2)按机箱类型不同
机箱类型方面,服务器有塔式、机架式、刀片式和机柜式四种形式。塔式服务器适合小型办公环境,机架式和机柜式服务器则更适合数据中心和大规模部署,刀片式服务器则以其高密度和高效能的特点受到青睐。

3)按用途不同
用途来看,服务器可以分为通用型服务器和专用型服务器。通用型服务器适用于多种应用场景,而专用型服务器则针对特定行业或业务需求进行优化设计,以提供更专业的服务和支持。

服务器的硬件组件
1)处理器(CPU)
处理器作为运算核心,以多路互联为主要特征,支持多CPU协同工作,核心数与主频适配高并发计算需求。关键特性包括大容量缓存、多通道内存带宽及专用指令集,保障复杂任务的高效处理与数据运算稳定性。

2)内存
内存承担CPU与存储间的数据缓冲职能,普遍采用ECC错误纠正技术,可检测并修复数据错误。主流类型为DDR4/DDR5,支持单机大容量扩展,特殊场景下搭配非易失性内存,可实现断电数据持久化,适配关键数据缓存需求。

3)存储设备
存储设备分为本地与网络存储:本地存储以HDD(大容量、适冷数据)和SSD(高读写速度、适热点数据)为主;网络存储含NAS(文件共享)与SAN(块存储),支撑多服务器数据共享。

4)电源与散热
电源采用冗余设计(如“1 1模式”)并支持热插拔,确保单电源故障不中断服务,转换效率较高。散热根据功耗配置,中低功耗用冗余风扇风冷,高性能场景采用液冷技术,精准匹配硬件热功耗需求。

5)网卡
作为网络接口,支持多档位带宽,高端场景适配低延迟网络技术。具备链路聚合、智能卸载等功能,可分担协议处理负载,保障数据传输速率与稳定性。

服务器的主流技术架构
1)单机架构
早期基础架构模式,采用单服务器集成计算、存储、网络功能,通过本地RAID与双机热备保障可用性,适用于日均交易百万级以下的中小规模应用。

2)分布式架构
通过集群化部署拆分任务至多个节点并行处理,依托分布式一致性协议与数据分片策略,突破单机性能瓶颈,平衡可用性与数据一致性需求。

3)云原生架构
云原生架构以容器化封装应用,通过Kubernetes实现动态编排,支持按CPU利用率动态调整资源分配,支持弹性扩缩容与自动化运维,结合服务网格技术优化跨服务通信,是现代互联网应用的主流部署模式。

4)边缘适配架构
面向时延敏感场景,将部分算力下沉至边缘节点,通过“云-边”协同减少数据传输延迟,适配工业互联、自动驾驶等实时处理需求。

服务器发展趋势
1)异构计算架构满足AI需求
为了适配人工智能与高性能计算需求,服务器主流架构已从单CPU模式转向 “CPU GPU/TPU/FPGA”的多芯片协同形态。CPU负责逻辑调度,专用加速芯片承担并行计算任务,通过高速互联协议实现算力高效协同,成为大模型训练与推理的核心支撑架构。

2)绿色计算与能效优化升级
在“双碳”目标与能源成本压力下,绿色计算技术加速落地。液冷服务器走向规模化应用,冷板式与浸没式方案可将PUE降至1.1以下。同时,低功耗芯片设计、智能功耗调度技术广泛应用,将实现性能与能耗的精准平衡,推动数据中心向低碳化转型。

3)模块化设计按需组合
模块化设计通过将计算、存储、网络单元拆解为独立模块,实现按需组合与灵活扩展。先进封装技术同步突破,2.5D/3D封装与Chiplet技术缩短了芯片间距离,提升数据传输速率。软件层面,云原生与分布式架构深度融合,支持资源弹性伸缩与自动化编排,适配高并发与动态负载场景。

4)芯片指令集架构新格局
服务器芯片架构呈现“x86主导、ARM扩张、RISC-V突围”的格局。x86依托成熟生态坚守企业级市场,ARM以高能效比优势加速渗透云场景,RISC-V则凭借开源特性与定制化能力,在政务、边缘计算等领域快速崛起。三大架构通过技术迭代与生态完善,分别适配不同场景需求。

服务器产业链
产业链上游
服务器产业链的上游,聚焦底层硬件与配套设备的供应。底层硬件涵盖 CPU、GPU、内存、硬盘、接口芯片、Raid卡、网卡、主板、电源等核心组件,同时包含封装载板、通信板等PCB相关产品,是服务器性能与功能的基础支撑。配套设备涉及交换机、路由器、线缆、光模块、光纤、散热件等,为服务器的网络连接、信号传输与热管理提供保障。

产业链中游
中游围绕服务器和机柜的生产集成,涵盖通用服务器、高性能AI服务器、存储服务器、边缘服务器等类型。这个环节将上游的硬件组件进行选型、整合与调试,打造出具备计算、存储、网络服务能力的设备,以适配不同场景的算力需求,是连接上游供应与下游需求的核心枢纽。


服务器市场规模
IDC数据,2024年全球市场约为3,000亿美元,同比增长超过20%,随着全球数据中心基础设施的大规模扩建,预计2025年全球服务器市场规模将超过3,500亿美元。

(数据时间:2025-10)
中国市场规模
IDC数据显示,2024年我国服务器市场规模约为2,500亿元,同比增速在40%以上,预计2025年这一数字将继续增长至2,800亿元,服务器行业显示出强劲的增长动能。

(数据时间:2025-10)
服务器竞争格局
全球服务器市场由少数几家大型企业主导。StatistaMarketInsight数据显示,2024年全球服务器市场中,戴尔(Dell)以23%的份额位居第一,占据市场主导地位。紧随其后的是HPE,市场份额为16%。第三名是Nvidia,占比达10%,IBM(9%)与而日立(8%)的分列四、五位。

(数据时间:2025-08)

(数据时间:2025-05)
服务器重点公司
国外代表性企业
戴尔科技(美国):PowerEdge系列支持Intel/AMD处理器,集成VMware虚拟化,推出NVIDIA Grace Hopper AI服务器,混合云和边缘计算场景适配性强。
慧与(HPE,美国):Pro Liant系列搭载NVIDIA GPU,首创内存驱动计算架构,Green Lake云服务模式推动IT消费化,AI推理性能创多项世界纪录。
超微电脑(美国):全球最大白牌服务器供应商,MegaDC系列支持高密度GPU集群和液冷技术,为AWS、Azure提供定制化云基础设施。
IBM(美国):Power Systems系列在AIX/Linux环境下性能领先,Z大型机保障银行核心系统高安全与稳定性,混合云与AI技术深度整合。
富士通(日本):全球唯一迭代SPARC架构厂商,PRIMERGY服务器支持液冷和模块化扩展,欧洲市场通过西门子合作快速拓展。
国内代表企业
浪潮信息(济南):AI服务器与液冷技术全球领先,支持千亿参数大模型训练,全栈解决方案覆盖云计算、大数据及智算中心。
超聚变(北京):继承华为技术积累,全球化布局覆盖130 国家,FusionServer系列适配多场景算力需求,液冷方案PUE低至1.05。
新华三(杭州):机架式服务器空间利用率高,支持52块硬盘高密度存储,UniServer系列深度参与政府、金融信创项目。
中科曙光(天津):高性能计算国内领军,联合海光信息构建“芯片-整机”闭环,液冷技术PUE<1.05,服务国家级科研项目。
宁畅(北京):专注定制化服务器,灵活适配互联网企业需求,R6200系列支持液冷散热,满足云计算及AI训练场景。
航天科工(北京):军工背景驱动国产化替代,擎天系列服务器支持国密算法,政务、国防领域安全可靠性突出。
华鲲振宇(成都):鲲鹏生态核心伙伴,天擎服务器性能工信部测试第一,覆盖金融、运营商及智慧城市等关键领域。
公开资料整理,行业研究分享,勿做投资建议


VIP复盘网