摘要
■ 投资逻辑
光模块行业蔚然成风,光模块设备为新蓝海市场
光模块是实现光电信号转换的核心器件,向高速率快速迭代。光模块由光发射/接收组件、激光器芯片、电芯片等组成,作用为通过光电转换实现通信设备间的数据互联,核心要求为高带宽、高可靠性、低功耗、低时延。
贴片、引线键合、耦合、封装、测试环节均需要专用光模块设备,价值量占比分别为20%、1%、40%、12%、27%。光模块是将光芯片、电芯片等核心组件通过多工序制造而成光电信号转化的模块,根据思瀚产业研究院,每100万支800G光模块设备投入约5亿元,主要为贴片机、引线键合设备、光学耦合设备、封装设备、测试仪器(设备),价值量占比分别为20%、1%、40%、12%、17%。根据TrendForce预测,2026年全球八大云服务厂商资本开支将达6020亿美元,同比 40%,AI资本开支扩张,有望带动光模块产线进入投资景气周期。
光模块向高速率、光电共封(CPO)演进,重视三大核心设备——耦合、测试、贴片
光模块向从400G向800G、1.6T演进。AI大模型参数每两年扩展约100倍,传输需求的膨胀推动光模块向高速率迭代,根据“光摩尔定律”,光模块技术约每四年完成一代迭代升级,同步实现单比特成本与功耗的同步减半。目前800G光模块已成为市场主流方案,进入放量期;伴随算力网络对传输效率需求的持续提升,1.6T、3.2T等超高速率光模块市场需求有望逐步崛起。
光模块由可插拔向光电共封(CPO)演进。数据中心交换机带宽提升80倍,系统总功耗也同步增长22倍,其中光模块功耗增长26倍,是需功耗优化的核心器件。根据ASE数据,CPO方案较传统可插拔光模块约可降低60%的功耗和30%以上的成本,28年有望开启大规模部署。
重视三大核心设备——耦合、测试、贴片。1)耦合设备:硅光子芯片、超高速率光模块对准精度要求大幅提升至±0.05μm,中高速光模块仅为0.1μm,关注能提供高精度耦合解决方案的设备商。2)测试仪器:光模块速率提升对采样示波器通道带宽、误码检测仪最高传输速率需求提升,800G光模块需要59 GBaud误码仪,而1.6T需要113 GBaud误码仪;并且CPO需验证数百项系统级参数,测试时长增至3–5倍,要求设备具备更高的集成度、稳定性与长时测试能力,测试设备有望成为核心通胀环节之一。3)贴片设备:高速光模块器件集成度提升使芯片尺寸缩小、间距减小,贴片容错空间大幅压缩,800G/1.6T光芯片贴片精度为3μm,相对400G的5μm要求更高,贴片设备要求持续提升。
投资建议
AI数据中心资本开支扩张,2026年全球八大云服务厂商资本开支将达6020亿美元,同比 40%,有望带动光模块产线进入建设景气周期。耦合、测试、贴片价值量占比分别为40%、27%、20%,为核心价值量环节。根据我们梳理,耦合环节国产市占率超45%、测试环节国产龙头联讯市占率仅9.9%、贴片环节日本4T ASMPT MRSI合计市占率为50%,除耦合环节,测试、贴片设备国产市占率较低。光模块向1.6T、CPO迭代,对高端设备需求提升,有望带来新一轮国产厂商机遇,建议关注核心光模块耦合、测试、贴片设备国产龙头供应商。
风险提示
AI资本开支不及预期;AI大模型发展不及预期;技术发展带来需求不确定风险;市场竞争加剧。
目录
一、光模块蔚然成风,光模块设备为新蓝海市场
1.1 光模块为光通信核心器件,向高速率快速迭代
1.2贴片、耦合、封装、测试环节均需要专用光模块设备
1.2.1流程一:贴片—价值量占比20%
1.2.2流程二:引线键合—价值量占比1%
1.2.3 流程三:光学耦合—价值量占比40%
1.2.4流程四:封装—价值量占比12%
1.2.5 流程五:测试、老化—价值量占比27%
1.3 AI资本开支扩张,有望带动光模块产线进入投资景气周期
二、光模块向光电共封(CPO)、更高速率演进,重视通胀环节
2.1光模块向光电共封(CPO)、更高速率演进
2.1.1行业趋势一:光模块速率从400G向800G、1.6T演进
2.1.2 行业趋势二:光模块由可插拔向光电共封(CPO)演进
2.2核心环节一:耦合设备—CPO对耦合精度要求提升
2.3核心环节二:测试设备—速率提升、CPO对测试要求提升
2.4核心环节三:贴片设备—精度要求随光模块速率提升
三、投资建议
3.1联讯仪器:国产光模块测试仪器龙头,有望受益国产替代
3.2罗博特科:收购ficonTEC,进化为全球光模块耦合设备龙头
3.3华盛昌:收购伽蓝特,切入光通信设备
3.4优利德:收购信测通信,切入光通信测试
四、风险提示
正文
一、光模块蔚然成风,光模块设备为新蓝海市场
1.1 光模块为光通信核心器件,向高速率快速迭代
光通信相对电通信具有高速率、低损耗、抗干扰的优势,光模块是光通信中的光电信号转换设备。光通信可以实现800GB/s以上的传输速率远高于电缆通信的40GB/s,并且可以实现百米至百公里的超远距离传输以0.14-0.19dB/km的低衰减,这些优势正推动光通信从传统的长距离应用进入数据中心中由铜互连主导的领域。光模块是一种将电信号与光信号互转的器件,其主要作用是在发送端将电信号转换成光信号,通过光纤传送后,再在接收端将光信号转换成电信号。通过光模块,可以实现各类型设备间的无缝连接和协作。

光模块通常主要由光发射组件、光接收组件、光接口、底座、电路板和电接口金手指等组成,通过上述核心组件实现光电信号转换。具体而言,光接口是连接光纤的接口,用于发送接收光信号;光发射组件含激光器芯片,用于处理电信号,并驱动激光器根据电信号调制出光信号;光接收组件含光探测器芯片,将所接收到光信号,通过光探测器芯片转化成电信号;金手指是光模块与服务器之间的电信号通道;电路板是各模块协同通信工作的载体。

光模块核心需求为高带宽、高可靠性、低功耗、低时延,逐步向1.6T、3.2T升级。训练ChatGPT等大模型需超大规模计算集群,传统光模块带宽难以满足海量数据传输需求,并且光模块速率提升有望降低交换机端口、光纤用量,光模块目前主流为400G/800G逐步向1.6T、3.2T升级。

1.2贴片、耦合、封装、测试环节均需要专用光模块设备
光模块的制备是将光芯片、电芯片等核心组件通过贴装、键合、耦合、封装、测试老化等工艺形成功能性模块的过程,有源耦合是核心难点,贴片、测试是高壁垒环节,核心设备包括耦合机,高精度贴片机,采样示波器,误码分析仪,时钟恢复单元等。

1.2.1流程一:贴片—价值量占比20%
光模块贴装是将光电器件精确贴装在载体上的过程,分为共晶与固晶,光器件贴片精度要求±3μm之间。光模块贴装分为共晶与固晶,共晶利用低熔点合金材料(如AuSn焊料),在高温加压下使芯片与基板形成共晶结合,工艺复杂,适合高可靠性场景,固晶利用导电银胶在芯片底部和基板上进行粘接,范围广,效率高,适合常规场景装贴。光器件贴片精度要求±3μm之间,远高于pcb行业常规高精度贴片机的±25μm,主要是因为光芯片作为光信号收发的核心器件,其贴装精度直接决定后续光耦合效率及信号传输稳定性,光模块中其他电子元件贴片精度相对光器件有所放宽,厂家可以选择不同型号精度的贴片机进行分段贴装,例如使用共晶贴装光器件,用固晶贴装电器件,也可以直接高精度设备全覆盖以保证一致性与良率。

2024年猎奇智能光模块贴片设备市占率21%,全球第一,仍存在国产替代空间。根据弗若斯特沙利文数据,2024年猎奇智能光模块贴片设备全球市占率21%,日本4T为21%,ASMPT为15%,外国企业与其他企业占比79%,国内企业仍存在较大国产替代空间。

1.2.2流程二:引线键合—价值量占比1%
光模块用金丝球焊,属于热超声键合。引线键合是指芯片贴装完成后,用金属引线将芯片的压焊位连接在印制电路板的焊盘上,引线键合按照键合能量可分为热压键合、超声键合,以及二者结合的热超声键合,光通信行业一般采用金丝热超声键合,具体为金丝球焊,原理为:金丝在设备瞬间高压放电时,尾端形成一个细小的金球,利用超声频率的机械振动,使金球与被焊材料表面接触产生塑性形变,在超声辅以温度及压力的条件下,使金属表面原子外层电子相互结合而形成接点。光器件加工中常用25um的金丝进行器件内部引脚互连,主要是基于金这种金属良好的延展性(可以拉成足够细的丝线并保证足够的拉力)、导电性、可焊性,以满足通信半导体精细的加工要求及高质量的电信号传输要求。

1.2.3 流程三:光学耦合—价值量占比40%
耦合在于将光电芯片发射的光信号高效、稳定地耦合至光纤中,关键门槛在于满足亚微米级重复定位精度。激光器芯片产生的光源需要通过微透镜对光束进行准直、聚焦后才能最大限度地进入光纤中。耦合占封装工时40%以上、是最易产生不良品的步骤(手动耦合良率仅70%-80%),直接影响光模块的性能。耦合的流程一般为:对准、透镜耦合、胶水固定、验证耦合效率。800G及以上速率与CPO封装对耦合精度提出亚微米级要求(800G/1.6T为0.05μm级),推动设备技术向更高精度、动态闭环控制与智能化方向演进。

光模块耦合设备由国产主导。根据弗若斯特沙利文报告,2024年镭神技术在光模块耦合设备中市场份额占27%,排名全球第一,猎奇智能以18%的市场份额排名第二,海外厂商FiconTEC(被罗博特科全资收购)排名第三,光模块耦合设备第一梯队已经完全被国内厂商主导。

1.2.4流程四:封装—价值量占比12%
光模块的封装分为气密性封装与非气密性封装,非气密性封装是高速光模块于数据中心机房应用的主流选择。封装通常分气密性封装和非气密性封装,气密性封装目的是防止外部的水汽和其他有害气体进入密封光器件内部,影响光芯片和相关零组件的性能,其中盒形/蝶形封装可以满足40G/100G/200G/400G及相应速率的相干光模块的需求。COB工艺,是指将裸芯片(Die)直接固定在印刷电路板上,然后通过金丝键合,再将芯片和引线进行封装保护的工艺,在信号完整性上具有更好优势,逐步成为高速光模块封装的主流工艺之一,但是这种封装条件下使用中光芯片会直接与空气产生接触,仅依靠芯片自身对水汽及其它气体氧化的耐用性,更容易受外界环境的影响,多用于恒温恒湿的数据中心机房内部。

1.2.5 流程五:测试、老化—价值量占比27%
光模块测试包括老化测试和功能测试,检测光模块光电性能与全周期运行可靠性。光模块功能测试包括光模块发射端测试与接收端测试,核心测试指标包括发射光功率、接收灵敏度、消光比等,通过上述指标判断光信号传输的稳定性;光模块老化测试包括机械可靠性测试与加速老化测试,机械可靠性测试测定光模块在振动、冲击等机械应力下的结构完整性和性能稳定性,确保光模块在实际应用中能够保持可靠的物理,连接。老化测试基于加速模型,对模块/芯片施加极端工作环境测试其寿命与可靠性,可通过提高环境应力水平来缩短测试时间,常用的加速应力包括高温、高电流和高湿度等。

功能测试关键测试设备有采样示波器、时钟恢复单元、波长计、误码分析仪,老化测试关键测试设备有光芯片老化测试系统和模块老化测试设备。
功能测试环节,光发射器件测试依托采样示波器、时钟恢复单元、波长计,通过采样示波器将光信号转化为眼图并测量噪声、抖动、消光比等参数,时钟恢复单元为示波器提供触发信号,波长计则测量光信号的波长、功率等指标;光接收器件测试借助误码分析仪、突发误码分析仪、网络测试仪,分别完成连续信号、PON网络突发信号及以太网环境下的误码与跑流测试;
老化测试环节,CoC光芯片老化测试使用专用老化测试系统,通过高温环境加速芯片衰减以验证寿命,模块老化测试则利用模块老化测试设备,对整个光模块施加老化条件并实时监控工作电流、电压与温度,自动判断失效情况。

1.3 AI资本开支扩张,有望带动光模块产线进入投资景气周期
国内外AI基建资本开支加速上行,有望带动光模块需求大幅扩张。因AI数据中心与云计算需求激增,国内外云服务厂商2025年资本开支大幅增加,TrendForce预测2026年全球八大云服务厂商资本开支将达6020亿美元,同比 40%;与此同时国内三大云服务厂商资本开支创历史新高,腾讯、百度、阿里巴巴2025年资本开支达2122.7亿元,同比增加54.7%,看好本轮资本支出驱动光模块产线进入投资景气周期。

二、光模块向光电共封(CPO)、更高速率演进,重视通胀环节
2.1光模块向光电共封(CPO)、更高速率演进
2.1.1行业趋势一:光模块速率从400G向800G、1.6T演进
根据传输速率差异,光模块可划分为低速模块、中高速模块与超高速模块三类。其中,低速模块传输速率为1G/2.5G/10G,主要应用于传统以太网、接入网等场景;中高速模块传输速率为25G/40G/100G,多用于5G前传、数据中心内部互联等领域;而超高速模块的传输速率可达400G/800G/1.6T,能够进一步支撑AI算力中心、骨干网扩容等应用需求。
当前,光模块速率逐渐从400G向800G、1.6T演进。根据“光摩尔定律”,光模块技术约每四年完成一代迭代升级,同步实现单比特成本与功耗的同步减半。这一核心规律持续驱动光模块技术演进,在AI大模型训练与推理引发的算力革命下,推动超高速模块正从400G向800G、1.6T加速迭代。目前800G光模块已成为市场主流方案,伴随算力网络对传输效率需求的持续提升,1.6T、3.2T等超高速率光模块市场需求有望逐步崛起,预计2026年,800G与1.6T光模块将同步迎来快速放量阶段。据中际旭创2025年年报援引LightCounting预测,2026年800G与1.6T光模块合计市场规模有望达到146亿美元,占全球光模块整体市场规模的比重约64%,成为行业增长核心引擎。

2.1.2 行业趋势二:光模块由可插拔向光电共封(CPO)演进
在数据中心交换芯片迭代、交换机带宽扩容背景下,功耗控制成为核心痛点。Cisco在GSA科技峰会中指出,随着数据中心交换芯片多轮迭代,交换机带宽提升80倍,系统总功耗也同步增长22倍。其中,系统风机、光模块、ASIC芯片SerDes通道及逻辑部分功耗分别增长11倍、26倍、25倍、8倍,而光模块与SerDes通道功耗增幅最为显著,是未来功耗优化的重点。
CPO方案较传统可插拔方案能有效降低光模块功耗与成本,是未来光模块的核心演进方向。功耗方面,传统可插拔光模块与ASIC芯片独立封装,二者通过长距离SerDes链路连接,高速信号传输中损耗显著,需高功耗DSP进行信号补偿;而CPO将光引擎与ASIC芯片共封装,缩短互联距离至微米级,可省去光模块侧DSP信号增强环节,同时依托硅光集成技术,将激光器、调制器等光学器件单片集成,减少分立器件互联损耗。成本方面,硅光芯片采用储量丰富的硅基材料替代传统光器件依赖的磷化铟、砷化镓等稀缺III-V族化合物,材料获取成本更低;同时硅光工艺兼容成熟CMOS制程,可复用晶圆制造平台实现多器件单片集成,减少多次封装与组装环节。根据ASE数据,CPO方案较传统可插拔光模块约可降低60%的功耗和30%以上的成本。

据LightCounting预测,CPO有望在2028年后实现大规模部署,预计于2030年达到10亿美元的市场规模。25年3月,英伟达率先宣布在其InfiniBand和以太网交换机中采用单通道200G的CPO技术,10月博通推出了其第三代单通道200G的CPO产品,25年CPO产品迭代时期。根据据LightCounting预测,CPO有望在2028年后实现大规模部署,预计于2030年达到10亿美元的市场规模。

2.2核心环节一:耦合设备—CPO对耦合精度要求提升
耦合是光模块封装的核心环节,其价值约占封装环节的40%,也是封装中耗时最长、对产品良率影响最显著的工序之一。随着光模块速率从400G提升至800G、1.6T,叠加硅光技术与CPO方案加速应用,光学链路复杂度不断增加,对耦合精度的要求也随之提高,耦合设备有望成为光模块制程升级过程中的关键受益环节。
CPO时代下无源耦合成为主导,对耦合设备提出了更高的技术要求。传统场景下,贴片与耦合为独立工序,贴片仅负责物理固定,中高速率光模块耦合精度要求为±0.1μm重复定位精度,耦合作为后置独立工序以有源主动对准为主,耦合效率有限,成为产能瓶颈。而在CPO时代,贴片与耦合设备实现一体化,采用“无源为主、有源为辅”的模式,硅光子芯片、超高速率光模块对准精度要求大幅提升至±0.05μm,同时采用被动对准,对于V型槽的设计精度和洁净度要求更高,也对耦合设备技术实力提出了更高的要求。

2.3核心环节二:测试设备—速率提升、CPO对测试要求提升
光模块代际升级对检测设备的通道带宽、最高恢复速率等关键性能指标提出更高要求,测试设备有望成为核心通胀环节。根据联讯仪器招股书,用于光发射器件测试的采样示波器随着光模块速率提升,对通道带宽要求提升,400G/800G需要50GHz,800G/1.6T需要65GHz的通道带宽。

速率提升、CPO趋势下,测试环节需求在测试精度、自动化要求、系统兼容性和热负载能力等方面均有所提升。分环节来看,光电子集成芯片的晶圆级测试需亚微米级光纤对准,对相应测试仪器的精度提出了更高的要求。在裸芯片及半封装阶段,因连接器缺乏统一标准,大幅提升自动化测试复杂度和对测试系统兼容性的要求。在高速与实速测试环节,则需同时考虑器件内置自测的光回环需求,并依赖高端示波器、误码仪完成性能验证。进入整封装测试后,CPO测试系统还需在多面建立光连接、配置大功率激光器、实现光回环测试,并管理数千瓦级热负载。整个流程对于测试设备精度、自动化、兼容性、集成度与稳定性均提出远超传统光模块的严苛要求。

2.4核心环节三:贴片设备—精度要求随光模块速率提升
贴片是光模块制造中衔接芯片制备与耦合封装的核心工序,其价值约占封装环节的20%。贴片环节的核心是将光芯片、电芯片等精准固定于基板,为后续光耦合、电互连提供稳定基础,其精度直接决定模块耦合效率、信号完整性等,遵循“锡膏印刷-元器件贴装-回流焊接-AOI光学检测-维修-分板”的标准化流程。
光模块贴片核心工艺聚焦共晶贴装与固晶工艺。共晶贴装专为光芯片设计,通过共晶合金实现光芯片与热沉/基板的紧密连接,兼具高连接强度与优异散热性。固晶工艺核心是将芯片精准粘附于基板指定位置,为后续互连工序奠定基础,精度要求与应用场景强相关,是光模块芯片固定的基础工艺。
随着光模块速率从400G向800G、1.6T升级,贴片精度需求提升。高速光模块朝着器件小型化、焊盘高密度化方向迭代,这一趋势进一步放大了传统SMT贴片设备在核心性能上的短板,其在力控精度、对位精度、贴装姿态稳定性及循环运行一致性等关键指标上的不足,已难以适配高速光模块的生产需求。一方面,800G/1.6T光模块内部器件持续微缩,焊盘Pitch已逼近微米级,对贴装对位精度提出极致要求;另一方面,高速贴片过程中,吸嘴与芯片、元件及焊盘接触瞬间产生的瞬时冲击力易在硅晶格内部形成微观裂纹,不当贴装应力更是芯片元件早期失效的主要诱因之一。在此背景下,光模块速率提升直接推动贴装精度要求同步升级。

三、投资建议
国内光模块设备厂商已形成细分赛道专业化、核心环节差异化的竞争格局,呈现全流程覆盖与单点突破并存的布局特征。罗博特科(ficonTEC)作为行业龙头,凭借对全球光电子封测领先企业ficonTEC的收购,构建起贴片机、光耦合、组装、功能测试的全流程设备矩阵,是国内少数具备光模块封测全环节供应能力的厂商,技术与客户资源优势显著。博众精工、凯格精机、科锐技术、猎奇智能、智立方聚焦前端制程,核心布局贴片机与光耦合设备,覆盖光模块高精度贴装与光学耦合核心工艺,契合高端光模块制造需求。联讯仪器、优利德、华盛昌专注测试环节,深耕功能测试与老化测试设备,在光模块性能验证、可靠性测试领域形成专业化优势。安达智能、快客智能、奥特维侧重检测与后段制程,以AOI检测设备为核心,保障光模块生产良率与品质管控。瑞松科技则在AOI检测领域实现专项布局,形成差异化竞争支点。

3.1联讯仪器:国产光模块测试仪器龙头,有望受益国产替代
联讯仪器产品矩阵丰富,是全球第二家推出1.6T光模块全部核心测试仪器的厂商。联讯仪器是业内少数覆盖光通信产业链模块、芯片、晶圆等核心环节测试需求的厂商,也是全球少数、国内稀缺的可量产供货400G、800G、1.6T高速光模块核心测试仪器企业,更是全球第二家推出当前行业顶级1.6T光模块全系列核心测试仪器的厂商。同时,联讯仪器为国内少数具备多品类电性能测试仪器矩阵的企业,可提供PXIe插卡式源表、低漏电开关矩阵、高压源表、脉冲源等产品;亦是国内少数实现晶圆级老化测试设备、裸芯片级分选测试设备产业化落地,且拥有精密源表等核心测试部件自主研发能力的半导体测试设备厂商,产品核心性能指标位居行业前列。

联讯仪器深耕光通信测试领域,掌握核心自主技术并搭建平台级技术体系。自成立以来,联讯仪器依托在光通信核心测试仪器领域的技术研发与产业化落地成果,已掌握具备自主知识产权的核心芯片、自研算法、硬件板卡及超精密运动系统等行业关键前沿技术,构建起以高速信号处理、微弱信号处理及超精密运动控制为核心的平台级技术体系。凭借该核心技术平台,联讯仪器在持续强化光通信领域纵向竞争优势的同时,成功向功率器件、半导体集成电路等领域实现横向拓展,形成多元化产品矩阵,并在各细分领域建立起突出的市场竞争力。

联讯仪器营收快速提升,电子测量仪器与半导体测试设备贡献主要增长。从收入端来看,联讯仪器营收呈现爆发式增长态势。2022、2023年营收分别为2.12亿元、2.69亿元,同比增长26.86%;2024年业绩大幅跃升,营收达7.83亿元,同比激增190.96%。2025年前三季度营收已达7.97亿元,超过2024年全年水平,充分受益于高速光模块测试需求爆发与国产替代红利,增长动能强劲。分业务板块来看,联讯仪器业务结构持续优化,电子测量仪器与半导体测试设备为核心双引擎。2022-2025年前三季度,两大主业合计占比始终维持在九成左右,2025年前三季度电子测量仪器与半导体测试设备营收占比分别达43.06%和50.02%,结构更趋均衡。

联讯仪器盈利逐年改善,电子测量仪器毛利率持续走高。从盈利能力来看:毛利率自2022年的43.87%逐年攀升至2024年的63.91%,2025年前三季度维持在59.45%的高位,体现产品竞争力与规模效应持续释放。分业务板块来看,毛利率分化明显。电子测量仪器持续领跑并逐年走高,从2022年63.41%提升至25Q1-Q3的76.37%。

联讯仪器为国内光通信测试仪器市场龙头,市占率达9.9%。据Frost&Sullivan数据,公司2024年国内光通信测试仪器市占率达9.9%,位列市场第三,也是前五梯队中唯一的本土企业。整体来看,国内光通信测试仪器市场,Keysight、Anritsu等海外企业合计占据84%主导份额,国产替代空间广阔。

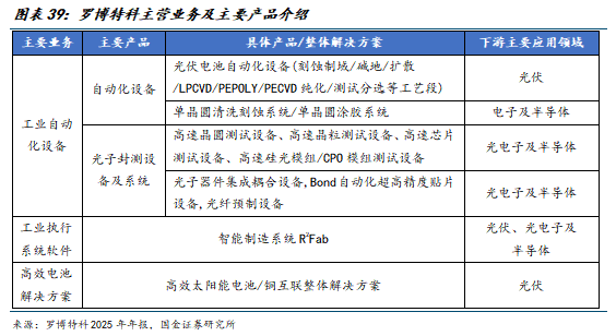
3.2罗博特科:收购ficonTEC,进化为全球光模块耦合设备龙头
“清洁能源 泛半导体”双轮驱动,打造完整产品体系。罗博特科是一家专注于工业自动化设备、工业执行系统软件、高效电池解决方案及光电子与半导体自动化封测设备研发制造的高新技术企业,以“清洁能源 泛半导体”双轮驱动为核心战略,打造了集研发、设计、装配、测试、销售与服务于一体的完整产品体系。2025年公司完成对全球光电子及半导体自动化封测领域领先企业ficonTEC的收购,进一步强化在泛半导体领域的业务布局。
分应用领域来看,光伏业务方面,公司面向光伏电池片领域提供高效电池核心装备与智能化整厂解决方案。光电子及半导体业务方面,通过并购ficonTEC,公司切入光子元器件微组装与测试赛道,相关设备广泛应用于硅光芯片、光模块、激光雷达、量子器件等产品的耦合、封装与测试,覆盖光计算、光互连及光感知等前沿应用场景。

ficonTEC 凭借全球领先的技术与客户壁垒,持续为罗博特科释放核心动能。罗博特科3月25日公告,全资子公司ficonTEC及其子公司与一家纳斯达克上市公司F及其子公司签署日常经营重大合同,累计金额约6亿元,为可插拔硅光技术路线的量产化耦合设备及服务订单,占公司2024年度经审计营业收入的54.23%。
ficonTEC作为全球领先的耦合设备商,依托高筑的技术壁垒深度绑定全球头部客户,持续赋能公司业务升级。公司通过收购 ficonTEC 顺利切入英伟达、英特尔、博通、台积电、思科等全球科技龙头供应链,成为头部企业在硅光、CPO 及光开关等方向的核心设备供应商。凭借长期严苛的客户认证体系,公司构建了显著的先发优势与较高行业准入壁垒,客户复购意愿及合作稳定性均处于行业领先水平。

2025年公司营收、归母净利润因收购ficonTEC发生短期下滑。从收入端来看,2020-2025年,罗博特科业绩随行业周期与战略转型呈现一定波动。营业收入2022年达10.86亿元阶段性高点后回落,2024年回升至15.72亿元,2025年则受光伏行业景气度低迷影响,全年营收9.50亿元,同比下降14.14%。从盈利端来看,公司2022年起成功扭亏为盈,2023年归母净利润升至0.77亿元,2025年因传统光伏业务深度调整、收购ficonTEC产生整合费用与融资成本,叠加新业务尚未规模化盈利,归母净利润暂时由盈转亏至-0.66亿元。整体来看,公司正处于传统业务调整与新业务培育的业绩筑底期,2025年收入及利润同比有所下滑,而光电子及半导体业务同年实现营收4.85亿元,能够有效缓解光伏业务下滑所带来的营收下降压力,未来增长前景可观。

费用率整体保持稳定,2025年因收购整合有所提升,利润率短期承压。从费用端来看,2020-2025年罗博特科期间费用率整体保持稳定,在2025年因对ficonTEC的并购整合出现阶段性上行。细分来看,销售费用率基本保持在3%-5%的稳健区间,2025年大幅提升至9.9%;管理费用率长期处于较低水平,2025年受收购影响短期提升至11.6%。毛利率和净利率方面,2020至2025年,罗博特科毛利率持续稳步提升,由11.2%逐年增长至34.5%,产品结构优化与规模效应持续显现。净利率由2020年的-12.9%同步改善至2024年的5.7%,而2025年净利率转负至-6.9%,主要源于收购ficonTEC带来的管理费用和销售费用暂时性提升。

3.3华盛昌:收购伽蓝特,切入光通信设备
25Q1-Q3公司营收、归母净利润受美国关税影响发生波动。25Q1-Q3公司实现营收5.3亿元,同比-5.5%,归母净利润0.65亿元,同比-40.9%,根据公司半年报,营收波动主要系美国关税政策影响对美出口业务,归母净利润波动主要系公司AI仪表布局导致研发费用增加同时公司因股权激励发生股份支付费用。公司越南工厂已经于25年7月实现大批量出货,有望增强对美贸易竞争力并受益于国内企业海外制造委托订单的溢出红利,看好公司AI智能化设备布局与海外布局带来业绩修复。

收购伽蓝特,切入光通信检测设备赛道。2026年2月28日,华盛昌与伽蓝特股东余新文、张松伟、林小龙、史开贵签署了《股权收购意向协议》,筹划以现金方式收购伽蓝特100%的股权,整体估值暂定为人民币4.6亿元。伽蓝特产品线涵盖有源光器件和无源光器件自动化测试系统两大类,包括激光光源、宽带光源、光放大器、光开关、光功率计、光衰减仪、误码测试仪、光谱分析仪、射频放大器、射频开关,以及自动化测试软件等,切入光通信设备。华盛昌借此次并购切入光通信赛道,看好高增量赛道带来公司未来业绩增量。

3.4优利德:收购信测通信,切入光通信测试
25Q1-Q3公司营收平稳增长,归母净利润有所波动。2025年公司实现营收12.2亿元,同比 8.0%,营收增量主要有仪器仪表业务贡献,实现归母净利润1.5亿元,同比-16.9%,根据公司公告,归母净利润波动因为公司越南工厂在25年前三季度处于产能爬坡状态,第四季度实现正常出货,并且公司加大研发投入,研发费用1.46亿元,同比 24.61%。

公司管理费用率管控良好,毛利率净利率维持高位。公司25Q1-Q3销售费用率9.5%,管理费用率7.2%,同比 0.05pct、 0.78pct,管理费用率上升由于成立越南分公司导致人员薪酬与费用增加。公司25Q1-Q3毛利率43.0%,净利率14.0%,同比-1.84pct、-3.42pct,是因为公司越南基地试生产导致营业成本增长,以及管理、研发支出增加,越南工厂已经于25Q4实现出货,看好出货放量带动费用率下降并贡献更多高毛利境外订单提升公司整体盈利能力。

收购信测通信51%股权,布局光通信板块。优利德3月13日晚公告,公司拟以不超过8600万元收购转让方持有的信测通信51%的股权。信测通信产品主要包括通信光功率计、光时域反射仪产品(OTDR)、光纤传感产品和电磁测量产品四大类,此次并购标志着优利德正式切入光通信板块。

风险提示
AI资本开支不及预期。光模块设备需求来产线建设的资本开支,若AI资本开支进度受政府管制或者巨头公司战略调整影响,或对光模块产线建设推进产生不利影响,进而影响光模块设备需求景气度。
AI大模型发展不及预期。若AI大模型升级带来参数量增长不及预期,或将影响对算力的需求,进而影响资本开支预算,或对光模块设备需求产生不利影响。
技术发展带来需求不确定风险。光模块设备是速率提升、自动化需求下带动的需求,若未来光模块技术路径发生变化,或对自动化设备市场需求产生影响。
市场竞争加剧。光模块设备核心诉求为高精度、高带宽以及自动化等,若较多的跨界玩家切入光模块设备领域,或引发低价竞争等问题,影响行业内正常生态环境,对行业公司业绩产生不利影响。


VIP复盘网