扫码体验VIP
网站公告:为了给家人们提供更好的用户体验和服务,股票复盘网V3.0正式上线,新版侧重股市情报和股票资讯,而旧版的复盘工具(连板梯队、热点解读、市场情绪、主线题材、复盘啦、龙虎榜、人气榜等功能)将全部移至VIP复盘网,VIP复盘网是目前市面上最专业的每日涨停复盘工具龙头复盘神器股票复盘工具复盘啦官网复盘盒子股票复盘软件复盘宝,持续上新功能,目前已经上新至V6.56版本,请家人们移步至VIP复盘网 / vip.fupanwang.com

扫码VIP小程序
返回 当前位置: 首页 热点财经 【天风化工】反内卷系列报告10:老旧装置行动方案,针对化工多维度综合提标提质

股市情报:上述文章报告出品方/作者:化雨成风;仅供参考,投资者应独立决策并承担投资风险。

【天风化工】反内卷系列报告10:老旧装置行动方案,针对化工多维度综合提标提质

时间:2026-04-18 22:32
上述文章报告出品方/作者:化雨成风;仅供参考,投资者应独立决策并承担投资风险。


摘  要

工信部等七部委发布《加力推进石化化工行业老旧装置更新改造行动方案(20262029 年)》

2026年4月3日,工业和信息化部等七部门关于印发《加力推进石化化工行业老旧装置更新改造行动方案(2026-2029年)》(下称《行动方案》)的通知。为加快推进石化化工行业老旧装置更新改造,提升本质安全水平,促进行业高端化、智能化、绿色化、融合化优化升级,工业和信息化部、国家发展改革委、生态环境部、应急管理部、中国人民银行、国务院国资委和市场监管总局组织编制了《加力推进石化化工行业老旧装置更新改造行动方案(2026—2029年)》。
《行动方案》要求:“到2029年,各地2025年已确定的石化化工老旧装置更新改造任务全面完成,2026年后新确定的更新改造任务按计划推进,老旧装置安全环境风险大幅降低,减污降碳协同取得积极成效,优于标杆水平的产能比例显著提升,智能化、绿色化水平大幅提高。年度滚动摸底评估、持续改造提升的长效工作体系不断健全,标准引领和政策协同效应进一步发挥。”
《行动方案》围绕更新改造工作全过程管理,部署了6方面任务:一是开展摸底调查和评估,二是制定更新改造方案,三是推动提质升级,四是优化项目管理,五是做好验收管理,六是强化标准引领支撑。我们将上述6方面任务进行总结:《行动方案》针对运行超过20年的老旧装置进行全面、滚动摸底,对照安全化、绿色化(环保、能耗、碳排)、智能化等产业政策和标准“一企一策”提出更新改造方案,以5年为周期完成升级改造,并通过标准提升专项行动全面提升行业标准。
《行动方案》要求:“实施老旧石化化工装置标准提升专项行动,聚焦安全提升、绿色转型、数智改造、性能升级等方向,建立覆盖老旧装置更新改造各项要求和各个环节的标准体系,全面支撑和引领老旧石化化工装置更新改造工作。”我们认为针对老旧装置的评估标准,有望在未来的专项行动中逐步更新,实现标准的逐步抬升。
我们在2025年07月23日发布的《老旧设备更新改造,供需两端发力的“成本要素”》报告中,根据卓创资讯数据,针对149个子行业产能装置投放时间进行统计。我们认为在“反内卷”的背景下,期待老旧设备更新改造作为新的“成本要素”有更大的发挥空间。
风险提示:外部因素影响下,政策执行不达预期;安全、环保事故等对化工行业冲击的风险;“反内卷”政策背景下,落后企业面临被淘汰风险。


01

工信部等七部委发布《加力推进石化化工行业老旧装置更新改造行动方案(2026-2029年)》
2026年4月3日,工业和信息化部等七部门关于印发《加力推进石化化工行业老旧装置更新改造行动方案(2026-2029年)》(下称《行动方案》)的通知。为加快推进石化化工行业老旧装置更新改造,提升本质安全水平,促进行业高端化、智能化、绿色化、融合化优化升级,工业和信息化部、国家发展改革委、生态环境部、应急管理部、中国人民银行、国务院国资委和市场监管总局组织编制了《加力推进石化化工行业老旧装置更新改造行动方案(2026—2029年)》。

1.1. 行动方案的总体要求和出台背景

《行动方案》要求:“到2029年,各地2025年已确定的石化化工老旧装置更新改造任务全面完成,2026年后新确定的更新改造任务按计划推进,老旧装置安全环境风险大幅降低,减污降碳协同取得积极成效,优于标杆水平的产能比例显著提升,智能化、绿色化水平大幅提高。年度滚动摸底评估、持续改造提升的长效工作体系不断健全,标准引领和政策协同效应进一步发挥。”
石化化工行业是国民经济的重要基础产业、支柱产业,经济总量大、产业关联度高,对稳定经济增长、保障能源和产业链供应链安全具有重要作用。经过多年发展,我国已成为全球最大的石化化工产品生产国和消费国,2025年石化化工行业增加值占工业的13.7%,炼油、乙烯、合成树脂等20多类基础化学品产能居世界首位,有效发挥稳定工业经济压舱石作用。但部分早期建成的装置设计和建设标准低、工艺落后、自动化控制水平不高,存在安全环境风险大、布局不尽合理、装置运行效率低等问题,随着时间推移,老旧装置数量还将持续增加,风险也将不断积累放大,影响行业平稳运行和高质量发展。
出台《行动方案》,旨在通过建立年度滚动摸底评估、持续改造提升的长效工作体系,健全支撑老旧装置科学评估和对标改造的标准体系,加大政策资金支持力度等措施,着力解决更新改造项目落地难、融资难等突出问题,更好激发企业内生动力,全面推进石化化工行业老旧装置改造升级,推动行业高质量发展。

1.2.行动方案部署了6方面内容

《行动方案》围绕更新改造工作全过程管理,部署了6方面任务:
一是开展摸底调查和评估。各地将实际投产运行超过20年的生产装置逐一登记造册,形成老旧装置清单;对照产业政策、标准规范等进行评估,分类提出处置意见,形成更新改造工作台账。对经评估不需要更新改造的老旧装置每3年开展一次复核,实施更新改造装置的首次复核时间可延长至改造完成后的第6年。
二是制定更新改造方案。各地督促指导有关企业“一企一策”制定更新改造实施方案,明确更新改造措施、工作目标、进度安排等,更新改造工作完成时间原则上不超过5年。应急管理部、工业和信息化部、国务院国资委、市场监管总局联合印发的《化工老旧装置淘汰退出和更新改造工作方案》(应急〔2024〕49号)确定的相关事项,按照原计划和要求执行。
三是推动提质升级。鼓励更新改造企业对标行业先进水平实施安全化、绿色化、智能化改造,加快先进技术推广应用以及工业软件、工业控制系统更新替代。整体新建项目应按要求达到能耗限额标准先进值或能效标杆水平、环保绩效A级水平,涉及高耗能、高碳排放项目应按要求实施能耗和碳排放等量或减量置换。加强老旧装置运行的日常管理,严格更新改造过程的安全环保管理。
四是优化项目管理。在研究重大石化项目布局时,优先支持老旧装置改造提升。鼓励地方建立完善绿色通道,加强要素保障,优化项目备案(核准)、环评、用地、取水、节能审查和碳排放评价、安全许可等办理流程,提高审查审批效率,加快推进项目落地。
五是做好验收管理。各地督促指导企业按照“一企一策”方案完成更新改造项目建设,企业应按照有关法律法规要求组织进行竣工验收,生态环境、应急管理等有关部门依法依规对验收情况进行监督检(核)查。
六是强化标准引领支撑。实施老旧石化化工装置标准提升专项行动,聚焦安全提升、绿色转型、数智改造、性能升级等方向,建立覆盖老旧装置更新改造各项要求和各个环节的标准体系,全面支撑和引领老旧石化化工装置更新改造工作。
我们将上述6方面任务进行总结:《行动方案》针对运行超过20年的老旧装置进行全面、滚动摸底,对照安全化、绿色化(环保、能耗、碳排)、智能化等产业政策和标准“一企一策”提出更新改造方案,以5年为周期完成升级改造,并通过标准提升专项行动全面提升行业标准。

1.3.落实《行动方案》有哪些工作要求

为确保《行动方案》主要目标和工作任务顺利完成,提出3方面工作要求。
一是加强组织领导。各省级有关部门依据职责做好老旧装置更新改造相关工作,国务院有关部门加大政策支持、加强工作指导。有关中央企业总部要积极履行央企责任,加强技术支持和资金保障,督促指导所属企业按照属地有关部门要求保质保量完成老旧装置更新改造工作任务。
二是落实财政金融支持政策。利用现有资金渠道支持符合条件的老旧装置设备更新改造。发挥有关政府投资基金作用,为企业提供投资支持。鼓励金融机构按照产业布局和产能调控方向,落实好有扶有控的信贷政策,通过信贷市场服务平台、国家产融合作平台等推进银企对接,提升金融服务质效。鼓励地方利用现有资金渠道,对老旧装置更新改造予以支持。中央企业年度考核评价应适当考虑老旧装置更新改造对经营业绩的影响。
三是强化督促落实。定期调度工作进展情况,做好跟踪分析和通报,及时总结推广典型经验做法,对工作扎实、成效显著的予以表扬激励,对工作不力、进度滞后的及时督促整改。

02

评估范围和评估标准

2.1.评估范围(安全评估和其他评估)

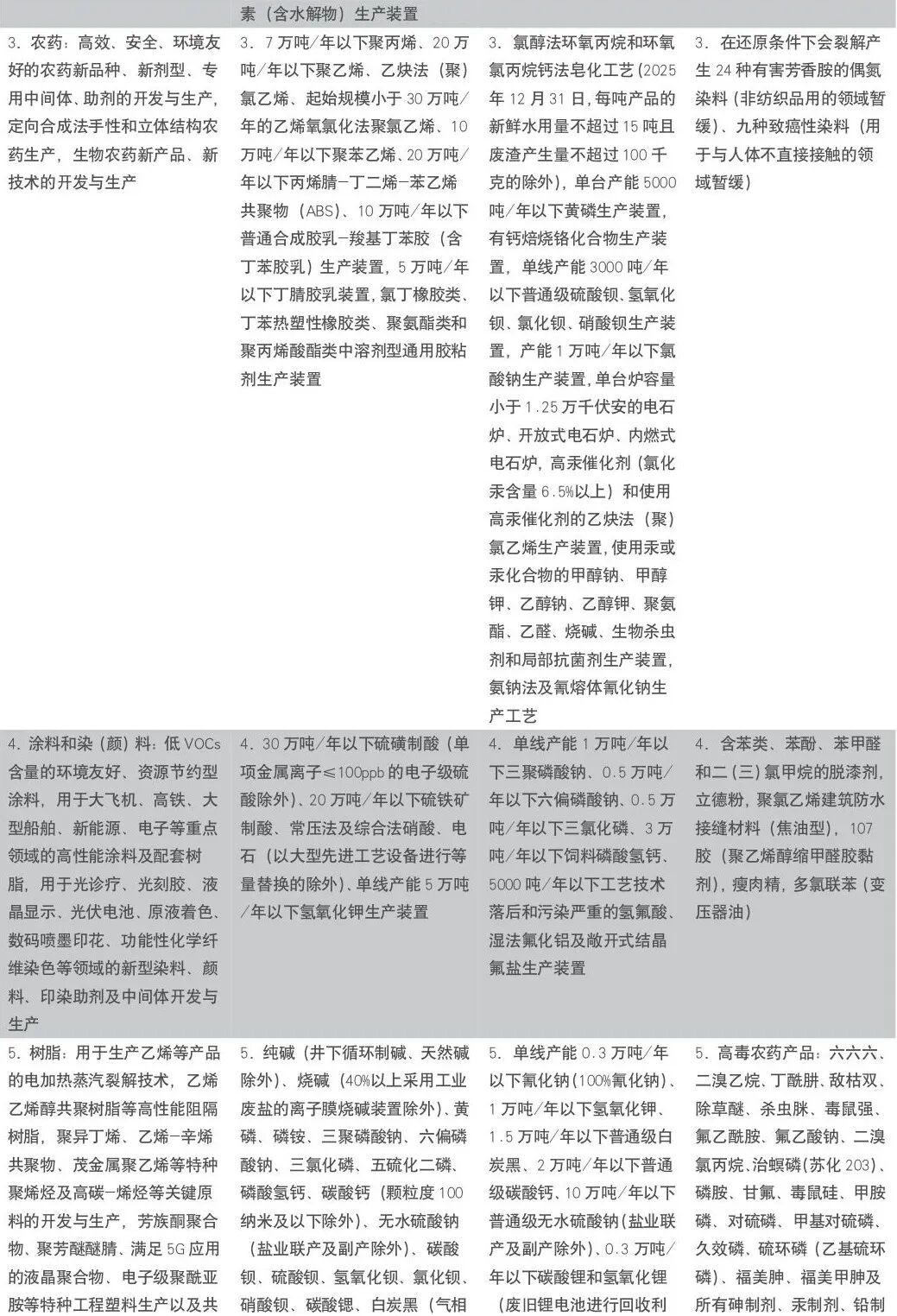
《行动方案》针对老旧装置安全评估范围进行划分:包括《国民经济行业分类》(GB/T 4754-2017)中 25 大类的 251,252中2521(仅包括焦化企业焦油、焦炉气生产化工产品)、2522、2523;26大类的261,262中2621、2622、2623、2624、2629,264中2641、2642、2643、2644、2645、2646,265,266中2661、2662、2663、2664、2665、2666、2669,268中2684(仅包括合成香精香料)中相关企业(见表1)。
《行动方案》针对老旧装置其他评估范围进行划分:包括开展安全评估的范围,以及《国民经济行业分类》(GB/T4754—2017)28大类的283,29大类的291(见表1)。

2.2.评估事项及相关标准,未来将逐步抬升相关标准

安全评估方面:对照相关政策文件及标准规范,评估涉及“两重点一重大(重点监管危险化学品、重点监管危险化工工艺和重大危险源)”老旧装置外部安全防护距离是否满足要求、是否存在落后危险化学品安全生产工艺技术设备。已纳入2024年6月份应急管理部、工业和信息化部、国务院国资委、市场监管总局联合印发的《化工老旧装置淘汰退出和更新改造工作方案》的对象范围,不再开展安全风险评估,原淘汰退出和更新改造工作计划和要求不变,对未列入淘汰计划的,需开展其他评估、填报装置相关信息。
其他评估方面:对照相关政策文件及标准规范,评估装置(工艺技术、设备、产品)是否符合产业政策要求,外部环境防护距离、污染物排放、能效、能耗等是否符合相关要求。
《行动方案》要求:“实施老旧石化化工装置标准提升专项行动,聚焦安全提升、绿色转型、数智改造、性能升级等方向,建立覆盖老旧装置更新改造各项要求和各个环节的标准体系,全面支撑和引领老旧石化化工装置更新改造工作。”我们认为下文附件2中针对老旧装置的评估标准,有望在未来的专项行动中逐步更新,实现标准的逐步抬升。


2.3.标准中的各项政策规范

2.3.1.产业类政策:《产业结构调整指导目录(2024年本)》

《行动方案》附件2,产业政策类标准,参考《产业结构调整指导目录》。《产业结构调整指导目录(2024年本)》已经2023年12月1日第6次委务会议审议通过,自2024年2月1日起施行。下列表3为在《产业结构调整指导目录》所列的石化化工类产品。


2.3.2.安全生产类:危化品工艺设备目录

2020年9月27日和2024年3月12日,应急管理部发布淘汰落后危险化学品安全生产工艺技术设备目录(第一批)》和《淘汰落后危险化学品安全生产工艺技术设备目录(第二批)》。

2.3.3.生态环境类:重点行业大气环境绩效分级管理

生态环境部办公厅2026年1月14日印发《关于加强重点行业大气环境绩效分级管理的指导意见》,重点内容如下:
科学划分绩效等级:根据绩效指标水平先进程度,原则上将绩效分为“A/B/C/D级”,A级指所有指标均达到行业先进水平,B级指相关指标达到行业良好水平,C级指相关指标达到行业中等水平,D级指相关指标符合法律法规及相关标准的最基本要求。对一些装备、工艺、治理等较简单的行业,将绩效分为“A/B/C级”,C级指相关指标符合法律法规及相关标准的最基本要求。绩效等级评定按照“短板原则”,以各指标最低等级确定企业绩效等级;企业涉多个重点行业时,按行业分别评级,以所涉行业的最低等级作为企业总体绩效等级。
在重污染天气应急响应期间,对企业实施基于绩效等级的差异化管控。A级及以上企业可自主采取减排措施,B级企业可少采取应急减排措施,绩效等级低的企业依法依规严格采取应急减排措施。优先将符合条件的绩效等级先进企业纳入生态环境监督执法正面清单,除有明确违法问题线索或正面清单周期内规定的“体检式”帮扶外,一般不进行现场执法检查。鼓励将绩效等级先进企业的富余排污权优先投放市场自由交易,对出让困难的,鼓励地方优先回购收储。大气污染防治重点区域、生态环境优先保护单元内符合法律法规的新、改、扩建项目,优先支持绩效可达A级水平的项目。对不新增用地、以设备更新为主且不增加污染物排放的绩效等级提升项目,支持在法律政策允许范围内加快前期审批手续,确保项目快速落地。

2.3.4.工业重点领域能效标杆水平和基准水平

2023年06月06日,国家发改委等部门发布《工业重点领域能效标杆水平和基准水平(2023年版)》。根据《能效水平2023年版》分类,能效标准覆盖36个大类,其中炼油、煤制焦炭、煤制甲醇、煤制烯烃、煤制乙二醇、烧碱、纯碱、电石、乙烯、对二甲苯、黄磷、合成氨、磷酸一铵、磷酸二铵、水泥熟料、平板玻璃、建筑陶瓷、卫生陶瓷、炼铁、炼钢、铁合金冶炼、铜冶炼、铅冶炼、锌冶炼、电解铝等25个重点领域在《能效水平2021年版》中已经提出,并在2023年版中增加了乙二醇,尿素,钛白粉,聚氯乙烯,精对苯二甲酸,子午线轮胎,工业硅,卫生纸原纸、纸巾原纸,棉、化纤及混纺机织物,针织物、纱线,粘胶短纤维等11个领域。


03

化工老旧产能梳理
我们在2025年07月23日发布的《老旧设备更新改造,供需两端发力的“成本要素”》报告中,根据卓创资讯数据,针对149个子行业产能装置投放时间进行统计,得到以下五张表(统计按照2005年为界,2024年总产能作为基数)。

04

风险提示

4.1.外部因素影响下,政策执行不达预期

由于国际环境复杂,全球宏观经济可能受到全球不确定事件冲击影响,政策的执行可能会受到外部因素影响而不达目标预期。

4.2.安全、环保事故等对化工行业冲击的风险

安全、环保是化工行业重要的发展红线,而安全、环保事件对化工行业可能带来风险冲击。

4.3.“反内卷”政策背景下,落后企业面临被淘汰风险

工信部发布会提到“实施新一轮钢铁、有色金属、石化、建材等十大重点行业稳增长工作方案,推动重点行业着力调结构、优供给、淘汰落后产能,具体工作方案将在近期陆续发布。”在调结构、优供给、淘汰落后产能的背景下,产能落后企业面临被淘汰风险。

股票复盘网
当前版本:V3.0