扫码体验VIP
网站公告:为了给家人们提供更好的用户体验和服务,股票复盘网V3.0正式上线,新版侧重股市情报和股票资讯,而旧版的复盘工具(连板梯队、热点解读、市场情绪、主线题材、复盘啦、龙虎榜、人气榜等功能)将全部移至VIP复盘网,VIP复盘网是目前市面上最专业的每日涨停复盘工具龙头复盘神器股票复盘工具复盘啦官网复盘盒子股票复盘软件复盘宝,持续上新功能,目前已经上新至V6.56版本,请家人们移步至VIP复盘网 / vip.fupanwang.com

扫码VIP小程序
返回 当前位置: 首页 热点财经 宁德时代再放大招!注资300亿砸向矿产

股市情报:上述文章报告出品方/作者:电车汇;仅供参考,投资者应独立决策并承担投资风险。

宁德时代再放大招!注资300亿砸向矿产

时间:2026-04-16 18:33
上述文章报告出品方/作者:电车汇;仅供参考,投资者应独立决策并承担投资风险。
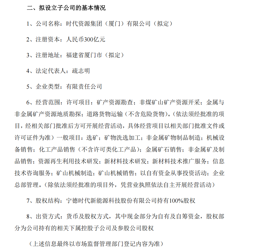
4月15日晚间,宁德时代发布重磅公告,公司董事会全票通过决议,拟斥资300亿元设立全资子公司——时代资源集团(厦门)有限公司(暂定名),正式打造专属新能源矿产投资运营平台,上游资源战略再提速。
根据公告,时代资源集团拟定注册资本300亿元,由宁德时代100%持股,注册地选址福建厦门,法定代表人为疏志明。
出资方式采用货币 股权组合,现金部分采用自有资金 自筹资金,股权部分用公司持有的下属控股、参股公司相关股权。
经营范围覆盖矿产勘查、开采、选矿加工、矿产品销售、资源再生、新材料研发、自有资金投资等全链条,定位清晰——新公司是专注于新能源矿产领域专业化投资、运营、管理平台。宁德时代此番大手笔,核心目标直指上游原材料安全与产业链一体化。
当前锂、镍、磷等关键矿产价格波动大、资源集中度高,直接影响电池成本与交付稳定性。公告明确,新公司将整合现有矿业资产,拓展海内外优质矿产项目,保障电池主业原材料供应,构建全产业链竞争优势。
简单说,就是把资源命脉握在自己手里,从“被动采购”转向“主动掌控”,对冲价格波动、地缘政治、供给扰动等多重风险。
对于成立注册资本300亿元的时代资源集团,宁德时代相关负责人解释,新集团确实规模不小。宁德时代是基于对未来电池产量会持续提升,公司需要大量金属等资源的判断做出的决定。另外,新的集团也会结合宁德时代此前的相关布局,未来将发挥整体运行优势

股票复盘网
当前版本:V3.0