2026年3月,《政府工作报告》明确提出:建立未来产业投入增长和风险分担机制,培育发展未来能源、量子科技、具身智能、脑机接口、6G等未来产业。这是“未来能源”这一概念首次被写入政府工作报告,且被置于六大未来产业的首位。与此同时,“十五五”规划亦明确点明:“推动量子科技、生物制造、氢能和核聚变能、脑机接口、具身智能、第六代移动通信等成为新的经济增长点”,这一定位高度与政府工作报告形成呼应,标志着核聚变能正加速从实验室走向实际国家战略。
围绕核电行业,下面我们从其发电原理、技术演进、能源优势、发展意义等方面展开研究,对我国当前布局情况、技术焦点、发展展望等方面进行分析,并对产业链及相关公司进行梳理,希望帮助大家更多了解核电行业发展情况。
01
核电概述
1.核电及核电发电原理
核电是利用核反应堆中核裂变所释放出的热能进行发电的方式。在核裂变过程中,快中子经慢化后变为慢中子,撞击原子核,发生受控的链式反应,产生热能,生成蒸汽,从而推动汽轮机运转,最后通过汽轮机发电。

其中核裂变是通过重原子核(如铀、钚等)在吸收中子后,分裂为两个或多个轻原子核,并同时释放出更多的中子和能量的过程;核聚变是通过轻原子核(如氢、氦等)在极高的温度和压力下,克服电荷斥力而相互碰撞,结合成较重的原子核,并同时释放出大量的能量的过程。

2.核能技术发展三阶段
从核反应基本原理的角度,核能技术分为三个阶段,这三个阶段从第一阶段的利用稀有的铀-235,到充分利用核燃料的第二阶段,最终目标是第三阶段实现核聚变。全球当前正处于第二阶段,通过第四代核能系统的核心方向铀资源利用率提升至60%以上,并能“焚烧”长寿命核废料。

3.核能技术演进
前面已经提及,核能分为裂变和聚变,裂变发电目前已实现大规模商业化,技术路径迭代四次;聚变技术仍处于工程可行性验证阶段。一代核电目前已全部退役,二代核电技术已实现了裂变批量化商业部署,目前全球在建核电主要是三代核电机组(满足美国《先进轻水堆用户要求》(URD)和欧洲《欧洲用户对轻水堆核电站的要求》(EUR))。第四代核能系统国际论坛(GIF)选定了钠冷快堆、高温气冷堆、铅冷堆、熔盐堆、超临界水冷堆、气冷快堆六种最具前景的技术路线,其中我国高温气冷堆(示范堆2012年12月开工/2023年12月商运)、钠冷快堆(示范堆2020年12月开工)、熔盐堆(钍基实验堆2025年11月建成并首次实现堆内钍-铀转化)、铅冷堆(实验堆2025年获得核准已经开工)等均有所突破。

全球核电发展至今已历经四代技术演进,目前正处在第三代规模化部署、第四代技术示范突破的现状。
当前技术:全球核电技术正处在一个多元探索的活跃期。当前最新的技术焦点集中在第四代核能系统和小型模块化反应堆(SMR)上,中美两国的代表性企业正沿着不同的路径积极开拓。
中美差异:中国在大规模第三代反应堆的批量化建设和第四代技术(如高温气冷堆)的商业化示范上取得了显著领先。而美国则更多依靠私营企业和资本市场的力量,在小型模块化反应堆(SMR)等创新赛道上进行探索。

未来的趋势将不仅是反应堆技术的竞争,更是数字化、智能化技术与核能的深度融合。无论是中国的“智慧工地”还是Oklo为数据中心设想的集成解决方案,都预示着核电产业将更加安全、高效和灵活。

02
核电优势及安全性问题
1.核电优势:稳定的清洁性能源
核电为低碳清洁能源,可减少温室气体排放。与火电不同,核电站不会污染空气或直接排放二氧化硫、氮氧化物或温室气体。根据我国生态环境部环境规划院发布的《中国产品全生命周期温室气体排放系数集(2022)》显示,核电全生命周期二氧化碳排放当量仅约12.2克/千瓦时,与水电、风电和光伏等可再生能源相当或更低,具有不可替代的综合优势。

沿海核电助益沿海火电大省降碳,减少进口煤炭使用。我国大部分沿海省份均存在用电缺口,刚好匹配我国沿海核电的布局。核电项目选址靠近电力负荷中心,可一定程度缓解沿海省份用电问题,也减少了风光长距离传输过程中的损耗与对外的化石能源依赖。

运行稳定且利用小时显著高于其他电源。与其他清洁能源相比,核电很少受天气、季节或其他环境条件的影响,除12-18个月核电站换料一次外,平时几乎都处于基荷运行。高稳定性带来较高的利用小时数,核电的利用小时数显著高于其他电源。

2.核电安全性问题
从安全性来看,根据中国电源学会披露信息,以AP1000为代表的三代核电站事故率低至10-6次/年,比我们生活当中的大部分行业都要安全,核电站周围一年的辐射剂量和乘坐一次飞机相当。根据中电联数据,每燃烧1吨标准煤不仅产生二氧化碳2620千克,更产生了二氧化硫8.5千克,氮氧化物7.4千克和280千克炉渣,带来严重的环境问题。


03
核电发展意义及我国布局情况
1.核电发展意义
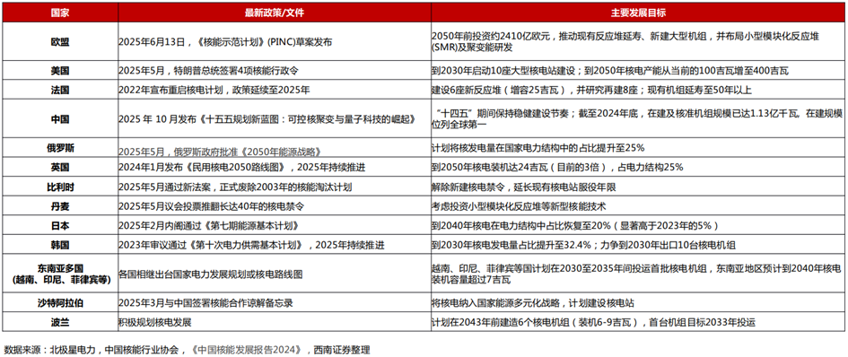
各国的政策动向反映了可靠且具韧性的电力系统以及能源主权正变得日益关键这一趋势。美国特朗普政府于2025年5月签署了四项核能行政命令,旨在简化监管流程、促进先进反应堆部署,并设定了到2050年将核电产能提高三倍的目标。在中国,核电发展被纳入国家中长期战略,从"十四五"(2021-2025年)的"积极安全有序发展核电"的方针,到"十五五"(2026-2030年)的进一步提出加快建设新型能源体系,并将可控核聚变列为前瞻布局的未来产业。在欧洲,法国通过了《加速核能发展法案》,计划新建至少6座核反应堆,并研究增建8座的可能性,以延续其核电大国地位。此外,日本决定最大化利用核能,东南亚多国也启动了核电计划。

具体来讲:
(1)能源安全:可以有效降低沿海省份的化石能源对外依存度
根据相关统计,2025年全国煤炭和液化天然气的进口一半左右分布在核电大省,发展核能对我国化石能源的安全可控是重要支撑。其中进口量较高的地区还包括京津冀和上海,考虑到核电厂址的要求较高,目前尚未有核电基地获批。


以“华龙一号”为例每台机组装机116-125万千瓦,每年清洁发电近100亿度,相当于减少标准煤消耗312万吨,减少二氧化碳排放816万吨。每建成一台“华龙一号”相当于减少标准煤消耗300万吨和30万吨LNG,可以降低全国煤炭和液化天然气进口量0.4%-1.1%,但是对广东、广西、福建、海南、山东、辽宁等部分省份来说可以大幅度提升能源自供率。


(2)成本优势:沿海省份减排的必选项,成本相对稳定
核电成本整体相对稳定,度电营业成本约0.2元/度,相比沿海其他电源仅略高于水电。从财务报表上的会计成本来看,2019年迄今主要核电公司的度电成本约0.2元(不包括四项费用)。以同样的口径计算2024年沿海其他电源的成本,选取广东、广西、福建、浙江、江苏、辽宁的代表企业,发现核电在沿海发电机组中成本仅略高于水电,相比火电、风电和光伏具有明显优势。考虑到“十五五”期间碳价还可能有继续上涨趋势,核电相比稳定可调的火电成本优势可能进一步拉大。需要注意的是,沿海清洁供热的需求也为核能的综合利用开拓了多元化的应用场景,风光不直接产生热量,相比化石能源供热,核能兼具减碳优势与成本优势。


核电成本构成相对均衡,可变成本占比22%-29%。考虑上市公司的整体成本(考虑到部分费用可能涉及未投产项目,可能导致度电费用高估),折旧依然是第一大成本项(占比25%-30%),燃料成本占比14%-20%,财务费用占比9%-20%,维修等成本占比15%-19%,人工成本占比6%-11%。值得一提的是,核燃料成本包括铀燃料采购与组件加工环节,和近年来天然铀涨价相关的成本占比仅个位数。

2.我国核电布局情况
(1)核电项目审批数量加速
受日本福岛核事故影响,我国于2011年全面暂停了新增核电项目的审批,进行全面的安全审视。我国政府在‘十四五’(2021-2025年)规划中对核电的表述发生显著变化,从以往的‘安全优先’升级为‘主动发展’。2021-2024年,我国政府审批的新核电单位数量呈现显著加速趋势。2025年4月,国务院一次性批复10台核电机组,创近15年上半年审批数量最高纪录。

(2)顶层设计确立,从学术概念走向国家战略
根据2025年10月28日发布的《中共中央关于制定国民经济和社会发展第十五个五年规划的建议》(简称《建议》),《建议》在前瞻布局未来产业部分指出,要“推动量子科技、生物制造、氢能和核聚变能、脑机接口、具身智能、第六代移动通信等成为新的经济增长点。

2026年3月,《政府工作报告》也明确提出:建立未来产业投入增长和风险分担机制,培育发展未来能源、量子科技、具身智能、脑机接口、6G等未来产业。这是“未来能源”这一概念首次被写入政府工作报告,且被置于六大未来产业的首位。与此同时,“十五五”规划亦明确点明:“推动量子科技、生物制造、氢能和核聚变能、脑机接口、具身智能、第六代移动通信等成为新的经济增长点”,这一定位高度与政府工作报告形成呼应,标志着核聚变能正加速从实验室走向实际国家战略。

(3)拥有完整核电产业链
目前我国已经成为在建核电规模最大、装机总量第三的国家,拥有完整的核电产业链和丰富的建设运营经验。目前已形成东方电气集团、哈尔滨电站设备集团以及上海电气集团三大核电装备制造基地,以第一、第二重型机械制造集团以及上海重型机械制造集团为重点的大型铸锻件和压力容器制造基地,具有核电站建安工程设计资质的有核工业第四、第五、第七建筑安装设计院,具有核岛建筑安装施工资质的有中国核工业建设集团公司和核工业中原工程公司等。据华龙国际有关负责人介绍,仅华龙一号中国已经形成了每年8-10完整台套以上的核电设备制造供货能力。

在2025春季核能可持续发展国际论坛上,中国核能行业协会轮值理事长杨长利介绍说,目前,中国商运核电机组58台,核准在建44台,总规模升至全球第一。
(4)全球核电版图重构,中国加入《三倍核能宣言》
2026年3月10日,在法国巴黎举行的第二届核能峰会上,中国宣布加入《三倍核能宣言》。该宣言由法国等22个国家在COP28期间共同发起,核心目标是在2050年将全球核能装机容量提升至2020年的三倍,以助力实现本世纪中叶全球净零排放目标。随着中国、巴西、比利时、意大利四国同步加入,目前宣言签署国总数已扩大至38个。其中美国动作尤其值得关注。2025年5月23日,美国总统特朗普政府签署四项核能行政命令(《为国家安全部署先进堆》《改革能源部反应堆测试》《改革核管会》和《重振核工业基础》),目标在未来25年内将美国核能电力产量提升4倍,同时改革核管理委员会(NRC)以加速审批流程,并计划在2030年前开建10座大型核反应堆。而一向对核电较为谨慎的德国,政策立场也在悄然发生变化。德国总理默茨公开承认全面放弃核能是“严重的战略错误”,并明确主张新建核电站,德国经济和能源部长也直言淘汰核能是“巨大错误”。种种迹象表明核能在全球范围内的战略价值正在被重新评估。

04
核能最新技术焦点
核能最新的技术焦点集中在第四代核能系统和小型模块化反应堆(SMR)。
1.大规模部署的第三代技术采用非能动安全系统,大幅提升安全性
各种核电堆型的区别主要在于反应堆的1)冷却剂、2)中子慢化剂以及3)燃料形态的不同。全球现有运行的第三代核电技术核电站,按照冷却剂的不同可分为轻水堆(分为沸水堆和压水堆)、重水堆、气冷堆等,按照中子慢化剂的有无,可分为热中子堆、快中子堆。

上图的堆型(压水堆、沸水堆、重水堆)均在第二代核电系统发展时已基本定性。目前第三代核电技术(如我国的“华龙一号”、美国的AP1000、欧洲的EPR等)的发展,其核心特征是拥有更高的安全性标准,例如采用非能动安全系统等。而第四代核电技术(如超高温气冷堆、熔盐堆等)则着眼于更高的安全性、核燃料的可持续利用、核废料最小化等长远目标,目前大多仍处于研发或示范阶段。

2.第四代核能技术预计于2030年实现大规模商用
第四代核能技术目前处于早期研发状态,目前已经开启早期商业运行的仅三类堆型分别是:超高温气冷堆(VHTR),熔盐堆(MSR),钠冷快堆(SFR)。
预计技术领先的国家将于2030年实现大规模商用。第四代核能系统设定了四个主要目标:可持续性、安全性、经济性、防核扩散能力。多样的堆型正是为了从不同技术路径去更好地实现这些目标,例如:
追求极致安全:超高温气冷堆(VHTR)的“固有安全”特性,以及熔盐堆的常压设计和液态燃料被动安全特性,都旨在从根本上杜绝严重事故。
提升资源利用率:以钠冷快堆(SFR)为代表的快堆技术,能将天然铀资源的利用率从约1%提高到60%以上,极大扩展了核能的资源基础。
减少核废料:熔盐堆(MSR)堆能“焚烧”掉长寿命的放射性废物,将其转变为shorter-lived或更稳定的同位素,减轻环境负担。

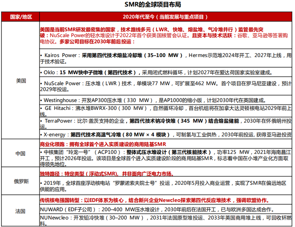
3.SMR预计2050年占全球核电30%左右
起源:美国于2003年最早提出SMR概念,为全球先行者(如泰拉能源于2006年启动研发)。
规模:根据国际原子能机构(IAEA)和伍德麦肯兹预测,到2050年,SMR装机容量占比总核电装机容量将达到30%,分别对应168.3GW(低值预测)至297.6GW(高值预测)。
趋势:SMR是一种反应堆的规模和建造模式,可采用第二代、第三代或第四代核能技术。我国在工程部署上较为领先,基于成熟的三代压水堆技术“玲龙一号”(ACP100)有望于2026年投入运营。美国则在技术创新上有较多研究,有众多公司采用第四代核能技术路线,但整体商业化进程稍慢。
未来展望:预计未来五年,基于三代技术的轻水堆SMR(即为压水堆和沸水堆)将率先商业化,比如:NuScale的压水堆设计是唯一获得美国核管理委员会(NRC)标准设计批准的SMR,在监管进程中处于领先地位。GE日立核能的沸水堆已获田纳西河谷管理局(TVA)提交建造许可申请,系美国首个提交SMR建造许可的公用事业公司。中核集团玲龙一号”(ACP100)是全球首个进入实质建设阶段的商用陆基SMR,预计2026年投运。

4.核电的劣势也正在迎来转机
近年来核能领域的创新,特别是SMR的发展,正解决传统核电投资大、建设周期长的痛点。SMR因其更高的安全性、模块化建造带来的更低成本以及部署灵活性(例如可直接为大型数据中心或工业园区供能),受到包括亚马逊、微软等科技巨头的青睐。伍德麦肯兹预计,到2050年,全球核电装机有望增长两倍以上,SMR装机规模有望占到全球核电总装机的30%。


05
核电产业链梳理
核电产业链包括:1)上游:主要是核燃料,核电原材料和核电铸锻件的制作;2)中游:为核岛常规岛主设备制造,反应堆建设和辅助设备的制造,也是核电投资中最大一部分;3)下游:为核电站的运营、电力消费和核废物处理。

核电站各成本占比:从核电站整个生命周期(建造,运行,最终退役)来看,上游占比最高的是核燃料,占整个运营成本的20%-30%左右;中游占比最高的是设备购置费用,占建设成本的40%-60%;下游占比最高的是核电站运营,占整个运营成本的60%-70%。

1.上游关注铀燃料相关公司
核燃料包括:核燃料可利用铀yóu、钍tǔ和钚bù这三种元素制造。目前,应用最多的是利用铀元素制造的核燃料。铀是从自然界的铀矿中获得的(天然铀)。根据压水堆核电站的设计,在运机组的核反应堆运行一定时间后,必须停堆更换核燃料。核燃料更换周期为12-18个月,核电站运营中核燃料成本占比约1/5。

最新技术:目前第四代的核电技术正在通过用中子去轰击一些物质的原子核,使它们转变为另一种可裂变的核燃料。主要有以下两种路径:1)钍-铀循环:将丰富的钍变为铀;2)铀-钚循环:将无用的铀变为可用的钚。

相关公司:目前国内获授经营许可及牌照从事天然铀进口及贸易的A股上市公司仅中国核电,中国广核;港股为中广核矿业,美股的铀矿公司为Cameco(CCJ)。
2.中游核岛设备投资占比达58%,壁垒和盈利能力最强
中游核电设备成本占比:核电设备投资中核岛设备建设技术壁垒高,投入成本大,成本占比为58%,且盈利性更高;常规岛设备由于发电原理与火电、水电等其他发电站相似,设备具备一定的通用性,因此常规岛设备的市场竞争程度较高,盈利性较低。辅助系统设备市场中民营企业较多,由于无特殊的技术要求,技术壁垒低,市场参与者较多且竞争激烈,毛利率水平偏低。


相关公司:A股的上海电气,东方电气覆盖了从二代到四代核电技术的全产业链,将直接受益于核电项目的批量建设。
3.下游关注持有运营牌照公司
下游核电站建设和运营的公司主要包括:关注我国持有运营资质的A股上市公司中国广核、中国核电;以及中国广核的H股中广核电力;以及美国最大核电运营商Constellation Energy(CEG)。
06
核电国内相关公司
1.中国广核
发电量持续增长,电价下降拖累业绩增长。2025年公司实现营业收入756.97亿元,同比减少4.11%(调整后);实现归母净利润97.65亿元,同比减少9.90%(调整后)。公司营收及业绩同比下降主要系电价下降所致,2025年公司平均上网电价为380.31元/MWh(含税),较上年同期下降35.89元/MWh。公司发电量保持增长,全年运营管理的核电机组总发电量2470.13亿kWh,同比增长2.0%;上网电量2326.48亿kWh,同比增长2.4%。
机组开发有序进行,核电业务长期发展确定性高。截至2025年底,公司管理28台在运机组,装机容量3183.8万kW,其中大亚湾核电站于12月获得新的电力业务许可证,装机容量增至205.2万千瓦;在建机组20台,装机容量2422.2万kW。在建机组中4台处于调试阶段,2台处于设备安装阶段,7台处于土建施工阶段,7台处于FCD准备阶段;2026-2030年预计投产机组数量为3/2/1/1/5台。
辽宁广西建立可持续发展价格结算机制,有望带动核电电价机制改善。2026年3月23日,辽宁省发改委印发《关于2026年辽宁省核电机组参与电力市场化交易有关事项的通知》,提出通过建立核电可持续发展价格结算机制,推动核电机组平稳入市。核电参与市场交易后,在市场外建立差价结算机制,差价结算费用暂纳入系统运行费用,由全体工商业用户分摊。2026年核将21小时时段的80%上网电量纳入机制,其余3小时时段的上网电量不纳入机制(1-3月暂定为每日2-5点)。机制电价按现行计划电价执行,纳入机制后平均机制电价0.3798元/kWh(含税),核电机制电量差价电费=月度机制电量×(机制电价-市场交易均价)。根据广西能源局、发改委关于广西核电参与电力市场化交易实施方案等有关要求,自2026年1月起,核电执行差价合约机制,其差价合约费用纳入系统运行费用分摊或分享。新电价机制下,核电纳入机制的电量有望获得稳定上网电价,避免核电盈利性受市场化电价波动影响过大。核电项目运营成本相对稳定,电价机制落地期望下,核电盈利中枢有望趋稳,核电项目有望迎来价值重估。
2.中国核电
中国核电是中核集团旗下主营业务为核能电力生产及销售的主要子公司,系中国核电龙头公司之一。公司从中国第一座核电站——泰山核电站起步,2011年完成股份制改造,2015年登陆A股市场,同年秦山核电基地全面建成,成为我国机组数量最多、堆型最丰富、装机容量最大的核电基地,标志着中国核电产业迈入规模化、体系化的新阶段。公司发展自2008年起全面提速,田湾、三门、福清等一批重要核电项目在全国多点开花,形成了安全高效、技术多元的核电产业格局。面向能源转型的未来,公司于2020年战略性收购中核汇能,2022年推动其完成增资扩股,风电、光伏等可再生能源开发提升至新高度,形成“核能 新能源”双轮驱动的绿色发展引擎。
截至2025年12月31日,公司控股新能源在运装机容量3364万千瓦,包括风电1063万千瓦、光伏2301万千瓦,另控股独立储能电站165万千瓦;控股新能源在建装机容量793万千瓦,包括风电261万千瓦,光伏532万千瓦。在建机组有望保障公司2026年新能源成长。
核电项目储备雄厚,远期成长空间广阔。2026年公司全年发电量目标为2592亿千瓦时,较2025年全年发电量提升6.04%;其中核电计划发电量为2100亿千瓦时,新能源计划发电量为492亿千瓦时。2026年1月1日漳州2号机组投入商运,公司核电装机容量达到2621.20万千瓦,为完成全年发电量目标提供有力支撑。截至目前,公司控股核电在建及核准待建机组18台,装机容量2064.7万千瓦,保障公司远期成长空间。
3.其他相关公司

07
核电发展展望
1.核电长期盈利波动收敛,叠加未来的高成长性,估值或将重塑
今年2月国办发文,首次提出“探索建立体现核电低碳价值的制度”。目前广西、辽宁支持性政策已明确,核电电价支撑性政策正式进入落地阶段。此外,“积极安全有序发展核电”已录入《中华人民共和国能源法》实现立法。2025年底我国核电商运装机61GW,中国核能行业协会预计2030/2040年在运装机达到110/200GW。
伴随核电支持性政策落地,在成本稳定的预期下,核电机组中长期盈利波动性逐步收敛,趋向稳定的盈利中枢。叠加核电行业的高成长性,核电行业或将迎来估值重塑。
2.AI外溢效应:科技大厂纷纷加码核电投资
核电领域的重估也是人工智能产业发展带来的必然外溢。数据中心巨大且持续攀升的电力需求,正倒逼科技公司寻求稳定、清洁、可全天候运行的基荷电源,而核电恰恰满足这一结构性需求。其中,谷歌先后与KairosPower、新纪元能源等达成核能采购协议,亚马逊、英伟达等亦纷纷下场布局。特别值得关注的是,英伟达旗下创投NVentures参与了比尔·盖茨创立的核能初创公司TerraPower新一轮6.5亿美元募资。

08
参考研报
1.申万宏源-从“内卷折价”到“安全溢价”,新能源与未来能源蓄势待发
2.中邮证券-电新行业核电产业报告1:全球核电复兴下的4代核电的投资机会
3.天风证券-公用事业行业:核电,不破不立,成长逻辑或将逐步演绎
4.天风证券-公用事业行业核电:机制电价政策出台,核电估值或将重塑
5.华泰证券-公用事业行业:核电重启“业绩成长 估值提升”双击
6.华泰证券-公用环保行业专题研究:核电机制托底提前确立中国绿电电价拐点——中国电价上涨系列II
7.国海证券-中国核电-601985-公司动态研究:辽宁核电机制电价政策先行,公司业绩有望稳健增长
8.西南证券-海外核电行业专题报告:从基荷能源到科技引擎,AI巨头的战略押注与投资逻辑重构


VIP复盘网