4月10日晚间,华英农业公告称,公司控股股东鼎新兴华拟解散清算,其持有的上市公司股份拟通过证券非交易过户的方式登记至各合伙人名下。本次权益变动后,华英农业控股股东将由鼎新兴华变更为信阳产投,上市公司实际控制人将由许水均变更为信阳市财政局。
4月11日,华英农业董事会秘书何志锋告诉记者,此次实际控制人变更,更多的是从华英农业未来发展角度考虑,未来公司在融资方式、融资渠道上有望更加便利,融资成本也有望降低。

信阳市财政局将成为公司实际控制人
根据4月9日《鼎新兴华合伙人会议决议》,鼎新兴华全体合伙人一致同意鼎新兴华解散,届时其所持华英农业股份将原则上按各合伙人出资额比例进行分配。
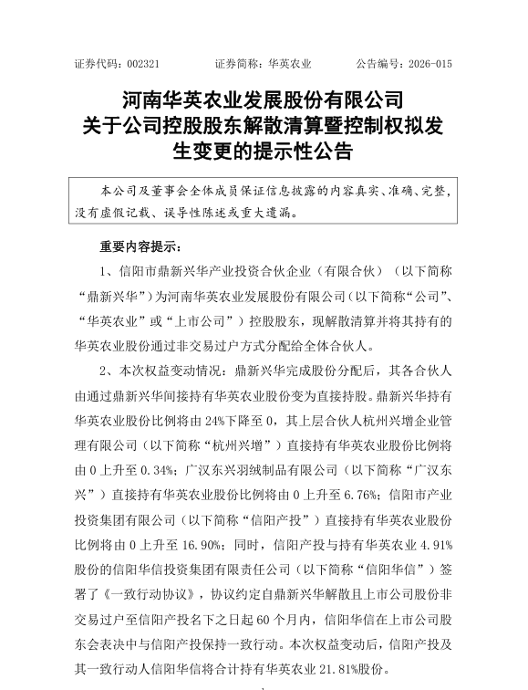
鼎新兴华完成股份分配后,其各合伙人由通过鼎新兴华间接持有华英农业股份变为直接持股。鼎新兴华持有华英农业股份比例将由24%下降至0,其上层合伙人杭州兴增直接持有华英农业股份比例将由0上升至0.34%;广汉东兴直接持有华英农业股份比例将由0上升至6.76%;信阳产投直接持有华英农业股份比例将由0上升至16.90%;同时,信阳产投与持有华英农业4.91%股份的信阳华信签署了《一致行动协议》。本次权益变动后,信阳产投及其一致行动人信阳华信将合计持有华英农业21.81%股份。
本次权益变动前,许水均直接持有公司661.30万股股份,控股股东鼎新兴华持有公司5.12亿股股份,二者合计占公司总股本的24.31%,许水均为公司实际控制人。本次权益变动后,华英农业控股股东将由鼎新兴华变更为信阳产投,上市公司实际控制人将由许水均变更为信阳市财政局。
公告显示,截至相关承诺到期日,许水均控制的广汉东兴的同业竞争问题未能如期彻底解决。
在鼎新兴华解散分配完成后,许水均将退出董事会及管理层。此外,许水均也已出具《关于不谋求上市公司控制权的承诺函》,承诺在上市公司股份过户完成后60个月内,认可信阳产投的控股股东地位,认可信阳市财政局的实际控制人地位,不谋求上市公司的控制权。
2021年公司曾经历重整
华英农业在2021年经历了重整。公司在2021年12月的公告中表示,受市场环境、流动资金短缺等多种因素影响,华英农业面临严峻的债务危机和经营危机。因华英农业不能清偿到期债务且明显缺乏清偿能力,但具有通过重整再生的可能,信阳中院根据债权人申请,于2021年11月20日裁定受理华英农业重整。
随后,许水均作为新的投资人参与华英农业重整。公告介绍,许水均1958年6月出生,是中国羽绒行业杰出人物、中国羽绒工业协会副理事长,历任萧山轻工机械厂厂长、萧山东亚羽绒厂厂长等。
2021年12月23日,华英农业与鼎新兴华、光州辰悦、信阳华信、农投新动能、广兴股权分别签署重整投资协议。2022年2月28日,为进一步稳定上市公司的控制权,鼎新兴华与广兴股权签署《一致行动协议》,约定各方拟在公司的股东大会和董事会中采取“一致行动”,此次权益变动后,鼎新兴华成为华英农业控股股东。
当时杭州兴增持有鼎新兴华1.41%财产份额,广汉东兴持有鼎新兴华28.17%财产份额;信阳产投持有鼎新兴华70.42%财产份额。根据鼎新兴华合伙协议,杭州兴增执行事务合伙人对外代表合伙企业,其他合伙人不再执行合伙企业事务。许水均持有杭州兴增67%股权,并且持有广汉东兴67%股权,因此许水均为鼎新兴华的实际控制人。
2022年5月23日,华英农业召开2021年度股东大会,同意选举许水均为公司第七届董事会董事长。
未能扭转亏损状态
华英农业是一家以鸭为主,集养殖、屠宰加工、饲料生产、熟食生产、羽绒及制品生产和销售于一体的全产业链食品加工企业。目前,华英公司具备年出雏鸭苗1.5亿只,屠宰加工商品鸭7000万只,熟食8万吨,90高绒1万吨,羽绒制品100万件,饲料80万吨的生产能力。
2019年以来,华英农业多处于亏损之中。公告显示,2019年华英农业营业收入55.18亿元,归母净利润-0.52亿元,开始出现亏损;2020年公司营业收入降至31.26亿元,归母净利润为-11.44亿元;2021年营业收入增至31.92亿元,但归母净利润进一步下降至-25.38亿元。
2022年,完成重整后的华英农业营业收入继续降至28.98亿元,归母净利润为-5.97亿元,亏损幅度较此前显著收窄;2023年营收回升至37.05亿元,归母净利润为-0.32亿元;2024年营收创近年新高至47.31亿元,归母净利润为0.32亿元,实现自2019年以来首次年度盈利。但根据2025年业绩预告,公司2025年归属于上市公司股东的净利润为-6500万元至-4500万元,将再次出现亏损。
何志锋表示,从目前的情况来看,华英农业营业收入稳步增长,但或许和行业基本面相关,公司利润一直在波动。公司虽然有生产经营的规划,但在资金方面一直难以解决。实际控制人变更可能就是希望解决这些问题。
何志锋认为,自重整以来的几年里,上市公司主体基本上没有从外部获得太多资金,一方面是公司的信用评级尚未得到有效修复,其次也是由于公司的业绩不够稳定。
对于今后华英农业的规划,何志锋表示,因为许水均拟退出董事会及管理层,公司需要进行董事改选。改选完成后,公司将同步推进一系列措施以改善业绩,公司最近也在与银行沟通,探讨是否有可能降低融资成本。
何志锋表示,本次国资进入,会加大公司内部治理规范性,这对上市公司是有益的。


VIP复盘网