本篇为华创交运|航空强国系列深度第8篇,我们聚焦航宇科技。公司是国内航空金属材料环形锻件的主研制单位之一。我们认为公司核心看点:
其一、中国高端制造正面临出海的历史性机遇。
公司作为全球航发环形锻件的重要参与者,已经具备领先优势,预计未来在国际业务中从市场份额、价值量占比、潜在议价能力等多维度具备重要提升潜力;同时燃气轮机业务正加速成为第二增长曲线。25年公司境外收入占比已经近半,且持续提升。
公司产能的确定性和订单的饱满度预计将保障收入高增长。
其二、国产大飞机产业链面临重要战略机遇,公司亦是国产发动机环形锻件主要研制单位,或受益于未来巨大市场空间。
其三、相比较海外龙头公司以及国内高温合金的代表企业,目前估值具备明确性价比。
首次覆盖给予“强推”评级。
摘要:
一、航宇科技:国内航空难变形金属材料环形锻件的主研制单位之一
公司产品以航空发动机锻件为主,亦涵盖燃机、航天等高端装备领域。
其中,航空锻件是核心收入利润贡献来源(占收入70-80%,毛利超7成),燃机业务贡献增长,2024年营收占比提升至10%以上。
25年快报公司收入20亿,归母利润1.9亿,剔除子公司亏损及商誉减值影响后为2.1亿,同比增11%。

二、航发&燃机:高端锻造出海-中国制造的历史性机遇。
航宇科技境外收入占比已经近半,且持续提升。根据公司业绩快报披露,25年主营业务收入19.2亿,其中境外收入9.1亿,占比达到47%,21年占比仅约20%。
境外业务毛利率从21年的22.1%提升至24年的25.9%,我们认为随着收入规模扩张、前期投入摊销的降低,具备持续提升潜力。


(一)商用航空发动机产业链:长久期、高壁垒的皇冠明珠。
1、此前深度我们从商业模式分析商发产业链:供应商具备卖铲人属性,往往是隐形冠军摇篮。一旦进入商用航空发动机产业链,即获得了长久期、高壁垒的生意。(国际商用航空发动机市场,从初期接触到实现长协项目产品的批量交付,往往需要6-10年)。

2、飞机制造主机厂生产能力继续爬坡,发动机主机厂业绩快速增长,LEAP发动机放量预期是看点。
1)飞机主机厂:2025年波音、空客合计交付不到1400架,但在手订单超1.5万架,空客25年交付793架,计划26年交付870架。


2)发动机领域代表:25年GE航空航天与赛峰收入订单高增。
以目前窄体机主力发动机LEAP系列为例,25年交付1802台(24年为1407台),按计划预期2030年达到约2800台。

3、航宇科技是航空锻造出海代表,长协锁定长期成长空间。
航发环形锻件产品壁垒高,是发动机的关键锻件,航宇科技是GE 航空、赛峰、罗罗、普惠等全球核心商用航空发动机制造商在亚太区的核心供应商,2022年已是亚太地区唯一一家同时获得前述厂商供应商资质的公司,这亦可视为认证壁垒的最佳体现。
我们以预期快速放量的LEAP作测算,按照1670万美元/台(实际价格会存在折扣),2030年意味着468亿美元(或超3000亿人民币)规模/年,按照环形锻件占比6%的价值量,接近200亿人民币/年。根据产业工艺发展,环形锻件价值量若能达到10%,对应市场规模将超过300亿人民币/年。

(二)燃气轮机锻件:AI数据中心驱动带来高景气周期。
1、头部企业订单饱满。
如GE Vernova,2029 年的产能目前已基本售罄;西门子能源产能目标是从2024年的约17 GW、110台,提升至2028-2030年的超过30 GW、210-230台,2028财年的燃气轮机产能已售罄。

2、航宇科技:燃机业务乘势而启,打开第二成长空间。
海外燃机客户,已覆盖全球头部燃机厂商,包括贝克休斯、GE Vernova、西门子等。25年贝克休斯与公司签署了总额超亿元订单的某燃机框架采购协议,并已向其提供“毛坯锻造→精密加工→最终交付”一站式服务的首件重要结构件。标志公司已从核心部件生产向整机集成跨越。

(三)“两机”海外供应链存瓶颈,中国制造出海迎来历史性窗口期。
一方面,因PCC与HWM作为高温合金龙头扩产均有所受限,全球主机厂为缓解交付压力,正加速向中国供应链开放采购体系;
另一方面,国内高温合金产业链日趋成熟,具备承接全球订单转移的能力。
三、国内市场:看好国产大飞机产业链重要机遇。
(一)民航领域:
此前深度报告我们预计未来20年我国商用航空发动机新交付市场规模或将超2.6万亿元,叠加售后市场,有望达到2436亿元人民币/年的规模,意味着未来将达到约150亿/年的航发环形锻件市场规模。根据产业工艺发展,环形锻件价值量若能达到10%,则对应市场规模将超过240亿/年。
(注:既包括目前C919采用的LEAP发动机,亦包括未来国产发动机)。
航宇科技已深入国产商发产业链,是国产发动机CJ1000/2000系列发动机环形锻件的主要研制单位,公司在该系列发动机的高低压涡轮,燃烧室等关键部位占据主要份额。此外,作为C919 适配发动机Leap-1C环锻件的核心供应商,航宇科技承担了钛合金大风扇机匣等关键部件的生产任务。
四、公司产能与订单保障未来高成长性。
我们预计公司2030年产值或可达到约40-50亿区间。截至25年上半年,在手订单约60亿,订单饱满与产能共振,保障未来收入高增长。
五、海外高温合金龙头Howmet:如何获得高估值?
20-25年HWM利润增长率高达42%,主要得益于航空业务量价齐升(产品定价涨幅持续超越成本通胀)带来的利润率扩张,以及债务削减带来的财务费用节约。当前市值突破930亿美元,PE为62倍。
我们认为豪梅特能获得高估值溢价的原因包括:高温合金技术壁垒与稀缺性优势;产品具备跨客户、跨平台适配能力(覆盖航空发动机与燃气轮机),需求同时受益于新机配套与维修替换,可分散风险;盈利稳定性强,可避开整机制造的复杂整合难题。

投资建议:
1、盈利预测:我们预计公司2025-27年实现归母净利分别为1.9、2.9、4.5亿,26-27年增速分别为58%、54%,对应26-27年EPS分别为1.54、2.38元,对应PE分别为39、26倍。
2、目标价与评级。我们认为航宇科技核心看点:
其一、中国高端制造正面临出海的历史性机遇,公司作为全球航发环形锻件的重要参与者,已经具备领先优势,预计未来在国际业务中从市场份额、价值量占比、潜在议价能力等多维度具备重要提升潜力;同时燃气轮机正加速成为第二增长曲线。公司产能的确定性和订单的饱满度保障收入高增长。
其二、国产大飞机产业链面临重要战略机遇,公司亦是国产发动机环形锻件主要研制单位,或受益于未来巨大市场空间。
其三、相比较海外龙头公司及国内高温合金部件的代表企业,目前估值具备明确性价比。我们参考国内可比公司及Howmet平均PE水平,以公司2026年预期净利润60倍PE给予定价,目标市值177亿,目标价92.66元,预期较现价52%空间,首次覆盖给予“强推”评级。

风险提示:研发能力未能匹配客户需求、市场拓展与竞争加剧、经营资质或第三方认证无法持续取得。


正文:
一、航宇科技:国内航空难变形金属材料环形锻件的主研制单位之一
(一)公司产品以航空发动机锻件为主,亦涵盖燃机、航天等高端装备领域
航宇科技成立于2006年,主要从事航空难变形金属材料环形锻件的研发、生产与销售,产品主要应用于航空发动机。此外,公司产品亦应用于航天、燃气轮机及其他高端装备领域。
2021年7月,公司于上海证券交易所科创板挂牌上市,成为贵州省首家科创板上市企业。

公司实际控制人为张华。截至2025年三季报,张华直接持有公司3.22%股份,并通过公司第一大股东山东怀谷企业管理有限公司间接持有公司11.1%股份,实控人累计持股比例达14.32%。

从产品看:
1、航空锻件
根据公司2025年中报,公司航空锻件以航空发动机锻件为主,也为APU、飞机短舱等飞机部件提供航空锻件。公司航空发动机锻件应用于我国预研、在研、现役的多款国产航空发动机,包括长江系列国产商用航空发动机;也用于GE航空、普惠(P&W)、赛峰(SAFRAN)、罗罗(RR)等国际航空发动机制造商研制生产的多款商用航空发动机。
其中,公司核心技术产品应用于新一代航空发动机、长江系列国产商用航空发动机、世界推力最大的商用航空发动机 GE9X、窄体客机领域应用最为广泛的LEAP发动机等国内外先进航空发动机。
根据25年中报介绍,公司是国内航空难变形金属材料环形锻件的主研制单位之一。


2、燃气轮机锻件
根据公司2025年中报,公司燃气轮机锻件产品主要应用于船用燃气轮机及工业燃气轮机,包括国产先进船用燃机、国产重型燃气轮机、国际先进的工业燃气轮机。


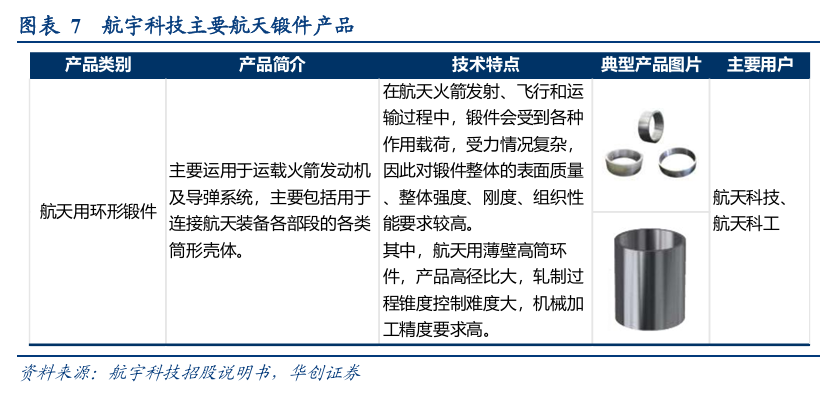
3、航天锻件
根据公司2025年中报,公司航天锻件主要运用于运载火箭,包括用于发动机及连接航天装备各部段的各类筒形壳体。

除上述三大下游行业产品外,公司其他高端装备主要应用于海底深潜器、深海空间站、核电、油气等领域。
(二)财务数据:航空锻件是核心贡献来源,燃机业务贡献增长10%以上
1、收入端:2020-2023年公司营业收入实现跨越式增长,由6.71亿元攀升至21.04亿元,期间复合增长率高达46%。2024年,受部分国内客户交付节奏调整等因素影响,航空锻件、能源锻件收入减少,公司营收短期回调至18.05亿元,但2025年公司迅速恢复至20亿以上,尤其境外收入增长近两成。
2、利润端:2023-2025年公司归母净利润稳定在1.8-1.9亿元区间。根据公司2025年度业绩快报,受子公司亏损和商誉减值准备等因素影响,2025年公司归母净利润同比下降1.44%至1.86亿元,如剔除相关因素影响,2025年内归母净利润2.11亿元,同比增长11.48%。

3、毛利率:2020-2024年公司毛利率呈现先升后降、2024年企稳回升的走势。2021年达峰值32.6%后有所下降,2023年降至27.18%的低点;2024年回升至28.03%。
4、净利率走势与毛利率基本同步,2021年达峰值14.48%,2023年下滑至8.76%,2024年修复至10.31%,盈利能力有所恢复。
5、期间费用率在2024年实现显著优化,降至12.09%,为五年最低水平。其中最主要费用项管理费用占营收比从2023年的6.96%大幅降至5%,公司精细化管控成效显现。

6、收入与毛利结构:航空锻件是核心贡献来源,燃机业务贡献增长10%以上
1)分业务看:
收入端:航空锻件为公司第一大收入来源,该板块收入占比稳定在70%-80%之间;燃气轮机锻件在2023年迎来高增(同比 243%),并在2024年继续维持增长态势,占比达11%,成为第二大业务板块;航天锻件业务规模自2021年起逐年缩小,2024年营收占比降至4%。
毛利端:航空锻件亦占据绝对主导地位,得益于较高且较为稳定的毛利率水平(30%左右),在公司的毛利占比超7成;燃气轮机锻件毛利占比随业务规模扩大增长至10%以上,成为公司第二大毛利贡献主体;航天锻件营收规模及毛利率水平均有所下滑,2024年毛利占比仅3%。
2024年航空、燃机、航天的收入占比分别为76%、11%、4%;毛利占比分别为81%、11%、3%。


二、航发&燃机:高端锻造出海-中国制造的历史性机遇
华创证券研究所宏观经济研究报告指出:全球“供给焦虑”下,中国中游制造正步入“出海创收”的战略时代。具体可参见《【华创宏观】透视中国宽基指数的“中游制造”成色——战略看多中游制造系列五》。
(一)航宇科技境外收入占比已经近半,且持续提升
1、收入规模:25年境外主营收入较21年增长3.66倍,占比已经近半
近五年看,公司主营业务中海外收入及占比大幅提升。2021年公司主营业务收入9.43亿,其中境内7.48亿,境外1.95亿,境外主营业务收入占比为21%,到2025年,根据公司业绩快报披露,主营业务收入19.2亿,其中境内10.09亿,境外9.11亿,境外主营收入占比达到47%。
25年境外收入较21年增长3.66倍,21-25年境外收入复合增速达到47%,占比已经接近一半,境内主营收入复合增速为8%。

2、盈利水平:境外业务毛利率具备持续提升潜力
2021年公司境外业务收入毛利率22.1%,22年小幅调整后开始提升,24年达到25.9%,较境内业务毛利率仍有一定差距,国内业务21年毛利率36%,23-24年连续下降至32.2%。体现境内外业务毛利率的趋势有所差异。
我们认为公司海外布局进入快速收获期,随着境外收入规模进一步扩张,以及前期投入摊销的降低,毛利率存在持续提升的潜力。
境外毛利占比从2021年的14%提升至2024年的40%。


(二)商用航空发动机产业链:长久期、高壁垒的皇冠明珠
1、商业模式看商发产业链:供应商具备卖铲人属性,往往是隐形冠军摇篮
1)商用航空发动机市场高度集中
航空发动机一直被冠以工业制造皇冠上的明珠。由于研制门槛极高,目前商用航空发动机仅由四家公司掌握研发和制造,并长期主导全球市场:CFM国际(赛峰及GE的合资公司)、普拉特·惠特尼(普惠)、罗尔斯·罗伊斯(罗罗)以及通用电气航空航天(GE)。
CFM主要专注于窄体飞机发动机市场,其产品线(包括CFM56、LEAP系列等)为超过50%的窄体机队提供动力;
罗罗更擅长为宽体飞机提供动力,以遄达(Trent)XWB系列发动机为代表,2024年在宽体机市场占据超6成份额;
普惠与通用电气则在宽体机与窄体机市场均占据一定份额,分别以齿轮传动涡扇(GTF)系列与GEnx、GE9X、GE90系列发动机为代表。其中普惠在窄体机发动机市场占据4成左右份额,GE在宽体机发动机领域占据3成左右份额。


2)一旦进入商用航空发动机产业链,即获得了长久期、高壁垒的生意
我们在2026年1月22日发布深度报告《技术壁垒到估值高地,全球视角看商用航空发动机产业链——华创交运航空强国系列研究(二)》,对商发产业链模式进行了剖析,我们提出核心观点:
航空发动机制造普遍采用“主制造商-供应商”的供应链合作模式。发动机制造商主要负责总体设计,承担主要结构件和系统间设计与制造工作,并负责最后的总装。供应商根据主制造商需求参与具体各个部件的生产制造,直接向整机制造商销售完整叶片、转动件及结构件等产品的是直接供应商,向直接供应商提供原材料的一般称为发动机间接供应商。
成为航空发动机供应商难度大、时间长,壁垒较高。
首先,制造门槛高。发动机所需的基础件生产制造难度极大,尤其在高温合金锻造、单晶叶片制造等领域,其性能对发动机的安全和经济性有至关重要的影响。主制造商对核心部件的可靠性与精度要求极高,行业技术壁垒形成了天然的竞争护城河,仅少数厂商具备规模制造能力。
其次,成为供应商门槛高、认证时间长,先发优势明显。
根据航宇科技招股书,国际航空发动机制造商对供应商的管理非常严格,供应商认证一般要求其具有国际航空航天与国防组织质量管理体系(AS9100D)、美国航空航天和国防工业对航空航天工业的特殊产品和工艺认证(NADCAP)等相关认证证书,同时对质量管理体系、特种工艺(锻造、热处理、无损探伤等)、产能、产品等多方面进行审核。
综合公司招股书与2025年中报介绍,在国际商用航空发动机市场,从初期接触到通过终端客户的资格认证,通常需要3-5年;在此基础上,获得客户信赖签订长期协议还需要2-3年(通过了客户的资格认证后,下游客户还会通过单件首件包审核等方式逐步考察供应商的持续供货能力和质量保证能力,之后才会与供应商就部分航空发动机型号签订长期协议),长协签订后一般1-2年实现长协项目产品的批量交付,全过程周期较长。

2、飞机制造主机厂生产能力继续爬坡,发动机主机厂业绩快速增长,LEAP发动机放量预期是看点
1)波音公司(BA.N)与空客集团(AIR.PA):产能继续爬坡,在手订单超1.5万架
a)2025年波音、空客合计交付不到1400架
空客:2025年交付793架飞机,同比增长3.5%,较此前高峰2019年的863架次恢复至92%,有约70架的差距。空客在25年报指引中介绍,计划2026年交付约870架商用飞机,达到历史新高。
波音:此前交付高峰是2018年的806架飞机,2019年因737MAX机型影响仅交付380架飞机,此后波音的交付不如空客稳定,如2023年交付528架,2024年受供应链问题、监管趋严以及罢工等问题,全年仅交付348架飞机,2025年交付600架,相当于2018年的74%,恢复率依然在爬坡阶段。

b)空客与波音在手订单合计超过1.5万架
空客:截至26年1月,累计待交付订单8783架。
截至2026年1月底数据,空客待交付订单达到8783架,分机型来看,320系列待交付共7660架,330系列待交付294架,350系列待交付829架。
波音:截止25年12月,累计待交付订单6777架
截至2025年12月,波音合计未交付订单共6777架。分机型来看,737系列待交付共4903架,767系列待交付93架,777系列待交付678架,787系列待交付1103架。

c)产能提升计划:
波音:737机型月产量已稳定在42架/月,计划晚些时候提升至47架/月,后续从47架/月提升至52架/月。收购Spirit主要为保障并引导其产能扩张,已制定相应提升计划,需要供应链效率进一步改善。787机型当前周产量稳定在8架/周,计划2026年提升至10架/周。主要制约为座椅认证,影响交付节奏。
空客:A320系列预计到2027年底达到每月70-75架飞机的生产速度,此后稳定在每月75架;A220目标是到2028年月产13架;A330目标是到2029年达到月产5架;A350目标是到2028年月产12架。
2026年,空客公司指引为实现约870架商用飞机交付。
2)发动机领域代表:GE航空航天与赛峰收入订单高增
a)GE航空航天(GE.N):订单营收利润高增,预计LEAP发动机未来持续放量
2025年,公司商用发动机和服务(CES)部门订单增长35%,收入增长24%,营业利润增长26%至89亿美元,利润率扩大40个基点至26.6%。
2025Q4订单额达228亿美元,增长76%,其中服务订单增长18%,设备订单增长超过一倍。在迪拜航展上,GE在窄体和宽体飞机领域赢得了超过500台发动机订单,包括利雅得航空承诺购买120台LEAP-1A发动机,以及迪拜航空选择60台GEnx发动机。此外,飞马航空公司承诺购买多达300台LEAP-1B发动机,为其未来的波音737-10机队提供动力,新客户达美航空选择GEnx为其新的30架波音787机队提供动力和服务。
2025Q4收入为95亿美元,增长24%,利润为23亿美元,增长5%,利润率下降420个基点至24%,因为服务量和价格带来的正面影响被备用发动机比率下降、包括GE9X在内的新机交付量增加以及研发费用增加所抵消。
2025年,GE航空航天共交付2386台商用发动机,其中包含1802台LEAP系列发动机。
随着LEAP的装机基础预计在2024年到30年间增长约两倍,GE航空航天正在扩大全球MRO网络产能,以支持售后市场需求。2025年增加了MTU达拉斯作为第六家首要MRO合作伙伴,支持第三方送修量的增长,目前约占总LEAP送修量的15%。GE计划将超过10亿美元MRO投资中的约5亿美元专门用于LEAP。
GE航空航天整体看,2025Q4总订单额270亿美元,增长74%;总收入(GAAP)127亿美元,增长18%;利润(GAAP)29亿美元,增长24%;利润率(GAAP)22.4%,提升120个基点。
2025年全年总订单额662亿美元,增长32%;总收入(GAAP)459亿美元,增长18%;利润(GAAP)100亿美元,增长31%;利润率(GAAP)21.8%,提升210个基点。

b)赛峰(SAF.PA):LEAP交付创历史,售后业务强劲驱动
2025年,赛峰推进部门收入增长17.6%,其中售后市场收入增长21.0%,原始设备销售额增长12.1%。
2025年推进部门营业利润达到36.00亿欧元,增长27.7%,营业利润率为23.0%,提高了240个基点,强劲的民用售后市场活动是主要驱动因素,特别是在CFM56发动机上。LEAP也为营业利润改善做出了贡献,主要得益于开始确认LEAP-1A按飞行小时费率合同的利润、向第三方MRO销售备件的增长,以及较高的备用发动机比率。
2025年全年调整后收入313.29亿欧元,增长15%;营业利润51.97亿欧元,增长26%,营业利润率16.6%,同比提升150个基点。
2026年全年展望:收入增长低至中双位数(low to mid-teens),营业利润61-62亿欧元。
2028年目标:预计2024-2028年收入年复合增长率约10%,预计2028年营业利润70亿至75亿欧元。
LEAP发动机交付量达到历史最高水平的1802台,较2024年的1407台增长28%(第四季度交付562台,较2024年第四季度增长49%),展现了强劲势头。


此外普惠25年交付1055台大型商用发动机,实现了6%的年度增长。

综合GE航空航天以及赛峰于LEAP发动机的预期,2024年LEAP发动机1407台,按照2030年翻倍来看,要达到约2800台,较2025年的1802台增加接近1000台水平。
3、航宇科技:航空锻造出海代表,长协锁定长期成长空间
公司自成立以来,依托自身强大的工艺技术优势,积极开拓国内外航空发动机客户并取得明显成效。
1)航发环形锻件产品壁垒高,是发动机的关键锻件
根据公司2025年中报介绍:环形锻件是航空发动机的关键锻件,采用辗轧技术成形的环件具有组织致密、强度高、韧性好等优点,是铸造或其他制造技术所不能替代的。环形锻件的性能和质量在相当大的程度上决定着航空关键构件的使用性能和服役行为,环形锻件的组织性能往往直接关系到飞机的使用寿命和可靠性。近似于零件外廓的异形环件的生产质量和制造技术对于降低发动机研制成本和提高发动机研制生产能力都具有十分重要的影响。
根据航宇科技招股说明书,航空发动机环形锻件工作条件恶劣,具有高温、高压、高腐蚀等特点。发动机机匣长时间承受50-60个大气压而不能变形和损坏,相当于蓄水175米的2.5个长江三峡大坝所承受的水压。航空发动机零部件工作时间通常在3000小时以上,因此要求航空发动机环形锻件在整个寿命期内要有足够的强度、刚度和稳定性。

2)进入难,粘性强
根据公司2025年中报,目前国内仅有少数企业能够进行高性能、高精度环形锻件产品的研制生产,一般企业进入该行业存在相当大的壁垒,主要体现在技术工艺、资质、人才、质量管理等方面:
技术工艺:航空锻件要求企业在材料成形与性能控制领域有深厚积累,掌握先进航空材料的变形规律与组织性能关系,产品设计和制造水平要求高。
研发周期长、定制化强:需配合主机厂同步研发,从设计到批产周期长;产品型号众多、需求各异,定制化特征突出。
保密性要求高:航空发动机属先进高端装备,涉及预研、在研及生产阶段机密信息,企业保密要求严格。
更为关键的是,成为航发产业链的供应商难度大,但一旦切入客户粘性强。
前文我们介绍,国际商用航空发动机市场,从初期接触到通过终端客户的资格认证,再到单件首件包审核等方式逐步考察供应商的持续供货能力和质量保证能力,最后签订长协,以及完成批量交付,全过程可能需要6-10年之久。
但一旦进入产业链,则客户关系稳定、排他性强:因航空锻件产品的性能稳定性和质量可靠性是客户最先考虑的因素,因此客户选定供应商后,就不会轻易更换;在既定的产品质量标准下,客户更换零部件供应商的转换成本较高且周期较长,若锻件研制企业提供的产品能持续符合客户的质量要求标准,下游客户将与其形成长期稳定的合作关系,一旦形成了稳定的合作关系,一般不会轻易改变,因此客户与锻件研制企业的合作关系能够保持长期稳定,且具有一定的排他性。
3)公司具备明显的国际市场先入优势。
经过多年的技术突破与积累,公司目前已取得AS9100D 国际航空航天与国防组织质量管理体系认证、NADCAP 美国航空航天和国防工业对航空航天工业的特殊产品和工艺认证(热处理、锻造),以及 GE 航空、赛峰(SAFRAN)、罗罗(RR)、普惠(P&W)、霍尼韦尔(Honeywell)等知名客户的供应商资格认证,在行业内具有较为明显的优势。
根据贵州省工业和信息化厅公众号文章《航宇科技:从“贵州制造”到“国家重器”的跨越之路》介绍,航宇科技是GE航空、赛峰(SAFRAN)、罗罗(RR)、普惠(P&W)、霍尼韦尔(Honeywell)等全球前五大商用航空发动机制造商在亚太区的核心供应商,产品广泛应用于波音、空客等主流机型。根据公司2022年4月投资者关系活动记录表介绍,公司更是亚太是唯一一家拿到全球六大航空发动机制造商的供应商资质的环锻件企业。这亦可以视为认证壁垒的最佳体现。
此外,根据公司2024年报介绍,作为C919 适配发动机Leap-1C环锻件的核心供应商,航宇科技承担了钛合金大风扇机匣等关键部件的生产任务,多个件号市场占有率全球领先。

根据公司2024年到2025年的部分公告,先后与海外客户签订了单项6900万、6500万、4460万美元的锻件合同。(后续我们对公司在手订单还有进一步展开分析)

根据公司招股书,按价值计算,航空发动机环形锻件约占航空发动机价值的6%。
我们以预期快速放量的LEAP系列为例做测算
我们取2025年1月海航控股采购LEAP-1B发动机时公告的目录价格,即1670万美元/台(实际价格会存在折扣),假设LEAP系列发动机到2030年能实现2800台/年的交付能力,意味着468亿美元的市场,超过3000亿人民币规模/年,按照6%的价值量,接近200亿人民币/年。根据产业工艺发展,环形锻件价值量若能达到10%,对应市场规模将超过320亿人民币/年。
注:按1美元=7元人民币计算。
按照2025年1802台交付,对应300亿美元,超2000亿人民币规模的发动机市场,以6%的价值量占比测算,约126亿航空环形锻件市场规模。
根据公司2025年中报介绍,公司是为新一代窄体客机飞机发动机LEAP生产高压涡轮机匣锻件的企业之一,也是取得授权制造LEAP发动机风扇机匣锻件的企业之一,因此LEAP的放量对公司未来业绩增长预计带来较好的正向贡献。
(三)燃气轮机锻件:AI数据中心驱动带来高景气周期
2025年6月,我们在深度报告《应流股份深度研究:两机及核能领域优势显著,低空经济可视为增长期权——华创交运低空60系列研究(十九)》中提出:燃气轮机或受益于低碳能源转型 AI数据中心驱动。
2026年3月,我们在深度报告《万泽股份(000534)深度研究报告:航发与燃机双轮驱动,“皇冠明珠”金牌供应商——华创交运航空强国系列研究(六)》中再次深入分析燃气轮机市场,我们认为,进入2026年,市场更加关注由AI数据中心建设引发北美“缺电”从而带来国内燃气轮机/供应链配套企业迎来需求爆发的机遇期。
1、AI数据中心建设打开燃气轮机业务空间
人工智能模型的训练和部署都在耗电量巨大的大型数据中心进行,故负担得起、可靠且可持续的电力供应将成为人工智能发展的关键决定因素。根据IEA《Energy and AI》介绍,一个典型的人工智能数据中心消耗的电力相当于10万户家庭,而目前正在建设的最大的数据中心耗电量将是其20倍。
在满足数据中心快速部署需求时,燃气轮机具有较短的建造周期和高可靠性,是理想的电源选择。根据IEA《Energy and AI》,燃气轮机与数据中心的建设周期高度匹配,可在1-3年内完成部署,是支撑AI数据中心快速上线的关键电源技术。
我们认为燃气轮机作为启动快、高效稳定的发电设备也将受益于AI数据中心需求增长。燃气轮机既可作为主供电源直接为数据中心提供稳定电力,也可用作备用电源来保障电网中断时的持续运行。
根据应流股份2025年5月29日《发行人及保荐人关于审核问询函的回复》转引自Thunder Said Energy 的统计,海外数据中心以燃气发电为主,燃气占比达到41%,其中美国数据中心的燃气发电占比更高,达到52%。
IEA在《Energy and AI》中对不同情景下全球数据中心耗电量进行预测:在基本情景中,全球为数据中心供电的发电量预计将从2024年的460 TWh增长到2030年的超过1000 TWh,到2035年达到1300 TWh。在最为保守的逆风情景下,耗电量约为700 TWh,占全球电力需求近2%;在高效情景下,通过软件优化、硬件升级和PUE改善等措施,耗电量约为970 TWh,占比升至2.6%;而在技术应用最为激进的起飞情景下,耗电量则突破1700 TWh,占比达到4.4%。
即便在最保守的逆风情景下(即面临投资回缩、AI应用放缓及电网制约等多重阻力),全球数据中心耗电量仍将较当前水平实现显著跃升。由人工智能普及和数字服务深化所驱动的电力需求扩张,已成为结构性的、难以逆转的长期趋势。
根据EIA预测,由于大型计算中心日益增长的需求,美国电力消费量2026年将增长1%,2027年将增长3%,这一增长将标志着自2007年以来电力需求首次出现连续四年上升,同时也是自2000年以来最强劲的四年增长期。此前,DOE预测,2028年美国数据中心耗电量将增加至325-580 TWh,占美国总用电量的约6.7%-12%。

2、与航发市场类似,燃气轮机售后市场空间可观
燃气轮机的维修在其全生命周期中的价值占比高,据万震天等人《燃气轮机运维关键技术分析与思考》,燃气轮机1个大修周期内的所有费用几乎相当于1台新机的设备费用。
殷豪、孟安波、彭显刚《大型燃气轮机检修策略的研究》中介绍,燃气轮机的检修主要分为小修(燃烧室的检修)、中修(热通道部件的检修)和大修(整个燃气轮机的检修)。
据万震天等人《燃气轮机运维关键技术分析与思考》,燃烧室的检修主要包括燃料喷嘴、火焰筒、过渡段、旋流器等部件。其工作温度最高,出现故障的概率也高,周期性检查目的在于消除燃烧系统中影响机组安全运行的因素。
热通道部件的检修主要包括透平静叶片、动叶片、护环等零部件,重点对透平通流部分(喷嘴、动叶)进行检查,查看积垢、腐蚀、涂层脱落等情况是否发生,消除运行中已发现的故障和存在的各种隐患。
整机的检修包括压气机、燃烧室和透平涉及的所有部件,是所有检修中工作量最大、耗时最长、费用最高的一项检修工作。
根据国家能源局《燃气发电安全监管报告》,参考国际燃气轮机龙头主要机型,燃气轮机小修、中修和大修的周期分别约2年、6年和12年。

全球有大量燃气轮机正在运行,售后市场规模不容忽视。
根据应流股份2025年5月29日《发行人及保荐人关于审核问询函的回复》转引自Gas Turbine World的预测,未来10年新燃气轮机订单将超过1370亿美元(不含辅助系统和安装成本),大修和维修售后市场产品及服务的价值更将超过2610亿美元。
根据Precedence Research《Gas Turbine Market Size, Share and Trends 2026 to 2035》,2025年全球燃气轮机市场规模为302.4亿美元,预计到2035年将达到611.3亿美元,从2025年到2035年的复合年增长率为7.3%。

3、全球燃气轮机龙头订单饱满,产能扩张提速
全球燃气轮机市场高度集中,美国通用电气(GE Vernova)、日本三菱电力(Mitsubishi Power)和德国西门子能源(Siemens Energy)主导全球市场,根据Straits Research《Gas Turbine Market Size, Share & Growth Report by 2033》,2023年三巨头合计占据约76%的市场份额。

1)GE Vernova
GE Vernova Inc.(简称“GE Vernova”,纽交所上市公司,证券代码:GEV.N)是全球电力行业的领导者,提供发电、输电、调度、转换和储电的产品与服务。作为一家拥有135年历史的全球能源制造商,GE Vernova在全球拥有约100个生产基地。根据GE Vernova公众号2025年10月24日文章《回答⌈八⌋大挑战 | GE Vernova能源制造实力》,GE Vernova全球装机量达到了232,400万千瓦,涵盖世界最大的燃气轮机装机规模(约7000台燃机),以及约57,000台遍布50 个国家的风力发电装机。世界约25%的电力由GEVernova的设备提供。
GE Vernova为公用事业、独立发电商和众多工业应用提供种类繁多的重型及航改型燃气轮机,功率输出范围涵盖34 MW至571 MW,涵盖从小型移动电源到公用事业规模发电厂,并提供贯穿电厂整体资产及其运营生命周期的维护和服务解决方案。
根据GE Vernova 2025年年报数据:2025年,公司全年新签订单金额为593亿美元,同比增长34%,积压订单增加到1500亿美元,主要得益于电力和电气化设备以及各业务部门的服务订单增加。电力部门订单金额增长至328亿美元,同比增长51%,25Q4新签燃气设备合同高达24 GW,截至2025年底,燃气轮机积压订单和产能预订协议从62 GW增至83 GW。
为应对订单交付积压问题,GE Vernova计划进一步提升燃气轮机产能,预计在2026年年中将燃气轮机年产能提升至20 GW,到2028年将年产能提高至约24 GW。
GE Vernova首席执行官斯科特·斯特拉齐克(Scott Strazik)在2026年1月28日的电话会上表示:关于燃气轮机的产能,目前83 GW的签约产能主要对应2029年的交付,同时也有部分机位预留协议对应2030年及以后的交付,因此,2029 年的产能目前已基本售罄。与此同时,预计到2026年底公司燃气轮机积压订单将达到100 GW,届时2029和2030年的产能将基本售罄。

西门子能源(证券代码:ENR.DF)是全球领先的能源技术公司,公司业务遍布全球90多个国家与地区,业务覆盖几乎整个能源价值链,从传统能源到可再生能源,从电网技术到储能技术,再到复杂工业过程的电气化,全球约1/6发电量基于西门子能源技术。
西门子能源燃气轮机产品组合具备低生命周期成本和出色的投资回报率两大优势,在效率、可靠性、灵活性和环境适应性方面满足了广泛应用需求。西门子能源重型燃气轮机、工业型燃气轮机和航改型燃气轮机产品系列产品丰富,最大功率可达593 MW。

2026年2月11日,西门子能源披露2026财年第一财季业绩,公司净利润从上年同期的2.52亿欧元大幅增长至7.46亿欧元,订单额同比增长34%至176亿欧元,订单交付比(订单额与营收之比)达到1.82,积压订单达创纪录的1460亿欧元。
公司总裁兼首席执行官克里斯蒂安·布鲁赫(Christian Bruch)表示,公司本财年取得了非常强劲的开局,燃气轮机和电网技术业务的持续高需求为整体业绩做出了重大贡献。
燃气轮机方面,单季订单量创历史新高,共计102台,已确认订单容量为13GW,累计积压订单达80GW,其中22GW与数据中心相关。
此前,公司在2025年11月资本市场日上披露,其燃气轮机的产能目标是从2024年的约17 GW、110台,提升至2028-2030年的超过30 GW、210-230台。目前直至2028财年的燃气轮机产能已售罄。

3)三菱电力(Mitsubishi Power)
三菱电力是三菱重工(Mitsubishi Heavy Industries,东京证券交易所上市公司,证券代码:7011.T)旗下电力解决方案品牌,致力于为能源领域提供创新解决方案。公司拥有从30 MW级到570 MW级的丰富多样的燃气轮机产品线,以满足全球各地的各种需求。根据公司官网数据,迄今为止已向全球客户提供超过1700套燃气轮机发电系统。
2026年2月4日,三菱重工发布2025财年前三季度业绩时披露,2025财年前三季度公司能源业务领域订单量同比增加8,899亿日元,共签订了31台大型燃气轮机机组合同,同比增长94%,绝大部分客户来自于北美和亚洲地区。
由于燃气轮机需求爆发,公司上调2025财年订单预期至6.7万亿日元,其中能源部门订单预期由之前的3.2万亿日元上调至3.6 万亿日元。
公司在2025财年前三季度财报说明会上表示,针对燃气轮机订单的积压,公司正在努力增产,并且现在已经明确看到将产能提升30%以上的路径。提高产能的首要步骤是缩短交付周期和提高现有资产的利用率。

4、航宇科技:燃机业务乘势而启,打开第二成长空间
根据公司公众号《聚焦燃机市场|航宇科技的突破与收获》,航宇科技自2010年开始承接燃气轮机锻件业务,深耕十余年,产品已覆盖多种功率级别和产品类别,包括各类环型锻件,自由锻,模锻等。
公司燃气轮机锻件的境外客户有GE Vernova、贝克休斯、西门子能源等海外巨头,是众多海外燃气轮机龙头公司在亚太地区的核心高温合金锻件供应商。在贝克休斯2024年全球供应商大会上,公司荣获Care Award奖项;国内客户有上汽、哈汽、东气、中国重燃等,深度参与国内自主重型燃机型号的研制配套,实现了国内重点型号的全覆盖。
2024年,多家海外及国内燃机客户到访航宇科技,并表达长期合作意向。航宇科技销售和技术团队定期拜访国内外重点客户,深入沟通交流。燃气轮机锻件营业收入2023年同比增长243.23%,2024年同比增长21%,成为公司重要增长引擎。

根据公司公众号《贝克休斯与航宇科技深化合作 共促燃气轮机产业发展》,2025年3月29日,贝克休斯(Baker Hughes)旋转部件采购总监Leo Di Filippo率队莅临航宇科技考察交流,双方就深化战略合作达成重要共识,并签署了总额超亿元订单的某燃机框架采购协议。根据公司公众号《从锻件到精加工的一站式突破|航宇科技服务模式再升级》,贝克休斯作为全球能源技术与服务巨头,航宇科技已成为其重要战略合作伙伴,为其燃气轮机产品线提供广泛的关键锻件,包括矩形环、异形环、盘件、机匣件等,材料覆盖结构钢、不锈钢及高温合金。在BH新型燃气轮机的研发过程中,航宇科技深度参与并提供了有力支持。目前,公司燃机领域已从环锻件延伸至环锻、模锻、自由锻、锻造叶片以及后端精密加工、一体化转子组件装配,覆盖除铸造外全品类。2025年7月,已向贝克休斯提供“毛坯锻造→精密加工→最终交付”一站式服务的首件重要结构件,标志着公司公核心部件生产向整机集成跨越。
根据公司2025年中报,面向 GE Vernova,公司已完成数十项新品导入,覆盖其主力机型的压气机、燃烧室及涡轮端部件,并完成数十项锻件一站式成品交付。
(四)“两机”海外供应链存瓶颈,中国制造出海迎来历史性窗口期
“两机”主机厂具备强烈扩张意愿,但供应链约束正成为制约产能释放的核心瓶颈。PCC与Howmet是全球高温合金领域的主要供应商,但两者扩产存在一定阻力。
1、PCC:大规模裁员限制产能扩张
精密铸件公司(“PCC”)主要从事复杂金属部件及产品的制造,是工业燃气轮机叶片市场的领导者,同时也是大型复杂结构件熔模铸造、航空发动机叶片铸造、锻件及航空紧固件的全球领先供应商。2016年,巴菲特旗下伯克希尔·哈撒韦以372亿美元将其收购。
受疫情冲击,2020年,PCC在全球范围内裁员约40%。大规模裁员导致熟练技术工人流失。此后,公司营收恢复相对缓慢,2024年才恢复至2019年水平,公司在2025年报中明确表示未来的销售和收益增长将取决于能否成功地按需提高产量和扩大产能以满足客户需求。

2、Howmet:产能优先保障航空发动机需求
豪梅特(HOWMET AEROSPACE,纽交所上市,证券简称:HWM)是全球领先的航空航天供应商,亦可提供工业燃气轮机用熔模铸件。公司产品涵盖从熔模铸件、先进涂层、无缝环件、锻件、钛挤压件和钛轧制产品,到将飞机连接在一起的紧固件,豪梅特能够生产超过90%的结构性和旋转式航空发动机部件。
燃气轮机领域,公司深度绑定西门子、GE等燃气轮机国际巨头。公司在2025年第四季度财报说明会上表示,燃气轮机业务受惠于数据中心与天然气发电需求激增,25Q4营收大增32%,全年增长25%。管理层强调,燃气轮机市场已从过去的周期性波动转变为更稳定的长期需求,主要驱动力来自数据中心扩建带来的电力缺口,公司预测,燃气轮机业务的营收将在未来3-5年内翻倍,达到20亿美元的规模,成为公司继航天业务后的另一大成长引擎。
Howmet虽受益于燃气轮机业务快速增长,但在2025年第三季度财报说明会上管理层明确表示“大部分绝对金额仍将用于航空”,即其产能优先保障航空发动机需求。
全球市场龙头产能扩张受限为国产厂商创造了历史性机遇。一方面,全球主机厂为缓解交付压力,正加速向中国供应链开放采购体系;另一方面,国内高温合金及精密铸造产业链日趋成熟,具备承接全球订单转移的能力。
三、国内市场:看好国产大飞机产业链重要机遇
2026年1月22日我们发布深度《技术壁垒到估值高地,全球视角看商用航空发动机产业链——华创交运航空强国系列研究(二)》,明确看好:国产大飞机,大国重器;商用航空发动机,皇冠明珠,我国商用航空发动机将迎来新机 售后共振的发展机遇,是航空强国的蓝海赛道。
2026年3月5日,国务院总理李强在政府工作报告中介绍,根据《中共中央关于制定国民经济和社会发展第十五个五年规划的建议》,国务院编制了《中华人民共和国国民经济和社会发展第十五个五年规划纲要(草案)》,《纲要(草案)》提出的6方面109项重大工程中,“国产大飞机”被纳入“引领新质生产力发展”项目中。
(一)民航领域:未来20年我国商用航空发动机新交付市场规模或将超2.6万亿元
1、民航领域:未来20年我国商用航空发动机新交付市场规模或将超2.6万亿元
我们在前述深度报告中,对未来20年我国民航飞机新机交付对应的发动机市场规模进行预测:
1)窄体机发动机新机市场规模模拟测算
窄体机需求量:基于中国商飞预测,未来20年中国市场将交付7250架窄体机;
发动机需求量:窄体机通常配备2台发动机,根据中国商飞发布的《C919机场运行指南》,一架C919飞机配备两台LEAP-1C发动机,则未来20年中国市场交付的7250架窄体机需要装配14500台发动机;
单价:由于LEAP-1C暂无公开官方报价,我们取2025年1月海航控股采购同系列LEAP-1B发动机时公告的目录价格,即1670万美元/台(实际价格会存在折扣);
市场规模:由此测算,不考虑折扣的情况下,未来20年我国新交付窄体机配套发动机市场规模将达1.7万亿元。

2)宽体机发动机新机市场规模模拟测算
宽体机整机需求:基于中国商飞预测,未来20年中国市场将交付1703架宽体机;
发动机需求量:我国运营的宽体机为双发宽体机,则未来20年中国市场交付的1703架宽体机需要装配3406台发动机;
单价:对于宽体机配套发动机价格,我们参考2025年10月海航控股采购Trent系列发动机时公告的目录价格,即3929万美元/台(实际价格会存在折扣);
市场规模:由此测算,不考虑折扣的情况下,未来20年我国新交付宽体机配套发动机市场规模将达9366.5亿元人民币。

基于上述预测,未来20年,我国民航客机(新机交付)发动机市场规模将达2.6万亿人民币。

3)售后市场将进一步打开规模天花板
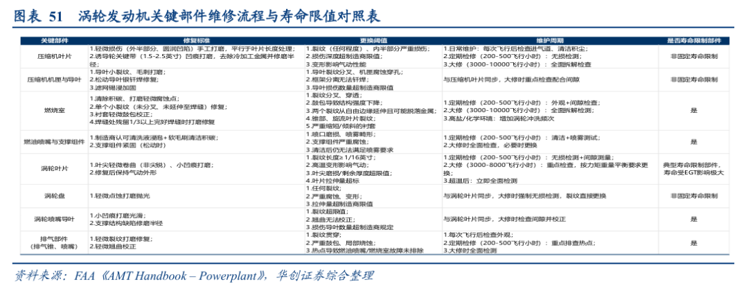
据Shannon Ackert《Engine Maintenance Concepts for Financiers:Elements of Turbofan Shop Maintenance Costs》,发动机的核心段(又称热端,Hot Section)由高压压气机(HPC)、燃烧室(Combustor)和高压涡轮(HPT)组成。在运行过程中,热端直接承受高温、高压、高载荷的极端工况,其材料性能、制造工艺与设计水平较大程度影响发动机的推力、效率、寿命等核心指标。比如涡轮叶片需耐受1500℃以上的燃气温度,同时还要承受高速旋转的离心力。热端是发动机中老化速度较快的组件,也是维修维护的重点,价值占比较大。

根据FAA《AMT Handbook-Powerplant》,涡轮发动机寿命限制核心集中于热端部件(涡轮叶片、燃烧室、喷嘴导叶、排气组件)及易损附件(燃油喷嘴),以运行小时数、循环次数、EGT参数为核心管控指标;冷端部件(压缩机叶片、机匣)及涡轮盘以状态检测为主,无固定寿命阈值,损伤超限即更换。

伴随庞大的机队投入运营,一个持续、稳定的售后市场将同步形成,据航发动力2024年9月21日投资者活动记录表转引中国航发商用航空发动机公司《2022-2041商用发动机市场预测报告》,未来20年,中国市场商用航空发动机售后市场预计达到160亿美元/年以上。
根据前述预测,未来20年中国市场商用航空发动机新机交付总规模将超过2.6万亿元人民币,简单平均年化计算的每年交付价值达1316亿元,叠加售后市场,未来20年我国商用航空发动机市场规模将达2436亿元人民币/年。
新机的持续交付与全生命周期的售后支持服务,共同构成了一个从产品到服务的完整商业生态。

按照前述环形锻件占比6%来看,意味着未来将达到约150亿/年的国产商用飞机所需要的发动机锻件市场规模,根据产业工艺发展,环形锻件价值量若能达到10%,则对应市场规模将超过240亿/年。(注:此处即包括了目前C919采用的LEAP发动机,亦包括未来国产发动机)
2、航宇科技已深入国产商发产业链,是国产发动机环形锻件的主要研制单位
公司长期致力于航空新材料的应用研究和航空锻件先进制造工艺的研究,是国内为数不多的航空环形锻件研制与生产的专业化企业,目前已深入国产商发产业链。
在国内,参与航空发动机的研制是未来承担航空发动机批产任务的先决条件,供应商一般从预研阶段就参与其中,全程参与在研、定型、批量生产,具备先发优势。

根据公司2026年2月12日在上交所互动平台介绍,公司已全面参与国内长江系列发动机研制工作,是CJ1000/2000系列发动机环形锻件的主要研制单位,公司在该系列发动机的高低压涡轮,燃烧室等关键部位占据主要份额。
另据公司2025年中报介绍,在国内发动机长江1000、2000上,公司参与多项竞标,获取主要份额,并与商发开展部分关键部件新工艺试制工作,取得突破性进展,2025年,公司获得贵州黎阳及沈阳黎明的金牌供应商,商发“长江项目一期(2016-2023年)突出贡献优秀集体”和“2024年度银牌供应商”。
(二)燃机:积极拓展国内合作
国内市场方面,公司持续深化与国内各大燃气轮机公司的合作。
根据公司公众号《聚焦燃机市场|航宇科技的突破与收获》介绍,航宇科技子公司成都成航发通用动力设备有限公司专注于燃气轮机盘、轴、环、机匣类件的精密加工及组件装配,在高温合金、粉末冶金材料及单晶合金等先进材料的加工上具有明显优势,是国内少数具备盘、轴类产品精密加工能力的公司。客户包含国内头部燃气轮机企业,完成了多个重点项目的零部件精密加工及组件装配,进一步拓宽航宇科技产品品类,在精密加工、装配以及组件方向布局,更好地为客户提供燃气轮机系统解决方案。
根据公司2025年中报,2025年上半年,公司获得航发燃机、东方汽轮机、哈汽、上海电气、杭汽、中科国晟、慕帆动力、和兰动力、中科翼能的订单,除公司传统优势产品如环锻件及机匣,新开拓的部分标志性产品有如压气机盘、涡轮盘、涡轮转子组件等高难度、高附加值产品,进一步拓宽了公司在燃气轮机领域的覆盖品类以及市场份额。
四、产能与订单保障未来成长性
(一)产能:2030年产值或可达到约50亿
我们分析公司产能产值分布:
1、IPO募投项目-四川德阳,23年投产,预计未来10-15亿产值
根据公司招股说明书介绍,募投项目1为航空发动机、燃气轮机用特种合金环轧锻件精密制造产业园建设项目,预计总投资6亿元,该项目旨在扩充公司核心产品的产能,不仅为承接国际航空发动机客户的订单需求奠定基础,还能够满足国内航空发动机、燃气轮机用环形锻件需求,特别是国产大飞机发动机批产后,公司能够具备持续稳定供应产品的能力。(注:调整后募集资金投资总额为2.69亿)
根据公司2021年招股书介绍,本项目建设期2年,运营2年后完全达产,达产后预计每年增加销售收入11.62亿元,项目税后内部收益率为19.79%,税后投资回收期5.14年。
根据公司2022及23年报,2022年公司全力推进德兰航宇募投项目建设,截止年底,德兰航宇产线基本建成,设备均已到位,完成了绝大部分生产设备的安装调试。项目在2023 年初正式全面投产。2022年公司固定资产从21年的2.1亿增加至7.11亿。
按照招股书预计增加的销售收入水平,考虑制造业产能通常或可超出规划,以及存在潜在价值量提升机遇,我们预计四川德阳项目的产值在10-15亿区间。
2、可转债募投项目-贵阳新厂,计划27年投产,预计未来产值或在10亿左右
2024年公司发行可转债,募投项目为航空、航天用大型环锻件精密制造产业园建设项目,项目计划总投资6.91亿。
因随着公司业务拓展,环锻件供应订单逐年增长,公司的营收规模不断增加。 2022年公司产能利用率为104.81%。
根据公司2024年8月《向不特定对象发行可转换公司债券募集说明书》,按产能全部消化并结合未来市场价格变动趋势测算,本项目达产年度可实现年度净利润 7,446.61万元,按税后口径计算,本项目的投资回收期为7.80年(含建设期),税后内部收益率为13.70%。
经测算,本次募投项目达产年综合毛利率为 28.41%,完全达产后预测期平均毛利率约为 30.18%。
根据2024年报介绍,募投项目计划于2027年1月投产。
注:2025年1月公司公告,根据公司的经营战略需要,匹配未来业务发展,公司拟将募投项目“航空、 航天用大型环锻件精密制造产业园建设项目”实施主体由四川德兰航宇科技发展有限责任公司变更为贵州航宇科技发展股份有限公司,实施地点由四川省德阳市 德阳经济技术开发区旌阳区扬子江路和高山路西南角变更为贵州省贵阳市金阳高新区,实施方式由新建厂房变更为利用现有厂房,项目投资金额相应由 69,127.01万元减少至 52,349.36万元。
本次募投项目达产后,公司将新增特种合金环轧锻件生产能力3000 吨/年,完全达产后可实现年收入7.04亿元,与原募投项目相关金额一致。项目具有良好的经济效益,符合公司的长期发展目标。
结合前述,考虑制造业产能通常或可超出规划,以及存在潜在价值量提升机遇,我们预计贵阳新厂项目的产值在10亿左右。
3、海外基地:26年公告拟在斯洛伐克建生产基地
公司2026年2月公告《关于投资建设海外生产基地的公告》,拟不超过1.05亿欧元(折合人民币约86,200万元),以公司自有(自筹)资金出资(实际投资金额以中国及当地主管部门批准金额为准),投资建设斯洛伐克工业装备零部件锻造生产基地建设项目。
为进一步优化公司战略布局,拓宽海外市场业务,公司拟通过孙公司斯洛伐克先进材料有限责任公司投资建设斯洛伐克工业装备零部件锻造生产基地,本次投资有利于提升公司综合竞争力,符合公司长远发展规划,对公司经营具有积极的战略意义。项目建设期36个月。
公告介绍该项目市场定位:服务欧洲、美洲、中东工业制造产业链,有利于就近服务现有国际核心客户;拓展一站式高端工业装备零部件制造交付能力;充分获取区域产业政策、供应链配套及综合成本优势。
可行性:公司目前海外收入占比已超过 40%,具备与国际客户合作及适应海外市场环境的成熟经验。斯洛伐克位于欧洲核心区域,毗邻德国、法国、匈牙利等制造业发达国家,区域内聚集了大量高端制造及工业客户资源。公司已与多家国际知名工业集团建立长期稳定的合作关系,并签署了多项长期供货协议,形成了较为稳固的订单基础。在斯洛伐克建设生产基地,有利于就近服务现有欧洲核心客户,提升响应效率与交付能力。
本项目依托当地良好的市场环境和产业基础,有助于公司进一步扩大海外业务规模、提升整体营收水平,对巩固并提升公司在民用工业装备制造领域的市场地位具有积极作用。经综合分析,本项目具备良好的市场前景与实施可行性,预计将对公司中长期可持续发展产生积极影响。
公司本次投资斯洛伐克工业装备零部件锻造生产基地建设项目,尚需履行国内有关部门的境外投资审批或备案手续,能否顺利实施存在一定的不确定性。
4、综合预计:公司2030年产值或可达到40-50亿区间
按照公司2022年收入14.5亿(前文介绍2022年产能利用率已经达到104%),推断公司贵阳厂区(老厂区)产能对应产值在10-15亿区间。
公司IPO募投项目的德阳产能对应产值10-15亿。
公司可转债项目贵阳(新厂)10亿。
海外项目按照投资规模推测,预计在10亿左右。
因此我们预计到2030年公司实现产值或可达到40-50亿区间。(注:海外项目尚未开建,存在一定的不确定性)
(二)在手订单约60亿,订单饱满保障未来收入高增长
2021-2023年,公司锻件产品销量快速增长,期间复合增长率为30%,2023年销售量达到9979吨。2024年,受部分国内客户交付节奏调整等因素影响,公司销量同比下降20%。

根据公司2025年中报,公司在手订单持续增长。截至2025年上半年,以客户的订单统计公司尚有在手订单总额 29.38 亿元,同比增长 8.13%。
此外,根据公司与客户已签订的长期协议,结合与客户确认的排产计划,按照相应价格预估的长协期间在手订单金额约30.30亿元,同比增加 44.84%。
综上,截至2025年上半年,公司合计在手订单约为 59.68 亿元,同比增加24.10%。
五、海外高温合金龙头Howmet:如何获得高估值?
豪梅特(HOWMET AEROSPACE, 纽交所上市,HWM)是全球领先的航空航天供应商,亦可提供工业燃气轮机用熔模铸件。公司产品涵盖从熔模铸件、先进涂层、无缝环件、锻件、钛挤压件和钛轧制产品,到将飞机连接在一起的紧固件,豪梅特能够生产超过90%的结构性和旋转式航空发动机部件。
根据公司2025年报,豪梅特下辖四个业务分部:
1)发动机产品(Engine Products)
发动机产品运用先进的设计和技术支持下一代发动机项目,主要生产用于飞机发动机和工业燃气轮机的旋转部件以及结构部件,包括叶片和无缝轧制环,主要服务于商用及防务航空航天市场和燃气轮机市场。
2)紧固系统(Fastening Systems)
紧固系统生产航空航天和工业紧固系统,以及商用车紧固件和安装工具,该业务的高技术、多材料紧固系统广泛应用于商用和军用飞机的机头到机尾,以及喷气发动机、工业燃气轮机、商用车、风力涡轮机、太阳能发电系统、建筑和工业设备中。
3)工程结构(Engineered Structures)
工程结构生产用于航空航天和防务应用的钛锭和钛轧制品,并垂直整合生产钛锻件、钛挤压型材,以及为机身、机翼、航空发动机和起落架部件提供机加工服务。
4)锻造车轮(Forged Wheels)
锻造车轮为卡车、巴士和挂车制造轻量化、高强度的锻造铝车轮,服务于全球运输市场。
按终端市场划分,公司业务领域则分为航空航天-商用、航空航天-防务、商用车、燃气轮机以及其他,其中,商用航空领域,公司为普惠和通用电气制造发动机高温叶片。根据公司官网介绍,公司与普惠公司紧密合作,成功研发出航空发动机领域首个铝锂合金前风扇叶片锻件,助力普惠打造出更清洁、更安静、更节能的发动机。
2020至2025年,营收与净利润的强劲增长清晰印证公司作为航空产业链核心供应商的定价权与盈利弹性。
营收端,自2021年下降至50亿美元后连续四年上涨,2020-2025年营收复合增速为9.4%,主要由航空航天市场驱动,特别是商用航空旅行及飞机生产率的复苏,2025年,公司实现营收82.5亿美元,同比增长11%。
净利润表现更为亮眼,从2020年的2.6亿美元跃升至2025年的15.1亿美元,期间复合增长率高达42%,主要得益于航空业务量价齐升(产品定价涨幅持续超越成本通胀)带来的利润率扩张,以及债务削减带来的财务费用节约。

按业务分部看,2020年至2025年,豪梅特发动机产品业务分部是公司增长的核心引擎。收入由24.06亿美元增长至43.2亿美元,期间复合增速为12.4%,高于公司总收入的复合增速,驱动收入占比逐步提升。该分部收入连续四年实现双位数增长,2023年增速最高(约21%),2024年和2025年分别增长14.4%和15.7%,2025年收入达43.2亿美元,占公司总收入的52%。
分部盈利能力同步提升,调整后EBITDA利润率由2020年的22.4%提升至2025年的33.3%,增长幅度超过10个百分点。


按终端市场看,豪梅特商用航空领域业务近年逐步走出疫情 波音737 MAX停产的双重影响,并展现出强劲复苏的态势。2020-25年,公司商用航空领域收入由25.97亿美元增长至43.22亿美元,期间复合增长率为10.7%,2022年起同比增长率均超过10%。此外,商用航天领域营收占比自2021年起逐步提升,2025年达53%,已超越2020年水平。

自2016年上市以来,截至2026年4月3日,豪梅特股价累计涨幅已超12倍(含分拆前Arconic Inc时期),当前市值突破930亿美元,PE(TTM)为62倍。
市场给予豪梅特这一供应商代表龙头的62倍PE估值,高于前述商用发动机整机制造商GE、罗罗以及赛峰的平均PE水平26倍。我们认为豪梅特代表的供应商能获得高估值溢价的原因主要如下:
第一,高温合金技术壁垒与稀缺性优势是根本前提,行业新进入者因技术壁垒高长期难以突围。
第二,不仅是航空,高温合金叶片同时适用于燃气轮机,航空发动机与燃气轮机产业链存在重叠。需求双轮驱动,避免了航空周期的单一性,当前AI算力扩张、能源结构转型驱动燃气轮机高景气,而公司绑定西门子、GE等燃气轮机国际巨头,根据公司2025年报,2025年燃气轮机业务贡献约11%的收入。
第三,海外发动机整机制造商面临供应链整合周期,需协调“主机制造-核心部件-材料供应” 多层级协同,任何一部件供应延迟都会导致无法交付,而近年的地缘政治、贸易壁垒等因素放大了其整合难度和风险,使得最终在业绩上,主机厂商的利润波动较大。豪梅特聚焦高附加值关键部件,避开了海外整机制造的复杂整合难题。


六、投资建议
1、盈利预测
基于公司已经披露2025年业绩快报,考虑到全球飞机制造主机厂生产能力持续爬坡、国产大飞机面临重要战略机遇,我们预计2025-27年实现归母净利分别为1.9、2.9、4.5亿,26-27年增速分别为58%、54%,对应26-27年PE分别为39、26倍。
2、目标价及评级
我们认为航宇科技核心看点:
其一、中国高端制造正面临出海的历史性机遇,公司作为全球航发环形锻件的重要参与者,已经具备领先优势,预计未来在国际业务中从市场份额、价值量占比、潜在议价能力等多维度具备重要提升潜力;同时燃气轮机正加速成为第二增长曲线。公司产能的确定性和订单的饱满度保障收入高增长。
其二、国产大飞机产业链面临重要战略机遇,公司亦是国产发动机环形锻件主要研制单位,或受益于未来巨大市场空间。
其三、相比较海外龙头公司以及国内高温合金的代表企业,目前估值具备明确性价比。
与可比公司相比,航宇科技对应26-27年PE估值明显低估,我们参考国内可比公司应流股份、万泽股份及海外龙头公司Howmet的平均PE水平,以公司2026年预期净利润60倍PE给予定价,目标市值177亿,目标价92.66元,预期较现价52%空间,首次覆盖给予“强推”评级。

七、风险提示
研发能力未能匹配客户需求。航空航天等高端装备领域属于技术密集型行业, 该领域的主要企业一直通过技术创新对产品性能和质量持续优化和升级,也要求公司产品能够持续符合下游客户对锻件产品的性能和质量要求。 如果公司研发能力和技术实力无法与下游客户对锻件产品的设计需求相匹配,则公司将面临客户订单不及预期的风险。
市场拓展与竞争加剧。国内外竞争加剧或带来公司盈利水平下降的风险。
经营资质或第三方认证无法持续取得。


VIP复盘网