半月板撕裂是极常见的骨科运动损伤,但因其内部缺乏血管网络,自我修复能力极度受限,开发兼具优异生物力学性能与良好生物相容性的理想替代物一直是人工半月板领域的重大挑战。

该研究利用连续蚕丝作为仿生增强体,结合先进的3D打印技术,成功开发了一款高度逼近天然半月板的新型支架。该连续蚕丝增强复合材料支架(CSRC)可模拟半月板的各向异性与粘弹性,在力学增强方面优于 PCL。该支架具有良好的细胞相容性与体内生物相容性。机制上,在动态力学刺激下,CSRC 支架激活滑膜间充质干细胞(SMSCs)中的PI3K-Akt通路,进而增强 SMSCs 的存活与分化,加速组织重塑。该研究为半月板组织工程提供了一种极具前景的解决方案。

·创新与亮点·
开发了一种用于半月板修复的3D打印“蚕丝增强”仿生支架
该支架实现了与天然半月板相当的粘弹性
转录组学揭示了细胞外基质修复过程中机械转导通路的激活
仿生力学和生物活性之间的协同作用可以促进组织重塑
·研究结果·
结果1:天然半月板的微观结构表征
半月板可分为红区与白区,半月板在这些区域具有不同的解剖学特征。Masson 染色及SEM结果显示:半月板切线切片中红区与白区的胶原纤维排列特征显著不同:红区胶原纤维沿周向整齐平行排列,白区胶原纤维沿相似周向交织排列;径向网络将周向胶原纤维束绑定,并从红区呈树状延伸至白区,网络密度逐渐升高。周向胶原纤维内可见少量梭形成纤维样细胞;径向网络内可见更多圆形软骨细胞样细胞,且仅红区存在少量血管。胶原含量定量分析显示,红区胶原含量(77.7%±2.2%)显著高于白区(62.5%±4.8%)。

图1 天然半月板的微观结构表征
结果2:3D 打印半月板支架的设计、制备与表征
受天然半月板纤维特征启发,采用熔融沉积成型(FDM)技术,结合原位浸渍工艺,将连续蚕丝融入聚己内酯(PCL)基体,定制纤维输送系统实现精准打印。根据纤维质量分数,将 3D 打印样品分别命名为 PCL、Silk1x-PCL(4.07±0.13 wt%)、Silk2x-PCL(7.73±0.15 wt%)、Silk3x-PCL (10.87±0.28 wt%)与 UHMWPE-PCL(7.30±0.15 wt%)。五种支架的孔隙率约为 40 vol%。光学显微镜与扫描电镜均显示,纤维在长丝截面中被 PCL 包裹;蚕丝与 PCL 间浸渍不足导致大量空隙与孔洞产生,该缺陷在 Silk3x-PCL 中尤为明显。

图2 3D 打印半月板支架的设计、制备与表征
结果3:3D 打印半月板支架的各向力学性能、支架粘弹性与抗疲劳性能
力学显著提升:①周向拉伸模量达209.8 MPa,接近天然半月板水平(100–300 MPa);②各向异性比(E 周/E 径)提升至3.72,远优于纯 PCL(1.58);③抗蠕变、抗疲劳、抗缝合拔出性能全面优于纯 PCL。
仿生粘弹性:松弛时间更短、平衡模量更高,力学行为高度贴近天然半月板。

图3 3D 打印半月板支架的各向力学性能、支架粘弹性与抗疲劳性能
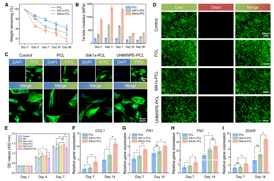
结果4:3D 打印支架的体外降解与生物相容性评价
潮湿环境下支架的降解性及降解相关力学性能是最终效果的关键。将 PCL 与 连续蚕丝增强复合材料(CSRC)单向打印支架在磷酸盐缓冲液(PBS)中降解 90 天,结果显示两者质量损失均 < 5%,蚕丝组降解速率略快,3-7 天模量因水分塑化小幅上升。
为验证 3D 打印支架的体外细胞相容性,选用滑膜间充质干细胞(SMSCs)作为半月板组织再生相关的特定软骨细胞,评估 PCL、Silk1x-PCL、UHMWPE-PCL 支架及对照组。共聚焦显微镜显示,培养 4 天后 SMSCs 在各种支架上的形态与活力良好;FITC/DAPI 染色图像显示,SMSCs 在所有支架上均铺展良好;活/死染色显示,所有支架几乎无死细胞,CSRC 支架上的细胞活力优于 PCL 支架。这些结果表明:3D 打印 CSRC 支架增强 SMSCs 的增殖与扩散。
通过评估不同支架对体外半月板相关基因表达的影响,探究其组织整合潜力。培养 7 天与 14 天后,SMSCs 中 COL1、FN1、TNC、SOX9 的表达水平随时间呈上升趋势,CSRC 组表达水平高于 PCL 组。这些结果提示CSRC 支架通过促进 SMSCs 增殖以实现半月板样软骨组织再生能力。

图4 3D 打印支架的体外降解与生物相容性评价
结果5:3D 打印支架的体内生物相容性评估
采用大鼠皮下植入(PCL、Silk1x-PCL 与 Silk3x-PCL)来评估支架的生物相容性。H&E染色与 Masson染色分析显示细胞浸润与炎症反应情况。第 7 天,PCL 支架的炎症反应比 CSRC 支架更剧烈,可见新生肉芽组织与致密成纤维细胞,同时大量中性粒细胞与单核细胞浸润。第 28 天,PCL周围的肉芽组织转化为瘢痕组织;而 CSRC 支架中可见更活跃的 FBGCs 与 PCL 降解迹象。Masson 图像显示,植入 28 天后 PCL 支架内形成更厚的胶原纤维囊,而两种 CSRC 支架内的囊相对疏松。结果表明,蚕丝有助于减轻异物反应,并通过 FBGCs 加速 PCL 降解。

图5 3D 打印支架的体内生物相容性评估
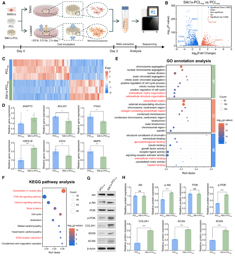
结果6:动态刺激下3D 打印支架仿生力学对 SMSCs 的影响
为探究动态压缩刺激(~25 N, 0.5 Hz, 2 h/天)下半月板支架仿生力学对 SMSCs的影响,选取综合力学性能最佳的 Silk1x-PCL 与 PCL 作为实验材料,对静态与动态力学刺激下与两种支架共培养的 SMSCs 进行转录组测序。Silk1x-PCLms 与 PCLms 比较分析,鉴定出 2928 个显著 DEGs,其中 1236 个上调、1692 个下调;与生物力学相关的基因如 ANGPT2、HSPA1B显著上调,BCL2A1、EZH2、ITGA2、MMP9 显著下调。
GO分析显示,在力学刺激下 CSRC 支架可能通过调控 SMSCs 的染色体分离、细胞周期进程、细胞骨架动力学、ECM 重塑与信号转导,影响细胞增殖与组织再生。KEGG 分析显示,半月板修复关键通路显著富集:肌肉细胞与运动蛋白通路中的细胞骨架介导机械转导,使 SMSCs 感知支架刚度并促进黏附与迁移;钙信号通路促进机械敏感响应,通过钙内流诱导分化。值得注意的是,PI3K-Akt signaling pathway、ECM-receptor interaction pathway在力学刺激下表现出显著调控作用。
WB进一步证实,力学刺激下 Silk1x-PCL 支架促进 PI3K-Akt 信号通路激活与 COL2、SOX9、ACAN 表达。这些结果表明:力学刺激下 Silk1x-PCL 支架通过激活 PI3K-Akt 信号通路,在调控 SMSCs 软骨分化中发挥关键作用。

图6 动态刺激下3D 打印支架仿生力学对 SMSCs 的影响
原文链接:https://www.cell.com/matter/abstract/S2590-2385(25)00673-3


VIP复盘网