
核心观点
行业观察:一线城市初现筑底迹象。2026年2月上海先后出台试点收购二手房、“沪七条”政策,从库存、需求、公积金等多维度支持楼市稳定发展,因此我们针对上海开年以来的二手住宅成交进行跟踪。2026年1-2月上海二手住宅成交规模已超过2024年同期水平,并较2025年同期仅降低3.37%。考虑到“沪七条”放松政策的出台时间为2026年2月末,对2月楼市的提振影响有限,我们认为后续的市场表现可期。从成交结构看,相对低价位段的小户型房屋成交占比或相对提升。从价格看,2025年12月-2026年2月,上海二手住宅成交均价较挂牌均价的降幅逐渐收窄。从租金收益率看,根据中原地产数据,上海二手住宅整体的租金回报率于2025年12月达到2.01%,并已持续高出10年期国债收益率。因此我们判断上海楼市初现筑底迹象。
行业展望:区域分化是长期趋势。居民住房需求主要来自城镇人口增长带来的刚性住房需求、住房品质提升产生的改善型需求、拆改刺激的更新需求。区域间人口吸纳能力差异较大,致使城市间住房需求表现分化。以商品住宅去化周期为例,一线城市普遍库存压力相对较小;华东区域内城市间分化明显;西南、华中、华南等区域的部分主要城市去化压力相对较低,华北、东北、西北等地的城市间差异较大。从土地成交看,我们观察到一线城市的土拍热度率先回暖,二线城市的热度逐渐修复,三线城市依然存在流拍现象。
宏观视角:如何观察地产市场企稳?房地产曾一度是中国经济增长的引擎,但中国经济增长的结构已发生深刻变化,宏观经济对地产的依赖度已下降至较低水平。房地产供给端已经过比较深度的收缩,这有利于新的供需平衡的形成。房地产开发资金结构也出现了变化,居民杠杆明显下降。从房地产销售价格来看,已经历持续时间最长、幅度最大的调整。房地产2021年开启下行周期,在经历了将近5年较为深度的调整之后,已出现“性价比”。房价的下跌被动推升了租金回报率,租金回报率渐渐超出了无风险回报率,同时租金回报率也在逐渐接近住房贷款利率。观察历史房地产复苏周期,传导链条为二手房销量回暖→新房销量回暖→房地产投资企稳→房价企稳。2026年春节后,一线城市二手房销量已呈现回暖迹象,有望向更多城市和新房扩散。参考国际经验,房地产的深度调整周期约为6-7年,中国本轮房地产的调整始于2021年年中,目前已持续了将近5年,已经过了较为深度的调整。
策略视角:地产板块处于低估值、低成交、低持仓的区域,行业最坏阶段或已过去。房地产在过去二十年间通过盈利贡献、流动性传导与风险偏好三条路径深刻影响股票市场定价,但随着房地产在经济结构中的权重下降,以及制造业投资、科技产业与消费升级逐渐成为新的增长动能,其对A股的系统性影响正在减弱。当前地产板块PB估值、成交占比与公募基金持仓均处于历史低位,外资流出有所收窄并出现边际回暖迹象,表明市场对行业风险的定价已较为充分。与此同时,2026年3月主要城市房地产市场出现阶段性“小阳春”,一线及核心二线城市成交量改善,显示需求端正在边际修复。往后看,地产板块若要从底部走向阶段性行情,仍需销售持续回暖、房企信用风险进一步稳定、政策预期保持连贯以及资金配置结构出现回补等条件逐步形成。
投资建议:上海2026年2月前后率先出台政策,从库存、需求、公积金等多维度支持楼市稳定发展,其他城市3月陆续出台公积金等政策降低居民购房门槛。我们跟踪到2026年1-2月的二手住宅成交规模仅较2025年同期略有下降,并且上海二手住宅成交均价较挂牌均价的降幅逐渐收窄,或已初现筑底迹象。区域间人口吸纳能力差异较大,致使城市间住房需求表现分化。随着行业逐渐进入高质量发展阶段,行业估值或迎来整体修复,头部房企凭借低融资成本和核心区域高市占率的优势,有望通过估值修复实现整体的β机会。我们看好:招商蛇口、保利发展、华润置地、华润万象生活、滨江集团、新城控股、招商积余、龙湖集团;建议关注:1)优质开发:绿城中国、中国海外发展;2)优质物管:绿城服务;3)优质商业:恒隆地产;4)代建龙头:绿城管理控股;5)中介龙头:贝壳-W、我爱我家。
风险提示:全球和中国宏观经济不及预期的风险;房价大幅波动的风险;人口增速不及预期的风险;城镇化发展不及预期的风险;物价大幅波动的风险;政策推进和实施不及预期的风险;房屋销售不及预期的风险;市场流动性不及预期的风险。

正文
一、行业观察:一线城市初现筑底迹象
(一)成交:上海楼市热度不减,区域分化是长期趋势
1.上海楼市热度不减
2005年以来,上海的城镇常住人口占比维持在89%左右的水平,2020年以来城镇人口维持在2200万人左右的水平。城镇化水平和城镇常住人口的发展相对稳定。在成熟市场中,二手房市场发展相对较高,并已成为上海住宅成交的重要组成部分。2025年,上海二手住宅成交1860万方,已占上海住宅总成交面积的60.30%,2016年后首次突破6成。


从成交规模看,2026年1-2月,上海二手住宅成交249.8万方,占上海住宅总成交面积的69.62%,从绝对规模看,二手住宅成交规模已超过2024年同期水平,并且较2025年同期仅降低3.37%。考虑到2026年2月末出台“沪七条”放松政策,对2月楼市影响有限,我们认为3月表现值得期待。

从成交结构看,二手住宅单套成交面积下降,表明小户型成交占比提高。2025年10月以来,上海二手住宅成交的套均面积为83平米/套左右,较此前明显下降。2024年4月-2025年8月,上海二手住宅的成交套均面积区间为(84,89)平米内,整体成交平均面积较当前市场高。从成交均价看,2025年10月-2026年1月,上海二手住宅成交均价低于4万元/平米,表明相对低价位小户型的房屋成交占比或相对提升。


上海二手住宅实际成交均价较挂牌均价的跌幅在收窄。2025年2月至今,上海二手住宅挂牌均价逐月下行。2025年4月-2025年11月,上海二手住宅成交均价较挂牌均价的降幅逐月扩大,2025年11达到18.87%。2025年12月-2026年2月,该降幅在逐渐收窄。尽管挂牌均价在持续下降,但成交均价从2025年12月-2026年2月逐月提高,并且成交均价较挂牌均价的降幅逐月收窄。


二手房价格环比修复、租赁价格降幅收窄。从房价指数看,2026年2月,上海二手住宅销售价格指数实现环比提升。以上月=100,2026年2月该指数为100.2,是2025年5月以来首次指数超过100,即首次实现二手住宅销售价格指数环比提升。从租金表现看,2025年12月-2026年2月,租赁价格环比降幅逐渐收窄,2026年2月该降幅为0.23%。


租金收益率已连续高出10年期国债收益率。根据中原地产数据,上海整体的租金回报率于2025年12月达到2.01%,是2016年1月后首次突破2%,2026年1-2月租金回报率维持在1.95%以上。从收益率的相对表现看,2025年4月以来上海二手住宅租金收益率即持续高于10年期国债收益率,并且收益率差额逐渐稳定在0.14pct以上。


在上海租金下行压力逐渐收窄,二手住宅成交价格逐渐修复的背景下,上海二手住宅的租金回报率下行压力降低。由于租金表现与居民收入和宏观经济表现密切相关,在目前的背景下,我们认为整体租金回报率有望保持平稳。
2.区域分化是长期趋势
部分核心城市初现二手住宅价格环比上行的迹象。2026年2月北京、上海二手住宅价格指数环比修复,深圳、广州、杭州、成都出现降幅收窄的迹象,但尚未出现环比价格上行的趋势。租金价格指数上,2026年2月广州出现环比上涨,深圳环比止跌,上海、北京、杭州、成都环比跌幅均显著收窄。


城市间分化显著,部分核心城市新房库存去化周期较短,其他城市新房去化依然承压。一线城市中,上海的去化周期较低,2025年全年维持在10个月以内的去化周期,库存压力较小;北京和广州的新房去化周期基本在32个月以内;深圳的去化压力相对较高。华东区域的杭州新房去化压力相对较小,南京、苏州、厦门、宁波、福州、济南、合肥的新房去化周期维持在36个月以内;青岛、无锡、温州等地的新房去化周期在2025年末逐渐扩大,三个城市在2026年2月的去化周期普遍高于40个月,去化承压。

其他区域的表现差异较大,西南、华中、华南等区域的部分主要城市去化压力相对较低,如重庆、武汉、南昌的新房去化周期基本维持在18个月以内,成都、贵阳、长沙、南宁等城市维持在36个月以内。华北、东北城市间差异较大,天津、石家庄的去化周期在20个月以内;长春的去化周期在逐渐缩短,2026年2月去化周期不足15个月,沈阳去化周期维持在30个月。西北的去化压力相对较大,除西安去化周期在28个月以内,兰州、西宁的去化周期均在30个月以上,2026年2月兰州的去化周期在48个月以上。

根据我们此前的测算,我国楼市至2050年的长期需求中枢有望在8.75亿方以上,其中刚性需求、改善型需求、更新需求分别为1.689亿方、6.185亿方、0.878亿方,分别占总需求中枢的19.30%、70.67%、10.03%。从全国整体看,随着人口增长乏力、城镇化率提升速率变缓,改善性需求或成为总需求的中流砥柱。

区域间人口吸纳能力差异较大,致使城市间住房需求表现分化。居民住房需求主要来自城镇人口增长带来的刚性住房需求、住房品质提升产生的改善型需求、拆改刺激的更新需求。各区域城市受城市建设、产业配套等因素影响,逐渐呈现出城市差异发展的趋势,对人口的吸纳能力差异明显。因此人口吸纳能力有限区域未来或以改善性住房需求为主,即区域内人口因提高人均住房面积、改善居住环境等释放的改善性住房需求;人口吸纳能力相对较强的区域未来的楼市需求或主要由刚性需求和改善性需求共同构成,楼市相对活跃。

(二)政策:城市政策频出,支持力度加大
2025年末中央经济工作会议中提到“着力稳定房地产市场,因城施策控增量、去库存、优供给”,2026年1月以来,各地陆续出台适宜当地的支持政策,因城施策支持楼市发展。一线城市中,上海率先于2026年2月先后出台试点收购二手房、“沪七条”政策,从库存、需求、公积金等多维度支持楼市稳定发展。二线城市中,南京落地房贷贴息政策。其他核心城市中,杭州、成都等地同样陆续出台公积金放松政策降低居民购房成本。
2026年3月,南京市发布《关于稳定房地产市场的政策措施》,其中明确提出“卖旧买新”的购房人给予贷款总金额1%的贴息补助,全市贴息总资金限额1亿元,采取“先申领先得”的机制此次贴息政策补贴范围为置换购房居民,补贴规模为1亿元,补贴领取时间截止2029年12月31日,补贴时间为2026年3月20日-2026年12月31日期间,旧房完成挂牌且新房完成合同网签,并且2027年3月31日前,所购新房完成合同网签备案和抵押登记。若居民新购房屋总价为350万元,按照最低首付比例15%,即最高可贷款297.5万元(不考虑其他补贴政策)。按照1%的贴息比例,即可补贴2.975万元。



(三)土地:土拍热度修复,高能级溢价提高
土地市场热度通常紧跟楼市表现。住宅市场的热度会直接影响房企参与土拍的积极性,若住宅市场相对较冷,楼市成交量较低或成交价格下行,房企的土拍参与意愿相对较低,相应的土拍溢价率逐渐降低,土拍的流拍率提高;若住宅市场相对较暖,楼市成交量回暖或成交价格表现坚挺,房企的土拍参与意愿提升,相应的土拍溢价率提高,土拍的流拍率降低。

一线城市土拍热度率先回暖。我们观察到全国百城中,一线城市土拍溢价率率先提高,2026年2月住宅用地土拍溢价率达到19.21%,二线城市自2025年12月住宅类土拍溢价率逐渐提高,2026年2月稳步提高至5.86%,三线城市在近3个月内维持在1.5%以内。
一线城市土拍参与度高,二线城市热度逐渐修复。我们观察到2023年10月以来一线城市的住宅用地流拍率持续为0,表明房企持续认可一线城市的土地价值。二线城市自2025年12月以来,连续3个月住宅类用地流拍率为0。土拍参与度与各地所供的住宅地块本身的区位、容积率等因素关联度较高,二线城市流拍率降低间接表明各地推地质量提高,同时表明房企对相应地块信心抬升。三线城市依然存在流拍现象,目前各能级城市依然呈现高能级城市与低能级城市土拍热度显著分化的态势,与我们上文所提的区域间分化基本一致。


高能级城市土拍占比扩大。尽管核心城市更具土拍吸引力,但核心城市数量有限,导致供应地块规模相对少于低能级城市,因此从土拍占比看,低能级城市占比依然较高。截至2026年2月,全国百城住宅类用地中,一、二线城市土拍建面占比提高至35.26%。随着楼市成交逐渐企稳,核心城市的土拍占比有望进一步提高。

二、宏观视角:如何观察地产市场企稳?
(一)房地产已经历较为深度的调整
房地产曾一度是中国经济增长的引擎,但中国经济增长的结构已发生深刻变化,宏观经济对地产的依赖度已下降至较低水平。
2021年下半年开始,房地产业GDP当季同比增速进入负值区间,已持续18个季度。2024年9月的宏观政策转向之后,出现了连续三个季度短暂回升至1%-2%的区间,2025年下半年再次回到负值,四季度房地产业GDP当季同比增速录得-1%。从1992年-2020年,仅有两次出现过负值,一次是2008年金融危机时期,但仅持续了两个季度,一次是2020年的一季度。
同时,房地产业对GDP累计同比的拉动2021年小半年之后持续小于1个百分点,2023年-2024年出现了连续6个季度的负贡献,2025年4季度仅为0.01个百分点。
房地产开发在固定资产投资比重创历史新低。2025年末,房地产开发占固定资产投资完成额比重录得17.06%,创出历史新低,低于2016年末的17.2%的占比,已低于上一轮调整周期的最低点。



房地产供给端已经过比较深度的收缩,这有利于新的供需平衡的形成。从房地产产业链来看,供给端呈现较为深度的收缩,新开工意愿自2021年开始明显走弱且持续下滑,这意味着从中期来看,房地产的新增供给将保持在低位。2025年的10月当月新开工面积仅为3662万平方米,比2020年同期下滑了约82%,仅相当于上一轮调整周期的2015年同期的约三分之一,绝对值几乎回到了2003年的同期水平。

房地产开发资金结构也出现了变化,居民杠杆明显下降。从2021年开始,房地产开发资金组合中,居民个人按揭贷款的占比呈现下行,居民在房地产的杠杆水平趋于下降,居民中长期贷款出现负增长。


从房地产销售价格来看,已经历持续时间最长、幅度最大的调整。2010年以来,共经历三轮比较明显的价格调整,其中本轮价格连续下跌的时长最长。70个大中城市的二手房销售价格指数,其中2012年连续12个月同比增速为负值,2014年-2015年则是连续13个月,这两次都持续一年左右,而本轮自2022年2月进入负值区间,已持续近50个月。

2021年开启的房地产下行周期,在经历了将近5年较为深度的调整之后,已出现“性价比”。房价的下跌被动推升了租金回报率,租金回报率渐渐超出了无风险回报率,同时租金回报率也在逐渐接近住房贷款利率。从2023年年末开始,百城租金回报率持续高于5年定期存款利率。同时,从2024年7月起,百城租金回报率持续高于10年期国债收益率。截止2025年末,百城住宅租金回报率为2.39%,与个人住房贷款利率的差额已收窄至67BP。


(二)房价企稳的数量信号与国际比较
观察历史房地产复苏周期,传导链条为二手房销量回暖→新房销量回暖→房地产投资企稳→房价企稳。2026年春节后,一方面观察到一线城市二手房销量已呈现回暖迹象,是一个积极信号。另一方面,目前房地产投资仍在触底阶段,房价也仍然延续回落。如果目前一线城市二手房销售的回暖可以向更多城市和新房扩散,传导至投资意愿的企稳,并最终带动房价的触底回升,将结束房地产下行周期,迎来复苏。

参考国际经验,房地产的深度调整周期约为6-7年,中国本轮房地产的调整始于2021年年中,目前已持续了将近5年,已经过了较为深度的调整。

(三)政策:地产发展新模式,“房住不炒”到“因城施策”再到“中央兜底”
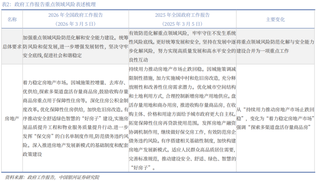
2026年政府工作报告针对房地产风险,从去年“持续用力推动房地产市场止跌回稳”变化为“着力稳定房地产市场”,与2025年中央经济工作会议的表述保持一致。明确提出“因城施策控增量、去库存、优供给”。对于房地产的调控政策可以从以下两个方面理解:第一,房地产的表述依然出现在化解重点领域风险的部分,这意味着促发房地产政策出台依然来自底线思维,包括关系到民生的保交楼、重点房企债务问题以及居民按揭贷款违约率上行可能带来的房地产风险与金融风险的交叉传染等;第二,房地产的调控政策框架依然是“房住不炒” “因城施策”。

政策短期核心目标是去库存、稳房价。货币、财政、行业政策有望协同发力,保持宏观政策一致性,共同推动商品房去库存。展望2026年,房地产政策的放松路径,按照政策力度从小到大排序,可能包括三类:第一,因城施策调控政策的进一步放松,包括限购限售进一步放开、购房契税优惠、2套房和1套房政策全面对齐等;第二,财政金融政策的进一步支持,包括财政对于房贷利率实施贴息、购房可用于个税抵扣、央行进一步降息从而引导房贷利率下行等;第三,地方政府因城施策继续实施商品房收储以去库存。
值得关注的是如果来自底线思维的重大风险出现,也不排除房地产调控政策框架从“房住不炒 因城施策”过渡到“房住不炒 因城施策 中央兜底”,中央成立国储房公司,推出全国层面的商品房收储政策,但目前来看,房地产政策意在托底而非强刺激,这种政策推出的概率仍然偏低。以上三类政策的政策力度由小及大,政策效果也是从小到大,发生概率却是由大及小。

三、策略视角:地产板块逐步具备配置价值
(一)地产周期对股票市场的影响
房地产周期对股票市场定价的影响,主要通过盈利贡献、流动性传导与风险偏好三个维度实现。首先,在盈利层面,房地产产业链覆盖上游原材料、中游建筑施工以及下游家居消费等多个环节,是中国经济中典型的“长链条行业”。在地产景气上行阶段,钢铁、建材、机械设备等行业需求同步扩张,直接抬升A股非金融板块的盈利水平,从而形成对股票市场的基本面支撑。其次,在流动性层面,中国居民家庭资产配置中房地产长期占据主导地位,房价的涨跌通过财富效应影响居民风险偏好。当房地产价格上涨时,居民财富感提升、风险资产配置意愿增强,资金更容易流入股票市场;而地产市场调整阶段,居民资产负债表趋于收缩,风险资产需求亦随之下降。再次,在风险偏好层面,房地产企业是信用债市场的重要主体之一,房企融资环境与信用风险的变化往往通过金融体系传导至股票市场,从而影响整体估值水平。历史经验显示,房地产周期与A股走势在较长时间内具有较强联动,但在结构性转型的背景下,A股走势对单一房地产周期的敏感性正在降低。
从市场结构看,房地产板块在A股中的市值占比经历了先降后稳再降的过程。2005年后地产公司陆续登陆资本市场,房地产板块市值快速扩张的同时占A股的比重逐渐企稳,2010年前后达到阶段性高位近5%。此后随着行业调控加强以及经济结构转型推进,房地产在资本市场中的市值与权重逐步回落,行业对股票市场整体盈利与估值的影响力也随之下降。
从指数表现看,我们以2000年初为基期,将房地产指数与沪深300指数进行同期比较,可以发现该比值在2017年前后达到历史峰值,到2025年末已降至2000年以来的最低水平。


从更长周期看,中国房地产市场大致经历了四轮较为典型的周期波动,而房地产板块与股票市场之间的联动关系,也随着宏观政策框架与经济结构的变化逐渐演化。
第一轮房地产周期(1998—2007年)以制度红利驱动为主,地产股与大盘呈现高度同步的Beta行情。1998年城镇住房制度改革正式启动,住房分配货币化标志着房地产市场化进程的开始,房地产开发迅速成为推动中国经济增长的重要引擎。随着城镇化进程加速以及居民住房需求集中释放,房地产投资持续扩张,上游钢铁、水泥、建材以及工程机械等行业景气同步提升。在2006至2007年的A股大牛市中,各主要指数均出现大幅上涨,房地产指数同步上涨。这一阶段地产行业的景气度与宏观经济周期高度绑定,地产投资的扩张不仅推动房地产板块上涨,也带动相关行业整体走强。
第二轮房地产周期(2008—2011年)在全球金融危机与政策刺激之间展开,地产板块与大盘依然保持较高相关性,但受政策调控影响明显增强。2008年全球金融危机爆发后,A股市场整体大幅下跌。随后刺激政策出台,信贷扩张与基建投资同步发力,房地产销售与投资迅速回升,地产股与宽基指数同步反弹。2010年以后,随着“新国十条”等调控政策出台,房地产市场逐步降温,地产板块与大盘指数均出现阶段性回落。总体而言,这一阶段地产对股市的影响仍然以宏观政策周期为主导。


第三轮房地产周期(2012—2018年)则逐渐转向“房住不炒”的政策转向,地产对股市的驱动力开始由增量扩张逐渐转向存量调整。2014至2016年间,在棚改货币化和去库存政策推动下,房地产销售和价格出现明显回升,地产指数涨幅显著超过宽基指数,上游建筑材料与机械设备板块亦表现突出。2016年底中央经济工作会议首次明确提出“房住不炒”,与此同时,地产产业链内部开始出现结构性分化:下游家用电器板块在2015年前后逐渐走出相对独立行情,消费升级成为其主要定价逻辑,而建筑装饰等与房地产施工高度相关的行业仍与地产周期保持较强联动。


第四轮房地产周期(2019年至今),在地产周期调整影响下,A股走势有所承压,但A股总体行情对地产周期的敏感性正在趋于弱化。2020年“三道红线”与房地产贷款集中度管理政策出台后,房地产调控重心由价格管理转向债务约束,行业融资环境明显收紧。2021年至2022年间,多家房企出险,房地产行业进入集中出清阶段。2024年9月政治局会议提出推动房地产市场“止跌回稳”,政策目标逐步转向稳定市场预期与防范系统性风险。在这一阶段,地产指数自2021年起持续下行,而部分上游行业走势则与地产明显分化。例如建筑材料与机械设备指数在2021年之后保持相对强势,其需求来源逐渐由房地产施工转向制造业投资与基础设施建设。下游行业中,建筑装饰板块仍与地产景气度保持较高同步,而家用电器板块则延续此前的独立走势,与地产周期的相关性进一步减弱。
整体来看,房地产周期在过去二十余年间曾是影响A股市场定价的重要宏观变量,但随着房地产行业在经济结构中的权重下降,以及制造业投资、科技产业与消费升级逐渐成为新的增长动能,房地产对股票市场的系统性影响正逐步弱化,其对市场的作用也由过去的“总量驱动”转向更加局部和结构性的影响。


(二)当前地产板块的估值与持仓情况如何?
地产板块PB估值近年来呈现出中枢持续下移的走势,在2021年6月跌破1倍整数关口,当前处于估值的底部区间。截至2026年3月30日,房地产指数PB估值为0.76倍,处于近十年15.22%分位数水平。从房地产指数与沪深300指数PB估值的比值来看,该比值在2024年触底,当前仍处于底部区间。


从成交情况来看,尽管地产板块成交额自2015年高位回落以来处于相对稳定区间,但成交占比持续回落,当前处于历史低位,反映出市场对于地产板块的关注度和交易情绪低迷,板块缺乏增量资金来源。以房地产指数月度成交额占全A指数月度成交额的比重来衡量交易占比,该指标在2006至2013年期间处于偏高中枢运行,随后逐步走低。2026年3月最新数据显示,截至3月30日,房地产指数成交占比仅为0.71%,处于2000年以来统计的历史最低水平。


从资金面来看,公募基金对于地产板块的重仓仓位持续走低。以Wind开放式基金分类中的四类主动偏股型基金作为分析重点,包括普通股票型、偏股混合型、平衡混合型和灵活配置型,观察基金资产配置结构中房地产板块的仓位变化。2018年底以来,主动偏股型基金重仓的A股个股中,房地产板块的市值占比自高位回落。尤其是2022年三季度以来,房地产板块的市值规模和市值占比均处于下滑态势。2025年四季报显示,基金重仓的A股个股中,房地产板块市值为44亿元,占全部A股重仓股的市值比重仅为0.27%,较2022年三季度的2.71%明显下滑,更是远不及2018年四季度的高点7.27%,总体处于低配状态。


值得关注的是,资金面也出现了一些积极变化,外资配置出现边际回暖迹象。以年度口径统计,2022年至2025年间,海外基金持续流出内地房地产行业相关上市股票,其中,2025年净流出1.49亿美元,较2024年的2.47亿美元有所收窄。2026年1-2月,海外基金转为小幅净流入,净流入规模为479万美元。


(三)地产板块启动还需要满足哪些条件?
从历史经验看,房地产板块的行情启动往往出现在销售端率先企稳、市场预期发生边际改善之时。从数据相关性来看,商品房销售面积同比与房地产指数走势的相关性明显高于房地产开发投资同比,这意味着地产股定价更多反映销售预期,而非当期投资或施工数据。当销售改善带来现金流回暖、融资环境稳定后,开发投资才会逐步回升。因此在多数地产周期中,地产股上涨通常领先投资数据1-2个季度,市场定价更偏向对销售复苏和政策宽松的预期。


从当前周期位置看,2026年3月主要城市房地产市场出现阶段性“小阳春”迹象。一线城市及部分核心二线城市的成交量明显回升,新房与二手房成交均较年初低点出现改善,显示需求端在经历长时间调整后开始边际修复,这或许意味着房地产市场已逐步度过需求收缩最剧烈的阶段。
与此同时,从资金与交易结构看,房地产板块已经处于明显的低配状态。一方面,地产板块在A股整体成交中的占比已降至近年来较低水平,市场关注度明显下降;另一方面,公募基金对房地产板块的配置比例亦处于历史低位。从交易结构角度看,这意味着当前机构配置已接近极限水平,进一步减仓空间相对有限,一旦基本面或政策出现边际改善,资金回补所带来的价格弹性反而更为明显。从估值角度看,房地产板块无论市净率还是相对宽基指数的估值分位均处于历史底部区间,房地产指数与沪深300的相对比值已回落至2000年以来最低水平附近,市场对行业风险的定价已较为充分。


综合基本面、资金结构与估值水平判断,本轮房地产周期的最坏阶段大概率已经过去。但需要看到的是,地产板块从“底部区域”走向“趋势性行情”,仍需若干关键条件逐步形成。一是,需要销售端持续改善并形成趋势性修复。地产股定价的核心变量仍然是销售预期,如果“小阳春”仅为季节性回暖而未形成持续改善,板块行情的持续性将受到限制。只有当核心城市销售持续回升并逐步向全国扩散,市场才会重新定价行业盈利预期。二是,需要房地产信用风险进一步稳定。过去几年地产板块持续承压的重要原因在于房企债务风险集中暴露。若未来房企融资环境逐步修复、行业违约事件明显减少,市场对地产行业的风险溢价将随之下降,从而为估值修复创造条件。三是,需要政策信号保持连续并进一步稳定市场预期。当前房地产“高质量发展”首次被写入五年规划,行业发展逻辑正由过去解决住房“有没有”的扩张阶段,逐步转向满足居民“好不好”的升级需求。若后续政策在需求端支持、融资环境改善以及库存去化等方面持续推进,将有助于稳定市场对行业基本面的判断。四是,需要资金配置结构发生边际变化。在当前机构配置与市场关注度均处于历史低位的背景下,若销售修复与政策信号得到确认,地产板块有望出现阶段性的资金回补行情,估值中枢也将随之逐步抬升。在这些条件逐步兑现的情况下,地产板块存在阶段性修复的可能。
四、投资建议
(一)估值
从PB估值看,2025年10月以来,行业整体进入PB相对波动的阶段。政策端,2026年2月上海出台收购二手房和“沪七条”等楼市政策。在政策的作用下,行业基本面有望有所修复。随着行业稳定发展态势逐渐巩固,行业配置价值逐渐凸显。

(二)重点公司
受前几年房企拿地规模和投资开工均收窄的影响,行业整体规模或较去年收缩,政策的支持力度不断扩大。由于楼市稳定态势仍需巩固,房企结算毛利率或将进一步筑底。行业或出现尾部房企出清,龙头持续深耕核心区域的情况。因此,头部房企或凭借融资成本较低和核心区域高市占率的优势实现运营改善,并通过估值修复实现整体的β机会。
在房地产新模式下,存量住房的重要性逐渐凸显。老旧小区和次新小区的体量可观,因此物业管理的规模有望持续提升。优质物业公司或在第三方外拓领域发力,具有优秀的外拓能力、运营能力和品牌效应的物管公司值得关注。在新一轮需求侧政策刺激下,存量住房的交易有望提振,我们看好深耕高能级城市、市占率领先的专业房地产经纪公司。


VIP复盘网