扫码体验VIP
网站公告:为了给家人们提供更好的用户体验和服务,股票复盘网V3.0正式上线,新版侧重股市情报和股票资讯,而旧版的复盘工具(连板梯队、热点解读、市场情绪、主线题材、复盘啦、龙虎榜、人气榜等功能)将全部移至VIP复盘网,VIP复盘网是目前市面上最专业的每日涨停复盘工具龙头复盘神器股票复盘工具复盘啦官网复盘盒子股票复盘软件复盘宝,持续上新功能,目前已经上新至V6.5.3版本,请家人们移步至VIP复盘网 / vip.fupanwang.com

扫码VIP小程序
返回 当前位置: 首页 热点财经 注意!多只可转债,将迎最后交易日

股市情报:上述文章报告出品方/作者:中国证券报;仅供参考,投资者应独立决策并承担投资风险。

注意!多只可转债,将迎最后交易日

时间:2026-01-13 12:19
上述文章报告出品方/作者:中国证券报;仅供参考,投资者应独立决策并承担投资风险。


近期,多只可转债将被提前赎回。

1月13日是瑞达转债最后交易日。Wind数据显示,截至1月13日上午收盘,瑞达转债二级市场价格为127.7元,与赎回价格101.12元/张相差较大,投资者如未及时转股或卖出,损失或达20.81%。

瑞达转债最后一个交易日


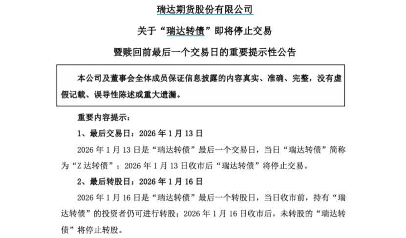
近期,瑞达转债正股瑞达期货多次发布公告,提示瑞达转债提前赎回。公告显示,1月13日为瑞达转债最后一个交易日,当日瑞达转债简称为“Z达转债”;1月13日收市后,瑞达转债将停止交易。
 
图片来源:公司公告

公告显示,1月16日是瑞达转债最后一个转股日,1月16日收市前,持有瑞达转债的投资者仍可进行转股;1月16日收市后,未转股的瑞达转债将停止转股。仍未转股的瑞达转债,将按照101.12元/张的价格强制赎回。

公告提示,本次瑞达转债赎回价格可能与其停止交易和停止转股前的市场价格存在较大差异,投资者如未及时转股,可能面临损失。

瑞达期货于2020年6月29日公开发行650万张可转债,每张面值100元,期限为6年。但由于自2025年11月13日至2025年12月24日,公司股票已有十五个交易日的收盘价格不低于瑞达转债当期转股价格的130%(即26.42元/股),已触发瑞达转债有条件赎回条款。

Wind数据显示,截至1月13日上午收盘,瑞达转债报127.70元,以此价格计算,若不及时交易或转股,投资者或将损失20.81%。目前,瑞达转债未转股比例为22.15%,转债余额为1.79亿元。

多只可转债将被赎回


除瑞达转债外,金钟转债、再22转债、博23转债、沪工转债也即将被强制赎回,最后交易日分别为1月14日、1月15日、1月16日、1月16日,最后转股日分别为1月19日、1月20日、1月21日、1月21日,赎回价格分别为100.2元/张、100.47元/张、100.07元/张、101.43元/张。

Wind数据显示,截至1月13日上午收盘,持有上述可转债的投资者若不及时卖出或转股,或分别损失38.16%、66.59%、35.31%、32.02%,投资者应注意相关公司提示性公告,及时进行操作。

对于可转债强赎,投资者可在最后交易日之前(包括最后交易日)直接卖掉可转债,由于可转债是T 0交易,投资者可以随时卖出;投资者也可在股票交易软件中进行转股操作,转股操作的最后期限为最后转股日,通常比最后交易日晚三个交易日,需要注意的是,转股后的可转债变成了股票,交易规则也从T 0变成T 1,当日无法进行卖出交易。

在股市走强影响下,不少可转债迎来提前赎回,可转债市场持续缩量。业内人士预测,2026年转债市场规模或将延续收缩趋势。兴业证券研报显示,中性假设条件下,2026年转债退出规模估算约1600亿元,上限可能在2100亿元。

股票复盘网
当前版本:V3.0