引领高端中国制造,全球锂电龙头地位稳固:
宁德时代深耕技术创新和全球化发展,是享誉全球的新能源电池龙头。宁德时代前身是ATL 新能源科技动力电池部门,于2011 年由ATL创始团队二次创业成立,创始人核心团队控股,股权结构较为稳定,并且管理层深耕锂电领域,产业和管理经验丰富。宁德时代具有全栈电池产品矩阵,打造行业标杆解决方案,持续推进全球化战略布局,构建研发、制造和市场全球协同体系,在动力电池和储能电池领域行业龙头地位稳固。公司盈利能力不断改善,净利润不断增长,高度重视技术创新并持续推进长期战略布局,研发投入持续增强,研发团队规模和素质不断提升,专利数量迅速增长,研发投入拓宽技术护城河,持续巩固公司行业龙头地位。
动力电池迈向高质稳步发展,储能海外需求旺盛:
动力电池发展韧性强劲,产量保持高位。受益于新能源在售车型数量快速增加、智能化水平提升、充换电基础设施不断完善等因素,全球新能源车市场需求持续增长。根据SNE Research 统计,2024 年全球新能源车动力电池使用量达894.4GWh,同比增长27.2%。2024 年动力和其他电池月度产量整体呈现稳定高位波动态势,全年累计产量达1096.8GWh,同比增长41.0%。宁德时代2017-2024 年连续8 年动力电池使用量排名全球第一,2024 年全球市占率为37.9%。在全球可再生能源发展、储能成本下探、数据中心需求提升等因素驱动下,全球储能市场需求持续增长。根据SNE Research 统计,2024 年全球储能电池出货量301GWh,同比增长62.7%。根据中关村储能产业技术联盟统计,2024 年中国新型储能新增装机规模109.8GWh,同比增136%。宁德时代2021-2024 年连续4 年储能电池出货量排名全球第一,2024年全球市占率为36.5%,行业龙头地位稳固。
动力与储能携手共进,技术创新与全球化布局推动发展:
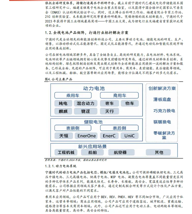
宁德时代以三大发展方向和四大创新体系打造核心竞争力:通过材料创新推动电池参数提升;通过系统结构持续迭代升级,结构创新AB电池解决方案;建立全球首家电池“灯塔工厂”;设立EVOGO 品牌打造换电商业新模式。应对乘用车市场,公司发布了面向中低端的神行超充电池和高端的麒麟电池,并发布骁遥电池解决增混车型痛点,开启电池多核新时代。应对商用车市场,公司发布了四种天行电池应对不同场景,开启纯电重型商用车全场景时代。同时公司布局未来,发布凝聚态电池并预计2027 年量产全固态电池。公司储能全场景覆盖,打造第二增长曲线,发布天恒储能系统、TENER Stack 储能系统等超大型储能系统满足表前侧储能需求;新能安UniC 系列储能产品、PU100 产品适应多种环境,满足表后侧储能需求。宁德时代产能快速扩张,全球化生产基地布局。在德国、匈牙利、西班牙和印度尼西亚已建成或预计建成多座电池工厂,并且连斩海外大型储能订单,业务国际化进入收获期。2025 年5 月20 日,宁德时代在港交所主板挂牌上市,港股的二次上市标志着宁德时代进入全球化新阶段。





























VIP复盘网