商业航天的未来是星辰大海,中美均将商业航天放在极高战略高度。SpaceX在星座部署进度、火箭运力及成本、收入体量和估值体量等方面领先。在占频保轨的战略价值以及运营服务的商业价值驱动之下,我国政策从产业和资本市场两方面共同支持商业航天发展,国内发展呈现加速追赶态势,大型可重复使用火箭开始密集首飞,有望逐步打通产业核心瓶颈,加速商业航天产业实现闭环。看好商业航天板块后续表现,卫星环节重点关注载荷总体、天线及配套、激光通信终端及配套、太阳翼及能源系统相关,火箭环节重点关注发动机及其3D打印、箭体结构件相关,地面设备环节重点关注民用终端及手机直连相关,运营服务环节重点关注具备稀缺资质的公司。

1.从战略意义看,中美均将商业航天提到极高战略高度,目前我国发展商业航天的核心在于占频保轨。美国提出“确保太空优势”,SpaceX的星舰进展顺利,蓝色起源新格伦火箭回收成功,我国星座“占频保轨”需求更加迫切。“十五五”首次提出“航天强国”,后续政策细则密集发布,从产业和资本两方面支持商业航天产业发展,产业发展进入快车道。
2.从商业价值看,商业航天的空间是星辰大海。卫星制造环节,数万颗卫星组成的巨型星座建设及持续的补网需求带来千亿级别市场规模,太空数据中心进一步打开想象空间;火箭发射环节,除卫星发射需求外,随着火箭运力提升、发射成本下降,太空旅游、全球极速运输、空间生物实验、资源开发与利用等活动将有序开展,地面设备及运营服务环节,卫星互联网运营服务、各类终端直连卫星等需求带来万亿级别市场空间。
3.从估值对标看,SpaceX有望2026年上市,目标估值1.25万亿美元,ASTS、RKLB市值超过300亿美元,美国商业航天相关公司估值之和远超我国相关上市公司市值。国内政策支持商业航天企业出海,未来我国有望占据全球更多市场份额,市场增长潜力大,企业估值增长空间大。
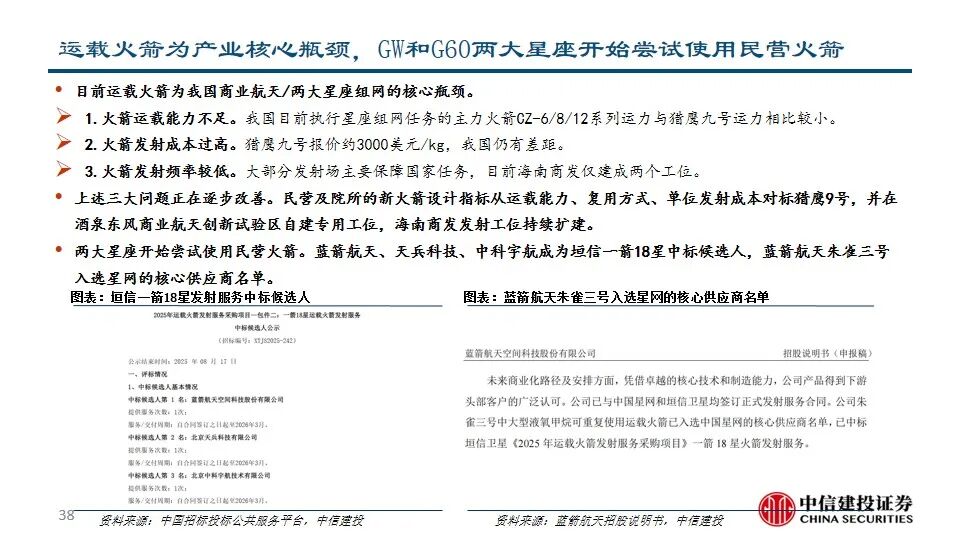
4.从产业进展看,我国火箭核心瓶颈持续打通。朱雀三号和长征十二号甲首飞成功入轨,一子级回收取得巨大突破,长十一子级海上溅落成功,力箭二号首飞入轨成功,2026年民营及院所多款对标猎鹰九号的大型液体火箭将密集开展首飞以及回收试验,发射工位持续扩建,周转周期显著缩短,有望逐步解决产业瓶颈,中短期将极大加速我国星座建设进程,长期来看还将带动太空旅游、太空运输等应用的爆发。
5.从后续催化来看,中美共振,国内外产业催化密集。我国多型号运载火箭将继续开展首飞及回收试验,有望于今年实现火箭回收,商业火箭企业IPO稳步推进,头部企业有望于年内上市;星舰V3版本预计将开始试飞,SpaceX有望年内上市。
投资建议:近期商业航天板块受到部分火箭发射失利/推迟以及市场风偏变化等影响,出现较大幅度回调,截至2026.3.30,平均回调幅度超30%,后续催化密集,随着市场风偏的修复,看好商业航天板块后续表现。卫星环节重点关注载荷总体、天线及配套、激光通信终端及配套、太阳翼及能源系统相关,火箭环节重点关注发动机及其3D打印、箭体结构件相关,地面设备环节重点关注民用终端及手机直连相关,运营服务环节重点关注具备稀缺资质的公司。






















































1.卫星互联网建设不及预期。卫星互联网产业系国家重点扶持的战略新兴产业,随着卫星互联网产业的发展,国家可能会出台新的政策和法规来规范和指导产业的健康发展,这些政策和法规的调整可能会对行业的生产运营和投资决策产生影响。
2.技术突破不及预期。尽管中国在卫星互联网领域取得了一系列进展,但与国际最先进水平相比,仍存在一定的技术差距。特别是一箭多星、火箭回收与复用、低成本制造等核心技术的突破不足,仍是制约产业快速发展的主要瓶颈。
3.频谱和空间资源争夺加剧。随着低轨道卫星数量的急剧增加,频谱资源和空间轨道资源的争夺将日益加剧。如何在国际上协调和争取更多的频谱和轨道资源,以确保我国卫星互联网系统的稳定运行,是一个长期和复杂的挑战。
4.相关公司IPO进度不及预期。国内头部商业火箭公司以及海外SpaceX的IPO进度受到多方面因素共同影响,存在时间节点不确定的情况,进展存在不及预期的可能性。


VIP复盘网