本篇报告主要回答三大问题:1)Sora App全球出圈,将如何影响社交应用的竞争格局?我们认为Sora的爆火,能快速帮助国内用户形成使用和消费AI视频的习惯,是发展增量,无需担心对抖音、快手、小红书等产品的颠覆。2)如何理解ChatGPT接入第三方应用?OpenAI为应用生态打样板:一个超级入口 一众垂类应用。3)为什么Sora App可以成为全球首个AI视频爆款应用?一是把普通人生成AI视频的门槛降低到极致,配合社交玩法;二是Sora物理真实性上台阶,也是世界模型的基础。

1、Sora App全球出圈,将如何影响社交应用的竞争格局?
我们认为Sora的爆火,能快速帮助国内用户形成使用和消费AI视频的习惯,是发展增量,无需担心对抖音、快手、小红书等产品的颠覆
1)从历史来看,中国互联网公司有极强的从1到N的产品能力,比如电商和手游均是“后来居上”
电商领域,美国亚马逊1995年成立是全球最早的电商平台,但2024年中国电商零售规模已经是美国的3倍,电商渗透率50%约为美国的2倍。手游领域,《神庙逃亡》《水果忍者》是全球初代手游爆款,但截止2024年中国成为全球手游领导者,贡献全球移动游戏近40%的市场规模。
2)从运营能力看,抖快已将AI生图完全大众化,“本土Sora”的出现只是时间问题
截至10月8日,抖音的“给豆包一张平平无奇的照片”,热度超过1400万,用户喂给豆包一张图片 指令就可以生成氛围感十足的照片。25年初可灵的“AI毛绒特效”曾在快手主站出圈,“快来惹毛我”话题播放量达7.2亿次,北京文旅、清华大学等官方账号也纷纷参与二创。后续抖快将AI的大众化玩法,从图片推向视频,爆款效应可能迅速放大,本土Sora的出现只是时间问题。
并且,Sora目前的社交裂变玩法,正是国内互联网公司早年最擅长的。抖音2018年初首次登顶iOS国内免费榜首,就是由海草舞、手指舞、纸短情长和AI变脸等挑战赛和活动带动。快手最初以动图生成工具从零积累千万级月活,也是借助动图在微博的广泛传播。
3)从技术性能看,国产模型Token定价更低,大规模破圈的用户基础更强
目前Sora生成的视频虽然广泛传播,但app仍然处于邀请制,还没有真正的放开下载,我们认为这与模型本身的token成本和定价相关。目前Sora2生成5秒视频需要0.5~2.5美元,比可灵等国产模型高出80%左右,在未来的用户推广和竞争中,国产模型性价比优势十分明显。
2、如何理解ChatGPT接入第三方应用——
OpenAI为应用生态打样板:一个超级入口 一众垂类应用
OpenAI从追求AGI,转向产品与变现,AI应用也开始走向“移动互联网的2008年”
OpenAI现阶段的雄心,是成为AI时代的iOS商城和Google Play。根据The Information预计,到2029年OpenAI来自ChatGPT的纯订阅收入占比将下降到40%,而Agent收入占比有望提升到25%,这部分通用Agent收入,我们认为就类似iOS的苹果税,而2008年正是app sotre正式推出的时间。目前首批已经宣布接入的Canva、Figma、Spotify,有望实现从调用、修改、到支付全流程贯通。
国内怎么看?
1)谁能做入口——流量导向:腾讯、阿里、字节均有潜力。其中腾讯的微信小程序生态与ChatGPT要打造的应用生态高度相似。小程序生态之完整性不亚于一个移动应用市场,超过90%的主流APP均已推出微信小程序版本,再叠加公众号、视频号、朋友圈、支付和生活服务,再叠加聊天记录等用户个人数据(如能得到授权),那么微信就是一个既具备流量属性(超14亿月活),又能满足用户几乎所有线上功能的通用Agent。此外阿里的夸克和支付宝,字节的抖音和豆包,也有机会成为AI流量入口。
2)垂类怎么看——产品力导向:细分垂类各凭本事。强如ChatGPT也无法覆盖所有场景,需要接入第三方应用优化垂类场景的使用体验,凸显垂类应用的数据与场景壁垒。例如AI编程Cursor生成代码准确度与自动化程度高,目前ARR已超5亿美元;美图秀秀的AI美颜效果自然真实,用户黏性高,驱动美图整体付费率从1H23的2.9%增加至1H25的5.5%;焦点科技的AI麦可具有外贸行业KnowHow和产品数据,上半年AI收入同比接近翻倍。
3、为什么Sora App可以成为全球首个AI视频爆款应用?
Sora App爆火的两个关键点
1)把普通人生成AI视频的门槛降低到极致,配合社交玩法。Sora App创新结合Cameo(自己的形象创作短视频)和Remix(一键生成同款视频)两大功能,让用户可以极低门槛地基于自己和朋友的形象,创作同款热门短视频。App内的推荐算法也围绕“创作优先”进行内容推荐,优先展示最有可能激发用户创作热情的内容,如好友创作的视频。
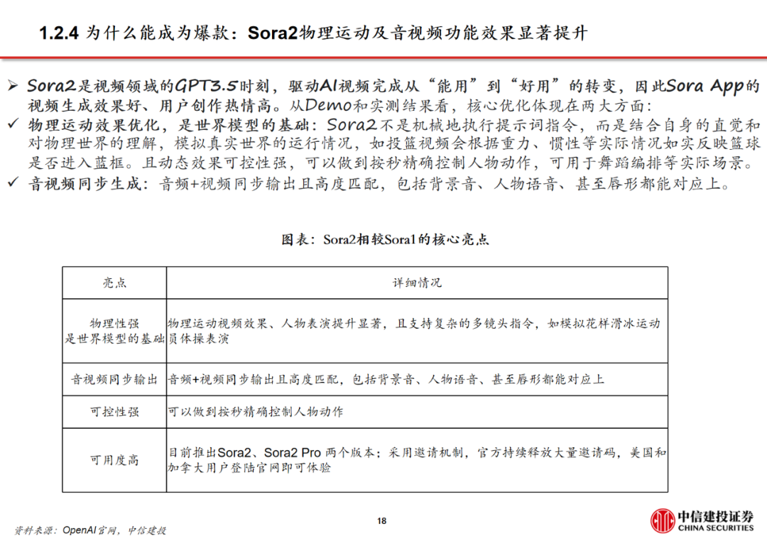
2)Sora2物理真实性上台阶,也是世界模型的基础。OpenAI其实将Sora2形容为“世界模拟模型”,这一代模型不是机械地执行提示词指令,而是结合自身的直觉和对物理世界的理解,模拟真实世界的运行情况,如投篮视频会根据重力、惯性等实际情况如实反映篮球是否进入蓝框。且指令遵循能力和可控性较强,可以做到按秒精确控制人物动作,用户生成复杂视频的难度大幅下降。
4、投资建议
1)布局通用模型/Agent、拥有流量的大厂,及其生态合作伙伴
2)拥有垂类高质量数据,并有收入/场景的垂类应用









































VIP复盘网