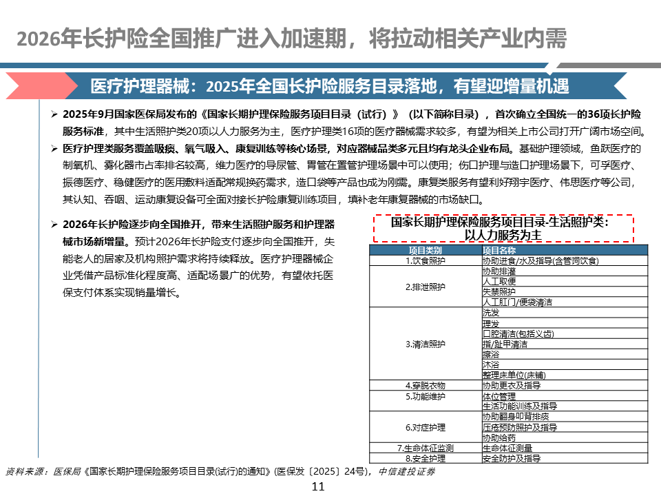
我国正在大力推进长护险制度,我们研究对比了海外部分重点国家的长护险政策,认为中国的长护险政策设计较为科学,国家医保局正在大力推进,至2028年底将基本实现全国统一覆盖,对失能人员和家庭成员具有重要意义。根据我们的测算,我国长护险总保费规模在5年后有望达到1800亿元左右,长期来看将推动超过万亿规模的增量护理市场需求,将拉动相关产业内需,看好部分家用器械、医疗设备、养老护理相关公司的投资机会。

2026年长护险全国推广进入加速期,将拉动相关产业内需















行业政策风险:因为行业政策调整带来的研究设计要求变化、价格变化、带量采购政策变化、医保报销范围及比例变化的风险。尤其是集采、医保支付政策的变化,对行业发展预期影响较大。
研发不及预期风险:新药和器械在研发过程中,存在临床入组进度不确定、疗效结果及安全性结果数据不确定的风险。
审批不及预期风险:审批过程中存在资料补充、审批流程变化因素导致的审批周期延长的风险。
宏观环境波动风险:全球经济增速进一步放缓,可能影响下游需求,此外还需要考虑国际关系、气候变化、通货膨胀及汇率和利率方面的风险。


VIP复盘网