
摘要
投资逻辑
仪器仪表自主可控龙头,经营稳健底部韧性十足。(1)公司拥有六十年仪器仪表行业经验,核心产品覆盖工业自动化仪表全领域,拥有中石油、中石化、壳牌等优质客户。(2)2025年11月,公司由地方国企变为央企国机集团的子公司,渠道研发资源加码。(3)周期底部业绩波动较小,根据公司业绩预告,2025年公司实现营收和归母净利润分别68.0/6.3亿元,同比分别-10.4%/-19.0%,但净利率表现仍较为稳健,毛利率稳中有升。
下游需求回暖,国产替代利好龙头企业。(1)仪器仪表市场长期向好,虽然在24/25年短期调整,但周期已经触底,根据《2025年中国自动化仪表行业市场白皮书》,26-30年仪器仪表市场空间预计CAGR为7.2%。(2)石化、煤化工资本开支回暖,根据国家统计局,2025年全国石油、煤炭及其他燃料加工业同比增长18.2%,延续了2024年的增长。考虑到国内石化行业的大规模投资开始于多年前,大量仪器仪表存在更新升级需求。(3)海外逐渐成为新的增长极,根据国家统计局,2025年全国仪器仪表制造业累计出口货值为1690.5亿元,同比增长5%。(4)仪器仪表行业国产替代持续推进,根据浙江力诺年报和华经产业研究院,我国控制阀市场前50名企业的国产化率从2015年的32.8%提升到2023年的41.6%。未来竞争格局有望进一步集中,中小厂商淘汰加剧,利好龙头企业。
产品全谱系高品质布局,国机集团赋能,共筑公司竞争优势。(1)产品层面,公司拥有完善的产品矩阵,具备系统集成与总包优势,核心技术自主可控,部分细分产品市占率位居国内前列,能够满足下游多行业多元化、高精度需求。公司研发投入保持高位,2019-2024年,公司研发费用率由6.4%提升至7.1%,当前显著高于横河电机与艾默生。(2)国机集团作为机械工业龙头央企,为公司提供供应链、技术、客户资源等全方位支持,通过产学研合作聚焦核心技术攻坚,创新海外营销模式,推动“技术 产业 服务”全链条优势形成,助力公司突破发展瓶颈,打开新一轮成长边界。
盈利预测、估值和评级
见报告全文
风险提示
宏观经济下行、能源价格波动、项目进度不及预期、竞争加剧。
正文
一、国机入主启新程,仪表龙头迈向全球一流
1.1深耕工业仪表六十载,全品类布局行业领先
深耕行业六十载,成就国产工业自动化仪表龙头企业。公司前身可追溯至1965年,响应国家三线建设战略部署,由上海、江苏、辽宁等地相关仪表制造企业内迁重庆组建的四川热工仪表总厂,为上世纪六十年代国家重点布局的三大仪器仪表制造基地之一。目前业务覆盖工业自动化仪器仪表核心部件、高端仪控设备及控制系统、系统集成与总包服务,同时可针对不同行业场景提供定制化整体解决方案。2025年11月,公司完成股权交割及控制权变更,实际控制人正式变更为中国机械工业集团有限公司,业务协同下有望进一步推动公司增长。
产品矩阵全面丰富,下游石化、化工贡献主要需求。公司主营业务为工业自动控制系统装置及工程成套,2025年上半年占总营收比重高达87%,涵盖智能执行机构、智能变送器、智能调节阀、智能流量仪表、温度仪表、物位仪表、控制设备及装置、分析仪器等各大类单项产品以及系统集成和总包服务。除此以外,还覆盖了复合材料和电子器件等业务。下游结构上,根据250428投资者关系活动记录表,公司2024年新签订单下游45%为石油化工,装备制造占20%,冶金占10%。

公司拥有八大核心产品,旗下每个子公司各负责1-2个子产品。电磁流量计经公司十余年孵化培育,在冶金行业确立领先地位,后续成功切入化工赛道。公司电磁水表产品则聚焦民用市场,以高精度为核心布局策略,产品性能达到先进水平。定位器主打阀门应用场景,目前产品性能已跻身世界级水平。

客户资源丰富,包含央国企、外企与大型民营企业。公司依托完善的产品谱系、持续的研发创新和贴近一线、高效灵活的营销体系,与众多下游客户建立了深度联系。公司在自动化解决方案上拥有中石油、中石化、国能集团、宝武集团、壳牌、巴斯夫等多家流程工业巨头。

1.2股权结构清晰,国机入股赋能高质量发展
控制权由地方国资委变更为央企集团。根据公司251118公告,公司控制权正式由重庆市国资委变更为中国机械工业集团有限公司,后者通过国机仪器仪表(重庆)有限公司间接持有公司29.91%的股权;重庆市国资委作为第二大股东,间接控制公司18.71%股权;横河机电也持有公司5.32%的股权。
国机集团入主赋能,公司迈入发展新阶段。国机集团旗下子公司从三方面全面赋能公司进一步发展。技术上,依托沈阳仪表院、中国电研等科研资源,协同攻关高端传感器等“卡脖子”技术,提升研发转化效率与产品智能化水平。产业链上,整合全链条资源,实现核心零部件自主可控,打造“设备 系统 工程”一体化解决方案,推动公司向整体服务商转型。渠道上,共享国机集团全球170多个国家和地区的网络,拓展国内外央企及新兴领域客户,加速国际化进程。

1.3经营业绩足稳健,周期底部显韧性
上市以来营收波动攀升,短期业绩承压。根据业绩快报,2025年公司营收68.0亿元,同比下滑10.4%,归母净利润6.3亿元,同比下降19.0%,短期承压。根据公司公告,营收端来看,2016-2025年公司营收从32.6亿元增长至68.0亿元,整体保持扩容态势,增速呈现周期性波动;利润端看,2016-2025年公司归母净利润从1.3亿元增至6.3亿元,盈利增速显著高于营收。整体来看,公司长期盈利能力呈改善态势,依托核心产品竞争力实现盈利规模扩容,2025年承压主要与化工等下游需求面临周期性调整有关,后续随着下游需求降幅触底,公司营收有望反弹复苏。

收入规模位居前列,收入增速居行业中位。上市可比公司收入规模普遍在10-20亿,公司收入规模在可比公司中位居前列,但仍明显低于海外龙头艾默生和横河电机。收入增速上看,公司在21-23年增速较快,但2025年下滑较多,整体来看近年复合增速居行业中游。

公司毛利率整体呈稳步提升态势,从2016年29.56%升至2025Q1-Q3的34.30%,处于行业中位,彰显产品结构优化成效,但始终低于艾默生、横河,差距主要源于海外巨头高端产品溢价优势。整体来看,公司盈利质量持续提升,虽毛利率仍有差距,但净利率表现稳健,核心得益于成本控制优化。

二、下游需求初复苏,国产替代利龙头
2.1仪器仪表:制造业升级基石,自主可控攻坚重难点
仪器仪表行业支撑制造业升级,核心部件自主化亟待突破。仪器仪表是是以测量技术为核心,用于检测、计量、感知与控制物理量、物质成分及理化参数的精密器具,是支撑制造业发展的基础性、战略性行业,为工业生产与科技创新提供了关键数据与控制支撑。仪器仪表主要分为通用仪器仪表与专用仪器仪表两大类。通用类以工业自动化仪表、电工仪器、实验分析仪器等为代表;专用类则覆盖环境监测、地质勘探、农林牧渔、核辐射测量等领域专用设备,应用场景遍及国民经济各关键领域。从产业链结构看,仪器仪表行业上游主要包含五金件、电子元器件、传感器等关键部件,下游应用则覆盖石油化工、钢铁冶金、电力、建筑测绘、轨道交通等众多领域。而传感器作为核心元器件,主要负责各类物理量、化学量信息的采集与处理,直接决定仪器仪表的测量精度与运行性能。当前我国高端仪器仪表领域仍存在明显短板,高端传感器等核心零部件对外依存度较高、多被海外企业占据,加快关键核心部件自主化已成为行业突破的关键。

横跨装备电子赛道,构筑工业控制核心。工业自动化仪器仪表横跨高端装备制造与电子信息两大领域,是工业流程感知、测量、控制与执行的核心装备,下游广泛应用于石油、石化、化工、造纸、能源、电力、冶金等国民经济重要领域。按照功能与应用场景,工业自动化仪器仪表可划分为五大类:一是感知测量类仪表,包括分析、压力、温度、流量、物液位仪表;二是现场仪表,以温度变送器、压力变送器等现场端测量设备为主;三是在线分析仪器,如过程气相色谱仪、红外光谱仪等物料成分实时监测设备;四是控制执行类仪表,涵盖执行机构、调节阀等执行单元;五是控制系统及装置,包含DCS、PLC等控制系统,以及模拟显示仪、信号转换器、HMI人机界面等控制装置。
市场规模长期扩张,短期筑底后重回增长通道。根据《2025年中国自动化仪表行业市场白皮书》,自动化仪表细分市场2021-2024年规模先增后稳,2024年达265亿元;预计2025年短期调整至258亿元,2026年起重回增长通道,2030年有望升至365亿元,26-30年CAGR为7.2%。行业具备周期触底、长期向好趋势,制造业升级与国产化加速将打开中长期成长空间。

2.2石化更新叠加化工回暖,智造需求全面释放
石化引导行业高质量发展,替代需求集中释放。国内石化行业的大规模投资始于2010-2015年,期间配套采购了大量的工业自动化仪器仪表,这些仪器仪表经过多年使用,目前已进入使用寿命末期,性能、质量与稳定性大幅下降,需要逐步更新替代。此外,随着石化行业技术升级、环保要求提升,部分老旧仪器仪表已无法满足生产工艺与环保标准的要求,也需要提前更新替代。从政策维度来看,“减油增化”需求下,国家鼓励石化行业加快智能化转型,推广应用工业自动化控制系统、智能检测仪器、工业机器人等装备,打造智能工厂、智能车间,提升生产效率与产品质量。中石化、中石油等大型石化企业纷纷启动智能化工厂建设项目,加大对工业自动化仪器仪表的采购力度,推动高端智能仪表应用。
化工资本开支触底回升,投资需求逐步释放。化工行业是资本密集型行业,资本开支是衡量行业投资热度、需求增长潜力的核心指标,直接影响工业自动化仪器仪表的新增需求规模。2022-2023年,受全球经济复苏乏力、化工产品价格波动、环保整治压力加大等因素影响,国内化工行业资本开支降幅逐步扩大,导致工业自动化仪器仪表新增需求增速放缓。2024年以来,全球经济逐步复苏,环保政策趋于稳定,头部企业开始加大投资力度,布局高端化工、新材料等领域,带动化工行业资本开支触底回升。根据国家统计局,2025全国石油、煤炭及其他燃料加工业同比增长18.2%,延续2024年的涨势。

国内市场竞争加剧,海外市场成为新的增长极。随着国内工业自动化仪器仪表行业的快速发展,中低端市场产品同质化程度较高,价格竞争较为激烈,国内企业的盈利空间受到一定挤压。在此背景下,仪器仪表制造业出口规模持续扩大,其中东南亚、中东等新兴市场成为国内仪器仪表企业出海的重点区域。根据国家统计局,2025年全国仪器仪表制造业累计出口货值为1690.5亿元,同比增长5%。国内龙头企业纷纷加快出海步伐,海外市场成为国内仪器仪表企业新的增长极。随着全球智能制造、工业互联网的快速推进,海外市场对工业自动化仪器仪表的需求将持续增长,为国内企业出海提供了良好的市场环境。

2.3行业集中度和国产化率提升,利好仪器仪表龙头
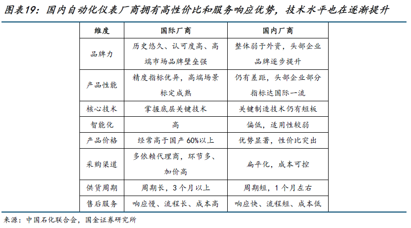
产业链自主可控需求迫切,国产替代空间广阔。长期以来,中国工业自动化仪器仪表行业高端市场主要由海外巨头主导,国内企业主要集中在中低端市场,核心产品依赖进口,这不仅制约了国内行业的发展,也存在一定的供应链安全隐患。近年来,国家对产业链供应链安全的重视程度提升,以及国内企业技术研发能力的不断增强,工业自动化仪器仪表行业的国产化替代加速推进。目前,中国工业自动化仪器仪表行业的国产化替代已进入加速阶段,国内企业在中低端市场已实现全面替代;在高端市场逐步渗透,国产化率持续提升。
多维度政策支撑,引导行业健康发展。近年来,一系列扶持政策从研发支持、市场推广、国产化替代、下游应用等多维度引导行业健康发展。《“十四五”智能制造发展规划》明确提出,要加强智能制造装备研发与应用,突破智能感知、高性能控制等共性技术,推动工业自动化仪器仪表的智能化、数字化升级。

仪器仪表行业国产化率有所提升。控制阀是重要的仪器仪表,根据智研咨询、制造业排名数据库,2023年我国控制阀占主流仪器仪表(含控制阀、压力变送器、流量计、温度计、物位计、在线分析仪)市场空间比例为48%,因此下文以控制阀为代表,分析仪器仪表行业的国产化情况。根据浙江力诺2023年年报,2023年国内销售额前50的控制阀企业中,国产品牌市占率为41.62%,而根据华经产业研究院,2015年该比例仅为32.8%。随着头部企业产品研发进度加快,我们认为国内仪器仪表行业国产化率有望进一步提升。

分散格局逐步集中,龙头优势持续凸显。我国工业自动化仪表行业起步较早,但由于行业细分领域众多、技术门槛差异较大,长期以来呈现“大行业、小公司”的分散竞争格局。而近年来,随着国产替代加速、中小厂商淘汰加剧,行业集中度呈现提升态势。根据《2025年中国自动化仪表行业市场白皮书》,从细分产品来看,流量仪表、压力仪表和分析仪表市场集中度较高,2024年CR5在65%左右,而温度仪表集中度仍有较大提升空间,2024年CR5仅为28%;在市占率靠前的企业中,E H和艾默生等海外企业遥遥领先,而公司作为国内仪器仪表龙头在温度仪表领域一马当先,2024年占据10%的市场份额,并且在其余产品领域均有较强的发展潜力。

国产企业龙头崛起,细分领域分化竞争。近年来,随着我国工业自动化仪表行业的快速发展和国产替代进程的加速,本土企业逐步崛起,涌现出一批具有较强技术实力、产品竞争力和市场影响力的龙头企业,这些企业主要聚焦于中低端市场,同时逐步向高端市场突破。国内主要竞争对手包括中控技术、智能自控、万讯自控等,这些企业在产品布局、市场定位、技术优势等方面各有侧重,与公司形成了既竞争又互补的关系;同时大量中小厂商分布在中低端市场,形成了激烈的同质化竞争。

三、产品筑基、央企赋能,共构公司竞争壁垒
3.1产品:全谱系布局筑基础,技术领先建壁垒
构筑全产业链产品群,实现全场景覆盖与垂直整合。在测量与分析领域,公司全面布局温度、压力、流量、物位及成分分析五大维度的核心仪表,形成了对标国际巨头的感知层产品矩阵,为工业流程提供精准的数据底座;在执行与控制环节,公司产品覆盖电动、液动、气动执行机构及调节阀、球阀等全系列阀门与控制部件,打通了从信号感知到机械动作的控制闭环,是其实现国产化替代的核心载体。向上游延伸,公司自主研发DCS、PLC等控制系统,并配套工业软件及工业互联网解决方案,完成了从硬件设备到数字化服务的升级;同时,通过电子信息材料及宝石元件的自主生产,实现了核心材料与精密组件的自主可控。全链条布局使得公司各板块产品形成强大协同效应,既强化了核心产品的技术壁垒与成本优势,也为其系统集成及总包服务提供了坚实支撑,构筑了难以复制的综合竞争实力。

多类核心产品领跑,性能加速追赶国际巨头。公司在检测、控制、执行、软件四大核心技术领域均掌握多项关键技术,分别应用于各类核心产品,显著提升产品综合性能。在检测技术领域,公司智能压力变送器的精度达到±0.04%,达到国际先进水平,打破了国际巨头在高端压力变送器领域的垄断;温度仪表采用多传感器整体成形封装技术、热敏绝缘材料配方等核心技术,适配高温、高压、强腐蚀等严苛工况,实现了中高端温度仪表的国产化替代。在控制技术领域,公司DCS分布式控制系统具备自主知识产权,打破了国际巨头在大型DCS系统领域的垄断,已成功应用于多个国家重点工程。在执行技术领域,公司控制阀采用严密密封及低逸散结构设计技术、阀内件参数化结构设计技术,泄漏量远低于行业标准,达到国际先进水平。在软件技术领域,公司掌握了工业控制软件研发、数据分析软件研发等核心技术,开发了一系列配套的工业控制软件和数据分析软件,能够实现对工业生产过程的实时监控、数据分析和优化调控,助力客户提升生产效率、降低运营成本。
研发投入不断提升,技术护城河持续加深。2019-2024年,公司研发费用率由6.37%提升至7.05%,整体呈稳步上行态势,显著高于艾默生同期水平,并在横河电机研发强度逐年回落背景下实现逆势领跑,彰显国内自动化仪表龙头对技术创新的高度重视。

系统集成与总包服务能力驱动业务升级。系统集成与总包服务可以一站式满足客户项目需求、提升交付效率,从而带动公司核心产品销售,增强综合竞争力。公司凭借综合型工业自动化仪表及控制装置的研产一体化优势,深度聚焦石油化工、冶金、电力、市政环保、轻工建材、轨道交通及新能源等核心下游领域,精准对接客户在新建项目与技术改造中的多元化需求。通过持续强化全链条服务能力,覆盖设计优化、设备选型、产品供货、安装调试及运维保障,致力于提供一站式系统集成与总包解决方案。业务模式上,公司以系统集成及总包服务为牵引,有效带动自产单项产品销售;在服务落地过程中,形成了“自产核心产品为主、外购配套装置为辅”的产品组合模式。

3.2国机赋能:老牌央企入主,技术、产业链、渠道三维赋能
国机集团是国务院国资委直接监管的中央企业,是中国机械工业的集大成者,其历史可追溯至第一机械工业部,经过长期的发展与演变,已由原机械工业部的70多家科研设计院所、装备制造和工贸企业整合而成。国机集团连续多年位居中国机械工业百强企业首位,拥有12万从业人员、12家上市公司,在全球100多个国家和地区设有350多个驻外机构,业务覆盖面广、研发能力强、产业链优势突出,核心业务涵盖先进装备制造、工程承包与贸易、科研院所等三大领域,是国内机械工业领域的龙头企业。国机集团拥有完善的产业链布局和强大的资源整合能力,旗下拥有多家核心子公司,涵盖高端装备制造、工程承包、精密制造等多个领域,能够为公司提供技术、产业链、渠道三大维度的赋能支持。
技术赋能:聚合科研资源,突破高端瓶颈,强化创新协同。国机集团承接19家科研院所,拥有沈阳仪表科学研究院等核心科研机构及多个国家级创新平台、博士后工作站和省部级重点实验室,科研实力雄厚。入主公司后,打破其高端研发单一局限,推动公司与华东理工大学钱锋院士团队合作攻关工业智能操作系统,携手国家流程制造智能调控技术创新中心开发边缘智能硬件,聚焦智能压力变送器等核心产品突破。同时,依托集团科研成果转化经验,推动沈阳仪表院等机构先进技术与公司研发体系融合,弥补核心零部件等领域短板,共享人才资源完善研发梯队,提升自主创新能力与核心壁垒,助力公司摆脱国外高端技术依赖,巩固国内龙头地位。
产业链赋能:整合上下游资源,优化供应链体系,完善产业布局。国机集团通过专业化整合,将公司划归国机仪器仪表集团管理,构建起覆盖高性能材料、先进传感器与元器件、高端仪器仪表、智能控制系统与解决方案的完整研发制造体系,形成“技术 产业 服务”全链条优势,推动其融入更完善的产业生态。供应链端,公司被纳入集团供应链体系,通过集中采购等方式降低核心零部件采购成本,缓解成本压力与供应瓶颈,提升供应链稳定性。从上游来看,集团提供仪表材料、传感器等核心资源保障产品质量;从下游来看,依托集团在石油化工等领域布局,推动公司与中石油、中石化等央国企深化合作,拓展商业航天等新兴领域。此外,通过合作基地建设推动协同发展,完善产业布局,助力公司突破增长困境、实现基本面拐点回升。
渠道赋能:拓宽营销网络,强化渠道协同,加速国际化布局。国机集团入主后,从国内、海外双向赋能公司。国内依托集团“总对总”优势,推动公司与集团内企业签订框架协议,联合苏美达技贸、京东工业拓展渠道,深化地方国企合作,同时助力其突破高端客户壁垒,挖掘潜在市场。海外则借助集团驻外机构的渠道支撑,推动公司加快海外认证。
风险提示
宏观经济下行:如果宏观经济超预期下行,相应化工品价格可能受需求不振的影响下行,从而抑制企业投资的积极性,从而对相关设备需求带来不利影响。
能源价格波动:如果原油、天然气价格大幅波动,则下游产品经济性可能受损,影响企业资本开支和采购生产设备的需求。
项目进度不及预期:大型项目建设存在政策、资金、市场环境等多方面不确定性,项目建设进度可能不及预期,从而使得相应设备需求兑现不及预期。
竞争加剧:化工项目整体投资额较大,项目技术路线更加复杂,对相关设备的性能、质量要求可能较高。部分外资企业的历史更加悠久,安全记录较多,相比其他项目,化工项目的业主方在采购设备时可能会更加偏向于此类企业,从而影响公司的份额。


VIP复盘网