3月25日消息,近日,国家能源局印发《2026年能源行业标准计划立项指南》的通知。紧密围绕构建新型能源体系工作任务,保障能源安全禾绿色低碳转型,促进能源新技术、新产业、新业态发展,突出重点领域和关键技术要求,提出能源行业标准计划。对于具有一定应用前景但尚在发展的技术或变化较快的新产业、新业态、新模式,探索通过标准化指导性技术文件予以支持鼓励民营企业、外资企业等各类主体参与标准制修订工作。支持对标国际先进,立足行业发展实际,推动国际标准和能源领域标准互促转化,推进标准体系兼容。

《指南》显示,在行业标准制修订计划方面,重点立足能源安全和促进能源绿色低碳转型、服务行业管理和发展、促进产业提质增效、提升行业标准国际化水平四个方向。主要分为电力,核电,煤炭,油气,新能源和可再生能源,新型储能和氢能,炼油、煤制油气和绿色燃料,能源碳管理和产业创新融合发展等8个领域、29个专业方向。
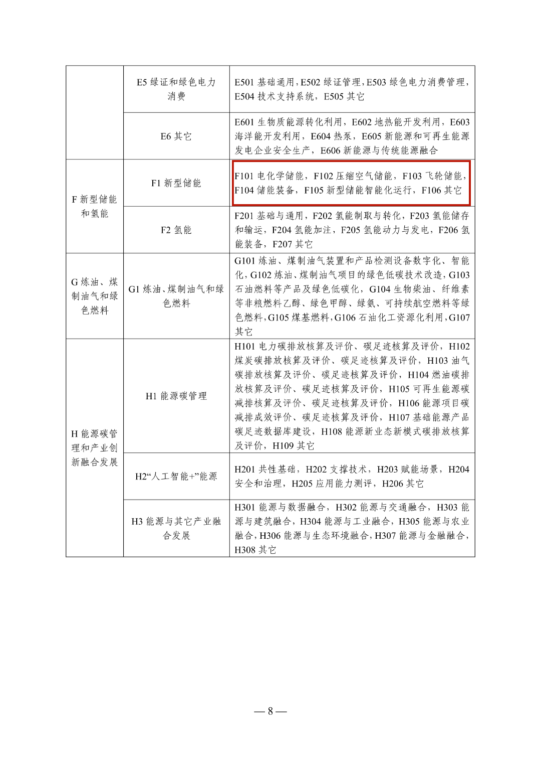
其中,新型储能、虚拟电厂、电力市场等多个领域标准被纳入核心立项范畴:在新型储能领域,包含电化学储能、压缩空气储能,飞轮储能,储能装备,新型储能智能化运行及其它;在电力需求侧管理领域,包含电力需求侧资源管理开发、虚拟电厂等;在电力市场和供电服务领域,包含电力市场准入技术要求(包括新型储能、虚拟电厂、智能微电网等新型主体参与市场),电力辅助服务市场功能技术规范,绿电直连,源网荷储一体化等。



据国家能源局此前披露的数据,新型储能装机较2024年底增长84%。截至2025年底,全国已建成投运新型储能装机规模达到1.36亿千瓦/3.51亿千瓦时,与“十三五”末相比增长超40倍,实现跨越式发展。平均储能时长2.58小时,相较于2024年底增加0.30小时。
此次《指南》的引发,核心作用是引导能源行业标准化建设,推动新型能源体系构建、保障能源安全、加速绿色低碳转型,并为新技术、新产业提供政策支持和发展方向。


VIP复盘网