▌ 海外宏观热点与策略
海外宏观: 1)霍尔木兹海峡博弈加剧油价担忧。美伊冲突升级,特朗普要求伊朗在48小时内全面开放霍尔木兹海峡,伊朗强硬回击转为进攻,能源担忧再度升温。2)市场从预期不降息到定价加息。虽然3月点阵图指引降息1次,但通胀担忧引发紧缩担忧,CME从预期不降息概率为50%,到定价加息概率超过10%。
美股:延续调整。仍处于美债利率上行和流动性紧缩的双杀中,盈利已开始转向负增长,PCR显示空头情绪仍在释放。
美债:利率仍有上行风险。油价走高助推滞胀交易,等待美债收益率4.5%以上的做多性价比。
黄金:短空长多。短期滞胀交易和加息担忧引发去杠杆杀跌,连续重挫是流动性枯竭带来的估值重构和恐慌性平仓。等待长线主权信用对冲资金接盘的左侧机会。
▌ 国内宏观热点与策略
国内宏观: 2月经济有所改善,进出口大幅走强、投资止跌回稳、社零单月低位反弹;房价边际修复,新房价格跌幅连续4个月收窄,一线城市率先止跌微涨,二手房价环比降幅均有收窄,上海、北京二手房止跌转涨,但持续性有待观察。
A股策略:震荡筑底,关注低位防守、能源安全和景气修复
大势研判:海外地缘局势升级,油价飙升后的负反馈显现,滞胀与流动性紧缩担忧升温,风险资产承压,黄金出现止盈杀跌。国内经济虽有修复,但输入型通胀隐忧显现,压制风偏、流动性和利润,预计A股震荡筑底,行业快速轮动,静待局势缓和。
行业选择:1)低位防守(公用事业、煤炭、农林牧渔、消费、银行、非银等);2)能源安全(电力电网、算电协同、风电、光伏、储能等);3)景气修复(存储、半导体、算力、电力设备、机械等)。
▌ 市场复盘
本周全A指数受地缘冲突升级影响大幅下跌,中小微盘领跌,创业板延续逆势上涨势头,创业板指为周度唯一上涨的主要宽基,万得微盘股指数、中证500、中证2000跌幅居前。行业涨跌层面,通信、银行唯二上涨,有色、化工、钢铁跌幅居前;行业估值层面,通信、电子、综合、煤炭行业在PE、PB十年历史分位均接近极值高位。
▌ 资金情绪
成交活跃度:本周A股市场成交活跃度持续降温,日均成交额与日均换手率均下行,行业轮动速率迅速放缓至相对低位。市场热门标的拥挤度延续上行趋势,电子、非银、通信交易集中度提升显著,化工、公用、石油石化、建筑装饰、电力、通信、钢铁、煤炭拥挤度两年历史分位居前,公用、电子、煤炭创新高比例居前。年内热门交易主题,银行、存储、光模块领涨,存储、光模块、PCB成交活跃度提升居前,存储、光模块、油气拥挤度两年历史分位居前。
恐慌情绪:本周国内持续升温,海外继续降温。
内资资金:①公募资金:本周股票 混合型基金新发再度放量。股票型ETF延续小幅净流出,主题指数ETF资金净流入居首,规模指数ETF资金净流出居前。行业ETF加配证券,减配有色;②融资资金:本周融资资金转向净卖出,融资买入占比小幅回落,加配电力、化工、钢铁,减配有色、通信、军工。
外资资金:北向资金:本周北向成交活跃度延续降温趋势,十大活跃股聚焦通信、电子、电力。
▌ 牛市进程
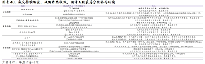
十大牛市指标跟踪:成交持续缩量,风偏依然较低,预计A股延续震荡筑底。
潜在风险:①成交持续缩量。②融资出现单日百亿净卖出。
▌ 风险提示
国内政策不及预期;海外地缘政治扰动。
周度策略
1.1
海外:地缘升级,油价走高,宏观叙事逆转
回顾本周,受到伊朗冲突的持续,全球大类资产整体呈现下跌的趋势。其中商品出现加速下跌,黄金本周下跌超10%,价格跌落到了4500美元以下的位置。仅有韩国指数和布油实现了上涨。从美股来看,也仅有能源板块出现了上涨,但是在长期油价的确定和通胀的可预见性压力下,公用事业(-5.57%)、房地产(-4.73%)和日常消费(-4.56%)这些高股息的利率敏感型防御板块遭到了一定的抛售压力。

全球宏观叙事遭遇三大挑战:1)战争的问题迟迟没有得到解决,且目前市场对于长期战争和长期油价高位已经开始逐步定价。2)双流动性的问题箭在弦上,其中微观流动性的问题更急迫但时间有限,传统的纳税季预计在4月中结束,预计只有3周的影响,但宏观的流动性问题仍未出现明确的改变,即高油价和高美元对于全球资产的挤压,目前没有看到明显的拐点。3)高油价-海外央行转鹰-利率预期上行-降息预期抹平。因此对于后续的大类资产来说,预计可能是一个持续的三高情况,即高美元、高美债和高油价,三高的持续会持续的压制实体经济和资本市场表现。
但是从实际情况来看,三高是一个不可持续的极端情况,高利率、高美元和高油价中会有一项更为脆弱,带动三高情况的缓和。从美元、美债和石油的角度来说,美债和原油可能是三高中率先缓和的。从目前的伊朗冲击来说,更多是先亚欧后美国的思路,一方面是因为亚洲的石油更依赖霍尔木兹海峡的运输,所以油价的压力直接反映在了亚洲地区而非美国;二则是因为亚洲国家也有更多的石油石化的生产端设施,油价也会直接冲击生产活动,进一步放大产业链的供给冲击。而美国的服务消费为主的经济本身也对石油价格的反应会有一定的滞后性,因此整体来看在这种传导的滞后的影响下,美元的地位是可以确立的,一方面是基于美债利率的上行推动美元的性价比,另外则是由于亚洲和欧洲地区的困境,进一步凸显了美元的避险属性。

油价的缓和可能更多是基于美国态度的缓和、全球储备的释放、美国页岩油的增产等等因素来缓和目前的供给冲击。考虑到目前伊朗和以色列的态度较为坚决,实际的和谈落地的可能性较小,可能更多是推动油价的震荡上行。需要警惕的是,目前石油是供给侧的物理断裂,全球库存的消耗速度极快,供给焦虑会支撑价格。但油价的极端高企本身就是对于需求的冲击。油价顺着供给链和产业链传导,压制全球需求,导致全球需求呈现断崖式下跌,油价的泡沫才会彻底破裂。
美债利率整体是背后的宏观环境的转变。在高油价的影响下,美国宏观已经从过去的降息交易转向了滞胀交易,但考虑到实际滞胀的可能性较低,更多是先后顺序,即先胀后滞,先是由于伊朗冲突的供给冲击推动通胀的上行,市场逐步抹平降息预期甚至开始逐步预期降息。直到高息对于美国整体的宏观经济压力进一步放大,非农失业率出现了跳升,供给通胀重新回到通缩衰退,带来美债利率的扭转。
但在真正衰退出现前,对于联储来说货币政策的空间是十分狭隘的。在3月19日的议息会议中出现了联储对于市场预期管理能力的丧失,联储点阵图显示2026年仍会有一次降息,但是市场却快速的抛弃联储指引,抹平了2026年降息预期并开始预期加息的落地。之所以出现了美联储预期管理能力的丧志,主要是:1)联储承认在战争情况不明朗的情况下,点阵图和经济展望的时效性十分有限;2)鲍威尔在会议中国提及加息的可能;3)美联储在换届期间,鲍威尔框架的有效期本身较短,而沃什的听证会又迟迟没有召开,这种青黄不接的情况下,市场绕过了联储的预期管理,开始转向加息逐步定价。
但往后来看,除非真的确定通胀出现极大的压力,否则联储可能仍会维持通胀暂时论,战争是暂时的,通胀也会是暂时的,联储只需要等待通胀的高峰度过,便可重回过去的政策路径,因此目前来看联储实际的降息空间较小,只是在短期预期锚失效的情况下会有非理性的定价出现。考虑到我们之前设想的先胀后滞的路径,降息的确定性仍存,只是后置了。短期联储维持利率不变的可能性更大,更多关注沃什听证会的进展以及鲍威尔接任临时主席的可能。

从流动性的角度来看,市场目前仍未出现实质的流动性紧缩,但微观的流动性紧缩已经箭在弦上,而宏观的流动性紧缩,即我们说的三高的情况,仍需等待其缓和信号的出现,即经济的崩溃信号,如利差的走阔、非农数据的恶化、信用卡拖欠率等底层压力进一步放大,或者是看到石油价格持续上行的过程中,对于需求的压制开始显现,引发全球需求回落,才能标志着本轮三高周期的结束。

海外策略:从“钝刀子割肉”到“恐慌性抛售”,左侧未至
美债:利率仍会持续上冲。通胀的预期上修以及对于加息的持续定价,会持续推动美债利率的上行,短期更多是利率端的预期修正,后续若是有流动性危机,预计更多是从期限溢价的角度推动美债利率的上行,短期10年期美债利率或有冲击4.5%的可能。

美股:调整尚未技术。短期仍处在美债利率上行和流动性紧缩的双杀中,盈利已经开始转向负增长,若是战争没有明显的缓和,股市的双杀仍未结束,PCR也显示空头情绪整体仍处在中间位置,空头情绪并未释放完毕。

黄金:短空长多。短线去杠杆杀跌,长线牛市逻辑未变。近期砸盘是流动性枯竭带来的恐慌性平仓。等待实际收益率与金价出现背离(利空不跌),才是长线主权信用对冲资金接盘的真正左侧。
1.2
国内:1-2月经济有所改善,A股震荡筑底
国内宏观:1-2月经济供强需弱困境有所改善,房价边际
修复,但持续性还有待观察
1-2月经济开局良好:进出口大幅走强、投资止跌回稳、社零单月低位反弹,春节错位和政策前置发力是主因。但房地产开发投资延续调整、销售、新开工、施工、竣工等均跌幅走阔。供强需弱困境虽有所改善,但高油价带动的输入性通胀压力初现。
70城房价边际修复:一二三城市二手住宅房价环比降幅均有收窄,其中一线城市改善最为明显,上海、北京二手房止跌转涨;且上涨城市数量增多(0到2),市场释放修复信号。新房价格跌幅已连续4个月持续收窄,一线城市率先止跌并出现微涨,10城新房价格上涨。

A股策略:震荡筑底,关注低位防守、能源安全和景气修复
大势研判:海外地缘局势仍在升级,油价飙升后的负反馈开始显现,滞胀与流动性紧缩担忧升温,风险资产承压,黄金出现止盈杀跌。国内经济虽有修复,但输入型通胀隐忧显现,压制风偏、流动性和利润,预计A股震荡筑底,行业快速轮动,静待局势缓和。
行业选择:避开和地缘相关性较高的两端,关注和地缘相关性低且有独立逻辑支撑的三大方向。1)低位防守(公用事业、农林牧渔、消费、银行、非银等);2)能源安全(电力电网、算电协同、风电、光伏、储能等);3)景气修复(存储、半导体、算力、电力设备、机械等)。
参考2025年10月起上证指数下破4000点区间,下跌大盘价值相对抗压,逻辑回归基本面支撑,反弹小盘成长领先。复盘本轮牛市周期,2025年10月-2026年1月上证指数两度失守4000点后反弹创新高的股市表现。
首次下破区间(2025/10/30-11/4)持续4个交易日,上证指数跌幅1.40%,主要受到海外AI相关半导体科技板块回调蔓延影响,叠加业绩期回归基本面,A股前期领涨且高估值的AI产业链处集中止盈,拖累股市表现。期间大盘价值风格领先,行业以防御性布局占优。
首次反弹区间(2025/11/5-11/13)持续7个交易日,上证指数涨幅1.75%,宽财政政策预期催化,叠加锂电业绩爆发,带动股市超短期反弹。期间小盘风格占优,行业以基本面支撑或预期反转布局占优。
二次下破区间(2025/11/14-11/21)持续6个交易日,上证指数跌幅4.83%,政策预期利好出尽,高估值止盈踩踏压力延续,股市相对承压。期间大盘风格相对抗跌,行业防御性布局再度占优。
趋势反转区间(2025/12/17-2026/1/12)持续17个交易日,前期经历17个交易日的底部震荡,上证指数快速上涨8.90%,“春季躁动”提前开始,宽货币政策扭转前期流动性偏紧格局,商业航天等主题行情拉动股市创新高。期间小盘、成长占优,行业以成长行业占优,前期防御行业回落。
现阶段2026年3月20日上证指数再度下破4000点,主受美伊以冲突持续升级影响。对应首次下破区间,预计现阶段大盘风格将相对抗跌,行业以防御性布局将相对占优。同时也将临近年报期,同样将对应基本面逻辑的回归,重点关注基本面强支撑方向。

A股延续调整,个人投资者资金赎回压力成为市场关注的核心问题,居民存款搬家的重要载具固收 与混合型基金成为主要赎回端口,预计赎回压力仍将继续,需待资产波动缓和。
在《2026年宏观策略:牛市扩散期,聚焦景气度》报告中,我们判断固收 产品与混合型基金将成为承接居民定存到期的重要入市工具。自2025年12月末至2026年1月,A股赚钱效应吸引居民存款加速入市,固收 产品数量与混合型基金份额迅速提升,兑现存款承接功能。同时也可以从可转债ETF数据侧面验证,可转债作为该类产品重要的配置资产,可转债ETF同样在2026年1月出现加速配置潮。
但是该部分通过固收 和混合型基金入市的居民资金需考虑其资金风险偏好较低的特性,在海外冲击全球资产价格震荡波动的当下,该部分资金近期呈现较大的赎回压力,产品赎回压力再传导至产品配置资产的被迫减仓,最终传导至A股与可转债端的减持。可转债ETF资金净流入数据目前已充分显现该部分压力,近两周共计减仓39.40亿元。预计美伊以战争的冲击短期难以快速平息,赎回减仓的负反馈仍需警惕。

A股指数创下年内新低,持续调整后的融资盘压力需重点关注。融资资金存在一定滞后性,将成为资金抛压的重要来源,前期高杠杆行业预计相对承压。
从本轮牛市周期来看,作为本轮最重要的增量资金之一,融资资金的净卖出起点与万得全A阶段极值拐点之间存在一定滞后性。在下跌区间初期,融资资金净卖出起点多数滞后于万得全A下跌起点,推测原因为下跌前期多数账户还未触及平仓线,投资者选择抗跌、甚至补仓“博反弹”,本轮牛市周期下跌卖出平均滞后2个交易日。但是当下跌加深,易陷入资产下跌→触及部分账户平仓线→强制平仓/主动降仓→初步抛售→资产价格进一步加速下跌→触发更多账户平仓线的融资流动性螺旋,融资余额开启加速净卖出。同时,使用行业融资余额与流通市值比作为该行业的融资杠杆率,下跌前期高杠杆行业在下跌期间普遍更加承压。
现阶段因2025年12月末至2026年1月的A股快速上涨阶段,预计多数融资账户存在浮盈,滞后性相对放大,3月20日融资余额初步展现净卖出加快趋势。后续需警惕触发融资流动性恶化螺旋,潜在将成为资金抛压的额外来源。同时,截止至3月20日杠杆排名靠前行业为计算机、传媒、国防军工、非银金融、电子,预计在融资集中净卖出期,将相对更加承压。

市场复盘:海外冲击升级,中小微盘领跌,创业板延续逆势上涨
本周全A指数受地缘冲突升级影响大幅下跌,中小微盘领跌,创业板延续逆势上涨势头,创业板指为周度唯一上涨的主要宽基,万得微盘股指数、中证500、中证2000跌幅居前。创业板指上涨1.3%;万得微盘股指数、中证500、中证2000分别下跌7.1%、5.8%、5.7%。

行业涨跌层面,本周通信、银行唯二上涨,有色、化工、钢铁跌幅居前。通信、银行行业为周度唯二上涨的行业,分别上涨2.1%、0.4%;有色金属、基础化工、钢铁、综合、建筑材料行业下跌幅度居前,分别下跌11.8%、10.5%、10.3%、8.0%、7.9%。

行业估值层面,本周通信、电子、综合、煤炭行业在PE、PB十年历史分位均接近极值高位。PE-TTM十年历史分位超越80%的行业包括房地产、计算机、通信、电子、商贸零售、综合、煤炭、基础化工、建筑材料、石油石化、轻工制造、钢铁,PE-TTM分别达68.0X、82.2X、54.1X、65.9X、44.3X、64.4X、21.9X、32.4X、31.3X、24.0X、33.6X、31.7X;PB-LF十年历史分位超越80%的行业包括通信、电子、机械设备、有色金属、国防军工、煤炭、综合,PB-LF分别达5.3X、5.2X、3.2X、3.5X、3.7X、1.6X、2.8X。

资金情绪
3.1
交易活跃度:持续降温,行业轮动速率快速放缓至低位,
电子、非银、通信拥挤度升温显著
本周A股市场成交活跃度持续降温,日均成交额与日均换手率均下行,行业轮动速率迅速放缓至相对低位。万得全A日均成交额为2.21万亿元,环比下降2875.9亿元;日均换手率为1.94%,环比下降0.19pcts。A股市场行业轮动速率指标,5日与20日平滑值均快速下降,5日平滑值已至相对低位,相对领涨行业轮动频率迅速放缓。

本周A股市场热门标的拥挤度延续上行趋势,电子、非银、通信交易集中度提升显著,化工、公用、石油石化、建筑装饰、电力、通信、钢铁、煤炭拥挤度两年历史分位居前,公用、电子、煤炭创新高比例居前。
A股成交额前5%的股票周度总成交占比为43.0%,环比提升0.8pcts,热门交易标的拥挤度延续上行趋势。
电子、非银金融、通信、医药生物、食品饮料行业集中度环比提升幅度领先,周度成交占比分别达75.7%、6.7%、92.2%、4.8%、4.8%的两年历史分位水平。计算机、电力设备、国防军工、石油石化、机械设备行业集中度降温居前。基础化工、公用事业、石油石化、建筑装饰、电力设备、通信、钢铁、煤炭行业周度成交占比超越80%的两年历史分位水平。
周度股票任一日收盘价创近250日新高的比例,代表行业周度热度,公用事业、电子、煤炭、建筑装饰、基础化工行业比例居首,分别为14.3%、8.5%、8.1%、6.7%、6.6%。

本周A股年内热门交易主题,银行、存储、光模块领涨,存储、光模块、PCB成交活跃度提升居前,存储、光模块、油气拥挤度两年历史分位居前。A股年内热门交易主题,涨跌幅方面,银行、存储、光模块、仿制药、光伏主题周度涨幅领先,分别上涨2.0%、1.8%、1.7%、1.1%、0.5%;稀土、稀有金属、锂矿、玻纤、特高压主题跌幅居前,分别下跌11.2%、10.6%、10.5%、9.1%、7.5%。成交活跃度方面,存储、光模块、PCB主题升温显著,特高压、油气、煤炭主题降温居前。周度拥挤度近两年历史分位超越90%水平的主题包括存储、光模块、油气、PCB、航运、特高压。

3.2
恐慌情绪:国内持续升温,海外继续降温
本周恐慌情绪国内持续升温,海外继续降温。国内沪深300ETF周度隐含波动率为19.39,环比提升7.55%,国内恐慌情绪加速升温。海外VIX指数为26.78,环比下降1.51%,海外恐慌程度延续降温趋势。

3.3
内资:公募新发再度放量,减配行业增配宽基ETF;融
资转向净卖出,增配电子、化工、钢铁
公募资金:本周股票 混合型基金新发再度放量。股票型ETF延续小幅净流出,主题指数ETF资金净流入居首,规模指数ETF资金净流出居前。行业ETF加配证券,减配有色。
股票型基金周度新发102.63亿份,混合型基金周度新发111.25亿份,周度新发规模环比小幅提升15.64亿份,基金新发再度放量。
股票型ETF资金延续小幅净流出,周度净流出87.44亿元。主题指数ETF资金净流出居前,周度净流出246.19亿元。规模指数ETF资金转向净流入居首,周度净流入90.78亿元,其中沪深300、中证500、上证指数跟踪ETF资金周度净流入居首,分别净流入65.58、46.44、32.49亿元。行业ETF资金加配证券板块,减配有色板块。

融资资金:本周融资资金转向净卖出,融资买入占比小幅回落,加配电子、化工、钢铁,减配有色、军工、石油石化。截止至3月20日,融资余额为2.61万亿元,环比净卖出184.23亿元。融资买入周度占比为9.18%,环比下降0.17pcts,融资买入占比小幅回落。融资资金周度行业配置,融资净买入加配电子、基础化工、钢铁行业,减配有色金属、国防军工、石油石化行业。

3.4
外资:北向活跃度延续降温趋势,十大活跃股聚焦通信、
电子、电力
北向资金:本周北向成交活跃度延续降温趋势,十大活跃股聚焦通信、电子、电力。北向资金周度成交占比为13.25%,环比提升0.82pcts,但成交额持续缩量。周度十大活跃股成交额聚焦于通信、电子、电力设备、有色金属、机械设备行业。

牛市进程:成交持续缩量,预计A股延续震荡筑底格局
十大牛市指标跟踪:
潜在风险:①成交持续缩量。②融资出现单日百亿净卖出。

风险提示
(1)国内政策不及预期
(2)海外地缘政治扰动


VIP复盘网