摘要
■ 投资逻辑
投资逻辑
我们认为:公司目前所推进的“茅台酒市场化运营方案”,核心是“随行就市、相对稳定”的定价机制,借行业景气周期底部完成对销售渠道的全方位调整——即构建“自售 经销 代售 寄售”的销售模式,重构厂商间的共生生态,将自身从品牌、渠道为驱动变革至以用户、服务为驱动。具体而言:
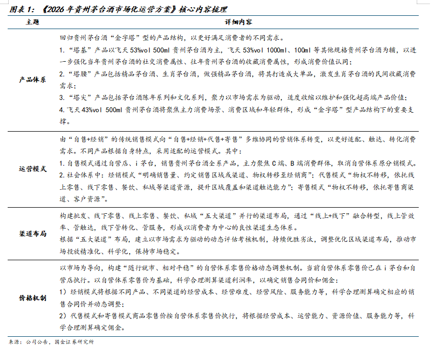
1)构建“金字塔”型茅台酒产品结构。公司规划构建以普茅、陈酿、年份为核心的金字塔型茅台酒架构(对应塔基、塔腰、塔尖),并通过价格分层实现消费分层。
2)构建“自售 经销 代售 寄售”多维协同的营销体系。茅台酒营销体系正从“自售 经销”的二元结构转型,核心变革在于取消原直营分销,引入物权不转移的代售与寄售机制,缓解经销商资金压力,强化公司对供给的调节主动权,推动渠道从“坐商”向“行商”转型,实现厂商风险共担与供需动态匹配。
3)构建批发、线下零售、线上零售、餐饮、私域“五大渠道”并行的渠道布局。五大渠道与前述营销体系相协同:经销渠道保障深度服务与网络覆盖,自售渠道加强C端触达,代售、寄售以物权不转移强化供给调节。通过自上而下宏观数据与自下而上渠道反馈,动态优化供需匹配。
4)构建“随行就市、相对平稳”的自营体系零售价格动态调整机制。价格机制市场化是此轮改革的核心,以自营零售价为锚,确定销售合同价与佣金,使价格信号归位、厂商分利模式重构,推动渠道从价差获利转向服务佣金,实现风险共担。
投资建议:春节动销向好印证公司改革成效逐步落地,看好公司推进市场化运营改革对于获取增量消费需求、提升经营质量、带动估值中枢上移的积极作用。行业周期底部企稳,公司复苏领先,看好高胜率配置价值!
风险提示
市场化运营改革不及预期,宏观经济恢复不及预期,禁酒令等政策风险,食品安全风险。
目录
引言
一、公司市场化运营改革围绕“产品、运营、渠道、价格”四方面展开
(一)构建“金字塔”型茅台酒产品结构
(二)构建“自售 经销 代售 寄售”多维协同的营销体系
(三)构建批发、线下零售、线上零售、餐饮、私域“五大渠道”并行的渠道布局
(四)构建“随行就市、相对平稳”的自营体系零售价格动态调整机制
二、投资建议:抓增量 提质增效,看好公司胜率配置
(一)市场化改革的意义是抓增量、提质增效
(二)如何看待公司投资价值?
三、风险提示
正文
引言
我们认为品牌、产品与渠道构成了白酒企业微观运营的核心。而对于理想的白酒市场化,我们的理解是:酒企能够通过恰当的渠道与方式,以充分体现其产品价值的合理价格,将产品高效、便捷地触达并满足潜在消费群体需求。
对于贵州茅台而言,其在行业内具备无可比拟的品牌地位,产品矩阵也已日臻完备。在此背景下,其市场化改革的战略重心,必然是聚焦于重构价格体系与深化消费者触达。相对应地,我们认为公司当前市场化运营改革的核心便是构建“随行就市、相对平稳”的动态价格机制,创新性地推出“自售 经销 代售 寄售”多维协同的运营模式。
从2026年春节动销反馈来看,公司市场化运营改革已初显成效:一方面,大众消费群体所蕴含的茅台酒消费潜力得到初步验证;另一方面,i茅台已证明其平台价值,自售模式的价值不仅在于夯实存量需求,更在于捕捉长尾增量需求、沉淀核心用户数据等,为公司搭建品牌与消费者间互通桥梁奠定基础。
目前公司市场化运营改革仍处于推进初期,机遇与挑战并存,例如i茅台抢购体验仍需优化,代售、寄售等新模式需加速落地执行。我们看好在一系列改革措施驱动下,公司经营质量稳步提升,向高质量、可持续发展目标迈进。
从行业层面看,当前白酒行业景气度正经历从“下行趋缓”向“底部企稳”阶段的过渡期。除受益于其强大的品牌韧性外,财富效应红利使得茅台酒的复苏节奏领先于行业整体。整体而言,我们认为白酒周期至暗时刻已过、市场对行业复苏的预期有望逐步加强,公司作为行业龙头仍在持续提质增效,看好公司高胜率配置价值,持续关注!
一、公司市场化运营改革围绕“产品、运营、渠道、价格”四方面展开
公司在2025年末茅台酒经销商大会上明确提出推进市场化改革的战略方向,此次经销商大会的主题是“坚持以消费者为中心,全面推进茅台酒营销市场化转型”、奠定了本轮改革的总基调。此后,公司公告《2026年贵州茅台酒市场化运营方案》,系统阐述了市场化改革的总体框架。
对于公司而言,茅台酒在超高端价位的品牌地位已无需赘述、其具备垄断性竞争优势。因此,基于消费者视角审视改革的方向:公司在品牌运营与底蕴传承方面固然需要持续加强对新代际消费群体的培育,这对应的是潜在消费群体的开拓工作;但针对存量消费群体需求的精准满足亦不容忽视,这对应的是公司底蕴传承的基本盘。
从消费者角度出发,我们认为优秀的市场化运营应具备以下要素:消费者能够在清晰透明的市场价格体系下,以与产品价值相匹配的价格,通过高效、便捷、可信赖的渠道,安心地选购到符合其需求的茅台酒产品,并获得与之匹配的服务,在这一过程中建立起对品牌的确定性体验与归属感。
围绕这一命题,公司从产品体系、运营模式、渠道布局、价格机制四个维度出发,对市场化运营理念进行了系统阐述:

(一)构建“金字塔”型茅台酒产品结构
完备的产品SKU架构已成为当前各白酒品牌的标配,其目的在于从产品维度出发匹配差异化消费者需求,酒企通常依据价格带或消费场景进行产品区分。
对于茅台酒而言,其产品架构搭建可追溯至2014年。彼时与当前相似,正处于行业景气下行调整阶段。为分流飞天茅台的量价压力,公司开始加大非标产品的开发力度。2014年初,个性化定制营销公司成立,当年推出公司首款生肖茅台产品——甲午马年生肖酒,发行价849元,投放计划约350吨;至2026年丙午马年生肖酒推出时,已历经完整一轮生肖周期,零售指导价已较当年大幅提升至2299元。2021年末,珍品茅台焕新升级上市,彼时公司已构建起以“尊品、珍品、精品、经典”为代表的茅台酒产品梯队。
至今,若基于基酒年份与基酒支数等审视茅台酒,我们认为也可将其划分为普茅、陈酿、年份三类,对应核心产品分别为飞天茅台、精品茅台、十五年份茅台。其中,飞天茅台与精品茅台已明确被公司作为核心大单品进行运作。
产品架构搭建也糅合了公司的产品定价思路。从结果来看,飞天茅台自营零售价1499元、精品茅台2299元、十五年份茅台4199元,大体可视为分别锚定1500元、2000元、4000元价位带,其间通过生肖茅台、文创产品等产品对各细分价位进行填补。这一价格阶梯的形成,正是“随行就市、相对平稳”的自营体系零售价格动态调整机制的体现。
对于超高端白酒而言,产品还需起到消费分层的标识作用。2026年春节,飞天茅台展现出不错的动销韧性,其背后是广大消费者对茅台酒品牌力的广泛认可。当价值认知原本在2000元、甚至3000元以上的飞天茅台市场价回归1499元附近时,产品价格性价比有效激发了真实消费需求,这一趋势与2014年春节时的市场表现如出一辙。
同时需要面对的问题是:当飞天茅台价格回归后,原由其维系的高端消费分层需求、标识作用需要由其他产品承接,因此打造精品茅台大单品具备必要性。值得一提的是,飞天茅台因瓶型设计极具视觉穿透力、其本身已承载了广泛的大众认知;相较之下,精品茅台等塔腰及塔尖产品需要构建差异化的“视觉 价值”标识效应,目的是在消费者认知层面形成更清晰的价值区隔、从而提升消费者认知培育深度。
此外,从产品架构视角来看,金字塔型本身与塔腰及塔尖产品发挥标识作用的定位高度契合。高价值与稀缺性是茅台酒充分发挥产品标识作用的前提,其本质是通过价值分层实现消费分层。相较而言,哑铃型或纺锤形结构更适合泛全国化酒企,与其设定扩张性战略、查漏补缺夯实基本盘的诉求相匹配。

此外,公司明确要强化“往年贵州茅台酒、生肖茅台酒的收藏消费属性”。事实上,公司近年来持续着力推动老酒市场培育,2023年已明确提出“买当年酒、喝往年酒、品陈年酒、收藏老酒”的系统性思路。在此之前,市场已自发形成老酒交易生态,不同年份茅台酒因稀缺性,以及存放过程中的陈化效应(伴随存放使酒体更趋柔和、陈香等风味复杂度会更丰富)逐渐衍生出类金融属性。
在此背景下,公司首次明确2019~2024年次新飞天茅台的自营零售价(1909元至2649元),其意义不仅在于对老酒市场进行价格指引与价值梳理,更标志着从品牌方视角主动加码消费端老酒认知的培育。此前,老酒消费长期局限于小圈层。当下,公司正通过品牌营销等方式加速老酒价值在更广泛消费群体中的普及与认同。


(二)构建“自售 经销 代售 寄售”多维协同的营销体系
公司此前的营销体系以“自售 经销”为主,对应表观营收按渠道拆分为直销与批发代理。2025年前三季度,公司直销与批发代理渠道分别实现营收555.6、728.4亿元,占比分别为43.3%、56.7%。
目前公司直销渠道主要包括自营店与i茅台。截至当前,公司在国内各省市共设立42家自营店,主要面向B端用户;i茅台则主要面向C端用户。考虑到2025年公司报表口径的直销渠道中,包含部分经销商通过直销渠道分销的茅台酒,这部分虽在报表中确认为直销,实质上仍属于批发代理范畴。我们预计实际上2025年公司直销占比约30%,且茅台酒直销占比高于酱香系列酒(酱香系列酒中仅茅台1935有少量通过i茅台渠道销售)。
当前自售渠道仍以直营店和i茅台为主,分别面向B端和C端用户。我们理解此次市场化运营变革在自售层面的核心内容包括:1)取消自营体系原分销模式;2)i茅台进一步完善所销售产品架构,并统一调整零售价;3)将原i茅台申购模式调整为抢购模式,并针对不同产品支持快递配送、直营店自提及专卖店自提。其中,专卖店自提可理解为寄售模式的落地形态之一,但预计报表归口仍属于自售范畴。
取消自营体系原分销模式,对于当前茅台酒的渠道架构而言属于重大调整。所谓自营体系分销模式,可追溯至i茅台上线初期。彼时申购模式下,可申购产品包括茅台1935、生肖茅台、珍品茅台等,消费者在i茅台成功申购后可至所选茅台酒专卖店进行提货。在这一过程中,消费者直接与酒厂产生交易,该部分商品由酒厂直接向经销商所属专卖店供货,不占用经销商原有经销配额,待消费者完成提货后,公司向专卖店支付一定金额的佣金。
此后,针对非标茅台逐步形成三层价格体系:出厂价、分销价、零售指导价。以精品茅台为例,此次市场化改革之前,其出厂价为2699元、分销价为2969元、零售指导价为3299元。伴随非标茅台酒市场价格回落,甚至低于零售指导价时,i茅台面向C端用户的零售意义大幅削弱,以分销价向传统经销渠道分销部分非标茅台酒的措施应运而生。回溯来看,仍以精品茅台为例,自2024年中秋&国庆后,其渠道一批价已低于分销价,这意味着2025年执行自营体系分销精品茅台对经销商而言已形成亏损风险。
因此,取消自营体系原分销模式,一方面能够极大缓解经销商的资金占用与盈利压力,另一方面能够重新梳理该部分非标茅台供给的渠道运作模式。正如公司在2025年末茅台酒经销商大会中所提,要“激励有团队、有资源、有体力、能拓客、敢创新的渠道商,经销陈年、精品、53 度茅台酒”,并推出代售与寄售模式。目前,公司正处于非标茅台渠道梳理及优选渠道商的推进过程中。

此轮市场化改革后,公司新设代售和寄售模式,与传统经销模式共同构成茅台酒社会销售体系。
其中,我们认为经销模式更倾向于存量范畴。参考公司在2025年末茅台酒经销商大会中对取消高附加值产品分销政策的相关表述:1)2026年不再实行高附加值产品的分销计划,现有合同渠道以2025年正常执行合同量为基准、保持年度合同计划不变。2)商超、电商等渠道取消配比制,产品合同为53度500ml飞天茅台酒。3)陈年酒渠道商取消配比制,合同产品为十五年份茅台酒。从以上表述能看出,对于经销模式公司规划做聚焦、保持稳定为主。
代售和寄售模式的共性在于“物权不转移”,目前生肖茅台已率先落地寄售模式,其流程与此前i茅台渠道申购成功后到店自提相似。近期,公司逐步明确代售模式运作细则,涉及产品包括十五年份茅台、精品茅台、生肖茅台、非500ml标准装飞天茅台等。其核心思路同样是物权不转移,经销商可申请参与代售模式并缴纳保证金,销售完成后可获得约5%的佣金。
与经销模式相比,代售模式设定约5%佣金率相对较低。以精品茅台为例,经销模式下出厂价1859元相较于零售价2299元,相当于约24%的渠道毛利空间。参考寄售模式“物权不转移,收取一定保证金,给予一定比例佣金,实施阶梯激励,多卖多得”的规划思路,我们预计佣金率在实际执行时或根据销售情况进行浮动调整。
从目前规划来看,寄售模式下经销商所属专卖店更多提供的是“提货”服务,尚未涉及获客、圈层运营等职能;而代售模式下经销商作为经营主体,需要承担私域培育等获客与营销职能,这部分理应纳入佣金率设置的考量范畴。但由于代售模式下酒厂承担兜底义务,即物权不转移的设置,其佣金率必然无法与经销模式下的价差空间相提并论。
对于公司而言,在非标茅台酒的投放模式选择上,若从表观层面看,代售模式相对经销模式对吨价相对更有利。但相对应的是,公司必然需要承担更多用户培育的职能。对于茅台酒而言,其用户培育已不再是简单的品牌或产品宣传义务,而是更进一步地曳引潜在消费群体沿着金字塔架构向上实现消费升级——即要让塔腰及塔尖产品发挥标识作用,而非单纯卖货。

将渠道模式变革同产品策略结合来看,公司规划“缩减100ml、200ml、1000ml等多个产品投放量,提升普茅市场占有率和开瓶饮用率,更好地满足大众消费以及保证消费需求”,我们倾向于认为,非500ml规格飞天茅台的缩量将“转移”至500ml飞天茅台标品,并通过自售(如i茅台)、代售等模式进行市场投放。在此基础上,根据实际需求或有增量飞天茅台标品供给释放。
整体而言,从“自售 经销”的传统销售模式向“自售 经销 代售 寄售”多维协同的营销体系转变,赋予公司更强的供给调节主动权,也提升了消费端的触达水平。对于经销商而言,仅经销模式下需承担合同内配额的价格风险,但这一风险在公司推进“随行就市、相对平稳”的自营体系零售价格动态调整机制背景下已大幅削弱,制度设计的初衷也正是为了促使经销商由“坐商”向“行商”转变。相对应地,公司需更主动地承担市场波动风险、更主动地将供给与需求进行动态匹配,以推进品牌运营向更高质量方向演进。
(三)构建批发、线下零售、线上零售、餐饮、私域“五大渠道”并行的渠道布局
此前公司已提出“4 6”渠道布局规划,包括4个自营渠道(自营公司、i茅台、大客户、企业私域)与6个社会经销渠道(传统经销商、商超百货、社会电商、酒店餐饮、专业连锁、产业私域)。当前提出的五大渠道布局规划,实质是对“4 6”渠道框架的整合与提炼。
五大渠道布局与前述“自售 经销 代售 寄售”多维协同的营销体系形成清晰对应关系:
1)自售渠道覆盖线下零售(直营店)、线上零售(i茅台)与私域(企业客户),是公司直面C端与B端核心用户的通路;
2)经销渠道覆盖更广泛的社会网络:包括批发、线下零售(专卖店)、线上零售(积极推动有资金有团队的渠道商、专卖店及茅台文化体验馆上线主流电商平台)与私域(团购业务)。经销模式的特征在于物权转移,渠道商承担库存与市场风险,同样也获得相对可观的价差回报;
3)代售渠道的核心特征是“物权不转移,依托线下零售、线上零售、餐饮、私域等渠道资源,提升区域覆盖和渠道触达能力”。这一模式下,公司保留产品所有权,渠道商以佣金形式获取收益,主要承担用户触达和服务等职能。
4)寄售渠道的特征是“物权不转移,依托寄售商渠道、客户资源”。从当前实践来看,我们认为其落地形态更倾向于线下零售(专卖店自提)与私域,与代售模式相互补。

五大渠道布局体现的是公司对“如何触达消费端”的战略思考,而四类营销模式则要解决“如何更好、更高效地满足消费需求”的问题。我们认为,其中的核心逻辑包括:
1)认可并重视社会经销渠道的不可替代性。
社会经销渠道是茅台酒渠道生态体系的基石。其直面市场需求,能够迅速完成信息反馈,并为公司构筑起市场的风险缓冲带。更重要的是,社会经销渠道所具备的深度服务能力与网络覆盖能力,是公司难以短期复制的排他性竞争优势。无论是现有渠道分销体系的高效运转,还是具备杰出用户服务能力的销售团队培育,都无法在缺乏充分市场化激励的环境下快速实现。
从价值分配的视角看,社会经销渠道所获得的所谓“产品溢价”,本质上是其为消费者提供增值服务的对价,如票据处理、即时配送、产品组合配置、售后服务、私享品鉴等。茅台酒的核心消费群体往往更看重客情服务,价格敏感度相对滞后。
换言之,若酒厂取缔社会经销渠道、只保留自营渠道,短期内或能享受此前渠道服务构筑的溢价红利,但中长期来看并不利于产品价值的维护。即使酒厂自行组建具备杰出服务能力的销售团队,其灵活度仍受制于公司体制机制,市场化水平难以与高度市场化的渠道商相媲美。
此外,消费者需求分层为渠道分工提供了客观基础。即使是茅台酒的消费群体,其风险偏好与增值服务需求也存在明显差异。对于风险偏好较高、价格敏感度较强的消费者而言,其对增值服务的满足倾向性相对较低,其中不乏愿意承担一定产品质量风险而选择非官方渠道购买。尤其在礼赠场景中,购买方与受赠方分离,进一步放大该需求特征。
这部分增值服务满足倾向性较低的消费群体,正是公司可通过i茅台等自售渠道得以触达的潜在群体。相对应地,对增值服务满足倾向性较高的消费者,仍需依赖各类社会经销渠道进行对接与服务。两者形成互补,共同构成茅台酒完整的需求满足体系。
2)强化酒厂对精细化供给的掌控力。
以五大渠道布局中的私域渠道为例,其运营核心在于打通“圈层结构”中的关键人(包括KOL、KOC等),充分发挥关键人的决策辐射作用。酒企通常通过招揽团购型经销商、异业渠道经销商,以利益绑定实现圈层资源变现,既能扩大销量,又有助于提升品牌曝光度。
但实际运营中,团购商及其所在圈层的用酒需求是动态演绎的过程,而其与酒厂签订的销售合同往往是相对静态、固化的。尤其在景气下行周期,当实际需求低于合同量时,渠道商倾向于通过抛货来达成合同量要求,其本质是将承诺返利等折入产品价格中进行低价倾销,这无疑加大了酒厂对渠道秩序的管理难度。
代售和寄售模式则提供了一种新的解法。“物权不转移”的设定,意味着团购商或异业客户无需承担库存占用的资金风险、存货价格波动风险,也无需担忧因合同量执行偏差而被迫抛货的损失。该机制设计有利于规避渠道“囤货居奇”、“追涨杀跌”等放大流通价盘波动率的行为。
同时,上述模式并未改变圈层资源变现的内核,仍以利益绑定为核心,渠道商的收益来源为公司基于其运营能力等综合考量后兑付的佣金,阶梯激励、多卖多得。因此,对于佣金率的设定尤为重要。当然,模式设定的最终目的仍是量力而行,最大化地实现供需匹配。
3)向“以销定产”转型,建立供需反馈及优化机制。
由“以产定销”向“以销定产”转型、实现精准的供需匹配,是白酒行业的共性命题。但白酒本身具有购买行为与消费行为时空错位的特征,这使得酒类流通市场在一定程度上承担着区域间、渠道间供需再平衡的功能。
近几年,酒企信息化工具逐步成熟,通过开瓶扫码等方式能够获取更丰富的消费端数据。但从实际情况来看,产品价位越高,实际消费者的开瓶扫码率越低,这与高价位产品的消费群体属性及其扫码意愿密切相关。因此,我们理解公司试图构建一种自上而下与自下而上相结合的供需反馈及优化机制。

从自上而下维度来看,公司明确“在‘5 5 5’数据看板基础上,围绕GDP总量、人口总量等市场能级容量指标,建立区域市场评估模型”。但如果仅依赖自上而下指标进行区域内需求测算,仍会产生一定偏差。原因在于,白酒消费受区域内产业结构、饮酒习惯与饮酒量、社交氛围等多重因素影响,这些差异都会直接影响白酒需求规模。同时,社会库存的存在会干扰供需撮合过程的效率,自上而下模式也难以反映区域内竞争格局、品牌份额提升潜力,且人口处于动态流动过程中,数据本身存在滞后性。

例如,我们将GDP总量、常住人口数量、规上工业企业数量、高净值家庭数量等指标与预估的区域白酒消费规模进行对比,可以发现:上述各项指标均位于前30%分位的省市仅有江苏、山东、广东、浙江,而这四省的白酒消费规模差异依然显著。北京、上海作为白酒消费、尤其高端白酒消费的高地市场,其常住人口数量均位于后40%分位;安徽作为传统白酒消费大省,但其高净值家庭数量位于后40%分位。以上数据均说明,仅依赖宏观指标难以完整刻画区域白酒需求的真实状况。
综上,为更精确地把握需求侧的动态演绎,公司需要完善前述五大渠道布局,建立以市场需求为驱动的动态评估考核机制。其目的是达到“既见森林、又见树木”的状态,既要统筹区域层面、产品结构层面的供给精准匹配,也要推进区域内渠道布局的持续优化,提升供给与需求的适配性。

(四)构建“随行就市、相对平稳”的自营体系零售价格动态调整机制
我们认为,市场化价格机制的优化是此轮公司市场化运营改革的重中之重。
茅台酒定价机制的“非市场化”问题长期以来为市场所诟病,尤其体现于核心单品飞天茅台。回溯2006年至今,飞天茅台的渠道溢价率中枢约60%,2021年峰值一度接近300%。
在此轮变革之前,茅台酒是白酒行业内少数仍以“裸价模式”运作的规模化单品,公司以相对固定的出厂价供货,实质上由渠道商自主决定终端售价,公司虽会对售价进行规范化指引、但对市场实际成交价的掌控力相对较弱。
与之形成对比的是,行业多数品牌已普遍执行以“控盘分利”为核心的控价模式或半控价模式。两者的核心差异体现在:市场营销策划的规划与执行的主导权归属、市场营销费用的承担义务分配,以及对市场价盘的操控力等方面。公司此轮针对茅台酒的价格机制改革,正是要补齐这一短板。

具体而言,围绕市场化价格机制改革已落地的相关措施包括:
1)完善自营体系所销售产品架构。
自营体系包括i茅台与自营店。自2026年起,i茅台所售产品已基本涵盖营收贡献多数的茅台酒产品——包括经典系列、精品系列、生肖系列、陈年酒系列、文化系列和低度酒系列,仅珍品茅台因规划停止供应而未在平台销售。
所谓构建“随行就市、相对平稳”的自营体系零售价格动态调整机制,即以自营体系零售价为基础,科学合理测算渠道利润率,进而确定销售合同价(针对经销模式)和佣金(针对代售和寄售模式)。因此,i茅台所售产品架构调整后,公司多数标品茅台酒已基本纳入市场化价格机制框架之内。
2)调整部分茅台酒产品零售价,新披露次新飞天茅台零售价。
对于主要标品,调整后i茅台售价与2025年末市场一批价价差保持在±5%范围内,涉及产品包括精品茅台、生肖茅台、1L/100ml飞天茅台、十五年份茅台和43度飞天茅台。当年产飞天茅台零售价未有调整,仍为1499元。在2025年末时,2025年产飞天茅台批价较1499元零售价溢价约5%,亦在前述价差范围内。
对于部分文创产品,i茅台零售价亦未有调整,例如敦煌系列文创新品鼓乐飞天,以及2025年新推出的贵州区域文创“黄小西吃晚饭”。文化系列与陈年系列同列“塔尖”层级,我们认为公司未将该部分文创产品根据市场成交价进行调整,或有价格指引、价值锚定、促进文化与收藏溢价属性回归的意图,对应“聚力以市场需求为驱动,适度收缩以维护和强化超高端产品价值”的规划。目前,鼓乐飞天一批价约2800元、较i茅台零售价溢价4%,而笙乐飞天、散花飞天一批价分别为2100元、2650元。
此外,公司首次披露2019~2024年产飞天茅台(次新飞天茅台)零售价,该部分产品定价较2025年末时市场一批价有明显溢价。此举一方面如公司所言,意在“强化往年贵州茅台酒的收藏消费属性”;另一方面,也在一定程度上打开了飞天茅台价格体系的桎梏。
此外,历年次新飞天茅台较前一年的零售价价差,亦可作为茅台酒收藏价值的品宣工具,向消费者直观展现茅台酒的“时间价值”——这是具备官方背书的价值认证。

3)确立销售合同价与佣金的定价范式。
针对经销渠道,除飞天茅台外,非标茅台产品中的精品茅台、十五年份茅台和43度飞天茅台已陆续确定销售合同价,并与部分渠道经销商签订销售合同。其中,飞天茅台、精品茅台、十五年份茅台零售价与销售合同价对应的毛利价差均在20%以上,我们认为这体现了公司对渠道经销商“经营成本、经营难度、经营风险、服务能力”等要素的综合考量。
相较于此前的“裸价模式”,当前基于零售价倒推测算销售合同价的机制,标志着公司定价思路从“厂家视角”向“市场视角”的根本性转变。此前,茅台酒出厂价调节机制相对僵化,导致出厂价对市场价格的指引作用缺失、价格信号功能失灵;而“随行就市、相对平稳”的定价思路,有助于使出厂价得以重拾其价格信号功能。
更重要的是,厂商间价值链的分利模式由此得到根本性扭转。虽然在完全竞争市场下,飞天茅台的市场价格仍依赖于供需机制的自然撮合,但新的价格机制能够削弱原裸价模式下渠道囤货居奇、炒作行为对茅台酒价格波动率的放大效应。
理想状态下,在该机制下若经销渠道销售合同价根据零售价动态调整、零售价根据市场价格动态调整,则经销渠道赚取的是相对固化的“服务佣金”——这是对其付出“经营成本”、承担“经营风险”、提供“相关服务”所支付的对价。相较于此前,经销渠道通过炒作价盘获取的“预期收益”会因前述动态价格调整机制所降低,而其面临的酒厂监管、惩处等“预期风险”依然存在,风险收益比较此前将大幅下降。
当然,与经销渠道降低经营风险相对应的是,公司需更主动地应对需求周期波动带来的市场风险——此前该部分市场风险更多由经销渠道承担。但与代售、寄售模式下“物权不转移”的设定原则相比,经销渠道仍需承担常规的经营风险,厂商之间更多形成一种风险共担的状态。

理想情况下,若考虑相对稳定的渠道利润率,公司经销渠道的营收将与该部分销量对应的零售额同向变动,代售、寄售模式亦遵循相似逻辑(若假设佣金率相对稳定)。实际上,即使在过去的销售模式下,市场已然根据公司实际销售情况进行交易——从飞天茅台批价与公司估值的同向变动中可见一斑。

在原销售模式下,公司可以通过向经销渠道分销相对高价值的非标茅台酒,将此前畸高的渠道利差变相收回表内。市场之所以围绕飞天茅台一批价进行交易,其逻辑在于:一方面,飞天茅台一批价提升能够提高公司未来业绩稳定增长的确定性;另一方面,飞天茅台一批价本身对公司未来现金流具备指引意义,与DCF模型现金流折现的思路相匹配。
但这种“变相提价”的策略灵活性并不强,以至于在2025年后期,经销渠道所售非标茅台对应的亏损甚至高于通过代理飞天茅台所获得的盈利。从品牌代理维度看,渠道已处于实质性亏损状态。诚然,在过往上行周期中,经销渠道依赖代理飞天茅台赚取了相当可观的利润,但贡献公司营收核心的经销渠道现时的亏损,仍意味着经营前景的不稳定性。
对于代售、寄售模式的佣金率设定,参考:1)此前同公司合作、直接按照指导价ToC销售飞天茅台的电商平台,佣金率约为7%;2)此前i茅台针对部分产品施行申购模式,消费者可在i茅台申购成功后至线下专卖店等门店自提,彼时公司针对该部分自提产品的佣金率约为7~10%。
我们认为,寄售模式下佣金率应为相似水平;代售模式由于渠道商需承担部分获客职能,应获得相对更高的佣金率以达到激励目的,但该佣金率应明显低于经销模式下利差水平——主要差异在于两者对经营风险承担程度不同。目前代售模式佣金率设定为5%,如前所述,我们预计佣金率在实际执行时或根据销售情况进行浮动调整。
二、投资建议:抓增量 提质增效,看好公司胜率配置
(一)市场化改革的意义是抓增量、提质增效
我们认为,公司目前所推进的“茅台酒市场化运营方案”,核心是“随行就市、相对稳定”的定价机制,借行业景气周期底部完成对销售渠道的全方位调整——即构建“自售 经销 代售 寄售”的销售模式,重构厂商间的共生生态,将自身从品牌、渠道为驱动变革至以用户、服务为驱动,“让茅台回到以真实消费为基础、以长期价值为导向的健康轨道”。
当前变革力度最大的渠道当属i茅台。根据公司披露,2026年1月i茅台成交订单超212万笔,其中飞天茅台成交订单超143万笔。在元旦首3日,单用户飞天茅台限额12瓶,自4日起限额下调至6瓶;若假设飞天茅台订单中抢购2瓶/6瓶的比例为各50%,对应单笔订单4瓶,测算可得1月i茅台渠道飞天茅台成交量约2700吨、贡献表观营收近80亿元(作为参考,2025Q1公司i茅台渠道实现营收58.7亿元,且该部分并非纯ToC、还包含一部分分销业务)。
实际上,我们预计散瓶与原箱抢购占比中,原箱占比会高于前述50%估测假设,主要系原箱飞天茅台本身相较散瓶更具价值,也更具保值、再流通意义。除此之外,叠加考虑69万笔非标茅台订单,我们预计1月i茅台渠道贡献营收达100亿元以上。
同时,i茅台的热销也伴生出另一问题:当i茅台所售商品的市场价格明显高于平台销售价格、存在套利空间时,便催生黄牛等群体利用脚本等工具进行抢购,扰乱正常销售秩序、挤出真实消费群体。根据公司披露,2026年初至1月29日,i茅台已成功拦截各类异常行为4.26亿次。
此外,参考i茅台春节期间实行的问卷活动,尚有67.5%的样本用户尚未在i茅台上买到心仪产品、仍在期待购买。这意味着,在抓增量的同时,如何平衡公平性与购买体验仍是需要持续优化的方向。

在春节之前,原箱飞天茅台批价一度回升至1700元以上,较i茅台零售价溢价达15%以上,丙午马年生肖茅台亦呈现相似特征。黄牛等群体作为特殊的渠道参与方,其商业模式核心在于高周转率驱动ROE提升,意味着其部分抢购商品会回流至白酒流通市场(对应其私域无法消化的部分),当短期社会库存集中涌向流通市场时,往往会加剧产品价格波动。例如节后受丙午马年生肖茅台批价回落、贵州省内惠群商贸重开预约购酒等事件催化,白酒流通市场参与方情绪趋紧,导致飞天茅台批价波动明显加剧。
除了通过技术手段识别、遏制非正常抢购行为外,我们认为通过供给侧调控、将所售产品批价引导至零售价附近、收敛波动本身是最高效挤出非正常抢购行为的方式,也是最高效触达真实C端消费群体的路径。因为一旦批价明显低于零售价,便会挤出一部分价格敏感型消费需求,该部分需求转至非官方渠道购买茅台酒时又将面临假酒等伪劣产品的风险。
对真实C端消费群体的有效触达,是春节飞天茅台动销稳中向好、超预期兑现的核心原因。结合渠道反馈,我们判断春节窗口飞天茅台动销录得双位数以上增长,其核心驱动因素包括:
1)财富效应等催生超高端酒类需求回升;
2)飞天茅台批价回落后激发部分潜在消费需求释放;
3)批价在元旦后止跌回升、录得超预期表现,诱发社会渠道有补库行为;
4)通过i茅台渠道实现ToC销售,一方面消费端也有加库行为,另一方面通过挤出假酒等伪劣产品需求,贡献了公司视角下的增量空间。

实际上拆分来看,沿着价值链各环节参与方的补库与加库行为,以及对伪劣产品的挤出,并非严格意义上的动销增长。对于补库/加库行为的持续性我们预计并不强,但对于伪劣产品的挤出,对于公司层面而言则是不可忽视的增量。
伪劣茅台酒产品的存在,主要源于产品高价值对应的暴利特征,且历经造假技术迭代后,消费者已难以直观通过包装等进行有效分辨。此外,白酒产品销售渠道本身较为庞杂,在此前C端消费者难以通过官方渠道进行购买、尤其是飞天茅台,渠道杂乱意味着各个流转环节都有可能被渗透。
诚然,消费者的风险偏好不尽相同,对不同售价的渠道选择亦有差异;但即使阶段性i茅台零售价高于市场流通价,仍能满足部分消费者对保真属性的需求,也愿意为保真属性支付溢价。
综上,我们认为公司推进市场化运营改革有利于抓取需求与业绩的增量,提升公司经营质量、强化经营壁垒,从而有利于提振估值中枢。
(二)如何看待公司投资价值?
综合来看,对于公司2026年表观营收产生影响的产品架构与价格体系调整,可归纳为以下三类:
1)部分非标茅台酒做缩量。公司在经销商大会上明确要“缩减100ml、200ml、1000ml规格产品,提升500ml飞天茅台的市场占有率”、“调减生肖酒投放,强调其收藏属性”、“调减陈年酒,规范总经销管理”、“全面停止供应珍品茅台”等。预计上述非标产品在2026年投放量将有所缩减。
2)部分非标茅台酒做降价。如前所述,在构建“随行就市、相对平稳”的自营体系零售价格动态调整机制过程中,公司已对生肖茅台、精品茅台等产品进行价格调整,其零售价与市场批价的价差已收窄至±5%区间。
3)明确大单品、做增量。公司明确“升级精品茅台酒质,目标将其打造为仅次于飞天茅台的第二大单品”、“持续深耕43度宴席和年轻人消费市场”等。我们预计飞天茅台标品、精品茅台、43度飞天茅台在2026年投放量会有所增加。

具体分茅台酒产品而言:
1)预计飞天茅台2026年将贡献主要营收增量。拆分渠道来看,我们预计飞天茅台在经销渠道配额、自营店供给仍将保持平稳,增量主要源于自售模式中的i茅台渠道。
根据前文测算,1月i茅台飞天茅台订单超143万笔,单笔1~6瓶对应1月投放量673~4040吨。若取中间值并以1月投放量占比全年25%为假设进行测算(参考动销口径),全年i茅台飞天茅台标品投放量或超9000吨,对应增量幅度达30%以上。
2)精品茅台、43度飞天茅台或贡献营收增量。对于多数非标茅台,价格体系在2026年均有所下调。以精品茅台为例,自营零售价2299元,较此前2969元分销价下降23%,若扣除5%佣金率、代售模式下实际较此前分销价下降26%;43度飞天茅台销售合同价下调至739元,较此前798元下降7%。
在此基础上,量增幅度将决定是否能贡献营收增量。相对而言,43度飞天茅台因降价幅度相对较低,预计能贡献小幅营收增量;精品茅台预计营收端或保持平稳——原分销部分转至代售模式及i茅台后,增量投放与降价带来的营收缺口预计能够相抵。
3)其余非标茅台标品预计营收均有所下滑。对于生肖茅台、年份茅台等非标产品,降价与缩量并行,预计2026年营收将录得明显下滑;珍品茅台停止供应,2026年不再贡献营收。

我们看好公司当前的配置价值,其估值上行潜力强、置信度可观,且具备不错安全边际。主要基于以下考量:
1)白酒行业景气度已逐步由“下行趋缓”转至“底部企稳”。2025年节后淡季因“禁酒令”等事件导致的消费场景扰动影响正逐步趋缓,这不仅有利于动销修复,也有利于市场对白酒配置的风偏修复。我们预计2026年中秋&国庆将是行业筑底情况的检验窗口,而2027年春节则有望印证行业能否“企稳向好”。
2)公司春节动销已先于行业层面有所改善。基于此,我们判断当前公司价盘已处于筑底窗口期。同时,非标茅台的社会库存在春节期间得到明显去化,渠道再抛压致使价盘大幅承压的风险显著降低。此外,M1、PPI等自上而下前瞻指标已有所修复,这亦对飞天茅台在内的茅台酒价盘筑底形成支撑。

3)公司本轮改革能有效消除市场此前对价格体系市场化调整相对固化的疑虑,降低了渠道风险,进一步巩固公司护城河,整体提升经营质量,从而有利于估值中枢上移。伴随相关举措持续落地,公司在消费者触达与培育、品牌运营等方面的能力有望获得市场定价。

风险提示
市场化运营改革不及预期。公司当前核心看点便是市场化运营改革,若改革不及预期,将会影响市场对于公司业绩兑现度、可持续性的判断。
宏观经济恢复不及预期。白酒消费与宏观景气度具备正相关性,若宏观经济恢复不及预期,将通过消费情绪与消费力影响白酒消费需求。
禁酒令等政策风险。若政策层面持续限制白酒消费,会从消费场景上影响白酒动销。
食品安全风险。若行业发生食品安全事故,将严重损害酒类消费。


VIP复盘网